Click here to close
Hello! We notice that you are using Internet Explorer, which is not supported by Xenbase and may cause the site to display incorrectly.
We suggest using a current version of Chrome,
FireFox, or Safari.
???displayArticle.abstract???
In vertebrates, the three orthogonal body axes, anteroposterior (AP), dorsoventral (DV) and left-right (LR) are determined at gastrula and neurula stages by the Spemann-Mangold organizer and its equivalents. A common feature of AP and DV axis formation is that an evolutionary conserved interplay between growth factors (Wnt, BMP) and their extracellular antagonists (e.g. Dkk1, Chordin) creates signaling gradients for axial patterning. Recent work showed that LR patterning in Xenopus follows the same principle, with R-spondin 2 (Rspo2) as an extracellular FGF antagonist, which creates a signaling gradient that determines the LR vector. That a triad of anti-FGF, anti-BMP, and anti-Wnt governs LR, DV, and AP axis formation reveals a unifying principle in animal development. We discuss how cross-talk between these three signals confers integrated AP-DV-LR body axis patterning underlying developmental robustness, size scaling, and harmonious regulation. We propose that Urbilateria featured three orthogonal body axes that were governed by a Cartesian coordinate system of orthogonal Wnt/AP, BMP/DV, and FGF/LR signaling gradients.
???displayArticle.pubmedLink???
39121910 ???displayArticle.link???Cells Dev
Fig. 1. Rspo2 creates an FGF signaling gradient during LR specification.
In the ciliary flow-stage Xenopus LRO, FGF signaling inhibits the Nodal-Pitx2 cascade. Rspo2 is transported by ciliary leftward flow to the left side of the embryo where it inhibits FGF signaling. This asymmetric anti-FGF function of Rspo2 establishes a dextrosinistral FGF signaling gradient across the LRO and activates the Nodal-Pitx2 cascade on the left. A, anterior; P, posterior; D, dorsal; V, dorsal; R, right; L, left.
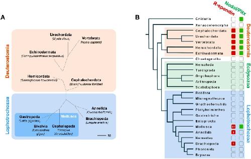
Fig. 2. R-spondin evolution.
(A) R-spondin phylogeny. Unrooted maximum parsimony phylogenetic tree of the R-spondin orthologs showing relatedness and animal subphylum, with representative species in brackets. Scale bar indicates the number of changes per sites. The tree was generated with R library phangorn (doi:https://doi.org/10.1093/bioinformatics/btq706).
(B) R-spondin and Nodal/Pitx co-occurrence in bilaterians. Phylogenetic tree as proposed by Vellutini and Hejnol (Vellutini and Hejnol, 2016). Colors indicate a distinct clade or superphylum. Occurrence of R-spondin orthologous as per this study; occurrence of Nodal/Pitx according to references (Chea et al., 2005; Grande and Patel, 2009b; Kaul-Strehlow and Stach, 2013; Watanabe et al., 2014).
Fig. 3. A triad of FGF, BMP, and Wnt gradients patterns the three body axes.
(A) Xenopus embryo. In Xenopus AP axis formation, the interaction between posterior Wnt growth factors and anterior Wnt antagonists (e.g. Dkk1, Cerberus) establishes regional identities along the long axis. DV axis formation is driven by a BMP signaling gradient formed perpendicular to the AP axis by the interaction of ventralizing BMP growth factors and their dorsalizing antagonists (e.g. Chordin, Noggin). The LR axis is perpendicular to both the AP and DV axes. FGF signaling specifies dextral fate and is antagonized by the FGFR antagonist Rspo2, which specifies sinistral fate and creates a LR signaling gradient. Collectively, these three signaling gradients serve as a Cartesian coordinate system of positional information during body axis formation. For clarity, the model is a highly simplifying abstraction that projects signals acting continuously during gastrulation and neurulation onto a neurula stage embryo and omits many other signals such as Nodals, Notch, Shh, or Retinoic acid. A, anterior; P, posterior; D, dorsal; V, dorsal; R, right; L, left.
(B) A Cartesian coordinate system for body axis patterning in Urbilateria. Speculative model illustrating three perpendicular morphogenetic gradients of Wnt, BMP, and FGF. These gradients controlled AP, DV and LR body axis formation and they were created by growth factor antagonists including Dkk1 and Chordin already present in Urbilateria. Of note, Urbilateria is predicted to have a ventral nerve cord. Hence, the DV axis is formed by the interaction of dorsalizing BMP and ventralizing Chordin, which is opposite to the situation in Xenopus.
Fig. 4. Multifunctional growth factor antagonists of the Spemann-Mangold organizer.
Multifunctional secreted growth factor antagonists provide signal integration, a feature promoting developmental robustness and harmonious developmental regulation.