|
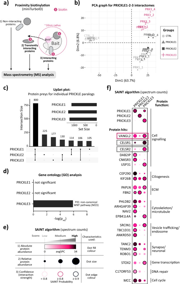
Fig. 1. PRICKLE3 interactome uncovers specific association with WNT/PCP pathway proteins.a Schematic representation of the miniTurboID proximity-dependent biotinylation assay. The method involves biotin labeling of proteins in close proximity to the engineered biotin ligase (BirA*) fused with a protein of interest, followed by streptavidin-based enrichment and mass spectrometry analysis. Biotinylated proteins include both direct interactors and transiently proximal proteins, while non-interacting proteins lacking biotinylation were excluded from subsequent bioinformatic analyses. b Principal Component Analysis (PCA) showing sample clustering based on PRICKLE1–3 paralogs. Replicates for each bait clustered tightly together, indicating high reproducibility. PRICKLE1 and PRICKLE2 displayed similar prey profiles, whereas PRICKLE3 revealed a distinct interactome. c UpSet plot illustrating the overlap of biotinylated prey proteins among PRICKLE1–3 paralogs, providing insight into shared and paralog-specific interactors. d Gene Ontology (GO) enrichment analysis using Metascape revealed that only the interactors of PRICKLE3 were significantly enriched in components of the non-canonical WNT/Planar Cell Polarity (PCP) pathway (PID M23), indicating functional divergence between paralogs. e, f Dot plot with a legend summarizing the SAINTexpress (Significance Analysis of INTeractome) results, assessing bait–prey interaction confidence across clusters. In the dot plot, the color of each dot reflects the absolute abundance of the prey protein, with darker shades indicating higher abundance. The size of the dot represents the relative abundance of the prey across samples. The edge color of each dot encodes the SAINT Probability (SP), with darker edges corresponding to stronger bait–prey interactions. |
|
Fig. 2. PRICKLE3 contains functional VANGL-binding motifs (VBMs) and interacts with VANGL1/2.a Multiple sequence alignment of PRICKLE1–3 in the region corresponding to the VANGL-binding domain (VBD) and two VANGL-binding motifs (VBMs). The alignment reveals that PRICKLE3 also contains conserved regions. Amino acid positions are indicated by numbers. The schematic above illustrates the domain organization of PRICKLE proteins, including the PET domain, three LIM domains, a central intrinsically disordered region, and the Prickle homology (PKH) domain. b Table summarizing proximity biotinylation results for VANGL1 and VANGL2 proteins, showing log₂ fold change (log₂FC) and –log₁₀(adjusted p-value). Values with log₂FC > 1.00 and p < 0.05 are highlighted in bold. c Co-immunoprecipitation of overexpressed VANGL1-myc with V5-tagged PRICKLE1–3 from HEK293 cells. Immunoprecipitation (IP) was performed using anti-V5 to pull down V5-PRICKLE proteins. PRICKLE3 showed strong interaction with VANGL1. TCL total cell lysate. d Co-immunoprecipitation of overexpressed VANGL2-HA with V5-tagged PRICKLE1–3 from HEK293 cells. Immunoprecipitation was performed using the anti-V5 antibody. PRICKLE3 exhibited strong association with VANGL2. TCL total cell lysate. |
|
Fig. 3. PRICKLE3 affects VANGL protein stability and correlates with changes in VANGL and ROR2 phosphorylation.a General schematic of the TetON inducible gene expression system used in this study. In the absence of doxycycline, the reverse tetracycline-controlled transactivator (rtTA) is inactive. Upon doxycycline addition, rtTA binds to the tetO promoter and activates transcription of the gene of interest, leading to protein expression. b Doxycycline-induced overexpression of HA-tagged PRICKLE3 in HEK T-REx 293 PRICKLE3 TetON cells and of PRICKLE1 in the corresponding inducible cell line. c Induction of HA-PRICKLE3 expression by doxycycline in HEK T-REx 293 PRICKLE3 TetON cells. HEK T-REx 293 wildtype (WT) cells served as a control for doxycycline effects. Arrowheads indicate phosphorylation-dependent shifts in the electrophoretic mobility of VANGL proteins. α-TUBULIN was used as a loading control. Representative result from n = 5. d, e Densitometric quantification of Western blot signals. Values were normalized to untreated cells. Statistical analysis was performed using an unpaired t-test; corresponding p-values are shown (n = 5). f Effect of recombinant WNT stimulation on VANGL phosphorylation. HEK T-REx 293 PRICKLE3 TetON cells were pre-treated overnight with the porcupine inhibitor LGK-974 to block endogenous WNT ligand secretion and subsequently stimulated with 100 ng/ml human recombinant WNT5A or WNT3A for 3 h. Arrowheads indicate phosphorylation-dependent mobility shifts of ROR. α-TUBULIN served as a loading control. Representative result from n = 4. g, h Densitometric quantification of Western blot signals from panel f. Data were normalized to untreated controls. Statistical analysis was performed using an unpaired t-test; corresponding p-values are reported (n = 4). |
|
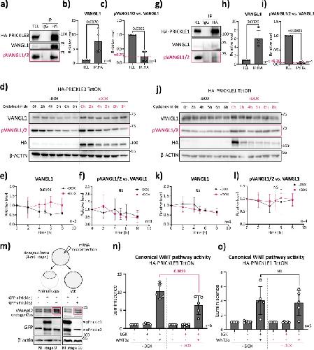
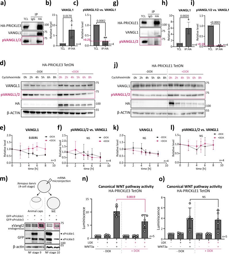
Fig. 4. PRICKLE3, not PRICKLE1, stabilizes VANGL by protecting it from degradation.a Co-immunoprecipitation of HA-tagged PRICKLE3. HEK T-REx 293 PRICKLE3 TetON cells were induced overnight with doxycycline. Immunoprecipitation was performed using the anti-HA antibody or IgG control to assess the interaction between PRICKLE3 and endogenous VANGL1/2. n = 4. TCL = Total Cell Lysate. b, c Densitometric quantification of Western blot signals from panel a. Values were normalized to the corresponding TCL levels. Statistical analysis was performed using an unpaired t-test; corresponding p-values are reported (n = 4). d Cycloheximide (CHX) pulse-chase assay to assess PRICKLE3 protein stability. HEK T-REx 293 PRICKLE3 TetON cells (HA-PRICKLE3) were induced overnight with doxycycline, followed by treatment with 50 µg/mL CHX at various time points. Protein levels were analysed by Western blot; β-ACTIN served as a loading control. n = 3. e, f Densitometric quantification of Western blot signals from panel d. Results were normalized to the 0-h time point. Linear regression was used for statistical analysis; p-values are reported. (NS) indicates no statistically significant difference (in e, n = 3; in f, n = 4). g Co-immunoprecipitation of HA-tagged PRICKLE1. HEK T-REx 293 PRICKLE1 TetON cells were induced overnight with doxycycline. Immunoprecipitation using anti-HA antibodies or IgG control was performed to test for interaction with endogenous VANGL1/2. n = 4. TCL Total Cell Lysate. h, i Densitometric quantification of Western blot signals from panel g. Data were normalized to the corresponding TCL amount. Statistical analysis was performed using an unpaired t-test; p-values are reported (n = 4). j Cycloheximide (CHX) pulse-chase assay to assess PRICKLE1 protein stability. HEK T-REx 293 PRICKLE1 TetON cells (HA-PRICKLE1) were induced overnight with doxycycline, followed by treatment with 50 µg/mL CHX at indicated time points. Western blot analysis was performed with β-ACTIN as loading control. n = 4. k, l Densitometric quantification of Western blot signals. Values were normalized to the 0-hour time point. Statistical analysis was performed using linear regression. (NS) indicates no statistically significant difference (n = 4). m In vivo validation in Xenopus laevis embryos. Corresponding mRNAs were microinjected at the 4-cell stage, and animal caps were dissected at stage 9 and analysed by Western blot, together with whole emrbryos (WE) at stage 10. xPrickle3, not xPrickle1, expression led to stabilization of endogenous xVangl2. (x = Xenopus). n, o TOPFlash luciferase assay assessing canonical WNT/β-catenin pathway activity. In PRICKLE3-inducible cells (panel n), co-expression of PRICKLE3 led to decreased reporter activity, suggesting a potential stabilization of VANGL or inhibition of RNF43. In PRICKLE1-inducible cells (panel o), this effect was not observed. n = 5 independent experiments; statistical analysis was performed using unpaired Student’s t-test. |
|
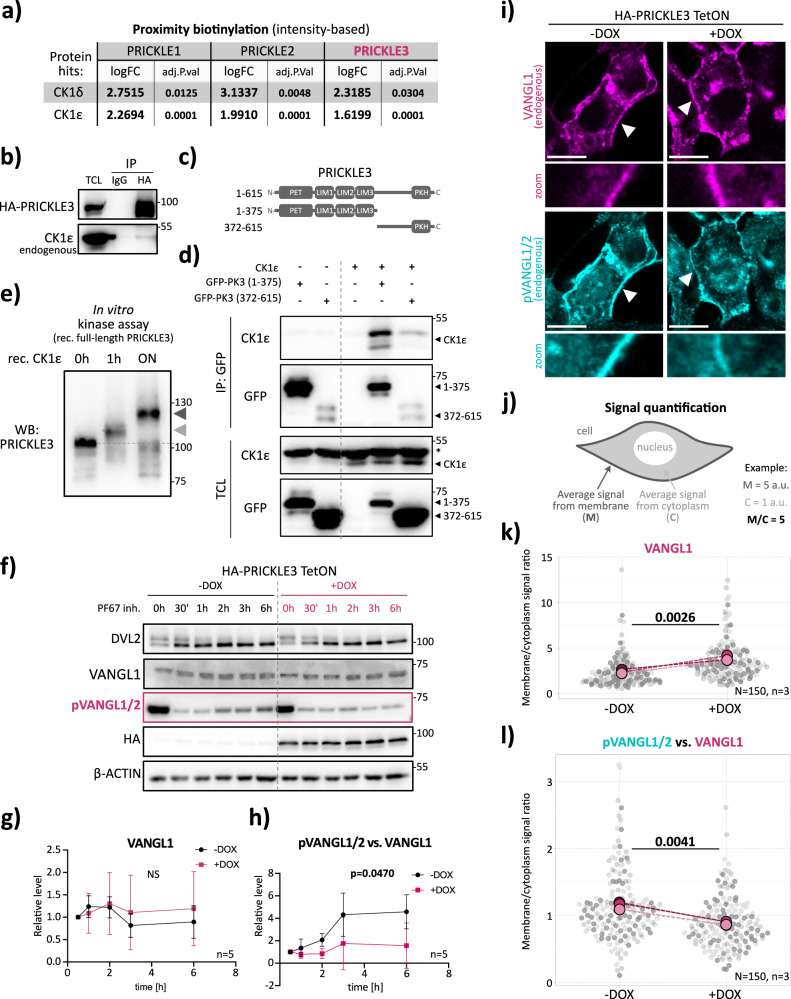
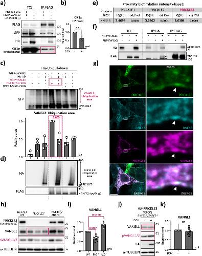
Fig. 5. PRICKLE3 reduces CK1ε-mediated phosphorylation of VANGL.a Table summarizing proximity biotinylation results for CK1δ and CK1ε proteins, showing log₂ fold change (log₂FC) and –log₁₀(adjusted p-value). Values with log₂FC > 1.00 and p < 0.05 are highlighted in bold. b Co-immunoprecipitation of HA-tagged PRICKLE3. HEK T-REx 293 PRICKLE3 TetON cells were induced overnight with doxycycline. Pull-downs were performed using anti-HA antibodies and IgG control to test the interaction between PRICKLE3 and endogenous CK1ε. n = 4. TCL = Total Cell Lysate. c Schematic representation of PRICKLE3 deletion mutants: the N-terminal fragment (aa 1–375) and the C-terminal fragment (aa 372–615). d Co-immunoprecipitation of CK1ε with GFP-tagged PRICKLE3 deletion constructs shown in panel c. Immunoprecipitation was performed using anti-GFP antibody. Both fragments were able to bind CK1ε, but the N-terminal fragment exhibited a stronger interaction. e In vitro kinase assay using full-length PRICKLE3 as a substrate and recombinant CK1ε kinase. Reactions were performed at three time points (0-h, 1 h, and overnight – ON) in the presence of ATP (2 mM) and MgCl₂ (10 mM). Western blot analysis was used to detect PRICKLE3 phosphorylation using the anti-PRICKLE3 antibody. Gray triangles indicate phosphorylated PRICKLE3, while the dashed line marks the baseline corresponding to unphosphorylated PRICKLE3. f Analysis of VANGL phosphorylation dynamics by CK1ε in the presence or absence of PRICKLE3 in cells. HEK T-REx 293 PRICKLE3 TetON cells (HA-PRICKLE3) were induced overnight with doxycycline, followed by treatment with 2.5 μM PF-670462 (PF-67) at the indicated time points. Western blot was used to assess phosphorylation levels; β-ACTIN served as loading control. n = 5. g, h Densitometric quantification of Western blot signals from panel f. Results were normalized to the 0-h time point. Statistical analysis was performed using linear regression; corresponding p-values are reported (n = 5). i Immunofluorescence analysis of membrane-associated VANGL1 and pVANGL1/2 in the presence of PRICKLE3. PRICKLE3 expression was induced by overnight doxycycline treatment. Scale bar, 10 µm. j Quantification of signal accumulation is illustrated; for example, membrane (M) intensity was 5 a.u., cytoplasmic (C) intensity was 1 a.u., resulting in an M/C ratio of 5. Quantification of membrane levels of VANGL1 (in panel k) and pVANGL1/2 vs. VANGL1 (in panel l). Average membrane fluorescence intensity was normalized to cytoplasmic signal. Statistical analysis was performed using SuperPlots of Data. n = 3 biological replicates, ~150 cells per condition; each replicate is shown in a distinct shade of gray, with the corresponding average highlighted in a matching shade of pink and connected by a dashed line. Corresponding p-values are reported. |
|
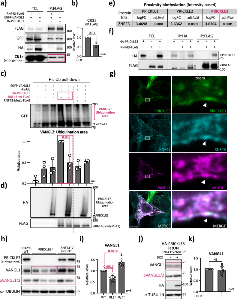
Fig. 6. PRICKLE3 protects VANGL from RNF43-mediated ubiquitination.a Co-immunoprecipitation of RNF43–VANGL2 complexes in the presence or absence of PRICKLE3. HEK T-REx 293 PRICKLE3 TetON cells were transfected with RNF43-FLAG and EGFP-VANGL2 constructs. PRICKLE3 expression was induced by overnight doxycycline treatment. Representative experiment from n = 4. b Densitometric quantification of endogenous CK1ε Western blot signal. Intensities were normalized to levels in doxycycline-untreated cells. Statistical analysis was performed using an unpaired t-test; corresponding p-values are reported (n = 4). c, d Ubiquitination assay. In c, HEK T-REx 293 PRICKLE3 TetON cells were transfected with His-tagged ubiquitin, EGFP-VANGL2, and FLAG-tagged RNF43 constructs (either wild-type or enzymatically inactive Mut1 variant). PRICKLE3 expression was induced by overnight doxycycline treatment. Ubiquitinated proteins were enriched by His pull-down and analysed by Western blot. The area corresponding to ubiquitinated VANGL2 is indicated. Representative experiment from n = 3; additional replicates shown in Supplementary Fig. 6A. In panel d, Input control membranes probed for HA-tagged PRICKLE3 and FLAG-tagged RNF43 expression. e Table summarizing proximity biotinylation results for ZNRF3 protein, showing log₂ fold change (log₂FC) and –log₁₀(adjusted p-value). Values with log₂FC > 1.00 and p < 0.05 are highlighted in bold. f Interaction between RNF43 and PRICKLE3. HA-tagged PRICKLE3 and FLAG-tagged RNF43 were co-expressed in HEK293 wild-type cells. Co-immunoprecipitation was performed using either anti-HA or anti-FLAG antibodies and analysed by Western blot. Representative experiment from n = 3. TCL Total Cell Lysate. Asterisk (*) denotes non-specific IgG signal arising from the IP procedure. g Immunofluorescence imaging showing subcellular co-localization of PRICKLE3, RNF43, and VANGL1. HEK293 wild-type cells were transfected with HA-PRICKLE3, MYC-VANGL1, and RNF43-FLAG constructs. Proteins were visualized using tag-specific antibodies. Arrowheads indicate sites of co-localization. Scale bar, 10 µm. h Western blot analysis of VANGL1 protein levels in CRISPR-Cas9-modified HEK293 cell lines. Loss of PRICKLE3 resulted in reduced VANGL1 levels, while RNF43/ZNRF3 double knockout led to VANGL1 accumulation. i Densitometric quantification of VANGL1 signal from panel h. Intensities were normalized to the loading control and compared to wild-type cells. Statistical analysis was performed using an unpaired t-test; n = 2–3 independent clones per condition. j Western blot analysis showing that doxycycline-induced PRICKLE3 expression in RNF43/ZNRF3-deficient cells does not further increase VANGL1 protein levels, supporting the hypothesis that PRICKLE3 acts via RNF43. k Densitometric quantification of VANGL1 signal from j. Induced and uninduced samples were compared; no significant difference was observed. Statistical analysis was performed using an unpaired t-test; n = 3 clones. |
|
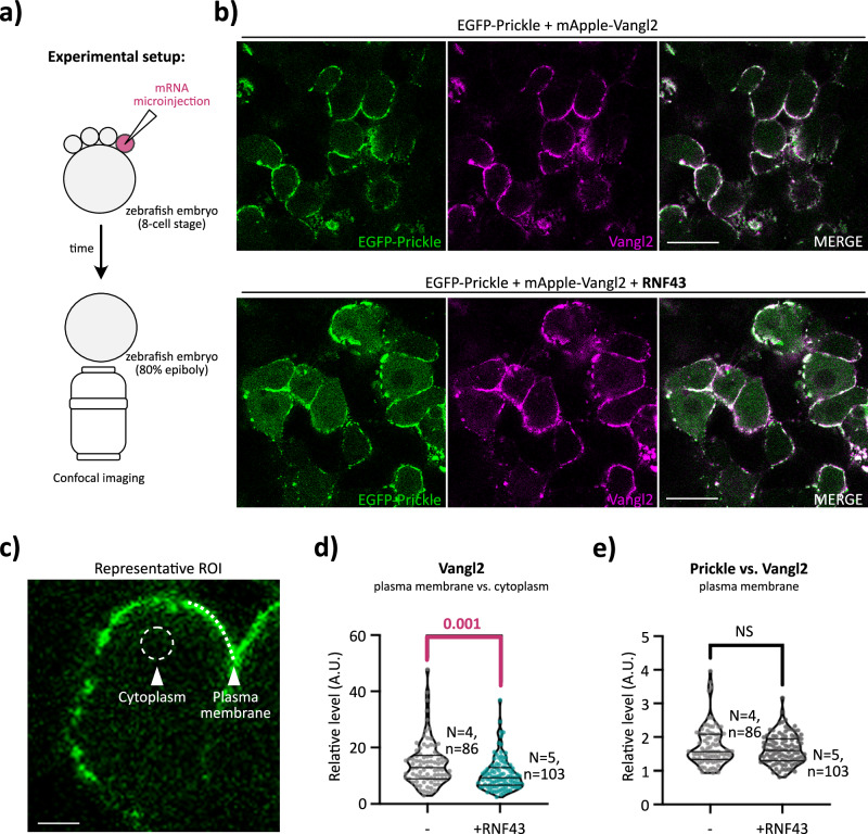
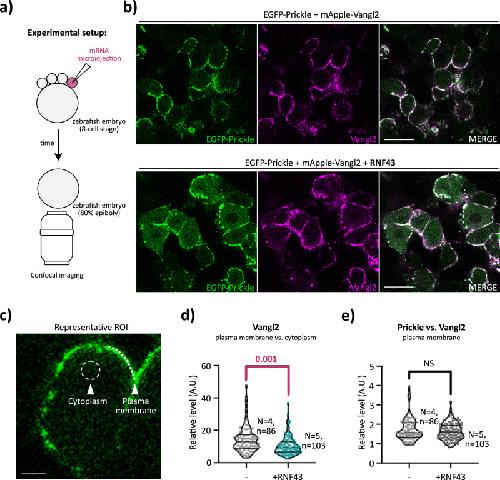
Fig. 7. RNF43 downregulates VANGL complexes from membranes in vivo.a Schematic of the experimental setup. Wild-type zebrafish embryos were co-injected at the 8-cell stage into a single dorsal blastomere with 100 pg of Drosophila EGFP-Prickle mRNA and 40 pg of zebrafish mApple-Vangl2 mRNA (approximately a 1.5:1 molar ratio), or with 100 pg of EGFP-Prickle, 40 pg of mApple-Vangl2, and 40 pg of human RNF43 mRNA. Embryos were dorsally mounted and imaged by confocal microscopy at 80% epiboly. Imaging was performed at comparable Z-depths within the enveloping epithelium. b Representative single-plane confocal images showing cells overexpressing EGFP-Prickle and mApple-Vangl2, with or without co-expression of human RNF43. Scale bar, 20 μm. c Representative region of interest (ROI) used for quantitative image analysis, as shown in panel d. Mean fluorescence intensities of EGFP-Prickle and mApple-Vangl2 at the plasma membrane were measured using the line tool in ImageJ (dashed line). Cytoplasmic intensities were measured in adjacent regions using the circle tool (dashed circle). Scale bar, 5 μm. d, e Relative membrane localization of EGFP-Prickle and mApple-Vangl2 was calculated by dividing membrane intensity by cytoplasmic intensity for each marker. The ratio of membrane-localized EGFP-Prickle to membrane-localized mApple-Vangl2 was also calculated (in panel e). Statistical analysis was performed using the Mann–Whitney test with a 95% confidence interval. Exact p-values are indicated for each comparison. The number of embryos and individual cells analysed are denoted as N and n, respectively. |
|
Fig. 8. Summary of PRICKLE3 function, emphasizing its role and mechanisms of action in the stabilization of VANGL proteins.Proposed model of PRICKLE3 function in regulating VANGL stability and WNT/PCP signaling. Top Protection from RNF43-mediated ubiquitination. PRICKLE3 disrupts this CK1ε/RNF43 feedback loop. It results in the stabilization of VANGL1/2 and ROR2 protein activation at the plasma membrane. Also, phosphorylation of membrane-bound VANGL1/2 is reduced. Bottom Negative regulation of WNT/PCP complexes by RNF43. Casein kinase 1ε plays a dual role in the regulation of WNT/PCP complexes. CK1ε phosphorylation is essential for the proper translocation of VANGL proteins to the plasma membrane. The activity of this kinase is also required for the function of the FZD and ROR, the WNT receptors and co-receptors. In addition, the enzymatic activity of the E3 ubiquitin ligase RNF43, a negative regulator of WNT signaling, is also promoted by CK1ε. As a result, WNT/PCP plasma membrane complexes are degraded. This relationship establishes a CK1ε/RNF43-mediated negative feedback loop that tightly controls the activation level of the PCP signaling pathway. |