|
Figure 1. Juvenile X. laevis skin regeneration over time. (AF) Hematoxylin and eosin (H&E) stained skin sections from (A) unwounded controls (ctrl) and at (B) 7, (C) 14, (D) 21, (E) 28 and (F) 60 days post wounding (dpw). Open arrowheads mark wound edges. Control skin showing epidermis (E), dermis (D), and well-defined mucus (M) and serous (S) glands. WE, wound epidermis. (GN) Top-down images of (G) control skin and wounds at (H) 0, (I) 3, (J) 7, (K) 14 (L) 21, (M), 28 and (N) 60 dpw. Contrast and brightness adjusted uniformly across images. |
|
Figure 2. Csf1r+ macrophages accumulate transiently during wound repair. (AD') RNA in situ hybridization detecting csf1r+ cells (teal) in (A, A') unwounded skin and at (B, B) 7, (C, C') 14 and (D, D') 21 days post wounding (dpw). Open arrowheads mark wound edges, boxed regions indicate higher magnification in AD. (E) Quantification of csf1r+ cell density (cells/cm2). Data are mean +/-SEM (n = 4-5 biological replicates per group). One-way ANOVA with Tukeys post hoc test; *p < 0.05,***p < 0.001. |
|
Figure 3. Expression of csf1 and il34 in regenerating skin wounds. (AD) RNA in situ hybridization detecting csf1 (magenta) and il34 (blue/teal) transcripts in (A) unwounded skin, and skin at (B) 7, (C) 14 and (D) 21 days post wounding (dpw; counterstained with hematoxylin). WE, wound epidermis; E, epidermis; D, dermis. (E) Quantification of csf1 and il34 transcript density (transcripts/cm2. Data represent mean +/- SEM (n = 4-7 biological replicates per group). One-way ANOVA with Tukeys post hoc test; p<0.05. Asterisks (*) indicate statistical significance from ctrl. Asterisks (**) above bar denotes significance between the groups indicated by the bar. *p < 0.05, ** p < 0.01. |
|
Figure 4. Analyses of histology and neutrophil infiltration of rCSF1- and rIL34-administered wounds. Histology, 7 days post wounding (dpw) of (A, A') rctrl-, (B, B') rCSF1-, and (C, C') rIL34-administered wounds (cytokines administered 3 dpw). Inset panels (A'C') depict higher magnification. Lymphocytes (black arrows), macrophages (red arrows), and neutrophils (blue arrows) are indicated. (DF) RNA in situ hybridization for mpo (magenta), visualizing neutrophil localization 7 days post wounding (dpw) in (D) rctrl-, (E) rCSF1- and (F) rIL34-administered wounds (cytokines administered 3 dpw). Open arrowheads mark wound edges. (G) Quantification of mpo+ cell density (cells/cm2) at 7 and 14 dpw. Data are mean +/- SEM (n = 3-7 biological replicates per group). Statistical comparisons were performed using one-way ANOVA with Tukeys post hoc test; *p < 0.05. (H) Expression analysis of inflammatory response genes at 7 dpw across treatments. Boxplots represent medians with interquartile range; letters indicate statistically distinct groups (p < 0.05, pairwise Wilcox test). |
|
Figure 5. Myofibroblast accumulation in rCSF1- and rIL34-administered wounds. (A-C') Immunofluorescence staining of (red) acta2 and (blue) DAPI in (A, A') rctrl, (B, B') rCSF1, and (C, C') rIL34 wounds at 7 dpw (cytokines administered 3 dpw). Open arrowheads mark wound edges, boxed regions indicate sections of higher magnification in (A'-C'). (D) Quantification of acta2 area (% total wound region, excluding gland-adjacent expression). Data represent mean +/- SEM (n = 4-7 biological replicates per group). One-way ANOVA with Tukeys post hoc test; *p < 0.05. Images were created using fluorescent microscopy and inverting uniformly in ImageJ. |
|
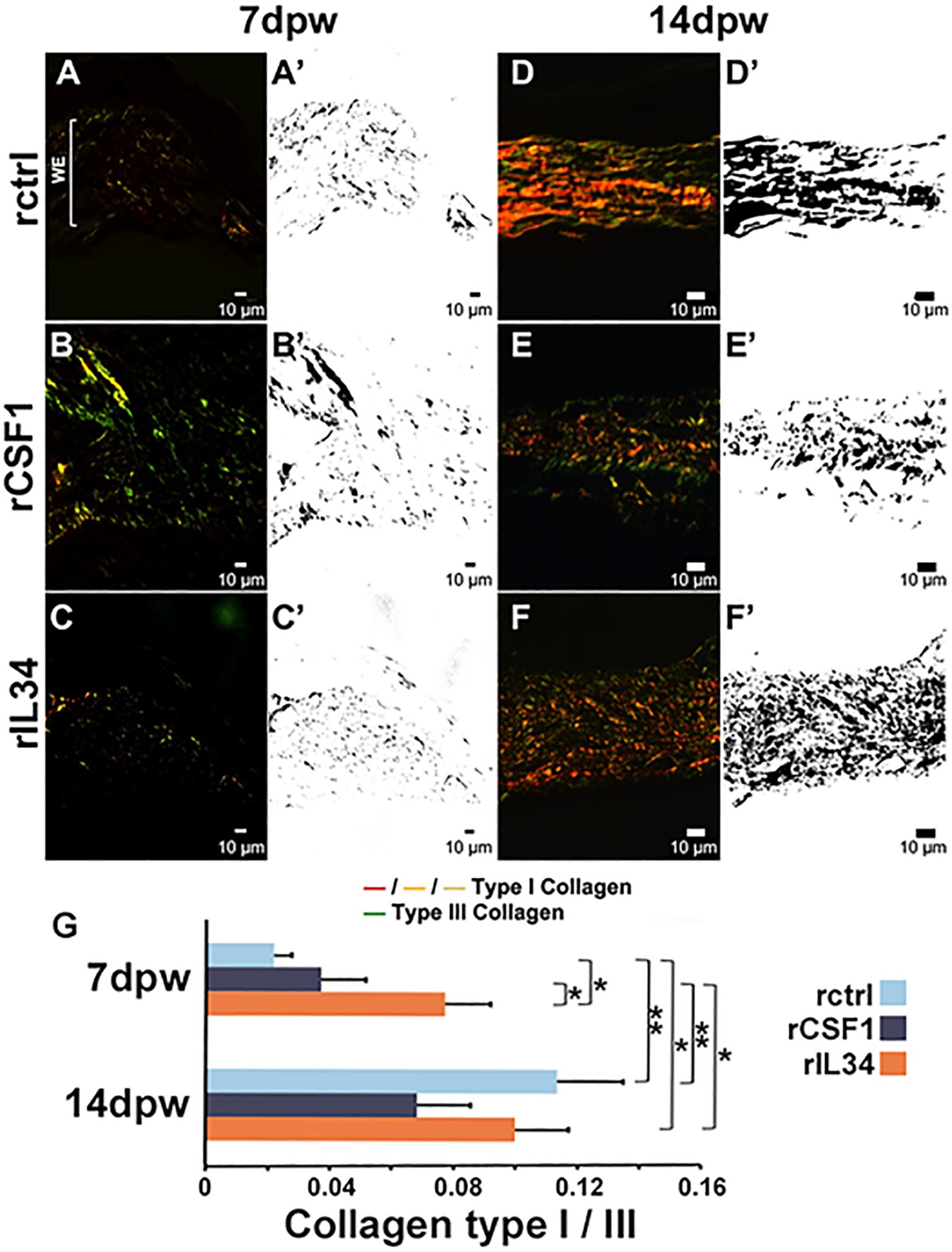
Figure 6. Collagen I and III deposition in rCSF1- and rIL34-administered wounds. (A-C') Picrosirius red (PSR) staining of (A, A') rctrl, (B, B') rCSF1, and (C, C') rIL34-administered wounds at 7 days post wound (dpw; cytokines administered 3 dpw), imaged with polarized light microscopy. Collagen I (red/orange/yellow) and collagen III (green) birefringence is shown; corresponding binary masks are in A-C'. (D-F') PSR staining of (D, D) rctrl, (E, E') rCSF1, and (F, F') rIL34 wounds at 14 dpw with corresponding masks (DF). (G) Quantification of collagen I/III ratios at 7 and 14 dpw. Data represent mean +/- SEM (n = 7-12 biological replicates per group). One-way ANOVA with Tukeys post hoc test; *p < 0.05, **p < 0.01. |
|
Figure 7. Gene expression in rCSF1- and rIL34-administered wounds. (A) RNA-seq expression analysis of ECM- and fibrosis-associated genes at 7 and 14 dpw across treatments. (B) RNA-seq expression analysis of matrix metalloproteinases (MMPs) and their regulators (TIMPs) at 7 and 14 dpw across treatments. Boxplots show median, interquartile range, and statistical groupings, letters denote significance; p < 0.05. |
|
Juvenile X. laevis skin section, Hematoxylin and eosin (H&E) stained epidermis (unwounded ) with Inset A' depicting higher magnification. 3 key cell types, Lymphocytes (black arrows), macrophages (red arrows), and neutrophils (blue arrows) are indicated. |