|
Fig. 1. The core 4-neuron circuit for generating swimming.A: Organisation of the model circuit. B: Responses of synaptically-isolated dIN (top trace) and cIN (middle trace) neurons to a sustained depolarizing stimulus (bottom trace), briefly interrupted at the midpoint. C: A swim episode initiated by a pair of brief (2 ms) depolarizing stimuli (+0.1 nA) applied to left and right dINs with a time separation of 40 ms. Numbers 1-7 identify the sequence of events involved in one cycle of a swim rhythm, starting with a spike in a left dIN (1) and ending with a spike in the same neuron at the next cycle (7). Traces from top: left dIN, left cIN, right dIN, right cIN, stimulus. D: Frequency vs time plot shows that after reaching plateau, swimming continues indefinitely at a steady frequency of 32 Hz. |
|
Fig. 2. Generating a usAHP in a cIN in a quiescent preparation.A: A 40 s train of brief supra-threshold depolarising stimuli (trace 2) at 33.3 Hz generates a usAHP in a cIN (trace 1, spikes truncated, horizontal cursor marks the RMP). The sodium pump current (trace 3), and [Na+]i (trace 4) increase during the stimulus and decrease upon its termination. Inset is an expanded excerpt of the usAHP generated by the cIN. B: An enlarged view of the cIN membrane potential in response to stimulation at 12.5 (green), 25 (purple), 40 Hz (grey); arrow highlights the peak of the usAHP. Both spike peaks and spike after-hyperpolarization are clipped. C: The usAHP amplitude measured immediately after the stimulus train terminates is dependent on spike frequency. |
|
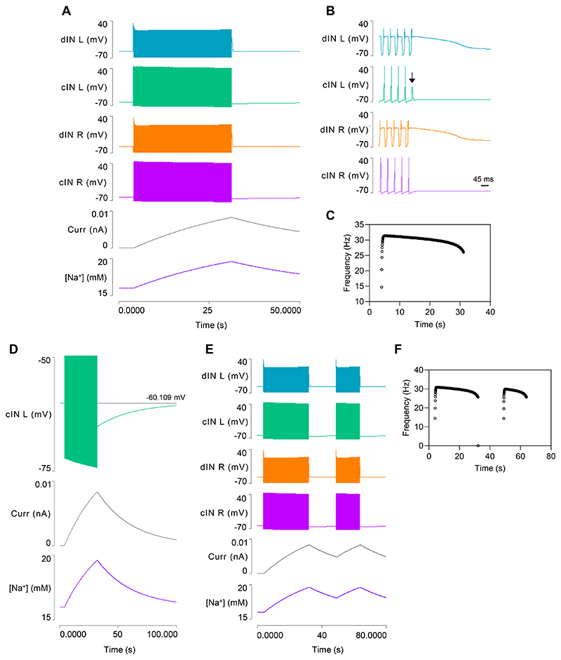
Fig. 3. Model 2 output after adding dynamic sodium pumps to cINs.A: Swim episodes elicited with the same stimulus regime as used in Model 1 (Fig. 1C) now self-terminate. Traces from top: left dIN, left cIN, right dIN, right cIN, pump current in left cIN, [Na+]i in left cIN. B: Expanded neuron traces of (A) reveal that the swim episode terminates due to spike failure in the left cIN (arrow). C: The cycle frequency of the left CIN during a swim episode. D: An enlarged view of part of (A) shows the usAHP and its recovery in the left cIN. E: Eliciting a second swim episode with the same stimulus regime shortly after termination of the first reveals STMM. F: The cycle frequency profile of (E). |
|
Fig. 4. Model 3 output after adding dynamic sodium pumps and HCN channels to dINs.A: A swim episode generated in the four neurons of the CPG, lasting ~46s. B: Expanded trace reveals that the swim episode in A terminates due to spike failure in the right cIN (arrow). C: The cycle frequency profile during the swim episode. D: Shortly after episode termination, the cIN generates a 5.4 mV usAHP (green, lower trace), while the usAHP in the dIN is only 1.8 mV (blue, upper trace). E: An expanded view of episode termination showing the brief large hyperpolarization of the dIN, followed by the sustained small usAHP. The cIN does not show this biphasic hyperpolarization, but the sustained usAHP is substantially larger than that in the dIN. Spikes truncated in D and E. |
|
Fig. 5. The role of Ih in dINs during swimming.A: Activity profile in left dIN during a swim episode. Traces from top: membrane potential, Ih, Ih smoothed with a moving average filter with a half-window of 1s (grey line marks 0 level), HCN conductance. The conductance increases markedly above its resting and within-episode level following swim termination (arrow). B: Enlarged view of part of (A) at episode termination showing a very brief (< 1 s) large usAHP (arrow) which declines to 1.8 mV as HCN conductance increases from its low within-episode value (horizontal cursor in top trace marks RMP, in second trace marks 0-current level; smoothed current trace not shown). |
|
Fig. 6. Locking Ih activation reveals a large dIN usAHP after swimming.A. With HCN conductance fixed at its resting level, the episode duration increases to 75 s and the dINs express a substantial usAHP. Traces from top: left dIN, left cIN; horizontal cursors mark the RMP. B: As (A), but with the episode terminated at its normal duration (46 s) by inhibiting a cIN. The dIN still develops a considerable usAHP, although the cIN usAHP is normal. C: Pharmacological blockade of HCN channels in a real dIN reveals a usAHP and a negative shift in RMP [dashed line; adapted from (32)]. |
|
Fig. 7. STMM with dynamic pumps and Ih in dINs.A: Activity in the left dIN during STMM. Traces from top: sodium equilibrium potential (red), membrane potential (blue), sodium pump current (black), Ih current (magenta), Ih conductance (magenta), [Na+]i (purple). Horizontal grey cursor on the current axis marks the 0 level. B: Swim frequency vs time plot from A. C: The strength of the STMM (second episode duration divided by first) depends on the inter-episode interval. The relationship closely follows a bounded exponential curve (fitted trend line, equation on chart). D: The strength of STMM measured from real tadpoles (trendline from Prism graphing software). |
|
Fig. 8. STMM: initiating episode 2 with 15 s interval from episode 1.A: In the absence of a depolarizing pre-pulse, the recurrent EPSP in a dIN is reduced in amplitude, and the dIN no longer generates a rebound spike. Traces from top: current injected into both dINs, left dIN membrane potential, Ih conductance in left dIN. B: A depolarizing pre-pulse reduces Ih conductance (note the consequent sag in the membrane potential during the depolarizing pre-pulse) and prevents shunting of the recurrent NMDA EPSP, allowing the dIN to generate a rebound spike and initiate swimming. C: The threshold amplitude of the pre-pulse needed to elicit the second stimulus depends on the inter-episode interval. |
|
Fig. 9. Factors contributing to cIN spike failure and swim episode termination.A: There is a small but progressive de-inactivation of the A current in a cIN during a swim episode, and the sodium equilibrium potential declines. Traces from top: sodium equilibrium potential (magenta), membrane potential (green), inactivation gate open probability of the channel mediating IA (note small scale). B: Compensating for the hyperpolarizing pump current in cINs by injecting a mirror-image depolarizing current. Traces from top: membrane potential, stimulus current [defining equation: t < 4065? 0: 0.01011*(1-exp(-(t-4065)/19865))], pump current, [Na+]i. |
|
Fig. 10. Episode duration is modulated by swim cycle frequency.A: A low amplitude pulse of depolarizing current injected into the dINs during a swim episode increases the cycle frequency and the rate of Na+ inflow, leading to early termination of the episode. The grey trace shows a control episode without the extra pulse. B: Concatenated cycle frequency vs time plot for a control episode (left) and a truncated episode with an additional depolarization (right). C: A pulse of hyperpolarizing current injected into the dINs reduces the cycle frequency and the rate of Na+ inflow (note inflexion in trace) and extends episode duration. The vertical cursor marks the termination time of a control episode (not shown, but as in the grey trace in A). D: Cycle frequency vs time plot for the extended duration episode in (C). |
|
Fig. 11. Swim accelerations and neuron recruitment.A: A ventral root (VR, upper trace) recording from a real tadpole showing a spontaneous increase in burst intensity just before episode termination. A plot of the instantaneous cycle frequency (lower trace) shows that this is accompanied by an increase in frequency. The red line shows the frequency after LOWESS smoothing. B: Light dimming increases the peak instantaneous frequency towards the end of an episode compared to episodes that self-terminate without dimming. Data expressed as mean ± SEM, n=12 preparations. *p<0.05. C: Sample recording showing a stage 42 spinal neuron that only fired at the onset of a spontaneous swim episode (SPN, upper trace, spike peaks clipped). Note that there is no usAHP after the end of the episode (dashed red line shows the RMP). The ventral root recording (VR, middle trace) shows no sign of a terminal burst, and there is no increase in cycle frequency at the end of the episode (lower trace, IF, as in A). D: The same neuron generated a usAHP following a burst of spikes induced by a depolarising current step (lower trace) during a quiescent (non-swimming) period. E: Light dimming part-way through a spontaneous swim episode activates the dorsal forebrain pineal gland (inset arrowed; diagram courtesy of Dr S.R. Soffe, with permission) and induces a burst of spikes in the SPN, which now generates a usAHP at episode termination, which followed shortly after. The ventral root recording (middle trace) and instantaneous cycle frequency plot (lower trace) show the dimming-induced increase in intensity and frequency. |
|
Fig. 12. Sensitivity of light dimming response to ouabain.A: Light dimming caused acceleration in an electrically evoked swim episode prior to its termination (ventral root recording, upper trace; instantaneous frequency, lower trace, red line shows LOWESS smoothing). B: In control conditions (left) a single light dim early in an episode frequently induced termination, but the effect was largely abolished in the presence of ouabain (right). C: In the same preparation following application of 1µM ouabain, repeated dimming by turning the bath illumination off and on caused accelerations with most off stimuli, but swimming continued for ~3 minutes (only the early part of the episode is shown, traces as A). D. In control conditions (left) a single light dim was usually sufficient to induce termination, but in the presence of ouabain (right) episodes frequently continued even after multiple light dims. Data expressed as mean ± SEM, n= 4 preparations. *p<0.05. |
|
Fig. 13. Modulating HCN channel conductance.Additional up-regulation of the HCN channel conductance by right-shifting its activation curve in a sodium concentration-dependent manner can completely cancel the dIN usAHP, while without this shift (gray traces) there is a small but definite residual usAHP. Traces from top: dIN membrane potential (spikes clipped), HCN conductance, [Na]i. |