|
Figure 1. Locations of RP-associated
RHO
missense variants examined in this study.
Colored
circles represent residues that, when mutated, have been reported to cause RP. Red indicates class A, blue indicates class B1, and yellow indicates RP mutations from an unknown or other class. Mutations are listed in Supplementary Table S1. |
|
Figure 2. X. laevis
expressing RP-associated RHO mutants show variable levels of RD. (A, D, G) Dot blot results from solubilized retinas of 14 dpf X. laevis expressing different human RHO transgenes. Solid line indicates linear regression of log transformed dot blot data. N = 6–28 animals per genotype. (B, C, E, F, H, I) Representative confocal images of transgenic X. laevis retinas showing RD (B, E, H), no RD (C, I), or inconclusive (F). White, AF488-WGA; blue, Hoechst. Scale bar, 25 µm. Nondegenerative retinas have regularly spaced tightly apposed ROS (e.g., F45L panel, yellow asterisks). Degenerating retinas have fewer rods and ROS, and morphologies may be abnormal (e.g., D190N panel, yellow asterisks). |
|
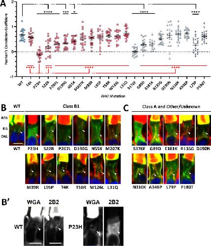
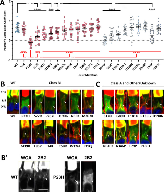
Figure 3.
Colocalization analysis of RP-associated RHO variants with Golgi shows a variety of localization patterns. (A) PCC values after normalization correlating WGA and human RHO in the RIS (n = 12–20 photoreceptors taken from three to six animals per genotype). Circles, WT; squares, class B1; triangles, class A; inverted triangles, other/unknown class. Significance determined using the Dunnett's multiple comparisons test to compare with human WT RHO (black bars) and P23H RHO (red bars) (see Supplementary Table S2 for P values). Error bars are SEM. (B, C) Confocal microscopy looking at RIS and RHO localization of RP-associated RHO mutants. White arrows indicate the location of the Golgi body. Red, WGA; green, mAb 2B2 (anti-mammalian RHO); blue, Hoechst. ONL, outer nuclear layer. Scale bar, 5 µm. Bʹ shows red and green channels from the WT and P23H panels from B above reproduced in grey scale. |
|
Figure 4.
Class B1 RP-associated
RHO
mutations that do not alter consensus glycosylation sites do not affect RHO glycosylation. (A) Location of RHO residues mutated (yellow) in relation to glycosylated residues (red). (B) Western blot of solubilized transgenic X. laevis eyes expressing different human class B1 RP-associated RHO mutants with and without PNGaseF treatment. Western blot probed with mAb 1D4 (anti-mammalian RHO). D, deglycosylated; G, glycosylated; P, partially glycosylated. |
|
Figure 5.
Effects of dark rearing and chromophore binding on degeneration in ROS-localizing and partially ER-retained class B1 variants. (A, C, E, G, I, K) Dot blot graphs comparing total rod opsin expression versus percentage of transgenic rod opsin expression for ROS-localizing variants (L31Q, A, I; T58R), (C) and partially RIS-localizing variants (S22R, E; D190G, G, K) examining either the effect of lighting condition (dark vs cyclic light) (A–H) or presence of bound chromophore (I–L) (normalized to WT standards; n = 18–22 animals). Solid line indicates linear regression of log transformed data. (B, D, F, H, J, L) Confocal microscopy of representative retinas of 14 dpf transgenic X. laevis from the same experiment. Green, mammalian RHO (2B2); red, WGA; blue, Hoechst. Scale bar, 25 µm. |
|
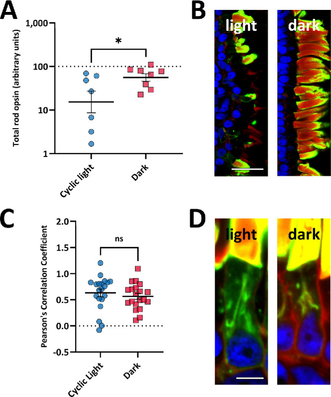
Figure 6.
Effects of dark rearing on RD and trafficking of D190N RHO. (A) Dot blot data comparing total rod opsin expression for animals expressing D190N RHO that were reared in cyclic light versus constant dark (normalized to WT standards, n = 7–8 animals). Error bars are SEM. (B) Confocal microscopy of representative retinas of 14 dpf transgenic X. laevis raised in either cyclic light or constant dark. Green, mammalian RHO (2B2); red, WGA; blue, Hoechst. Scale bar, 25 µm. (C) PCC values comparing trafficking of transgenic RHO in D190N RHO-expressing animals raised in cyclic light versus constant dark. n = 20 photoreceptors from two to three animals. Error bars are SEM. (D) Confocal microscopy of representative retinas of transgenic X. laevis raised in either cyclic light or constant dark (green, mammalian RHO [2B2]; red, WGA; blue, Hoechst). Scale bar, 5 µm. |
|
Figure 7.
S176F RHO causes degeneration, undergoes proteolytic cleavage, and S176F fragments localize to different parts of the rod photoreceptors. (A) Confocal images from cryosections of eyes from animals raised in either cyclic light or constant dark conditions. Red, WGA; green, mAb 2B2 (mammalian RHO); blue, Hoechst. Scale bar, 25 µm. (B) High magnification image of a RIS in a primary S176F RHO transgenic animal. White arrows denote the presence of calnexin and transgenic RHO without WGA signal, and magenta arrows denote the presence of WGA without calnexin labelling and minimal RHO labelling. Magenta, WGA; green, anti-mammalian RHO (mAb 2B2); red, anti-calnexin; blue, Hoechst. Scale bar, 5 µm. (C) Maximum projection images of two 12-µm cryosections from the same F0 transgenic X. laevis S176F RHO eye labelled with either mAb 2B2 (N-term) or mAb 1D4 (C-term) and comparable images for an eye expressing WT human RHO. White arrows denote bands of transgenic RHO in ROS. Red, WGA; green, anti-mammalian RHO (mAb 2B2 or mAb 1D4); blue, Hoechst. Scale bar, 25 µm. (D, E) Western blots of human WT and S176F RHO solubilized eye samples from animals raised cyclic light or constant dark. (D) 1D4 (C-terminal) and (E) A5-3-12 (N-terminal). Red arrows denote cleaved fragments of S176F RHO. |