|
Graphical Abstract |
|
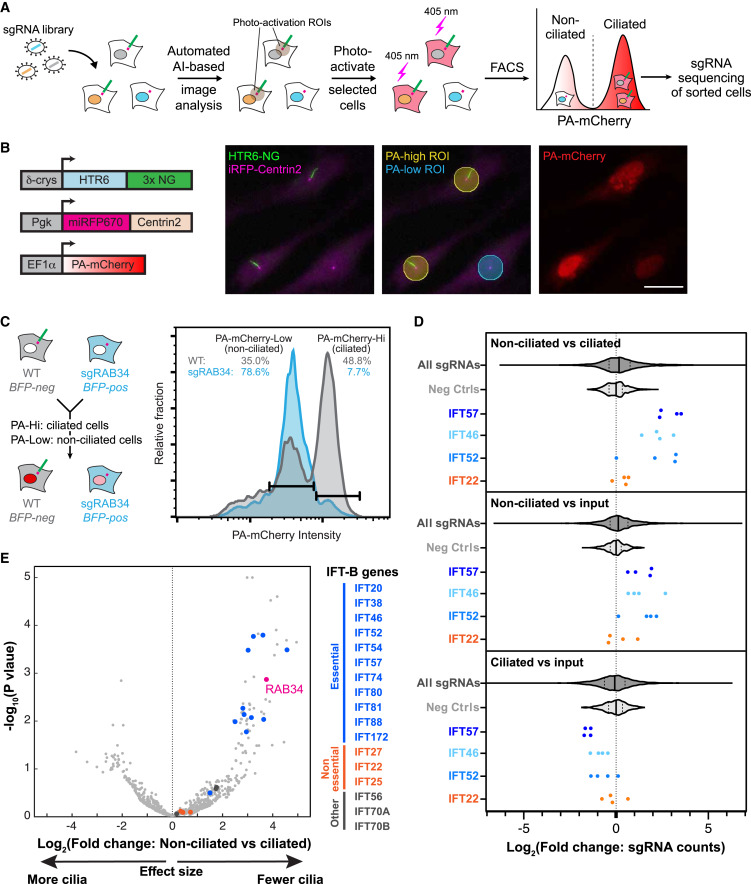
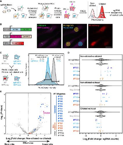
Figure 1. Development of a microscopy-based screening platform for ciliary biology
(A) Screening strategy overview. Pools of mutant cells are analyzed by automated microscopy and AI-based image analysis to assess ciliary phenotypes. Using a digital micromirror device (DMD), cells are targeted for photoactivation to convert ciliary phenotypes into differences in PA-mCherry fluorescence. Following FACS, sgRNA abundances are quantified via deep sequencing.
(B) Left: RPE1 cells were engineered to express a ciliary marker (HTR6 with 3 copies of mNeonGreen [NG]), a centriolar marker (miRFP670-Centrin2 [iRFP-Centrin2]), and photoactivatable (PA) protein PA-mCherry. Right: representative images showing (1) RPE1 cells with labeled cilia and centrioles, (2) regions of interest (ROIs) for photoactivation (yellow and high photoactivation for ciliated cells; blue and low photoactivation for non-ciliated cells), and (3) PA-mCherry fluorescence after photoactivation. Scale bar: 20 μm.
(C) Proof-of-principle experiment, in which BFP-labeled cells with sgRNA targeting RAB34 are mixed with wild-type cells. After high-intensity photoactivation of ciliated cells and low-intensity photoactivation of unciliated cells, PA-mCherry distributions in BFP-positive versus BFP-negative cells were analyzed by flow cytometry.
(D) Pilot screen results for genes encoding IFT-B subunits that are essential (blue) or dispensable (orange) for ciliogenesis. Enrichment or depletion of sgRNAs was assessed for sorted cell populations and the unsorted (input) cell mixture. Violin plots show distributions of all sgRNAs and of non-targeting control sgRNAs (Neg Ctrls). Lines in violin plots show median and quartile values.
(E) Volcano plot showing pilot screen results. p values and fold-change estimates are from casTLE analysis after Hi/low photoactivation and cell sorting. Highlighted genes include RAB34 and IFT-B genes (blue, essential for ciliogenesis; orange, dispensable for ciliogenesis; dark gray, unclear role in ciliogenesis).
See also Figure S1, Table S1, and Video S1. |
|
Figure 2. A genome-wide microscopy screen for regulators of cilium assembly
(A) Summary of genome-wide screen using RPE1[Cas9-BFP; HTR6-NG; miRFP670-Centrin2; PA-mCherry] cell line.
(B) Volcano plot showing genome-wide screen results. p values and fold-change estimates are from casTLE analysis after Hi/low photoactivation and FACS. RAB34 and IFT-B genes are highlighted (blue, essential for ciliogenesis; orange, dispensable for ciliogenesis; dark gray, unclear role in ciliogenesis).
(C) Summary of genome-wide screen results for known ciliary genes, highlighting top-ranked hits (light blue, casTLE p < 0.02; dark blue, p < 0.05; gray, p ≥ 0.05).
(D) p values plotted are plotted for select Gene Ontology (GO) terms enriched among screen hits, as determined by DAVID analysis.40
(E) Venn diagram showing overlap among hit genes identified here (p < 0.02), hit genes in a screen for regulators of cilium-dependent Hh signaling,18 and genes in the SysCilia repository of ciliary genes.41
See also Figure S2 and Tables S1 and S2. |
|
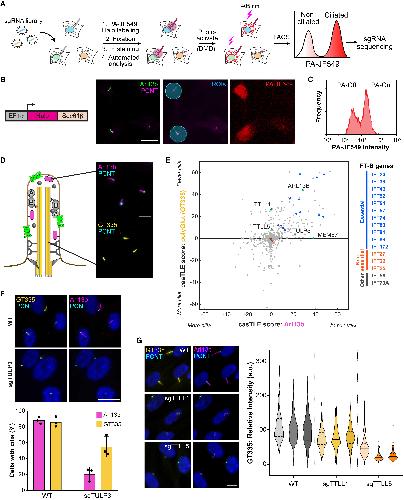
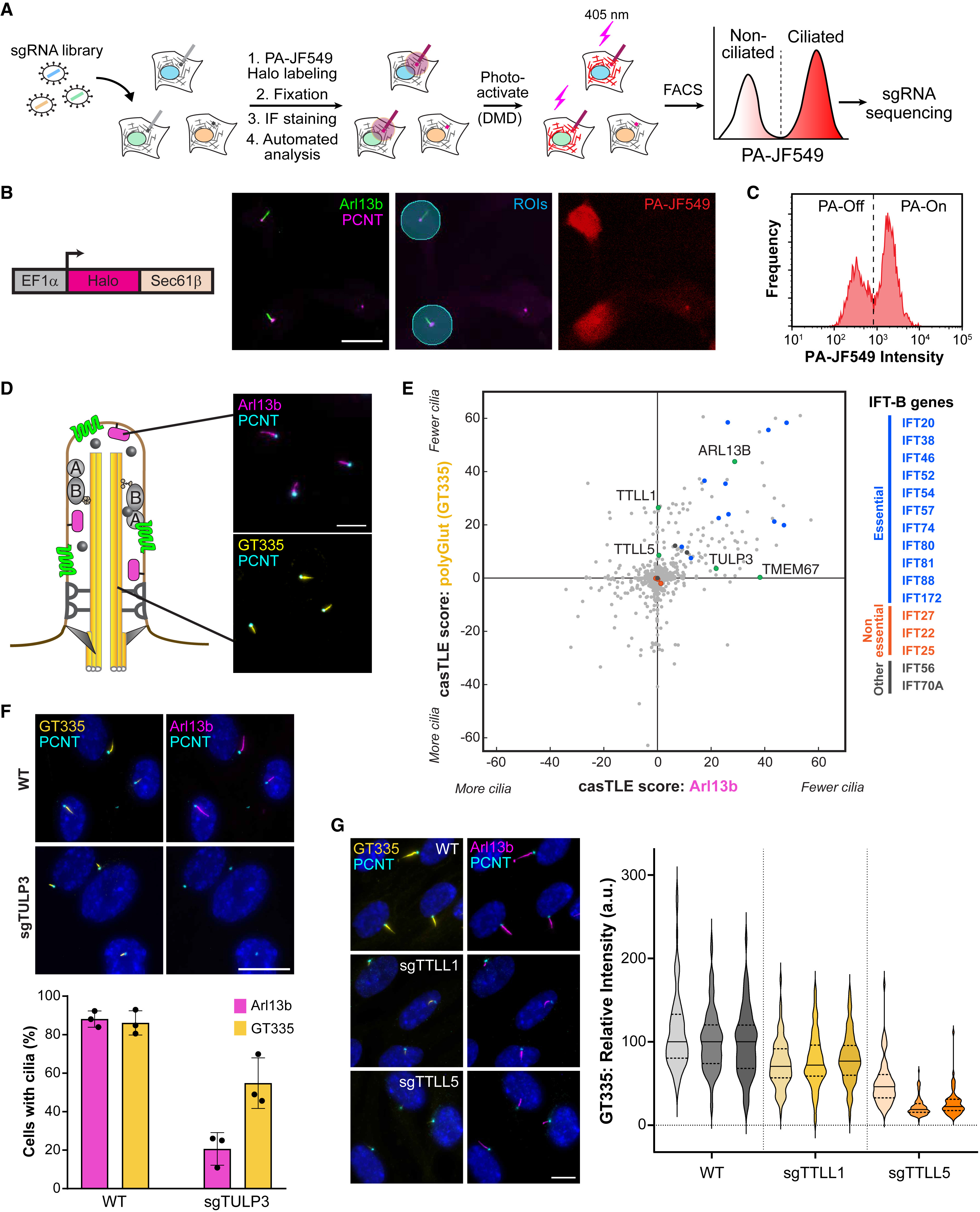
Figure 3. Establishing optical enrichment screening for fixed-cell immunofluorescence
(A) Overview of screening strategy in fixed cells. Cells expressing Halo-Sec61β are labeled with PA dye PA-JF549, followed by fixation and immunostaining. Imaging, targeted photoactivation, and FACS are then conducted.
(B) Illustration of microscopy-based screening in RPE1[Halo-Sec61β] cells stained with antibodies to Arl13b and PCNT. Photoactivation ROIs in ciliated cells and post-photoactivation PA-JF549 fluorescence are shown. Scale bar: 10 μm.
(C) Flow cytometry analysis of photoactivated and non-photoactivated cells.
(D) Illustration of ciliary markers analyzed in fixed cells, including Arl13b and polyglutamylated microtubules (GT335 antibody).
(E) Comparison of targeted screens using immunolabeling of polyglutamylated tubulin (polyGlut) versus Arl13b. Genes that selectively regulate ciliary GT335 or Arl13b are highlighted in green.
(F) Top: immunofluorescence analysis of the indicated ciliary markers in wild-type versus TULP3 KO RPE1 cells. Scale bar: 10 μm. Bottom: quantification of ciliary markers; bars show means of three independent experiments, and error bars show standard deviation.
(G) Left: immunofluorescence analysis of Arl13b and polyglutamylated tubulin (GT335) in the indicated RPE1 cell lines. Scale bar: 10 μm. Right: quantification of ciliary GT335 intensity. Each violin plot shows one of three replicate experiments, and lines show median and quartile values in arbitrary units (a.u.) after normalization relative to median wild-type intensity.
See also Figure S3 and Table S1. |
|
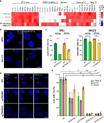
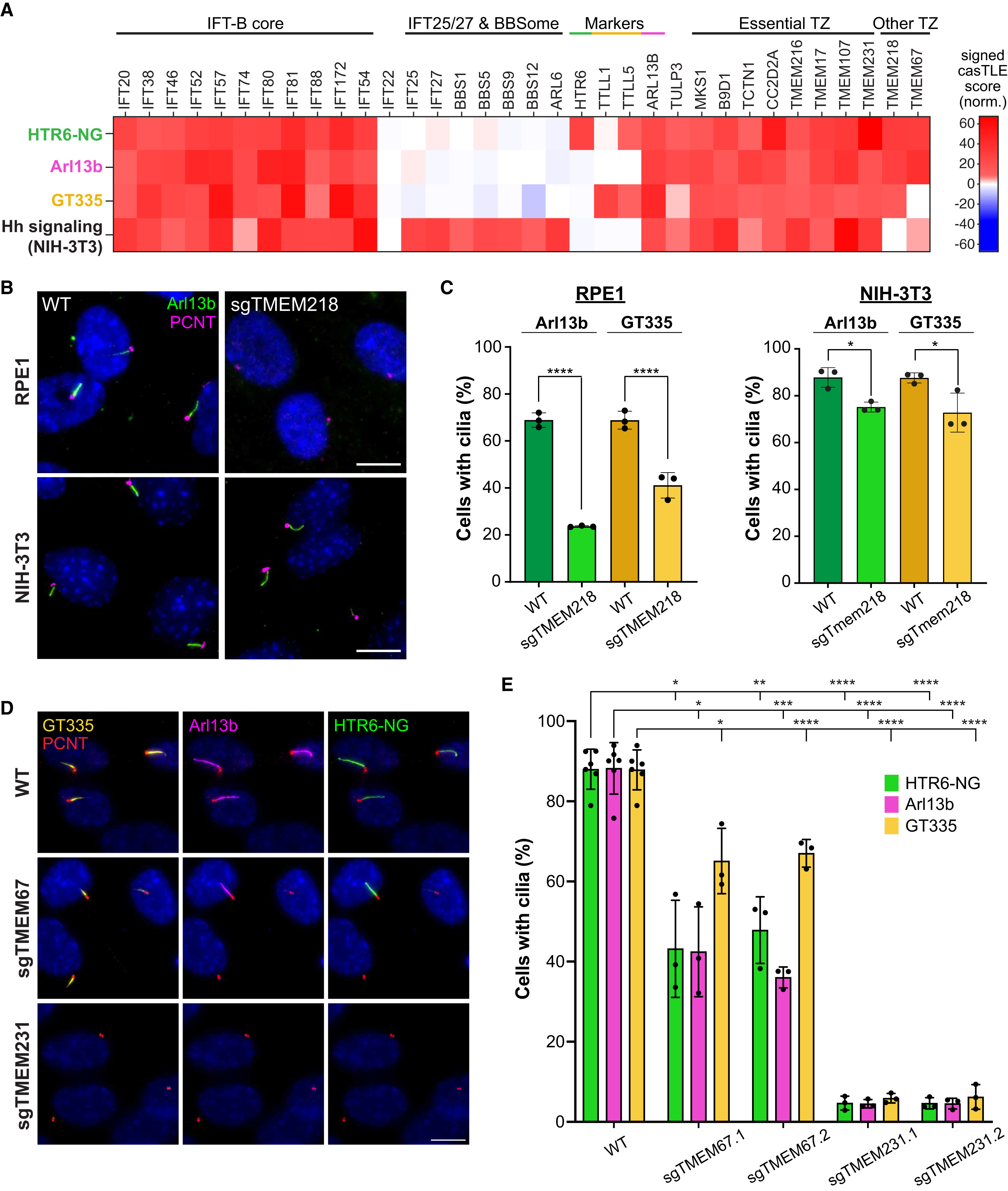
Figure 4. Integration of CRISPR screens enables systematic gene classification
(A) Heatmap illustration of CRISPR screen results for select ciliary genes. Genes KOs leading to a decrease versus increase of a ciliary marker or of ciliary signaling are shown in red versus blue, respectively. Data shown reflect casTLE scores after scaling to account for differences in magnitude across screens.
(B) Immunofluorescence analysis of cilia in wild-type versus TMEM218 KO cells for RPE1 (human) and NIH-3T3 (mouse) cell lines. Scale bar: 10 μm.
(C) Quantification of ciliogenesis as in (B), as assessed via Arl13b and GT335 markers. Bars show means from 3 independent experiments, and error bars show standard deviation. Asterisks denote significant (∗p < 0.05, ∗∗∗∗p < 0.0001) differences in mean.
(D) Immunofluorescence analysis of cilia in wild-type RPE1 cells and cells with sgRNAs sgTMEM67.1 or sgTMEM231.1. Scale bar: 10 μm.
(E) Quantification of ciliary markers as in (D). Bars show the mean of N ≥ 3 independent experiments (circles), and error bars show standard deviation. Asterisks denote significant (∗p < 0.05, ∗∗p < 0.01, ∗∗∗p < 0.001, ∗∗∗∗p < 0.0001) differences in mean relative to wild-type cells.
See also Figure S4 and Table S1. |
|
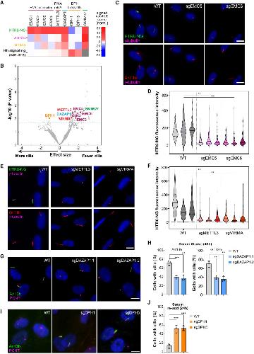
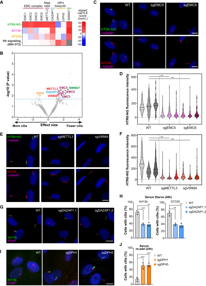
Figure 5. Characterization of screen hits reveals diverse ciliary regulators
(A) Heatmap illustration of combined CRISPR screen results for select ciliary regulators. Genes KOs leading to a decrease versus an increase of a ciliary marker or of ciliary signaling are shown in red versus blue, respectively (gray indicates data not available). Data shown reflect casTLE scores after scaling to account for differences in magnitude across screens.
(B) Volcano plot of genome-wide HTR6-NG screen with select hit genes highlighted (p values determined by casTLE).
(C) Immunofluorescence analysis of Arl13b and HTR6-NG in wild-type, MMGT1/EMC5 KO, and EMC6 KO cells. Scale bar: 10 μm.
(D) Quantification of ciliary HTR6-NG intensity in the indicated RPE1 cell lines. Each violin plot shows one of three replicate experiments, and lines show median and quartile values. Asterisks denote significant (∗∗p < 0.01) differences in median intensities.
(E) Immunofluorescence analysis of the indicated RPE1 cell lines, as in (C).
(F) Quantification of ciliary HTR6-NG intensity, as in (D).
(G) Immunofluorescence analysis of ciliation (assessed via Arl13b) in wild-type RPE1 cells or cells with DAZAP1 sgRNAs. Scale bar: 10 μm.
(H) Quantification of ciliogenesis analyzed as in (G) for cilia marked by Arl13b or GT335. Bars show means of three independent experiments (circles), and error bars show standard deviation. Asterisks denote significant (∗∗p < 0.01, ∗∗∗p < 0.001) differences in mean.
(I) Immunofluorescence analysis of ciliation in the indicated RPE1 cell lines following 24 h treatment of serum-starved cells with serum mitogens (10% fetal bovine serum [FBS]). Scale bar: 10 μm.
(J) Quantification of ciliogenesis analyzed as in (I). Bars show means from three independent experiments (circles), and error bars show standard deviation. Asterisks denote significant (∗∗∗p < 0.001) differences in mean.
See also Figure S5 and Tables S1 and S3. |
|
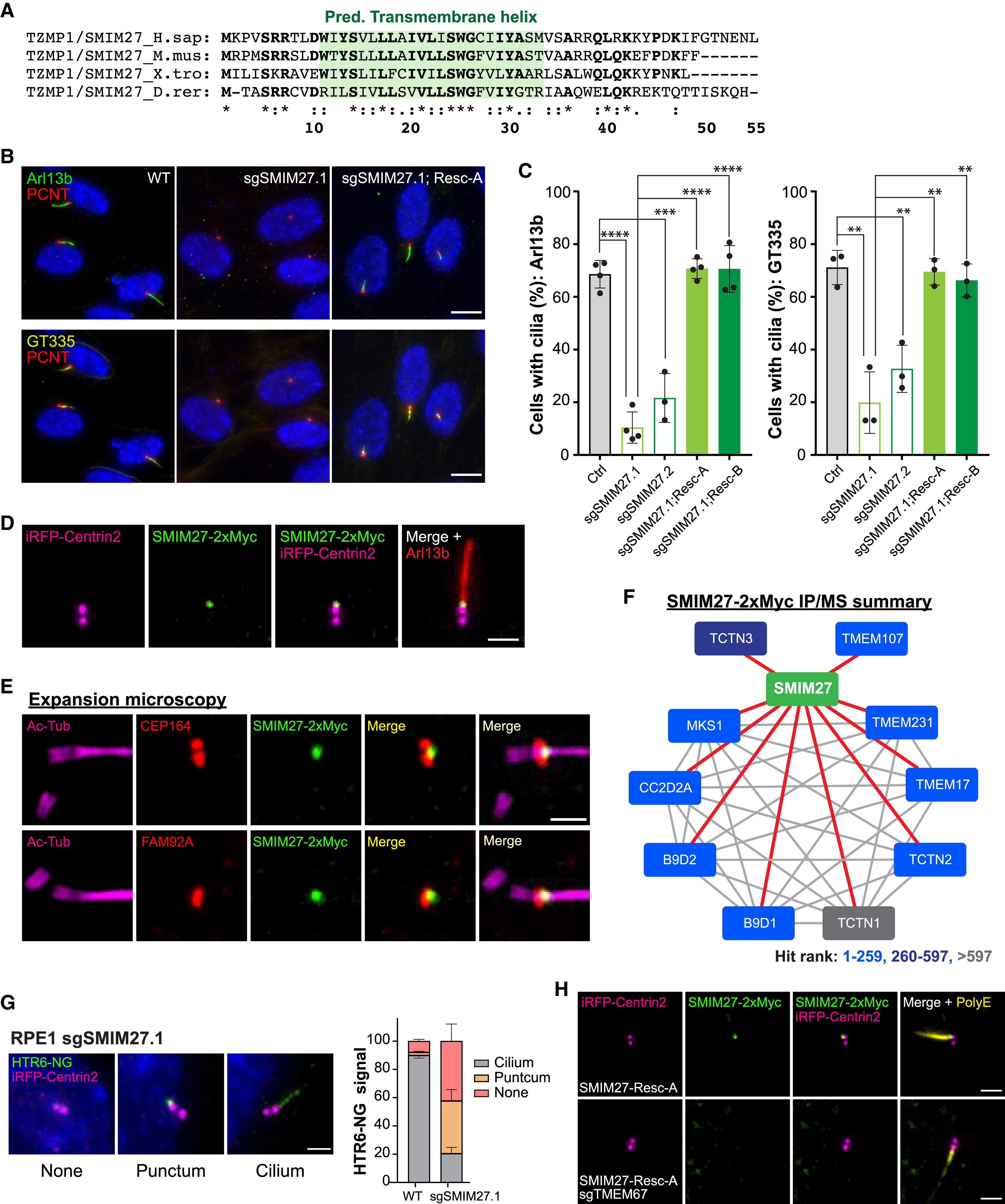
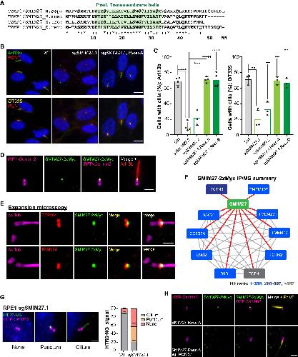
Figure 6. SMIM27/TZMP1 is a microprotein component of the ciliary transition zone
(A) Alignment of SMIM27 sequences from human, mouse, frog (X. tropicalis), and zebrafish. Residues conserved in ≥3 species are highlighted in bold, and the predicted transmembrane helix is shaded green. Note: the zebrafish sequence is a hypothetical translation product from an annotated non-coding RNA adjacent to toporsb (NCBI accession: XR_225325.5, Ensembl transcript ENSDART00000194179).
(B) Immunofluorescence analysis of wild-type RPE1 cells, SMIM27/TZMP1 KO cells, and rescued KO cells expressing SMIM27-2xMyc. Scale bar: 10 μm.
(C) Quantification of ciliogenesis as in (B). Bars show means from three independent experiments (circles), and error bars show standard deviation. Asterisks denote significant (∗∗p < 0.01, ∗∗∗p < 0.001, ∗∗∗∗p < 0.0001) differences in mean.
(D) Representative images showing SMIM27-2xMyc localization relative to miRFP670-Centrin2 and Arl13b. Scale bar: 2 μm.
(E) Expansion microscopy images showing localization of SMIM27-2xMyc, centriolar distal appendage protein CEP164, acetylated tubulin (Ac-Tub), and transition zone protein FAM92A. Scale bar: 2 μm (after ∼4-fold expansion).
(F) Cytoscape visualization of interactions between SMIM27 and MKS module proteins identified by SMIM27-2xMyc affinity purification (red lines). Previously known associations among MKS proteins69 are shown with gray lines. Font color indicates rank in the HTR6-NG genome-wide screen.
(G) Analysis of HTR6-NG fluorescence in SMIM27 KO RPE1 cells reveals centrioles associated with extended ciliary HTR6-NG, a punctum of HTR6-NG, or no HTR6-NG. Bars show mean percentage of cells in these classes across three replicate experiments (error bars show standard deviation).
(H) Immunofluorescence analysis of SMIM27-2xMyc, miRFP670-Centrin2, and polyglutamylated tubulin (polyE). Scale bar: 2 μm.
See also Figure S6 and Table S3. |
|
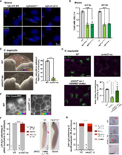
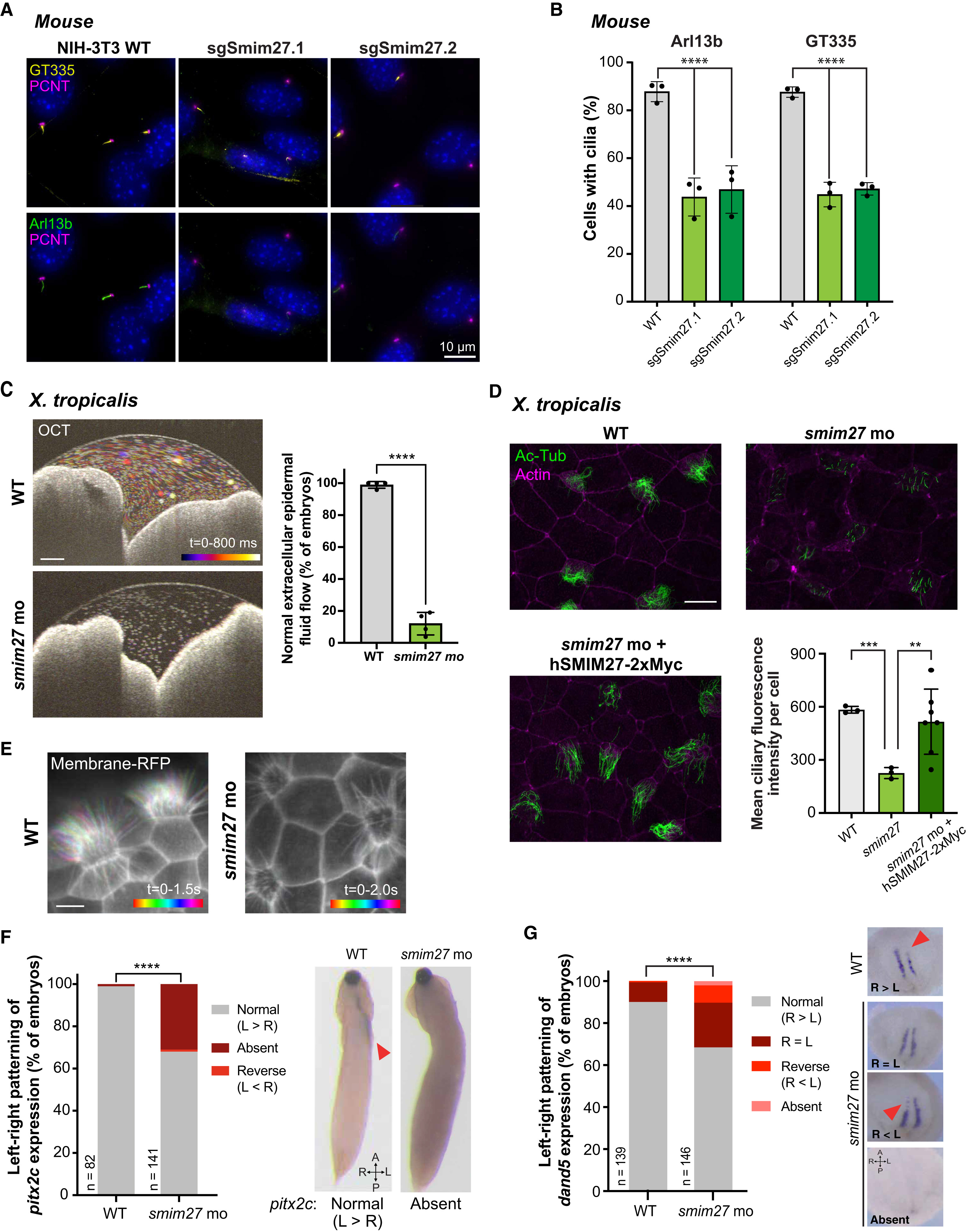
Figure 7. SMIM27 is required for ciliary function in murine cells and Xenopus embryos
(A) Immunofluorescence analysis of cilia in wild-type and Smim27/Tzmp1 KO NIH-3T3 cells. Scale bar: 10 μm.
(B) Quantification of ciliogenesis analyzed as in (A). Bars show means from three independent experiments (circles), and error bars show standard deviation. Asterisks denote significant (∗∗∗∗p < 0.0001) differences in mean.
(C) Left: temporal color-coded images show cilia-driven particle motility determined by optical coherence tomography (OCT) in wild-type versus smim27 morphant (smim27 mo) X. tropicalis embryos. Scale bar: 100 μm. Right: quantification of ciliary flow characteristics in wild-type versus morphant embryos (embryos with fast directional particle movement were classified as normal, and absence of such movement was classified as abnormal). Bars show means from 4 replicate experiments (n > 17 embryos per replicate). Asterisks denote significance, as in (A).
(D) Left/top: immunofluorescence analysis of acetylated tubulin (Ac-Tub) in wild-type, smim27 morphant, and smim27 morphant embryos co-injected with human SMIM27-2xMyc mRNA. Scale bar: 20 μm. Bottom/right: quantification of ciliary Ac-Tub staining. Circles show mean intensity from n > 6 cells analyzed per embryo. Bars show average values for 3–6 embryos, and error bars show standard deviation. Asterisks denote significant (∗∗p < 0.01, ∗∗∗p < 0.001) differences in mean.
(E) Temporal color-coded depiction of live imaging of cilia (labeled by membrane-RFP) in wild-type versus smim27 morphant embryos. Scale bar: 20 μm.
(F) Left: analysis of left-biased pitx2c expression in wild-type and smim27 morphant embryos. Bars show cumulative percentages from 3 independent experiments. Asterisks denote significant differences in phenotype distribution among categories (∗∗∗∗p < 0.0001; Fisher’s exact test). Right: representative images of in situ hybridization for pitx2c. Arrows show the orientation of embryos (L, left; R, right; A, anterior; P, posterior).
(G) Left: analysis of right-biased dand5 expression in wild-type and smim27 morphant embryos, as in (F).
See also Figure S7 and Videos S2 and S3. |
|
Still from Video 1 |
|
Still from Video S2
Video S2. Imaging of cilia-driven particle movement in control versus smim27 morphant X. tropicalis embryos, related to Figure 7. |
|
Still from Video S3
Video S3. Imaging of ciliary motility in control versus smim27 morphant X. tropicalis embryos, related to Figure 7. |