|
Fig. 1. Fbrsl1 loss of function does not affect NC induction, specification and early migration, but later stages of NC development. Embryos were uninjected, injected with 15 ng Co MO or injected with 10 ng fbrsl1 sp MO and 80-100 pg lacZ mRNA at the two-cell stage and analyzed by whole-mount in situ hybridization using NC markers as indicated. Asterisks indicate the injected side, which is also visible by the blue LacZ staining. WT, wild type (uninjected control). Scale bars: 500 µm. (A) Dorsal views of a stage 14 embryos analyzed for expression of the neural plate border marker pax3. (B) Dorsal views of stage 16 embryos analyzed for the expression of snai1, indicating premigratory NC cells. (C) Lateral views of stage 23 embryos showing early migrating NC cells marked by twist expression. (D) Lateral views of stage 28 embryos showing patterning defects of twist-expressing NC cells compared to controls. (F) The same was seen for the sox9 expression pattern at stage 28. (H) These defects were even more severe when embryos were analyzed at stage 33. (E,G,I) Data relating to D,F,H, respectively, presented as a percentage of the total, based on at least three independent experiments. The number of analyzed embryos is indicated; ****P≤0.0001 (two-sided Fisher's exact test). |
|
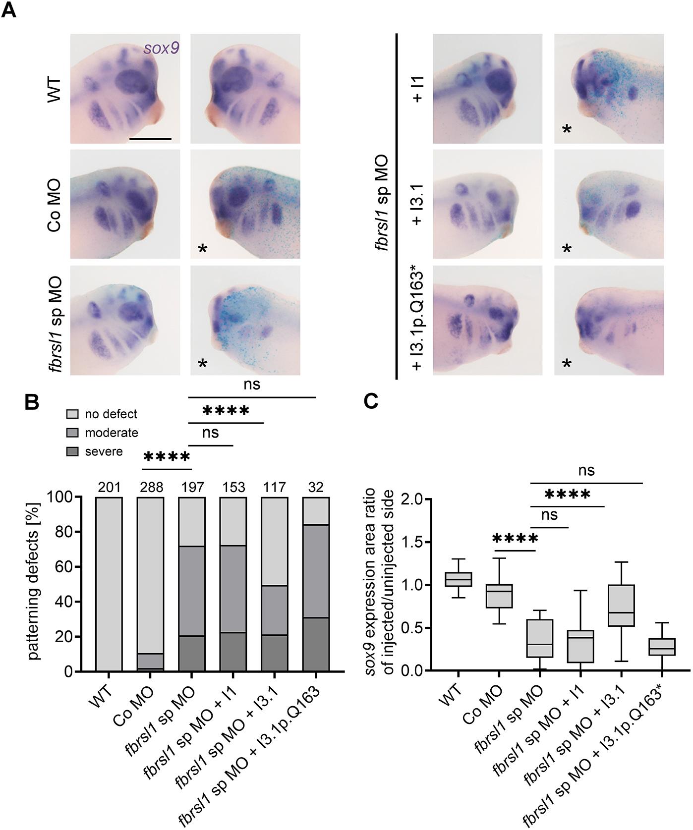
Fig. 2. NC patterning defects are partially rescued by the human short N-terminal FBRSL1 isoform. (A) Embryos were injected at the two-cell stage with 10 ng of the respective MO alone or in combination with 200 pg of the respective plasmids. 80 pg LacZ RNA was co-injected as a lineage tracer. Embryos were analyzed at stage 28 by sox9 whole-mount in situ hybridization. Embryos are shown from the lateral side. Scale bar: 500 µm. Injection of fbrsl1 sp MO caused a significant reduction of sox9 staining on the injected side compared to controls. Co-injection of the short human FBRSL1 isoform I3.1 was able to significantly restore this knockdown phenotype, whereas co-injection of the long isoform I1 or the short isoform I3.1p.Q163*, carrying a patient variant, were not. (B) Data in the graph are presented as a percentage of the total, based on at least three independent experiments. The numbers of analyzed embryos are indicated; ns, not significant. ****P≤0.0001 (two-sided Fisher's exact test). (C) Graph presenting the ratio of the sox9 expression area between the injected and the uninjected side of 20 randomly selected embryos per condition; ns, not significant. ****P≤0.0001 (one-way ANOVA with Tukey's multiple comparison test). Boxplots indicate the median (horizontal line), the boxes extend from the 25th to the 75th percentile, with Tukey's whiskers set at 1.5 times the IQR. |
|
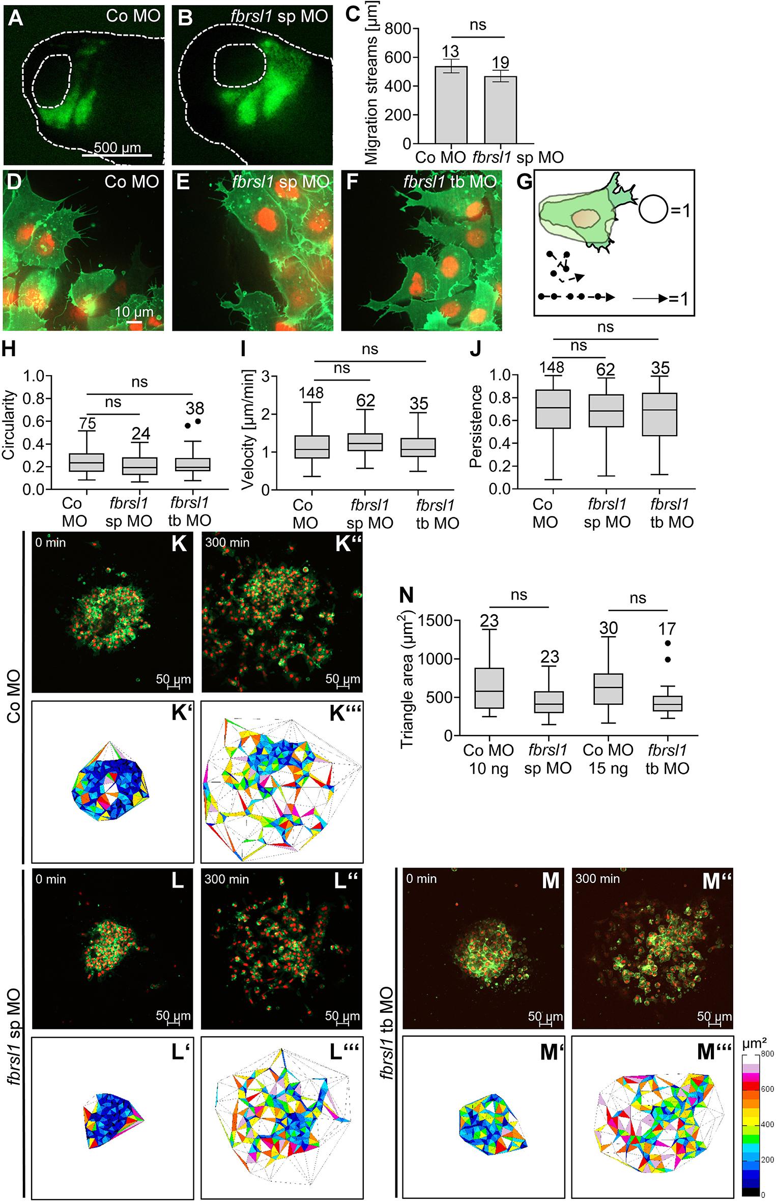
Fig. 3. Fbrsl1 loss of function does not affect the migration of NC cells. (A,B) Transplantation assay. Embryos were injected with 10 ng Co MO or 10 ng fbrsl1 sp MO in combination with either 150 pg mbGFP or mRFP mRNA. Fluorescently labeled NC cells were transplanted into wild-type embryos at stage 18 and NC cell migration was analyzed at stage 28. Fbrsl1-depleted NC cells showed no significant difference in migration compared to control cells. (C) Data from the experiments in A and B showing the average length of migration streams of the transplanted NC cells. Data are mean±s.e.m.; the number of analyzed transplants are indicated; ns, not significant (two-tailed unpaired Student's t-test). (D-N) Explant assay results. Embryos were injected with 10-15 ng Co MO (D,K-K‴), with 10 ng fbrsl1 sp MO (E,L-L‴) or with 15 ng fbrsl1 tb MO (F,M-M‴) in combination with 150 pg mbGFP RNA and 250 pg H2B mCherry mRNA. (D-F) NC cells were explanted at stage 18, cultivated for 2-3 h and imaged using spinning disk microscopy. (D) Co MO-injected explants form protrusions. (E,F) fbrsl1 morphant explants form protrusions. (G) Cell circularity and persistence of migration; a complete circle has a circularity of 1, cells migrating in a straight line have a persistence of 1. (H-J) Graphs analyzing cell shape (circularity) (H), speed (velocity) (I) or directionality (persistence) (J) revealing no difference in NC morphology and migration behavior. ns, not significant [Kruskal–Wallis test; boxplots indicate the median (horizontal line), the boxes extend from the 25th to the 75th percentile, with Tukey's whiskers set at 1.5 times the IQR, number of evaluated cells are indicated; dots represent outliers]. (K-M‴) NC cells were imaged for 5 h and NC dispersion was analyzed using Delaunay triangulation. Explants are shown at the start of the experiment (K-M) and after 5 h (K″-M″). The respective triangles between migrating cells are indicated in K′-M′ and K‴-M‴. Fbrsl1 loss of function did not lead to significant defects compared to control cells. (N) Boxplot showing mean triangle area per explant. ns, not significant (Kruskal–Wallis test). Boxplots indicate the median (horizontal line), the boxes extend from the 25th to the 75th percentile, with Tukey‘s whiskers set at 1.5 times the IQR. Numbers of evaluated explants are indicated; dots represent outliers. |
|
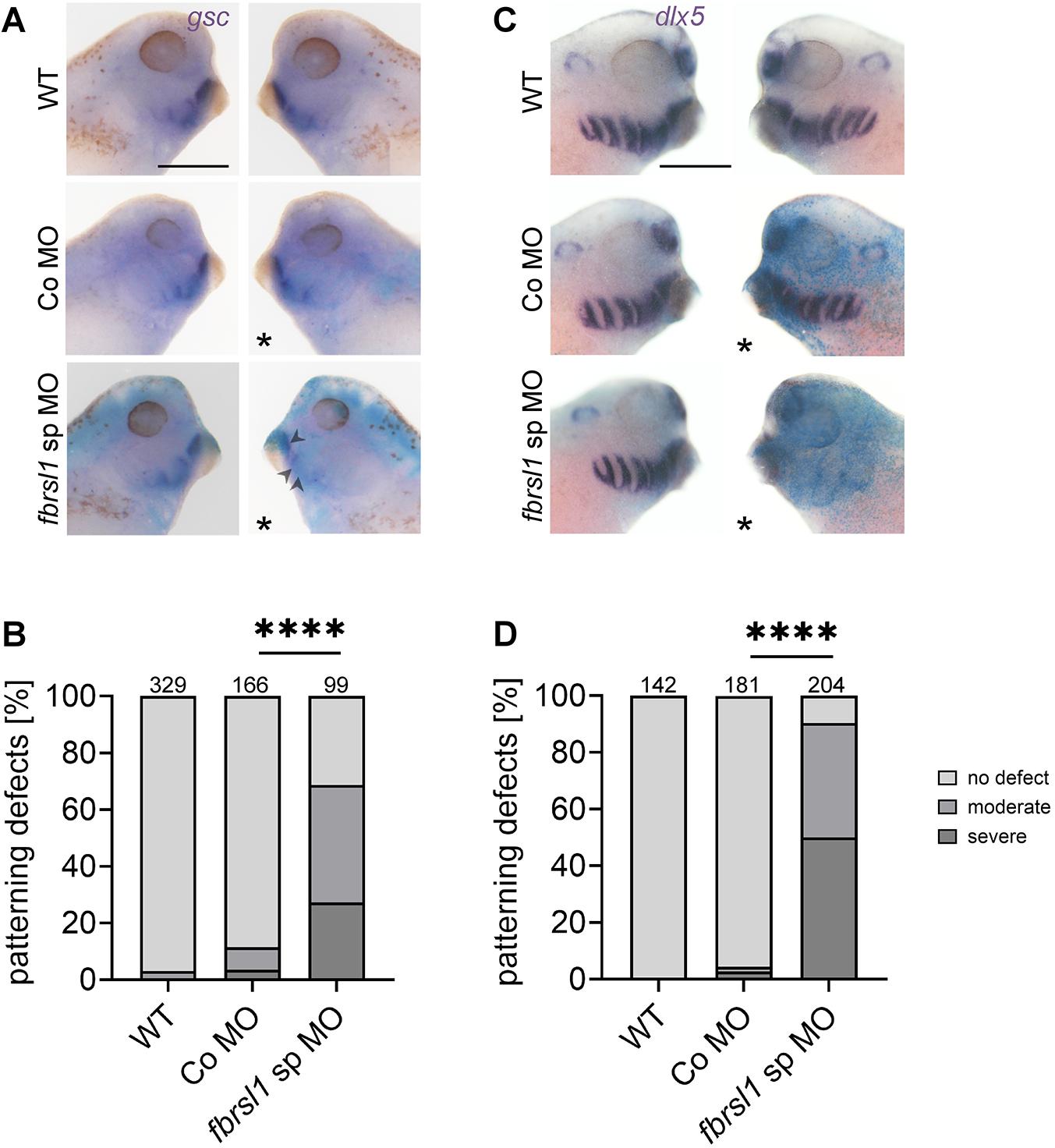
Fig. 4. Fbrsl1 is required for gsc and dlx expression. (A,C) Embryos were injected at the two-cell stage with 10 ng of Co MO or fbrsl1 sp MO, together with 80-100 pg of lacZ mRNA for lineage tracing. At stage 33-35, embryos were analyzed by whole-mount in situ hybridization for gsc or dlx5 expression. Lateral views of the embryos are shown. Asterisks indicate the injected side. Scale bar: 500 µm. (A) fbrsl1 morphants show a reduction in gsc expression compared to controls. Arrowheads mark the affected area. (B) Graph summarizing defects in the gsc expression pattern of three independent experiments. (C) dlx5 expression is reduced in fbrsl1 morphant embryos. (D) Graph summarizing defects in the dlx5 expression pattern of four independent experiments. Data in B and D are presented as a percentage of the total. The number of analyzed embryos are indicated; ****P≤0.0001 (two-sided Fisher's exact test). fbrsl1 sp MO images in A and C are also shown in Fig. S2. |
|
Fig. 5. p53 protein levels are increased in fbrsl1 morphant tadpole embryos. One-cell stage Xenopus embryos were injected animally with 20 ng of Co MO or fbrsl1 sp MO together with 100 pg GFP RNA or 0.25 µg/µl fluorescein-dextran for lineage tracing. (A) p53 protein levels were analyzed by western blotting at stage 18, stage 26 and stage 33. Representative western blots are shown. Molecular masses (kDa) are indicated. (B) The p53-to-actin signal intensity ratio for all samples was normalized to that of uninjected controls (WT). The graphs summarize three independent experiments. Data are mean±s.e.m.; ns, not significant; ***P≤0.001 (one-way ANOVA with Tukey's multiple comparison test).
|
|
Still from Movie 1/
fbrsl1 MO-injected NC cells die earlier than Co MO-injected cells. Embryos were injected with 15 ng Co MO or with 15 ng fbrsl1 tb MO in combination with 150 pg mbGFP RNA and 250 pg H2B mCherry mRNA. NC cells were explanted at stage 18, cultivated for 2-3 h and imaged for 5 h using spinning disk microscopy. |
|
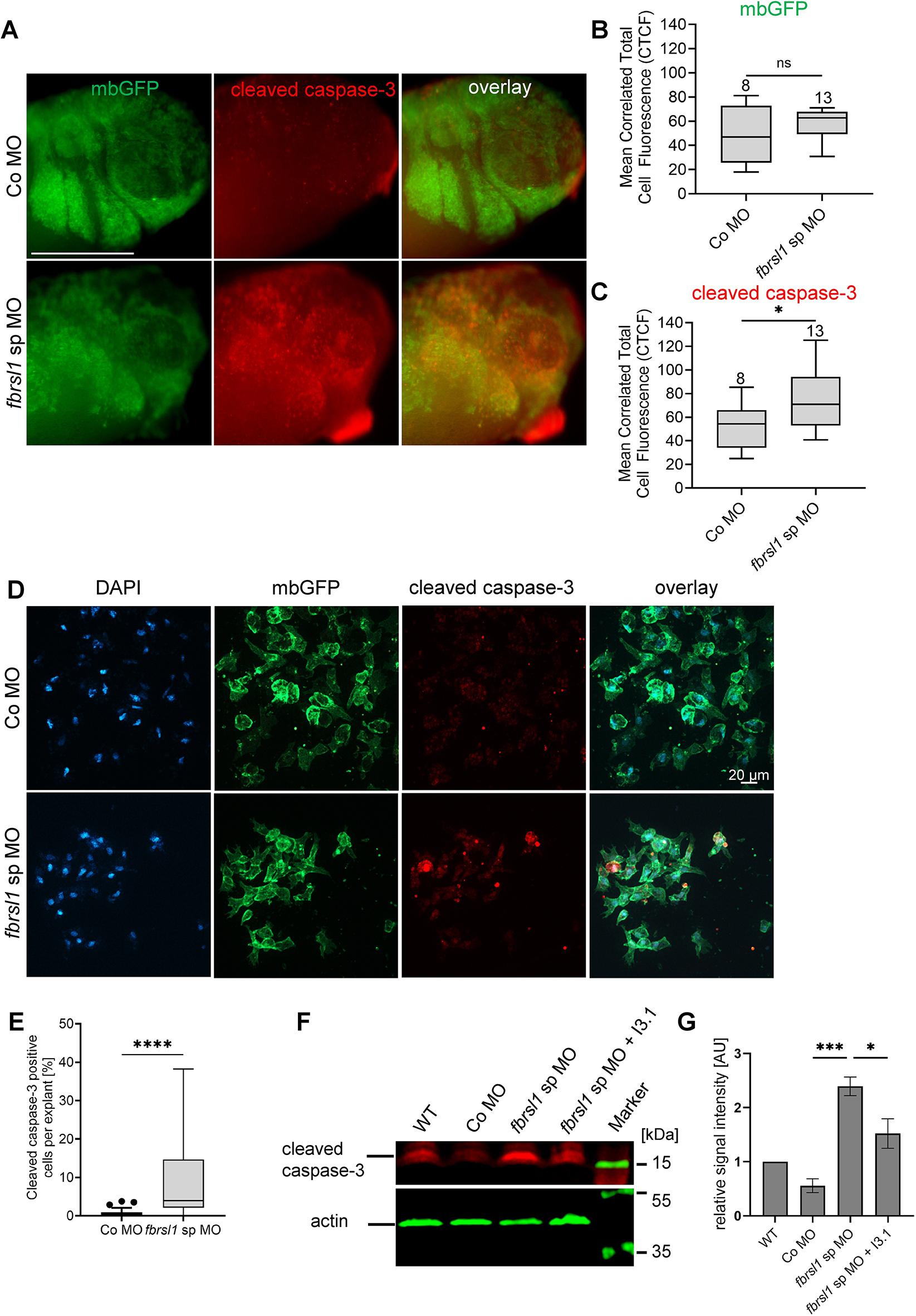
Fig. 6. Cleaved caspase-3 signal intensity is increased in the branchial arch area of Fbrsl1-depleted embryos and in explanted NC cells. (A-C) Xenopus embryos were injected with 10 ng of Co MO or fbrsl1 sp MO, together with 100 pg mbGFP RNA for lineage tracing in one blastomere at the two-cell stage. Embryos were analyzed by immunostaining for cleaved caspase-3 at stage 31/32. (A) Co MO-injected embryos showed weak cleaved caspase-3 expression, which was increased in embryos injected with the fbrsl1 sp MO. Cleaved caspase-3 expression localized to the area of cranial NC migration. Scale bar: 500 µm. (B,C) Boxplots with Tukey's whiskers set at 1.5 times the IQR summarize data from three independent experiments analyzing CTCF intensity of mbGFP (B) or cleaved caspase-3 (C). The median is indicated by a line within the box; the boxes extend from the 25th to the 75th percentile. The number of embryos analyzed is indicated above each box; ns, not significant; *P≤0.05 (unpaired Student's t-test). (B) CTCF intensity of mbGFP does not significantly change between Co MO and fbrsl1 sp MO-injected embryos. (C) Cleaved caspase-3 CTCF intensity is significantly increased in embryos injected with fbrsl1 sp MO in comparison to Co MO-injected embryos. (D) NC explants of embryos were injected with 10 ng of Co MO or fbrsl1 sp MO, together with 150 pg mbGFP RNA. GFP and cleaved caspase-3 expression was analyzed by immunostaining. (E) Graph showing the percentage of cleaved caspase-3-expressing cells in fbrsl1 morphant and control NC cells of three independent experiments. ****P≤0.0001 (Mann–Whitney test). Boxplots with Tukey's whiskers set at 1.5 times the IQR; dots represent outliers; the median is indicated by a line within the box; the boxes extend from the 25th to the 75th percentile). (F) Xenopus embryos were injected with 20 ng of Co MO or fbrsl1 sp MO, together with 100 pg GFP RNA in the animal pole at the one-cell stage. For rescue experiments, 400 pg human HA-FBRSL1-I3.1-pcDNA3.1 (I3.1) was co-injected. The levels of cleaved caspase-3 were analyzed by western blotting at stage 33. A representative western blot is shown. Molecular masses (kDa) are indicated. (G) The ratio of signal intensity levels of cleaved caspase-3 to actin was normalized to wild-type cleaved caspase-3 levels and plotted. The graph summarizes three independent experiments. Data are mean±s.e.m. Cleaved caspase-3 protein levels significantly increased in Fbrsl1-depleted embryos. This effect was partially rescued by co-injection of I3.1. *P≤0.05, ***P≤0.001 (one-way ANOVA with Tukey's multiple comparison test). |
|
Fig. 7. PFT-α treatment partially rescues craniofacial defects induced by Fbrsl1 depletion. Embryos were injected with 10 ng Co MO or 10 ng fbrsl1 sp MO, in combination with 100 pg lacZ RNA in one-blastomere at the two-cell stage. From stage 20 to stage 33, Xenopus embryos were incubated in 20 µM of the p53 inhibitor PFT-α (pifithrin-α) or in 0.1% DMSO as solvent control. PFT-α incubation results in a partial rescue of craniofacial defects induced by the injection of the fbrsl1 sp MO. PFT-α or DMSO incubation did not affect development of 10 ng Co MO-injected embryos. Dorsal views of representative embryos are shown. The injected side is marked with an asterisk. Scale bar: 500 µm. (B) Data in the graph are presented as the percentage of the total, based on three independent experiments; the number of analyzed embryos are indicated; ***P≤0.001 (two-sided Fisher's exact test). (C) Quantification of the ratio of the head width of the injected side in comparison to the uninjected side of 20 randomly selected embryos. ****P≤0.0001 (one-way ANOVA with Tukey's multiple comparison test). Boxplots with Tukey's whiskers set at 1.5 times the IQR, dots represent outliers; the median is indicated by a line within the box; the boxes extend from the 25th to the 75th percentile. |
|
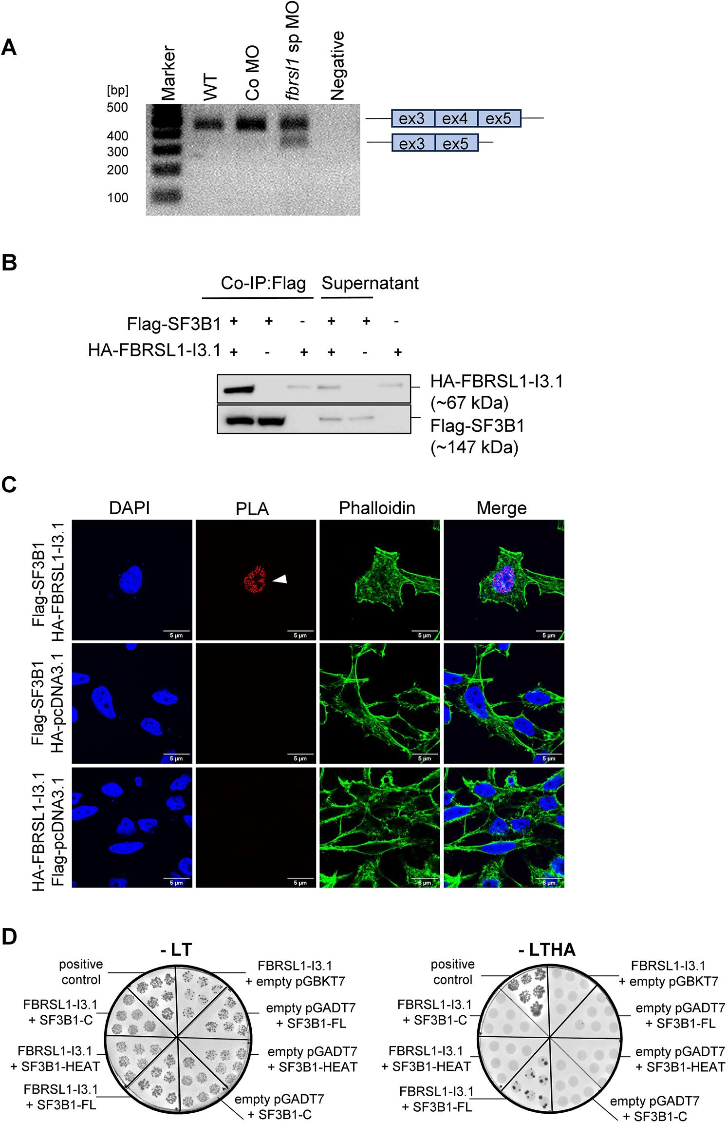
Fig. 8. FBRSL1-I3.1 interacts with the splicing factor SF3B1 and loss of Fbrsl1 function leads to increased exon 4 skipping in mdm2. (A) Embryos were injected with 20 ng Co MO or fbrsl1 sp MO at the one-cell stage, and RNA was isolated at stage 33 and reverse-transcribed into cDNA. PCR followed by agarose gel electrophoresis revealed an increased exon 4 skipping of mdm2 in Xenopus embryos with Fbrsl1 knockdown in comparison to wild-type (WT) or Co MO-injected embryos. ex, exon. (B) HEK293 cells were co-transfected with Flag-SF3B1 and HA-FBRSL1-I3.1. Co-immunoprecipitation was performed using an anti-Flag antibody, and precipitated proteins were detected by western blotting. Co-IP, co-immunoprecipitation. (C) Proximity ligation assay (PLA) showing the localization of the FBRSL1-SF3B1 association. Positive PLA signals (indicated by the white arrowhead) were observed after co-transfection of Flag-SF3B1 with HA-FBRSL1-I3.1, indicating an interaction in the nucleus. Co-transfection with empty vectors (Flag-pcDNA3.1 and HA-pcDNA3.1) served as negative controls. DNA was counterstained with DAPI, and the actin cytoskeleton was visualized using phalloidin. The images for Flag-SF3B1 HA-pcDNA3.1 are also shown in Fig. S6. (D) A yeast two-hybrid (Y2H) experiment revealing a direct interaction of FBRSL1 isoform I3.1 with SF3B1. A representative Y2H experiment showing colonies on the −LTHA selective plate after co-transformation of FBRSL1-I3.1 with full-length (FL) SF3B1, indicating a direct interaction. No colonies were observed after co-transformation with a C-terminal SF3B1 construct (SF3B1-C, amino acids 1100-1304) or the HEAT domain of SF3B1 (SF3B1-HEAT, amino acids 501-1304). The −leucine/−tryptophan (−LT) selective plates served as a control for co-transformation efficiency. Co-transformation of KMD6A with KMT2D-pt.8 served as a positive control. Auto-activation of bait and prey proteins was tested by co-transforming the constructs with the corresponding empty vector. |