|
Fig. 1. Lipid modification of Gγ is essential for GIRK activation and important for GIRK-Gβγ interaction.a scheme of Gβγ activation of the GIRK2 channel. An agonist-bound GPCR (m2R) interacts with the Gαi/oβγ heterotrimer (Gαi1β1γ2, PDB: 1gp2), catalyzing the GDP-GTP exchange at Gαi/o and its separation from Gβγ. Up to four Gβγ molecules bind sequentially to GIRK2. Channel opens when all four Gβγ-binding sites are occupied. The scheme shown represents the WTM model for the case of constant PIP2 and Na+ concentrations. b whole-cell currents in oocytes expressing GIRK2 and m2R without Gβγ (left), with Gβγ (middle), or with GβγC68S (right). Switching from a low-K to a high-K external solution (here 96 mM [K+]out) reveals Ibasal. ACh (10 µM) elicits Ievoked, and then GIRK is blocked by 2.5 mM Ba2+, revealing the non-GIRK background current. RNA doses (ng/oocyte) were: m2R, 1; GIRK2, 2; Gβ, 5; Gγ or GγC68S, 2. c, d only Gβγ, but not GβγC68S, increased Ibasal (c) and abolished Ievoked (d). Boxes show the 25th–75th percentiles, whiskers indicate the minimum and maximum, and the line represents the median. Number of oocytes in each group is shown below the boxes (encircled numbers). Statistics: Kruskal-Wallis test with Dunn’s multiple comparison vs. control (GIRK2 + m2R). One experiment, representative of two. e linear presentation of G1NC, G2NC and the truncated constructs. The transmembrane (TM) domains were replaced by a linker. f purified prenylated His-GβγWT, captured on Ni-NTA beads, pulls down various [35S]Met-labeled ivt proteins better than the non-prenylated GβγC68S. Top, Coomassie staining of eluted proteins. Ni-NTA beads bound equal amounts of His-Gβγ and His-GβγC68S. Middle, autoradiogram of a separate gel of 1/60th of the initial reaction mix (input). Bottom, autoradiogram of Gβγ-bound ivt proteins eluted from the beads (same gel as in upper image). Full gels are shown in Supplementary Fig. 2. g summary of binding to Gβγ of ivt proteins (% of input of the same protein). Bars show mean ± SEM; numbers of independent experiments for each protein are shown (encircled). Statistics for binding to His-Gβγ vs. His-GβγC68S: unpaired t-test (Mann-Whitney test for G1NC). |
|
Fig. 2. Estimating Gβγ density in PM using calibrated fluorescence (CF) and quantitative Western blotting (qWB).In oocyte experiments RNAs of YFP-Gγ and Gβ were injected at a constant ratio. a calibrating surface YFP-Gγ density with YFP-GIRK1/2 coexpressed with Gβγ (5:2 ng RNA/oocyte) or IRK1-YFP. Symbols show mean ± SEM. Number of oocytes (n) and amounts of channel RNA are shown near symbols. Surface density of channel-associated YFP was estimated from whole-cell currents. YFP fluorescence (in arbitrary units, AU) was measured from confocal images of intact oocytes (right panel). Image sizes are 272×272 µm. b calibration with either IRK1-YFP or YFP-GIRK1/2 gives similar estimates of surface density of Gβ·YFPGγ (same experiment in a). Data points represent individual oocytes. Inset shows representative oocytes (red symbols). Correlation was analyzed using two-tailed Pearson correlation and simple linear regression; p < 0.0001, r = 0.096. c measuring PM-attached Gβ (20 plasma membranes per lane) using WB with a Gβ antibody that well recognizes both endogenous and expressed Gβ35, from naïve (uninjected) oocytes, or injected with GIRK2 RNA (2 ng) without or with Gβγ (5:2 ng RNA/oocyte). Lanes 4-7: calibration with recombinant Gβγ (0.25-2.5 ng/lane). d estimating the amounts of Gβγ in PMs for lanes 1-3 from the calibration plot drawn using linear regression of data from lanes 4-7. e qWB-estimated surface density of Gβ, coexpressed with either Gγ or YFP-Gγ, is similar. Net amounts of Gβ were calculated in each experiment by subtracting the Gβ level of GIRK2-only expressing oocytes. 18–26 oocyte plasma membranes were loaded per lane. Bars show mean ± SEM. Statistics: two tailed unpaired t-test. Number of independent experiments is shown encircled in bars. f comparing the estimated levels surface density of YFP-Gγ (by the CF approach) and Gβ (by the qWB approach. Data with Gγ and YFP-Gγ were pooled). Statistics: unpaired t-test. g representative confocal images of GMPs (272 × 272 µm) from oocytes expressing Gβ, YFP-Gγ, and GIRK1/2 or GIRK2. Amounts of Gβ RNA are shown. h, i Gβ levels in GMPs and YFP-Gγ levels in intact oocytes are linearly correlated. Protein levels induced by different RNA doses were normalized to 5 ng Gβ in each experiment. Statistics: two-tailed Pearson correlation. Each point is mean ± SEM. Numbers of experiments and cells are shown in Supplementary Table 5. |
|
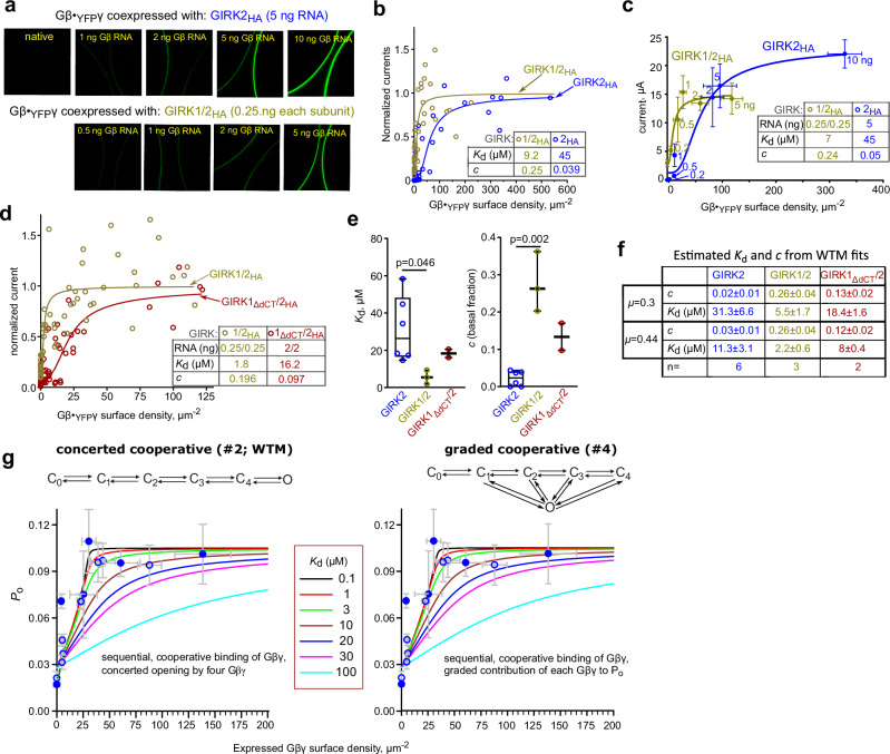
Fig. 3. Coexpressed Gβ·YFPGγ activates single GIRK2 channels with low-µM apparent affinity.Po and Gβ·YFPGγ expression were measured in the same oocytes, injected with RNA of GIRK2 (25 or 50 pg/oocyte, ensuring low surface density), Gβ (0.2-20 ng/oocyte) and YFP-Gγ (40% of Gβ RNA). a calibration of surface density of YFP using YFP-GIRK1/GIRK2 (1 ng RNA each) coexpressed with WT-Gβγ (5:2 ng RNA, respectively). b–d representative confocal images of intact oocytes, and cell-attached patch records from these oocytes. e, changes in Po vs. estimated Gβ·YFPGγ PM density. Each circle represents Po measurement in a separate patch. Low Po observed in two patches from one oocyte (grey circles) with high surface Gβ·YFPγ (290 µm-2) was attributed to Gβγ-induced desensitization, as reported previously for high [Gβγ] for GIRK1/4 and GIRK1/29,43. These patches were excluded from fit. Lines show fits to Hill equation and to the WTM model, the latter with either fixed (µ=0.3) or free cooperativity factor µ. Inset (right) shows the log(Po)-log[Gβ·YFPGγ] plot for the lowest Gβ·YFPGγ expression levels. The slope of the linear regression (black line) was 2.93. Hill coefficient (nH) in the Hill plot fit was 2.37. The average Gβ·YFPGγ density at 5 ng Gβ RNA was 39.7 ± 6 μm-2 (n = 12 oocytes). f
Kd and Po,max values from fits shown in e. For a full set of WTM fit parameters, see Supplementary Table 6. g simulated Gβγ dose-response curves with µ=0.3 and c = 0.03, Po,max = 0.19, Kd = 17.3 µM from the WTM fit of our data shown in (f) compared to values reported by Wang et al.24: Kd = 1.9 mM for [Na+]in = 0 and Kd = 300 µM for high [Na+]in ( > 20 mM). For visualization purposes, Po values from patches with similar Gβ·YFPGγ levels were pulled and presented as mean ± SEM, with number of patches indicated next to each point. |
|
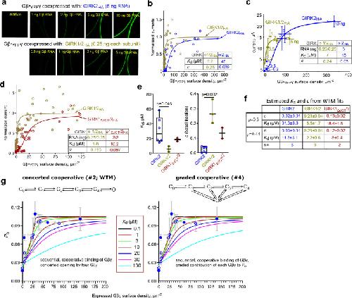
Fig. 4. GIRK2 and dCT-truncated GIRK1 show lower apparent affinity to Gβγ than GIRK1/2.a–d GIRK2HA was used in these experiments. Gβ:YFP-Gγ RNA ratio was 2:1. RNA doses of GIRKs and WTM fit parameters are shown in insets in b-d. Surface density of YFP was calibrated using IRK1-YFP. Currents were measured in 24 mM [K+]out. a–c dose-dependent activation of GIRK2HA homotetramers and GIRK1/2HA heterotetramers by Gβ·YFPGγ (experiment #4). a examples of confocal images (272×272 µm) in oocytes expressing Gβ·YFPGγ with GIRK1/2HA or GIRK2HA. b dose-dependent activation of GIRK1/2HA and GIRK2HA by Gβ·YFPGγ. Each point represents an individual oocyte. Currents were normalized to the maximal Iβγ (Imax, Supplementary Table 6) and fitted to the WTM model (with µ = 0.3). The differences between the fitted Kd were significant (F(1, 81) = 18.95, p < 0.0001). See additional analysis in Supplementary Fig. 7a. c results of the same experiment were analyzed for groups of oocytes according to the amount of Gβ RNA (shown near each point). Data are presented as mean ± SEM of Iβγ and YFP-Gγ; numbers of oocytes are shown in Supplementary Table 5. d dose-dependent activation of GIRK1/2HA and GIRK1ΔdCT/2HA by Gβ·YFPGγ. (Experiment #7; additional details in Supplementary Fig. 7b). Analysis and presentation of data are as in b. The differences between fitted Kd were significant: F(1, 103) = 14.18, P = 0.0003). e, f summary of parameters of the WTM fit with fixed µ=0.3 for all experiments (e) and with µ=0.3 or µ=0.44, presented as mean ± SEM (f). Statistics in (e) unpaired two-tailed t-test between GIRK2 and GIRK1/2. Box shows 25th–75th percentiles; whiskers, min–max; line, median. See Supplementary Table 6 for full details. g simulation of GIRK1/2HA activation by Gβγ with a range of Kd values (solid lines) with the cooperative models (Supplementary Fig. 8a). The simulated curves are superimposed on data, shown as mean ± SEM, from experiments #4 (closed circles) and #7 (open circles). Full details, including n, are in Supplementary Fig. 8c. |
|
Fig. 5. Different patterns of deactivation of GIRK2 and GIRK1/2 after patch excision and the role of G1-dCT.Channels were expressed at low densities, with a high dose of Gβγ or SpV-Gβγ (5 ng Gβ and 1 ng Gγ). a representative recording of GIRK1/2. Top, the complete original recording that lasted 13.5 min. After ~4 min in cell-attached mode, the patch was excised into bath solution containing 2 mM ATP and 6 mM NaCl, causing a gradual decay of activity. Bottom, zoom on 20 s segments of the record during the indicated times before and after excision. b, c similar stretches from recordings of representative GIRK1ΔdCT/2 and GIRK2 recordings. d time course of deactivation after excision summarized as NPo within consecutive 60 s segments of record, normalized to NPo during the last minute before excision. (NPo is a measure of total activity in the patch, i.e., number of channels times Po). Each point is mean ± SEM, with number of patches shown near each symbol. Lines show single-exponential fits; fitting with two exponents did not produce better results (exemplified for GIRK1/2 with ATP, black line). e similar results were obtained when the patches were excised into an ATP-free solution. Data presentation as in (d). f comparison of exponential fit parameters for the three channel types, with and without ATP. τ is the time constant of the exponential decay and C is the extrapolated non-deactivating fraction. |
|
Fig. 6. Peptide array scanning for Gβγ binding sites in the cytosolic domains of GIRKs.a linear scheme of G1NC incorporating segment names (NT, CT, etc.) and a.a. numbers illustrating the design of the peptide array (b) and the constructs used in pull down experiments of Fig. 7. b, c arrays of 25-mer overlapping peptides with a 5 a.a. shift of G1NC (b) and G2NC (c), spotted onto a membrane. Upper images show overlays with purified His-Gβγ, probed with the Gβ antibody (4 experiments for G1NC, 3 for G2NC). Gβγ-binding segments are enclosed within solid-border rectangles. Bottom images show control arrays overlayed with Gβ antibody only (two experiments for each channel). In GIRK2 some non-specific labeling (without Gβγ) was observed in segments designated as Gβγ-binding. The non-specific labeling was weaker and appeared in fewer spots, therefore we have not discarded these spots from the area assigned as Gβγ-binding. d alignment of rGIRK1 (rat GIRK1) and hGIRK2 (human GIRK2) a.a. sequences used in peptide array scans. The Gβγ-binding segments suggested by peptide arrays are highlighted in yellow (GIRK1) and gray (GIRK2). A weakly labeled potential Gβγ-binding segment in the distal CT of hGIRK2 is labeled with a lighter gray background. Gβγ-binding segments suggested by molecular dynamics (MD) simulations (from Fig. 8) are framed by dark red (GIRK1) and blue (GIRK2) rectangles. Amino acids in GIRK2 that make contacts with Gβγ according to the crystal structure of the GIRK2-Gβγ complex, 4KFM5, were determined using the Prodigy software (https://rascar.science.uu.nl/prodigy/) and are highlighted in bold red letters. |
|
Fig. 7. Fused G1-NT and G1-dCT of GIRK1 form a high-affinity Gβγ-binding site.a, b SDS-PAGE autoradiograms of pull-down of [35Met]-labeled ivt G1NC, G1NC-derived constructs and additional controls by His-GβγWT from two representative experiments. G1-NT and G1-dCT were fused to Sumo for stability. c summary of pull-down experiments. Binding of each construct was calculated as percentage of input of that construct in the same experiment. Each bar represents mean ± SEM; number of independent experiments are shown within the bars. Statistics: One Way ANOVA followed by Dunnet’s multiple comparison method vs. control group, G1NdCT. p values are shown above the bars. Statistics for G1NC comparisons are presented in Supplementary Table 7. |
|
Fig. 8. MD simulations corroborate the role of G1-NT and G1-dCT in interactions with Gβγ and the prenylation tail, Gγprenyl.a the initial AlphaFold 3 models of complexes of G1NC and G2NC with prenylated Gβγ (see Supplementary Table 11 for further details). b heatmaps illustrating the G1NC and G2NC residues contributing to Gβγ binding. CG analysis was carried out on five 5-µs production runs for G1NC and ten for G2NC. Darker coloring corresponds to greater overall contacts between the channel and Gβγ across all production runs. The magenta rectangles superimposed onto the heatmaps correspond to the Gβγ-binding segments identified by the peptide arrays (Fig. 6). The cyan rectangle outlines the main Gγprenyl-binding segment, the beginning of G1-NT. c heatmaps of interactions of G1NC and G2NC and their truncated versions with Gγprenyl. % binding is the percentage of time when at least one prenylation tail is bound to the channel. Note that the Gγprenyl interaction with the most prominent site, a.a. 1-20 of G1-NT (cyan rectangle), is lost after G1-dCT removal (details in Supplementary Table 13). d the histograms show % of time spent by G1NC a.a. residues in contact with the Gγprenyl in simulations without membrane (top; 5×5-µs runs) and with added POPC (1-Palmitoyl-2-oleoyl-sn-glycero-3-phosphocholine) membrane (bottom; 3 × 5-µs runs). e, f the interaction between G1-NT and G1-dCT in G1NC. A frame with a contact was defined as one in which at least one G1-dCT chain is bound to the G1-NT, with a cutoff of 6 Å. G1-NT and G1-dCT were in contact in 98.9 ± 0.5% of the frames in the five runs. The structures of G1NC (e) are shown at the beginning and at the end (1 µs) of a representative run. Areas of contact are highlighted. The heatmap (f) indicates that the main interaction segment in G1-NT is a.a. 25-32. Full details of all analyses are provided in Supplementary Tables 11–14. |
|
Fig. 9. Differences between GIRK2 and GIRK1/2 in their interaction and gating by Gβγ.a GIRK2 homotetramer does not preassociate with Gβγ and has low Ibasal. Channel opening requires the binding of four Gβγ. The affinity of first Gβγ binding is ~4-30 µM and increases with the binding of each additional Gβγ. b GIRK1/2 reversibly preassociates with Gβγ or Gαβγ due to two Gβγ-docking sites (anchors) formed by G1-dCT and NT (3,6) and opened following Gβγ binding to its activation sites (e.g., 4). In the “graded contribution” scenario shown, binding of even one Gβγ to an activation site induces opening, and Po as well as K+ flux are increased with each additional bound Gβγ. GIRK1/2 operates within a complex dynamic system that includes the channel and membrane-associated (1), cytosolic (2) and channel-bound Gαβγ and Gβγ, and free GαGDP or GαGTP (5). Gγprenyl plays an important part in the emerging equilibrium by interacting with the PM or, alternatively, Gα, the anchor, and Gβ C-terminus (most of these interactions are not shown). The anchors attract Gβγ, leading to an enrichment of Gβγ and, potentially, Gαβγ in channel’s microenvironment even in the absence of GPCR activation (basal states i, ii). Free Gβγ is in excess over Gαβγ because the presence of the anchor renders the channel with an overall higher affinity to Gβγ than Gα. Because of excess of free Gβγ, 1-3 out of the 4 activation sites of the GIRK1/2 tetramer are already occupied by Gβγ in basal state, Ibasal is high, and full activation (state iii) is achieved by binding of additional 1-3 Gβγ molecules. |