|
Fig. 1. Localization of GFP-Lrrc56 in Xenopus multiciliated cells. (A) Schematic of a vertebrate multiciliated cell (MCC). The upper inset shows a cross-section of an axoneme with the relative positions of outer dynein arms (ODAs) and inner dynein arms (IDAs). The bottom inset illustrates a representative cross-section of the MCC cytoplasm, highlighting dynein axonemal particles (DynAPs). (B,C,D) Representative in vivo confocal images showing GFP-Lrrc56 (green) localization along the length of ciliary axonemes, basal bodies and at cytosolic foci (DynAPs) in Xenopus MCCs. (B′,C′,D′) Membrane labeling with CAAX-RFP (magenta) marks motile cilia, Centrin-RFP (magenta) marks basal bodies, and mcherry-Dnai2 (magenta) labels DynAPs. (B″,C″,D″) Representative merged confocal images from the previous channels showing GFP-Lrrc56 (green) and the various markers (magenta). Scale bars: 10 µm. For this experiment, the sample size was n=9 per group/condition. The experiment was independently repeated at least three times with consistent results. |
|
Fig. 2. Lrrc56 primary ciliary dyskinesia variants show a spectrum of localization defects. (A) Schematic of LRRC56 (UniProt ID: Q8IYG6), showing the leucine-rich regions and long intrinsically disordered C-terminus. The location of three human primary ciliary dyskinesia (PCD) variants L140P, L165P and D266* is indicated. The corresponding Xenopus alleles are in parentheses and indicated by ‘X’. (B,C,D,E) En face images of single MCCs showing Lrrc56 (green) axoneme localization for wild-type (WT; B), L136P (human L140P; C), L161P (human L165P; D), and D261* (human P263*; E) variants. Lrrc56 axonemal localization is disrupted in all three variants. (B′,C′,D′,E′) Merged images showing Lrrc56 (green) with membrane labeling (magenta) reveal normal motile cilia structure. (F,G,H,I) Representative en face images of Lrrc56 basal body localization for WT (F), L136P (G), L161P (H) and G261* (I) variants. Variants located at leucine-rich domains show normal localization to basal bodies, but G261* variant fails to localize at basal bodies. (F′,G′,H′,I′) Centrin (magenta) labeling of basal bodies for the corresponding WT (F′), L136P (G′), L161P (H′) and G261* (I′) variants. (J-M) Merged channels showing Lrrc56 (green) and membrane (magenta) show cytosolic localization for WT (J), L136P (K), L161P (L) and G261* (M) variants. Scale bars: 10 µm. This experiment was independently replicated at least three times, with (n=3) randomly selected embryos from each batch used per replicate. |
|
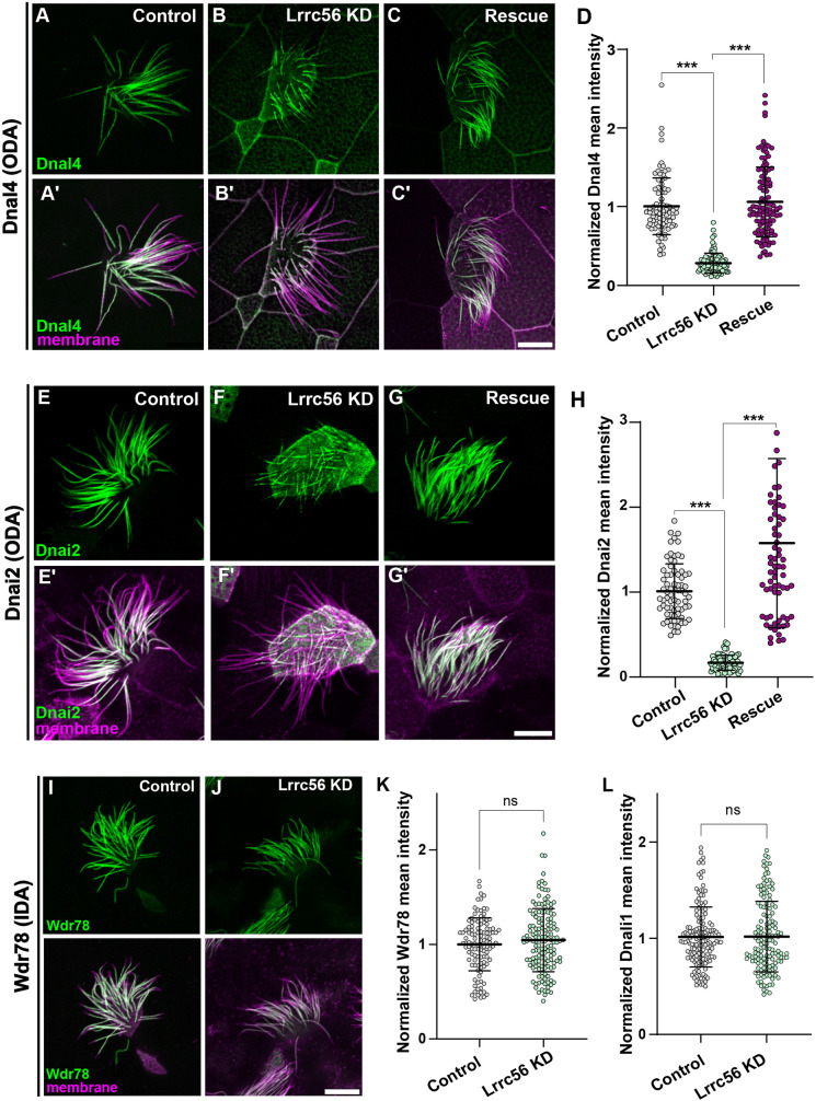
Fig. 3. Lrrc56 is essential for ODA deployment to axonemes. (A) GFP-Dnal4 labeling of motile axonemes in control MCCs shows normal localization ODA subunits. (A′) Merged channels (membrane labeled with CAAX-RFP, magenta and Dnal4, green) reveal normal cilia morphology in control MCCs. (B) GFP-Dnal4 is absent from motile cilia in Lrrc56 knockdown (KD) MCCs. (B′) Membrane labeling (magenta) in merged channels shows normal motile cilia morphology despite Lrrc56 KD. (C) GFP-Dnal4 is restored to Lrrc56 KD motile cilia after ectopic expression of FLAG-Lrrc56. (C′) Merged channels show membrane (magenta) and Dnal4 (green) labeling in rescued MCCs. (D) Quantification of mean±s.d. of normalized GFP-Dnal4 fluorescence (see Materials and Methods) in axonemes of control (n=91), Lrrc56 KD (n=97) and rescue (n=11) MCCs. N>25 cells from nine embryos across three experiments for all conditions. (E,F,G) GFP-Dnai2 labeling of motile axonemes in control (E), Lrrc56 KD (F) and rescue (G) MCCs. GFP-Dnai2 shows normal localization in control MCCs but is lost from axonemes in Lrrc56 KD MCCs. Loss of GFP-Dnai2 is restored after ectopic expression of Lrrc56. (E′,F′,G′) Merged channels show membrane (magenta) and Dnai2 (green) labeling for cells in panels E, F and G, respectively. (H) Quantification of normalized GFP-Dnai2 mean intensity along axonemes in control (n=73), Lrrc56 KD (n=73) and rescue (n=74) MCCs. N>25 cells from nine embryos across three experiments for all conditions. (I) GFP-Wdr78 labeling of IDA subunits shows normal localization in motile axonemes. (J) GFP-Wdr78 remains localized to motile cilia in Lrrc56 KD MCCs. Merged channels (bottom row) show normal cilia morphology in both control and Lrrc56 KD MCCs, with membrane (magenta) and Wdr78 (green) labeling. (K,L) Graphs showing mean intensity of normalized IDA subunits Wdr78 (K) and Dnali4 (L) in control and Lrrc56 KD MCCs. Data are presented as mean±s.d, with error bars representing independent biological replicates. Statistical significance was determined using a non-parametric Mann–Whitney U-test for two-group comparisons and a one-way ANOVA for comparisons involving more than two groups. ***P<0.001; ns, P>0.05. Scale bars: 10 µm. |
|
Fig. 4. In vivo affinity purification-mass spectrometry reveals novel interactors of Lrrc56. (A) MA plot of enriched proteins (log2 fold change) and average abundance between GFP-Lrrc56 (experiment) and GFP (control) immunoprecipitated proteins. Top hits are indicated with arrows. Lrrc56 (bait) is highly enriched and abundant in the experiment group. Odad1 and Odad3 are the top two enriched proteins in Lrrc56 IP group. GFP remains unchanged between control and experiment groups. MA plot was generated from two independent biological replicate experiments (see Materials and Methods). CPM, counts per million. (B) AlphaFold3-predicted structure of Xenopus Lrrc56 and its interactors, Odad3 and Odad1. Each monomer is color coded as indicated. The model includes residues 42-261 of Lrrc56, 162-239 of Odad3 and 137-220 of Odad1. (C) Enlarged view of the Lrrc56-Odad3 interface. (D) Predicted aligned error plot for the interaction between Xenopus Lrrc56, Odad3 and Odad1 in the model shown in B. (E) Close-up of the Lrrc56-Odad3 interface in the AlphaFold3 model, highlighting the positions of Lrrc56 ciliopathy-associated variants (L136P, L161P and G261*). |
|
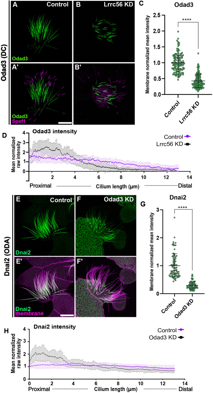
Fig. 5. Lrrc56 knockdown alters Odad3 localization at distal end of the motile axoneme. (A) In control MCCs, the docking complex subunit Odad3 (green) localizes along the length of the motile cilium. (A′) Merged image showing Odad3 (green) and the distal tip marker Spef1 (magenta). Odad3 is enriched throughout the axoneme, excluding the Spef1-positive distal domain. (B) In Lrrc56 KD MCCs, Odad3 localization to axonemes is decreased. (B′) Merged image of Odad3 (green) and Spef1 (magenta) in Lrrc56 KD cilia shows reduced Odad3 intensity along the axoneme. (C) Quantification of normalized Odad3 mean intensity in control and Lrrc56 KD MCCs. Mean intensity was measured from the base of the cilium to the beginning of Spef1 domain in individual cilia; mean intensity was normalized to membrane marker; each dot represents a motile cilium. (D) Quantification of raw mean normalized Odad3 intensity along the axoneme in control and Lrrc56 KD MCCs. In Lrrc56 KD MCCs, Odad3 signal is enriched at the proximal end of the axoneme compared to controls (control, N=33; Odad3 KD, N=33). (E) The ODA subunit Dnai2 (green) localizes along the axoneme in control MCCs. (F) In Odad3 KD MCCs, Dnai2 intensity is reduced along the axoneme, particularly at the distal end. (E′,F′) Merged image of Dnai2 (green) and a membrane marker (magenta) in control (E′) and Odad3 KD (F′) MCCs. (G) Quantification of Dnai2 mean intensity in control and Lrrc56 KD MCCs, normalized to a membrane marker. (H) Quantification of Dnai2 intensity along the cilium in control and odad3 KD MCCs. Plot shows representative axonemes (control, N=33; Odad3 KD, N=21). Statistical significance was determined using a non-parametric Mann–Whitney U-test. ****P<0.0001. Scale bars: 10 µm. |
|
Fig. 6. An Odad3 variant of unknown function disrupts interaction with Lrrc56. (A) AlphaFold3 model of Xenopus Lrrc56, Odad3 and Odad1, highlighting the location of the R171W (human E207W) variant of unknown function in Odad3. Inset shows a close-up of the Lrrc56-Odad3 interface, showing predicted interaction of R171 residue and Lrrc56 E96 residue. (B) WT localization of GFP-Odad3 in MCCs. Odad3 (green) localizes along the axoneme except for the most distal end of the cilium. (C) Expression of the R171W allele in MCCs disrupted its localization to axonemes compared to that in controls. (B′,C′) Merged image of Odad3 (green) and a membrane marker (magenta) in control (B′) and R171W allele (C′) MCCs. (D) Quantification of normalized mean Odad3 intensity along the motile cilium, showing decreased GFP signal R171W compared to that in controls (WT). Statistical significance was determined using a non-parametric Mann–Whitney U-test. ***P<0.0002. Scale bar: 10 µm. Three embryos (N=3) were analyzed; within each embryo, a minimum of three MCCs were imaged, and three to five individual cilia per cell were quantified. (E) Co-immunoprecipitation (IP) of Lrrc56 and Odad3. Representative western blot of IP of MYC-Lrrc56 and Odad3-GFP, and of input GFP, between WT and R171W allele. For total protein isolation, n=20 embryos per group were lysed in sample buffer. |