Click here to close Hello! We notice that you are using Internet Explorer, which is not supported by Xenbase and may cause the site to display incorrectly. We suggest using a current version of Chrome, FireFox, or Safari.
XB-ART-61581
Nat Commun 2025 Nov 07;161:9842. doi: 10.1038/s41467-025-64810-3.
Show Gene links Show Anatomy links

Environmental stiffness regulates neuronal maturation via Piezo1-mediated transthyretin activity.

Kreysing E, Gautier HOB, Mukherjee S, Mooslehner KA, Muresan L, Haarhoff D, Zhao X, Winkel AK, Borić T, Vásquez-Sepúlveda S, Gampl N, Dimitracopoulos A, Pillai EK, Humphrey R, Káradóttir RT, Franze K.


???displayArticle.abstract???
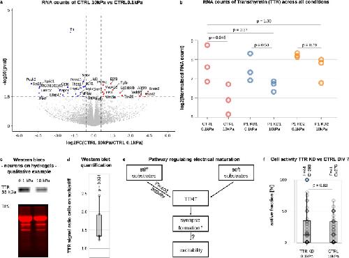
During development, neurons initiate a maturation process during which they start expressing voltage-gated ion channels, form synapses, and start communicating via action potentials. Little is known about external factors regulating this process. Here, we identify environmental mechanics as an important regulator of neuronal maturation, and a molecular pathway linking tissue stiffness to this process. Using patch clamp electrophysiology, calcium imaging and immunofluorescence, we find that, in stiffer environments, neurons show a delay in voltage-gated ion channel activity, action potentials, and synapse formation. RNA sequencing and CRISPR/Cas9 knockdown reveal that the mechanosensitive ion channel Piezo1 supresses transthyretin expression on stiffer substrates, slowing down electrical maturation. In Xenopus laevis embryos, brain stiffness negatively correlates with synapse density, and artificial tissue stiffening delays synaptic activity in vivo. Our data indicate that environmental stiffness represents a fundamental regulator of neuronal maturation, critical for brain circuit development and potentially for neurodevelopmental disorders.

???displayArticle.pubmedLink??? 41203611
???displayArticle.pmcLink??? PMC12594958
???displayArticle.link??? Nat Commun
???displayArticle.grants??? [+]



???attribute.lit??? ???displayArticles.show???