|
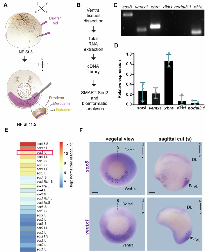
Figure 1. sox8 is expressed in the ventrolateral mesoderm during gastrulation.(A) Schematic representation of targeted ventrolateral mesoderm injections (detected by Dextran Red dye) at four cell-stage (Nieuwkoop and Faber, NF, stage 3), followed by ventral tissue dissection at NF stage 11.5 for RNA-seq. (B) Workflow of the RNA-seq pipeline, including ventral tissue isolation and SMART-seq2 processing. (C) Semi-quantitative RT-PCR (sqRT‒PCR) gel image showing the expression of sox8, genes related to ventral mesoderm tissues (xbra and ventx1) and the absence of dorsal markers (dkk1 and nodal3.1). (D) Quantification of relative gene expression normalized to ef1α (n = 3 three independent biological experiments). Error bars: mean ± SD. (E) Heatmap showing the mean regularized log-transformed read counts of sox gene expression from two independent RNA-seq datasets of mesoderm explants. (F) in situ hybridization (ISH) of sox8 and ventx1. A sagittal section is shown to reveal internal tissues and confirm sox8 expression in the ventrolateral mesoderm (arrows). DL dorsal lip, VL ventral lip, s sagittal. Scale bars: 250 μm. Source data are available online for this figure. |
|
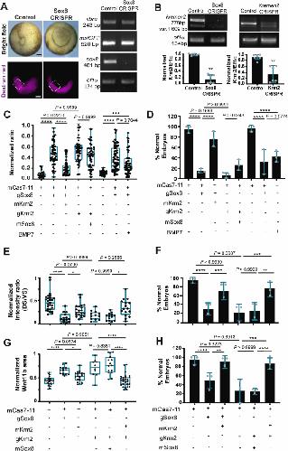
Figure 2. CRISPR-mediated knockdown of sox8 in the ventrolateral mesoderm induces gastrulation defects.(A) Schematic of the CRISPR Cas7–11 technique, highlighting the endonuclease Cas7–11, the target mRNA and guide binding to the 3’UTR mRNA through a complementary spacer. For simplicity, we represent just one guide, although three guides targeting distinct regions of the 3′ UTR were used in the injection mixture. (B) Schematic of targeted injections at the four-cell stage (NF stage 3) specifically directed to the ventrolateral mesoderm. (C) Injection control showing successful ventrolateral targeting of Dextran Red dye (in magenta); B blastopore. (D) Percentage of embryos displaying a normal ISH signal of sox8. Statistical significance was assessed by two-sided Fisher’s exact test, ****P < 0.0001. Error bars: mean ± SD; N = 3 independent biological experiments (n = 9 control embryos; n = 22 sox8 CRISPR embryos). (E) Representative phenotypes for the control, sox8 CRISPR Cas7–11 and rescue (co-injection of sox8 mRNA). B blastopore. (F) Box plot showing the normalized ratio of blastopore area to embryo area under the indicated conditions. Boxes represent the interquartile range (IQR; 25th–75th percentile), with the center line indicating the median and whiskers extending to the minimum and maximum values. Statistical significance was assessed by Kruskal–Wallis multiple comparison test, ****P < 0.0001; ns non-significant: P = 0.9100. (G) Percentage of embryos exhibiting normal blastopore size per condition (embryos displaying values below the maximum control ratio value are classified as normal). Two-sided Fisher’s exact test, ****P < 0.0001; Error bars: mean ± SD. In (C–E), dotted lines delineate the blastopore. For panels (F, G), N = 3 independent biological experiments (n = 32 control embryos (injected with DR and Cas7–11); n = 50 sox8 CRISPR embryos; n = 33 sox8 CRISPR + sox8 mRNA embryos). Scale bars: 250 μm. Source data are available online for this figure. |
|
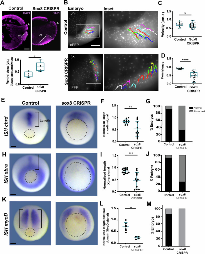
Figure 3. sox8 CRISPR disrupts internal tissue organization and ventral cell movement during gastrulation.(A) Sagittal histological sections of control and sox8 CRISPR gastrulae show impaired internalization of the yolk plug (arrowhead) and abnormal accumulation of ventral tissues in sox8 CRISPR conditions. Box plot showing the quantification of ventral tissue area revealed a significant increase in sox8 CRISPR gastrulae compared with controls. Statistical significance was assessed by Mann‒Whitney test, *P = 0.0317. n = 4 embryos per group (control and sox8 CRISPR). (B‒D) Tracking of superficial involuting cell movements on the ventral side using nuclear RFP. (C) Box plot showing cell velocity. Two-tailed t-test, *P = 0.0219. (D) Box plot showing migration persistence in sox8 CRISPR embryos compared with controls. Two-tailed t-test, ****P < 0.0001. For (A, C, D), boxes represent the interquartile range (IQR; 25th–75th percentile), with the center line indicating the median and whiskers extending to the minimum and maximum values. For (C, D), n = 20 cells (control) and n = 30 cells (sox8 CRISPR). (E, H, K) Whole-mount in situ hybridization (ISH) for chordin (chrd) (E), brachyury (xbra) (H), and myogenic differentiation 1 (myoD) (K) shows abnormal expression patterns in sox8 CRISPR knockdown embryos compared with controls. (F, I, L) Scatter dot plot showing the quantification of axial mesoderm expression length reveals significant reductions under CRISPR conditions. Error bars: mean ± SD. (F) Two-tailed t-test, **P = 0.0057. (I) Two-tailed t-test, ***P = 0.0005. (L) Two-tailed Mann‒Whitney test, **P = 0.0061. (G, J, M) Percentages of normal and abnormal embryos in each condition (embryos displaying higher values than the baseline control length value are classified as normal). Sample sizes: For ISH, chordin: n = 10 control; n = 12 sox8 CRISPR; for Xbra ISH: n = 13 control; n = 11 sox8 CRISPR; for ISH, MyoD: n = 7 control; n = 4 sox8 CRISPR. Scale bars: 250 μm. Source data are available online for this figure. |
|
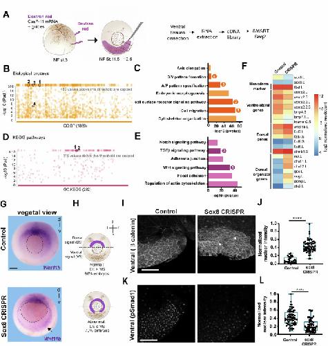
Figure 4. Transcriptomic analysis following sox8 knockdown reveals the involvement of the Wnt and BMP pathways.(A) Schematic representation of targeted ventrolateral mesoderm injections and RNA-seq workflow. (B) Manhattan plot generated by g:Profiler showing functional enrichment of gene ontology (GO) BP (biological process) terms from up- and downregulated genes. (C) Bar chart of selected enriched GO BP (biological process) terms with corresponding numbers in the Manhattan plot (B): (1) cell migration (GO:0016477); (2) “cell surface receptor signaling pathways (GO:0007166); (3) anterior/posterior pattern specification (GO:0009952), and (4) dorsal/ventral pattern formation (GO:0009953). (D) Manhattan plot generated by g:Profiler showing functional enrichment using gene ontology KEGG analysis from a list of up- and down-regulated genes. (E) Bar chart of selected KEGG (Kyoto Encyclopedia of Genes and Genomes) terms highlighting significant enrichment of (1) “Wnt signaling pathway” and (2) “TGF-β signaling pathway”. (F) Heatmap showing the mean regularized log-transformed read counts for genes identified via RNA-seq analysis, both in the control and sox8 CRISPR samples. (G) In situ hybridization of wnt11b showing expanded ventrolateral expression in sox8 CRISPR embryos (arrow). Dotted lines delineate the blastopore. (H) Schematic illustration of the predominant wnt11b expression phenotypes in each condition. Dashed lines indicate the embryo’s equatorial region, dividing the dorsal (above) and ventral (below) regions. The shaded purple area denotes wnt11b expression. See EV3E, F for quantifications. (I) β-catenin immunofluorescence showing an increased nuclear β-catenin signal (arrows) on the ventral side of sox8 CRISPR embryos compared with controls. Scale bar: 100 μm. (J) Box plot showing the normalized nuclear β-catenin intensity in ventral cells. Statistical significance was assessed by a two-tailed Mann‒Whitney test, ****P < 0.0001. n = 4 control embryos (31 cells); n = 8 sox8 CRISPR (60 cells). (K) pSmad staining levels are decreased in sox8 CRISPR conditions. (L) Box plot showing the quantification of nuclear pSmad signal in ventral regions; Statistical significance was assessed by two-tailed Mann‒Whitney test, ****P < 0.0001. n = 9 control embryos (80 cells); n = 6 sox8 CRISPR (60 cells). Scale bar: 250 μm. For box plots in (J, L), boxes represent the interquartile range (IQR; 25th–75th percentile), with the center line indicating the median and whiskers extending to the minimum and maximum values. Source data are available online for this figure. |
|
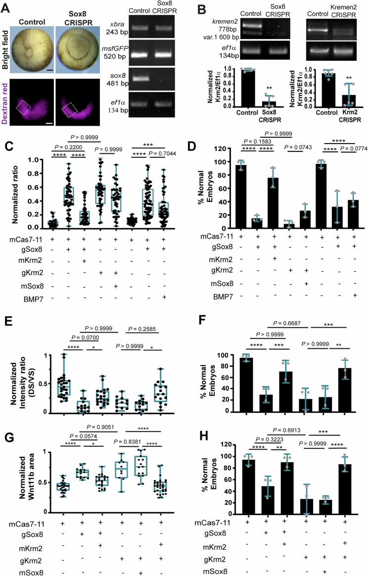
Figure 5. kremen2 expression is directly regulated by Sox8.(A, B) kremen2 is downregulated in sox8 CRISPR Cas7–11 embryos, as shown by (A) representative ISH images and (B) quantification of the percentage of normal embryos (with kremen2 ventral signal). The arrow indicates the reduction in the kremen2 signal in the ventral region. Dotted lines delineate the blastopore. Statistical significance was assessed by two-sided Fisher’s exact test, ****P < 0.0001. Error bars: mean ± SD; N = 3 independent experiments (n = 30 controls injected with Cas7–11 and DR; n = 29 sox8 CRISPR embryos). (C) Enrichment analysis of the Sox8 consensus motif, showing the localization of three putative binding sites with higher matching scores in the proximal promoter of kremen2. (D) Schematic representation of the localization of the putative binding site 1 motif in the kremen2 proximal promoter and primers used for ChIP‒PCR. (E) Schematic representation of the ChIP assay using an anti-GFP antibody. (F) Box plot showing ChIP‒PCR enrichment at putative binding site 1 in the kremen2 promoter, following ChIP with GFP or Sox8-GFP. Enrichment is shown relative to the GFP-only control. Statistical significance was assessed by a two-tailed Mann‒Whitney test, ****P < 0.0001. (G) Schematic representation of the ChIP experiment using an anti-Pol II antibody to assess transcriptional activity at the kremen2 promoter in control and sox8 CRISPR embryos. (H) Box plot showing Pol II ChIP enrichment at the kremen2 promoter in the control vs sox8 CRISPR conditions. Statistical significance was assessed by a two-tailed Mann‒Whitney test, ****P < 0.0001. N = 3 independent biological experiments. Scale bar: 250 μm. For box plots in (F, H), boxes represent the interquartile range (IQR; 25th–75th percentile), with the center line indicating the median and whiskers extending to the minimum and maximum values. Source data are available online for this figure. |
|
Figure 6. CRISPR-mediated knockdown of kremen2 recapitulates the gastrulation defects and ventral Wnt expansion observed upon sox8 downregulation.(A) Representative images of gastrulation phenotypes in kremen2 CRISPR embryos. (B) Box plot showing the normalized ratio of blastopore area to embryo area under the indicated conditions. Statistical significance was assessed by Kruskal‒Wallis multiple comparisons test, ****P < 0.0001; ns, non-significant: P = 0.0750. N = 3 independent experiments (n = 34 control embryos; n = 63 kremen2 CRISP; n = 50 kremen2 CRISPR + kremen2 mRNA). Scale bars: 250 μm. (C) Percentage of embryos exhibiting normal blastopore size per condition (embryos with values below the maximum control ratio value were classified as normal). Statistical significance was assessed by two-sided Fisher’s exact test, ****P < 0.0001. N = 3 to 4 independent experiments; Error bars: mean ± SD. (D) ISH of wnt11b in the control, kremen2 CRISPR and rescue (co-injection of kremen2 CRISPR with mRNA kremen2); see Fig. EV3C, D for quantifications of the percentage of embryos displaying normal expression wnt11b. Scale bars: 250 μm. (E, F) β-catenin immunofluorescence showing increased nuclear β-catenin signal (arrows) on the ventral side of kremen2 CRISPR embryos compared with controls. Scale bar: 100 μm. (F) Box plot of normalized nuclear β-catenin intensity in ventral cells. Statistical significance was assessed by a two-tailed Mann‒Whitney test, ****P < 0.0001. n = 4 control embryos (32 cells); n = 5 embryos kremen2 CRISPR embryos (50 cells). (G–L) Representative images of gastrulation phenotypes from epistasis experiments and respective controls for injection with Dextran Red dye. Scale bars: 250 μm. (M‒Q) In situ hybridization (ISH) for wnt11b expression under different conditions. See Fig. EV3E–H for quantification of the percentage of embryos displaying normal wnt11b expression. Scale bar: 250 μm. For (A, D, G–Q), dotted lines delineate the blastopore. For box plots in (B, F), boxes represent the interquartile range (IQR; 25th–75th percentile), with the center line indicating the median and whiskers extending to the minimum and maximum values. Source data are available online for this figure. |
|
Figure EV1. sox8 knockdown by Cas7–11 in the ventrolateral mesoderm impairs embryonic development.(A, B) Time-course analysis of the blastopore area shows delayed closure in sox8 CRISPR embryos compared with controls. Dotted lines delineate the blastopore. Statistical significance was assessed using the two-tailed Mann‒Whitney test, ****P < 0.0001. Error bars: mean ± SD. (C) Representative images of sox8 CRISPR embryos at the neurula and tailbud stages showing open blastopores (arrow) and shortened anteroposterior axis. Dotted lines delineate the blastopore. (D) Percentage of embryos with normal morphology at the neurulation stage. Statistical significance was assessed using a two-sided Fisher’s exact test, **** P < 0.0001. Error bars represent mean ± SD. N = 3 independent experiments (n = 32 control, n = 56 sox8 CRISPR Cas7–11). (E) Quantification of embryos with normal morphology at the tailbud stage, showing a significant reduction in normal morphology following sox8 knockdown. Two-sided Fisher’s exact test, **** P < 0.0001. Error bars represent mean ± SD; N = 3 independent experiments (n = 33 control, n = 55 sox8 CRISPR). Scale bars: 250 μm. |
|
Figure EV2. sox8 CRISPR recapitulates Sox8 MO phenotypes during the gastrulation and neurula stages.(A–C) Injection of a validated Sox8 morpholino (MO) into the ventrolateral mesoderm induces defects in blastopore closure, as illustrated by representative examples. Dotted lines delineate the blastopore (B). (B) Box plot showing the normalized ratio of blastopore area to embryo area. Boxes represent the interquartile range (IQR; 25th–75th percentile), with the center line indicating the median and whiskers extending to the minimum and maximum values. Statistical significance was assessed using the two-tailed Mann‒Whitney test, ****P < 0.0001; N = 3 independent experiments (n = 37 control embryos; n = 54 sox8 MO). Scale bars: 250 μm. (C) Percentage of embryos exhibiting normal blastopore size per condition (embryos displaying values below the maximum control ratio value are classified as normal). Two-sided Fisher’s exact test, ****P < 0.0001; Error bars: mean ± SD. N = 3 independent experiments (n = 37 control; n = 52 sox8 MO). (D–F) Semi-quantitative RT‒PCR of stage 21 heads (early neurulation), confirming the depletion of sox8. The purple stripes represent target injections in the neural crest. Statistical significance was assessed using a two-tailed Mann‒Whitney test, ****P < 0.0001; Error bars: mean ± SD. N = 3 independent experiments. (G) CRISPR Cas7–11-mediated depletion of sox8 in the neural crest phenocopies previously reported sox8 MO phenotypes in the neural crest, such as a delay in neural crest induction (as detected by ISH for snail2). Dotted lines delineate the neural crest region. (H) Quantification of the percentage of embryos with normal signals for sox8 or snail2. Two-sided Fisher’s exact test, ****P < 0.0001; **P = 0.0033. Error bars: mean ± SD. N = 3 independent experiments; n = 17 control embryos (ISH snail2); n = 18 sox8 CRISPR Cas7–11 (ISH snail2); n = 38 control embryos (ISH sox8); n = 41 sox8 CRISPR (ISH Sox8). Scale bars: 250 μm. |
|
Figure EV3. sox8 and kremen2 downregulation impairs blastopore closure and alters the wnt11b expression pattern.(A) SqRT‒PCR was performed as a quality control for samples sent for RNA-seq. (B) SqRT‒PCR and quantification of samples sent for RNA-seq revealed that kremen2 is downregulated. Statistical significance was assessed by a two-tailed Mann‒Whitney test, **P = 0.0022. Control for kremen2 depletion in the context of kremen2 CRISPR is also shown. Mann‒Whitney test, **P = 0.0022; Error bars: mean ± SD. (C) Box plot showing the normalized ratio of blastopore area to embryos. Statistical significance was assessed by Kruskal‒Wallis multiple comparisons test, ****P < 0.0001; ***P = 0.0002 (control vs sox8 CRISPR + bmp7 mRNA); ns non-significant: P = 0.2200 (control vs sox8 CRISPR + kremen2 mRNA); P > 0.9999 (sox8 CRISPR vs kremen2 CRISPR); P > 0.9999 (kremen2 CRISPR vs kremen2 CRISPR + sox8 mRNA); P = 0.7044 (sox8 CRISPR vs sox8 CRISPR + bmp7 mRNA). (D) Percentage of embryos exhibiting normal blastopore size per condition (embryos displaying values below the maximum control ratio value are classified as normal). Two-sided Fisher’s exact test, ****P < 0.0001; ns non-significant: P = 0.0774 (sox8 CRISPR vs sox8 CRISPR + bmp7 mRNA); P = 0.1583 (control vs sox8 CRISPR + kremen2); P > 0.9999 (sox8 CRISPR vs kremen2 CRISPR); P = 0.0774 (sox8 CRISPR vs sox8 CRISPR + bmp7 mRNA); P = 0.0743 (kremen2 CRISPR vs kremen2 CRISPR + sox8 mRNA). Error bars: mean ± SD; For (C, D): n = 20 control Cas7–11; n = 55 sox8 CRISPR; n = 51 sox8 CRISPR + kremen2 mRNA; n = 45 kremen2 CRISPR; n = 45 kremen2 CRISPR + sox8 mRNA; n = 39 control (for rescue with bmp7 mRNA); n = 68 sox8 CRISPR (for rescue with bmp7 mRNA); n = 51 sox8 CRISPR + bmp7 mRNA. N = 3 independent experiments. (E) Box plot showing the wnt11b intensity ratio between dorsal and ventral signals in different conditions. Statistical significance was assessed by Kruskal‒Wallis multiple comparisons test, ****P < 0.0001; *P = 0.0184 (kremen2 CRISPR + sox8 mRNA vs kremen2 CRISPR + kremen2 mRNA); *P = 0.0472 (sox8 CRISPR vs sox8 CRISPR + kremen2 mRNA); ns non-significant: P = 0.0700 (control vs sox8 CRISPR + kremen2 mRNA); P > 0.9999 (kremen2 CRISPR + kremen2 sox8 mRNA); P > 0.9999 (sox8 CRISPR vs kremen2 CRISPR); P = 0.2585 (kremen2 CRISPR vs kremen2 CRISPR + kremen2 mRNA). (F) Percentage of embryos displaying a normal wnt11b expression pattern is shown; percentage of normal and abnormal embryos in each condition (embryos displaying higher values than the baseline control intensity ratio value are classified as normal). Two-sided Fisher’s exact test, ****P < 0.0001 (control vs sox8 CRISPR); ***P = 0.0001 (sox8 CRISPR vs sox8 CRISPR + kremen2 mRNA); **P = 0.0092 (kremen2 CRISPR + sox8 mRNA vs kremen2 CRISPR); P > 0.9999 (Control vs sox8 CRISPR + kremen2 mRNA); P = 0.6687 (sox8 CRISPR vs kremen2 CRISPR); P > 0.9999 (kremen2 CRISPR vs kremen2 CRISPR + sox8 mRNA). Error bars: mean ± SD. N = 3 independent experiments; n = 27 control embryos; n = 14 sox8 CRISPR; n = 21 sox8 CRISPR + kremen2 mRNA; n = 8 kremen2 CRISPR; n = 14 kremen2 CRISPR + sox8 mRNA and n = 15 kremen2 CRISPR + kremen2 mRNA; (G) Box plot showing area of the wnt11b intensity in different conditions. Statistical significance was assessed by ordinary one-way ANOVA, ****P < 0.0001; *P = 0.0147 (sox8 CRISPR vs sox8 CRISPR + kremen2 mRNA); P = 0.0574 (control vs sox8 CRISPR + kremen2 mRNA); P = 0.9051 (sox8 CRISPR vs kremen2 CRISPR); P = 0.8381 (kremen2 CRISPR vs kremen2 CRISPR + sox8 mRNA); (H) Percentage of embryos displaying a normal wnt11b expression pattern is shown; percentage of normal embryos in each condition (embryos displaying lower values than the maximum control area value are classified as normal). Two-sided Fisher’s exact test, ****P < 0.0001; ***P = 0.0004 (kremen2 CRISPR + sox8 mRNA); **P = 0.0041 (sox8 CRISPR vs sox8 CRISPR + kremen2 mRNA); P = 0.3223 (control vs sox8 CRISPR + kremen2 mRNA); P = 0.6913 (sox8 CRISPR vs kremen2 CRISPR); P > 0.9999 (kremen2 CRISPR + kremen2 CRISPR + sox8 mRNA). Error bars: mean ± SD. n = 27 control embryos; n = 15 sox8 CRISPR; n = 23 sox8 CRISPR + kremen2 mRNA; n = 10 kremen2 CRISPR; n = 15 kremen2 CRISPR + sox8 mRNA and n = 32 kremen2 CRISPR + kremen2 mRNA (E–H) N = 3 independent experiments; Scale bars: 250 μm. For box plots in (C, E, G), boxes represent the interquartile range (IQR; 25th–75th percentile), with the center line indicating the median and whiskers extending to the minimum and maximum values. |
|
Figure EV4. kremen2 knockdown by Cas7–11 in the ventrolateral mesoderm impairs embryonic development.Representative images of (A) control embryos and (B) kremen2 CRISPR embryos at the tailbud stage, showing open blastopores (arrows), with shortened embryos on the anteroposterior axis. Scale bars: 250 μm. |
|
Figure EV5. kremen2 CRISPR and sox8 kremen2 CRISPR double-knockdown disrupt the expression of mesodermal markers.(A, D, G) Whole-mount in situ hybridization (ISH) for different markers, chordin (A), brachyury (D), and myoD (G), revealed abnormal expression patterns of these markers in kremen2 CRISPR and sox8 kremen2 CRISPR double-knockdown embryos compared with control embryos. Dotted lines delineate the blastopore. (B, E, H) Quantification of marker expression length in the axial mesoderm revealed a significant reduction under CRISPR conditions. (B) Ordinary one-way ANOVA, **P = 0.0081; ****P < 0.0001. Error bars: mean ± SD. (E) Ordinary one-way ANOVA, **P = 0.0028; ****P < 0.0001. Error bars: mean ± SD. (H) Two-tailed Mann‒Whitney test, **P = 0.0022 (control vs kremen2 CRISPR) *P = 0.0167 (control vs sox8 kremen2 CRISPR). Error bars: mean ± SD. (C, F, I) Percentages of normal and abnormal embryos in each condition (embryos displaying greater values than the baseline control length value are classified as normal). Sample sizes: ISH chordin: n = 10 control; n = 11 kremen2 CRISPR; n = 12 sox8 kremen2 CRISPR; Xbra ISH: n = 13 control; n = 10 kremen2 CRISPR; n = 10 sox8 kremen2 CRISPR ; ISH MyoD: n = 7 control; n = 7 kremen2 CRISPR; n = 3 sox8 kremen2 CRISPR. Scale bars: 250 μm. |
|
Figure EV6. BMP signaling is perturbed under CRISPR conditions.(A) Whole-mount ISH for bmp7 revealed reduced expression in sox8 CRISPR embryos. Dotted lines delineate the blastopore. Scale bar: 250 μm. (B) Quantification of the percentage of embryos with a normal bmp7 ISH signal. N = 2 independent experiments (n = 5 embryos control; n = 7 embryos sox8 CRISPR). (C) pSmad staining levels are decreased in kremen2 CRISPR conditions compared with controls. (D) Box plot showing the quantification of the nuclear signal in the ventral regions. Boxes represent the interquartile range (IQR; 25th–75th percentile), with the center line indicating the median and whiskers extending to the minimum and maximum values. Statistical significance was assessed by a two-tailed Mann‒Whitney test, ****P < 0.0001. n = 9 control embryos (85 cells); n = 4 kremen2 CRISPR (40 cells). Scale bar: 100 μm. |