|
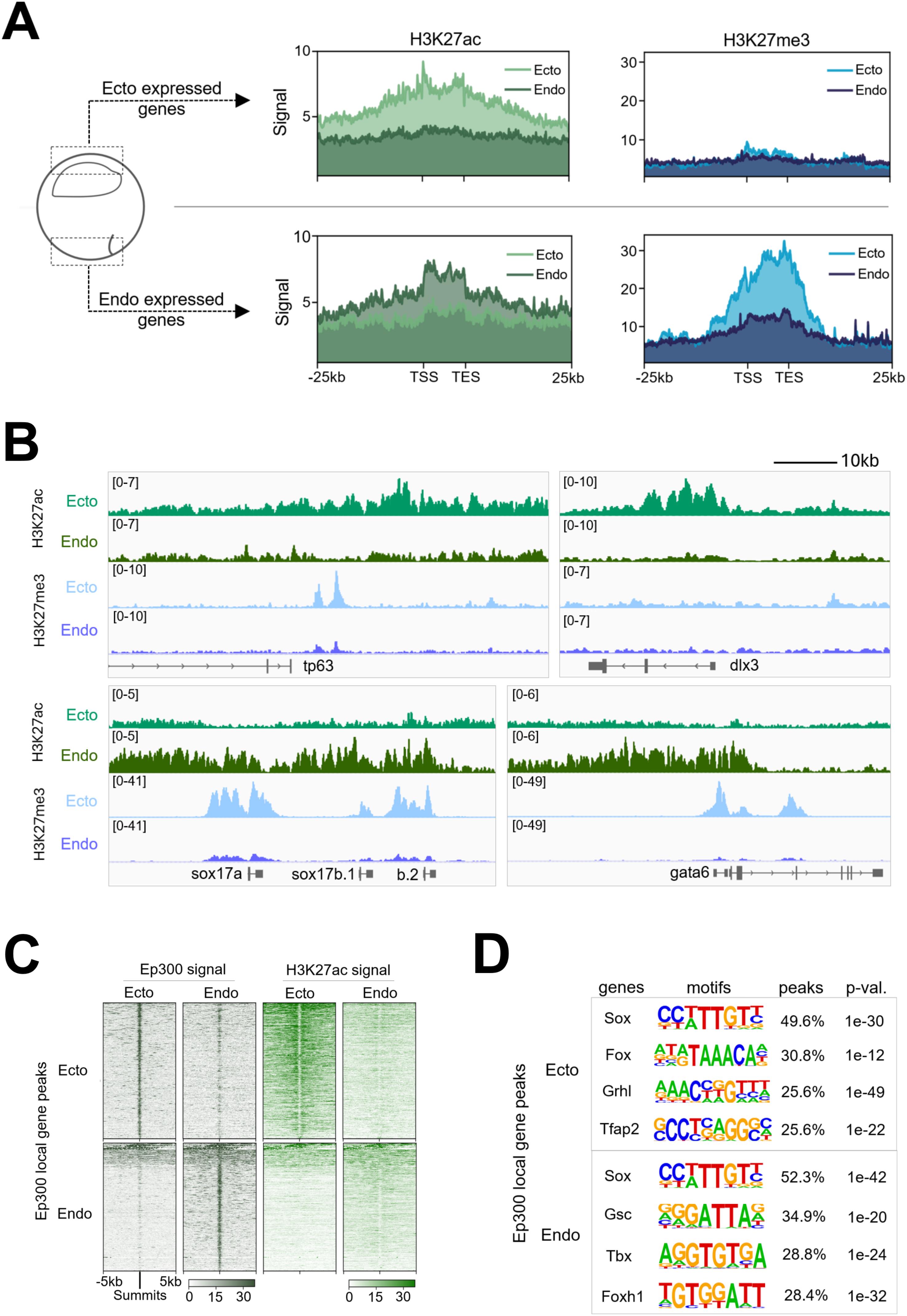
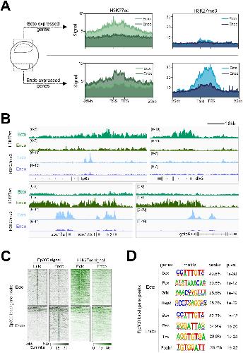
Fig 1. Differential epigenetic regulation of ectodermal and endodermal genes in early gastrulae.
(A) Signal deposition of H3K27ac (left, green) and H3K27me3 (right, blue) across peaks associated with the top 250 zygotically expressed ectodermal (top) or endodermal (bottom) gene regions obtained from early gastrula ectoderm and endoderm dissections. (B) Genome browser tracks showing H3K27ac and H3K27me3 marks along representative zygotically expressed ectodermal and endodermal genes. (C) Signal enrichment of Ep300 (left) and H3K27ac (right) across Ep300-bound regions associated with the top 250 zygotically expressed ectodermal (top) and endodermal (bottom) genes from early gastrula ectoderm and endoderm dissections. (D) Transcription factor motifs detected within Ep300 peaks within 20kb of top 250 ectodermal (top) and endodermal (bottom) genes. The data underlying this figure can be found in S1 Data and GSE288637. |
|
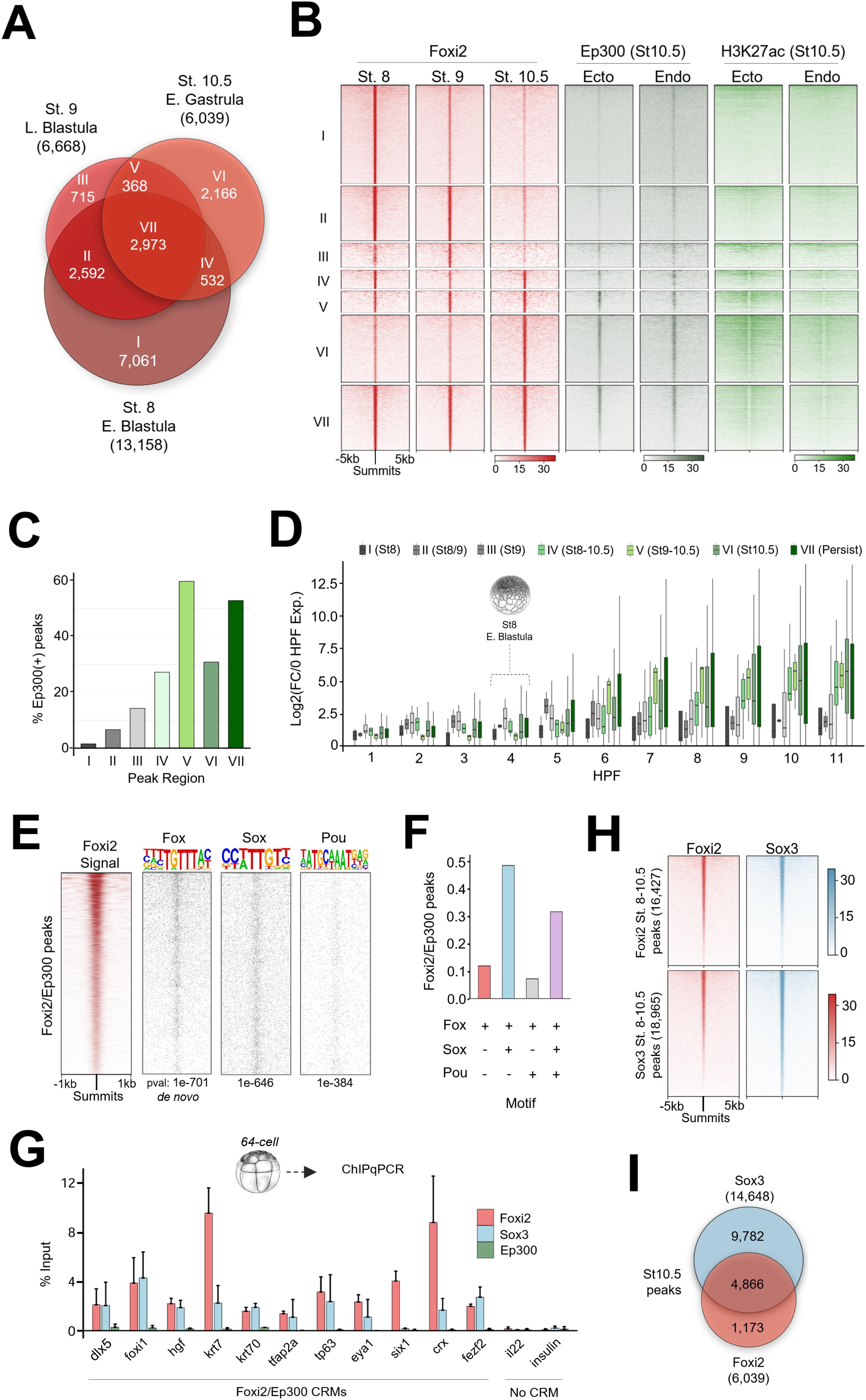
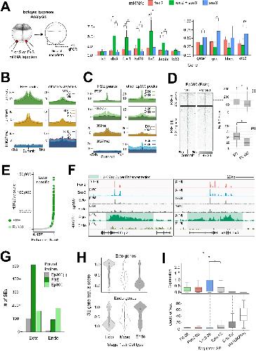
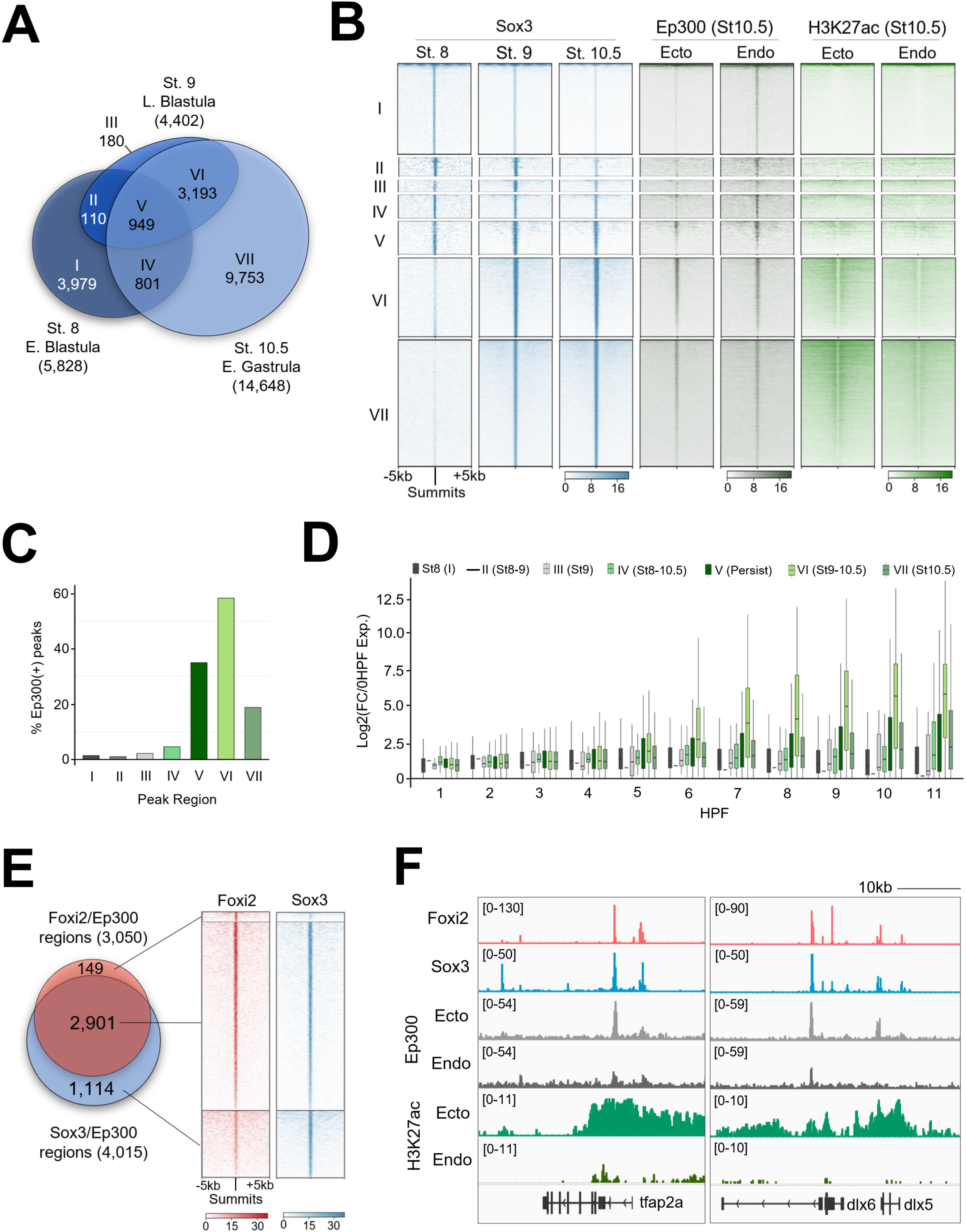
Fig 2. Temporal dynamics and motif analysis of Foxi2 DNA binding and co-occupancy with Sox3 and Ep300 from blastula to early gastrula.
(A) Venn diagram showing temporal dynamics of Foxi2 DNA binding, with ChIP-seq peaks categorized into Classes I–VII. (B) Analysis comparing Ep300 and H3K27ac signal from early gastrula ectoderm and endoderm dissection, within Foxi2 peak classification. (C) Proportion of Foxi2 class I–VII peaks overlapping Ep300 peaks from early gastrula ectoderm. (D) Temporal RNA expression profiles of genes within 20 kb of Foxi2/Ep300 co-bound peaks in classes I–VII. (E) Top predicted Fox motif and best-matched Sox and Pou motifs identified within Foxi2/Ep300 peaks. (F) Proportion of Fox, Sox, and Pou motifs present in Foxi2/Ep300 peaks. (G) 64-cell embryo ChIP-qPCR analysis of Foxi2, Sox3, and Ep300 binding at early gastrula Foxi2/Ep300 co-bound regions. Error bars represent standard deviation from biological duplicates, ChIP samples were normalized by their percent recovery compared to input (non-pulldown) samples. (H) Total Foxi2 (top) and Sox3 (bottom) peaks from early blastula to early gastrula stages, with corresponding Foxi2 and Sox3 ChIP-seq signal. (I) Early gastrula Sox3 peak overlap with Foxi2 class IV–VII “active” peaks. The data underlying this figure can be found in S2 Data and GSE288637. Xenopus illustrations Natalya Zahn [79]. |
|
Fig 3. Foxi2 and Sox3 preferentially colocalize at ectoderm CRMs in the presence of Ep300.
(A) Venn diagram illustrating the temporal dynamics of Sox3 ChIP-seq peaks, classified into categories I–VII. (B) Clustering analysis comparing Sox3 peak classifications with Ep300 and H3K27ac signals from early gastrula ectoderm and endoderm dissection. (C) Proportion of Sox3 class I–VII peaks overlapping with Ep300 peaks. (D) Temporal gene expression profiles of genes located within 20 kb of Sox3/Ep300 co-bound peaks in Class I–VII. (E) Comparison of Foxi2 and Sox3 co-bound and independently bound regions overlapping with Ep300. (F) Genome browser tracks highlighting Foxi2, Sox3, and Ep300 binding along with H3K27ac enrichment at selected ectodermally expressed genes. The data underlying this figure can be found in S3 Data and GSE288637. |
|
Fig 4. Independent and cooperative roles of Foxi2 and Sox3 in regulating ectodermal gene expression.
(A) western blot of Foxi2 and Sox3 morphant embryos at late blastula and early gastrula stages. (B) Phenotypic analysis of Foxi2, Sox3, and Foxi2/Sox3 morphants at the early tailbud stage. (C, D) RNA-seq analysis of late blastula embryos (top) and early gastrula embryos (bottom) showing activated and repressed genes within 20kb of Foxi2-/Sox3-bound regions. Histograms show the total number of direct target genes affected in morphants. (E) Schematic diagram of loss-of-function experiment (left). RT-qPCR analysis of key ectodermally expressed genes (right) in early gastrula ectoderm of Foxi2, Sox3, and Foxi2/Sox3 morphants. eef1a1 expression was used for normalization. Error bars represent standard deviation from 3 biological replicates, asterisks indicate statistically significant differences (p<0.05) determined by Student t test. The data underlying this figure can be found in S4 Data and GSE288636. Xenopus illustrations Natalya Zahn [79]. |
|
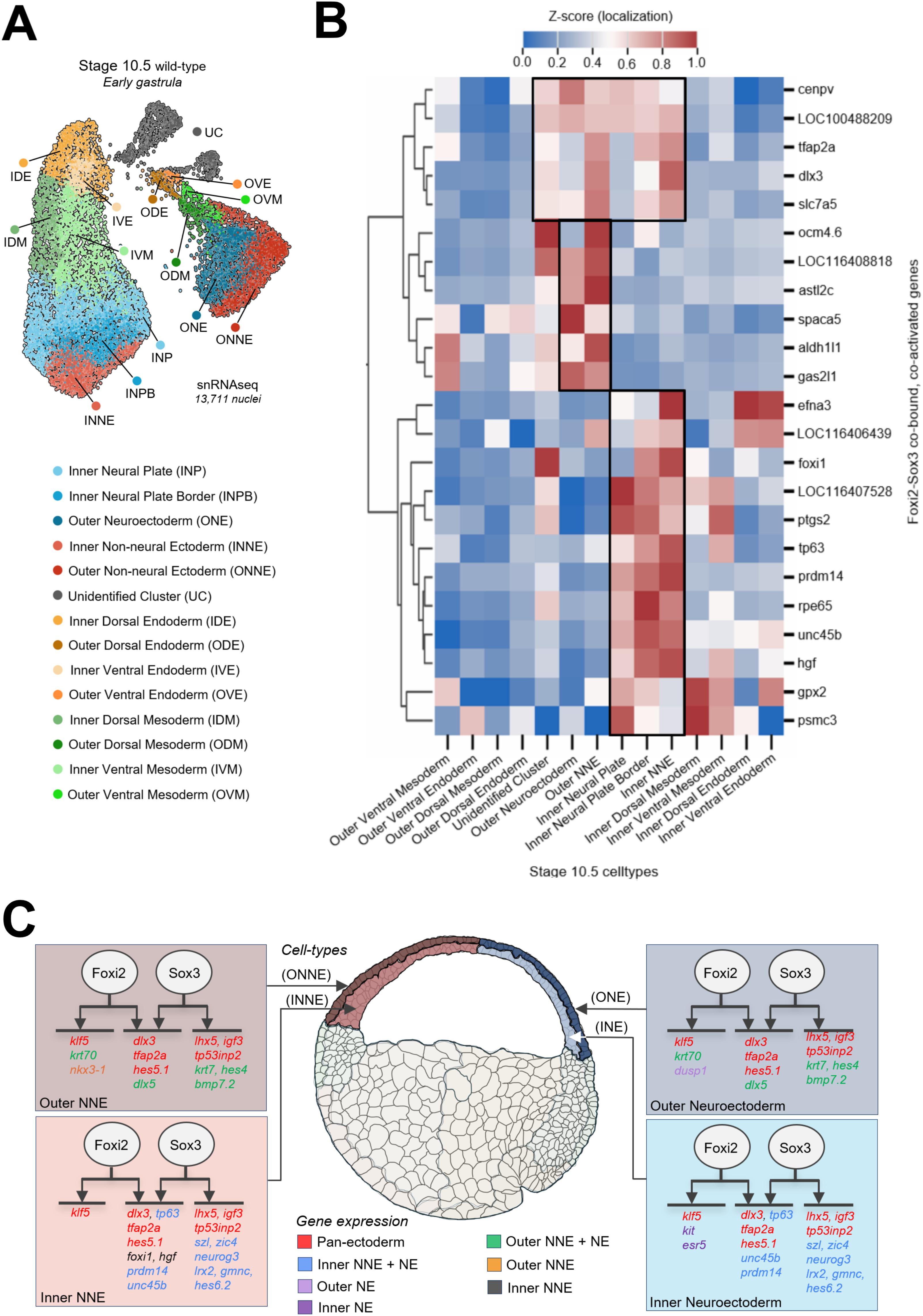
Fig 5. Foxi2 and Sox3 directly co-regulate genes in all ectodermal cell states.
(A) Single nucleus RNA-seq UMAP (uniform manifold approximation projection) identifying 14 distinct cell types in the early gastrula. (B) Z-score expression analysis of Foxi2/Sox3 co-bound target genes shows distinct gene expression patterns marking outer and inner ectodermal cell types. The boxes represent genes expressed in both the inner and outer ectodermal layers, as well as genes specific to either the outer or inner ectodermal layer. (C) Schematic diagram depicting the regulatory roles of Foxi2 and Sox3, either independently or jointly, in activating the expression of target genes across various ectodermal cell types. The data underlying this figure can be found in S5 Data and GSE288638. |
|
Fig 6. Foxi2 and Sox3 are master regulators shaping the ectodermal super enhancer landscape.
(A) Schematic diagram of the experimental design (left). RT-qPCR analysis of key ectoderm and endoderm genes from early gastrula endoderm after ectopic expression of 1ng Foxi2, Sox3 or Foxi2/Sox3 mRNA. eef1a1 expression was used for normalization. Error bars represent standard deviation from 3 biological replicates, asterisks indicate statistically significant differences (p < 0.05) determined by Student t test. (B) Accumulation of H3K27ac, H3K4me1, and H3K27me3 histone modifications around Foxi2/Sox3/Ep300 (FSE) co-occupied, and other solely bound Ep300 peaks. (C) Deposition of Ep300, H3K27ac, H3K4me1 and H3K27me3 at FSE and other Ep300 peaks present in the early gastrula ectoderm and endoderm. (D) Ep300 signal intensity in dissected ectoderm at enhancers co-bound by Foxi2, Sox3, and Ep300 (FSEs). Box-and-whisker plots show the distribution of Ep300 signals, highlighting differences between WT and FS morphants. (E) Total ectoderm SEs associated with FSE co-occupied peaks and Ep300 solely occupied peaks. (F) Genome browser views of ectodermal SEs (shaded area), which are present (highly acetylated) in ectoderm but absent in endoderm. (G) Histogram comparing the total number of peaks associated with SEs containing Foxi2/Sox3/Ep300 (FSE), Ep300 with insignificant Foxi2/Sox3 binding (Ep300), and Foxi2/Sox3 without Ep300 (Ep300(−)). FSE peaks are highly associated with ectodermal SEs. (H) Z-score expression analysis of genes located within 20 kb of ectoderm (top) and endoderm (bottom) SEs. snRNA-seq cell-type expression analysis reveals that genes associated with ectodermal SEs are preferentially expressed in ectodermal cells. (I) Average expression levels (top) of Foxi2- and/or Sox3-regulated ectodermal SE-associated genes compared to all ectodermal SE-associated genes. Coefficient of variation (COV) analysis (bottom) using snRNA-seq shows that Foxi2 and/or Sox3-regulated ectodermal SE-associated genes exhibit lower expression variability than the full set of ectodermal SE-associated genes. In contrast, ectodermal RE-associated-gene display lower average gene expression and higher COV. Asterisks indicate statistically significant differences (p < 0.05) determined by Wilcoxon Rank-Sum test. The data underlying this figure can be found in S6 Data, GSE288637, and GSE288638. Xenopus illustrations Natalya Zahn [79]. |
|
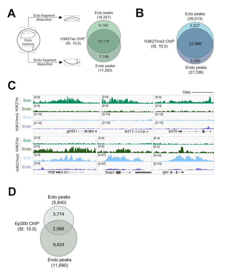
S1 Fig. Differential epigenetic marking of ectodermal and endodermal cells.
(A) H3K27ac ChIP-seq analysis of ectodermal and endodermal explants reveals both lineage-specific and shared peaks, indicating distinct and overlapping enhancer activity. (B) H3K27me3 peak distribution in ectodermal and endodermal tissues. (C) Genome browser views showing H3K27ac and H3K27me3 peaks at ectodermally expressed genes (grhl3, krt7, krt70) and endodermally expressed genes (vegt, foxa1, gsc). (D) Distribution of Ep300 peaks in ectodermal and endodermal explants. The data underlying this figure can be found at GSE288637. |
|
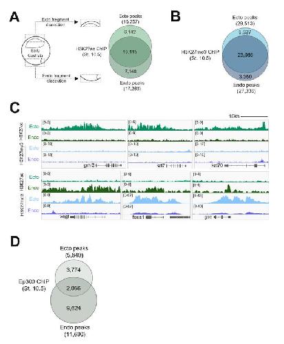
S2 Fig. Temporal Foxi2 binding and epigenetic marking deposition.
(A) Time course of mRNA expression for ep300, foxi2, and sox3. (B) Average signal density plots showing enrichment of H3K27ac and Ep300 peaks around Foxi2 binding sites in ectodermal and endodermal tissues, based on clusters I–VII defined in Fig 2A and 2B. (C) Venn diagram illustrating the overlap of peaks among Foxi2, Ep300, and H3K27ac in early gastrula-stage embryos. The data underlying this figure can be found in S7 Data and GSE288637.
https://doi.org/10.1371/journal.pbio.3003476.s002 |
|
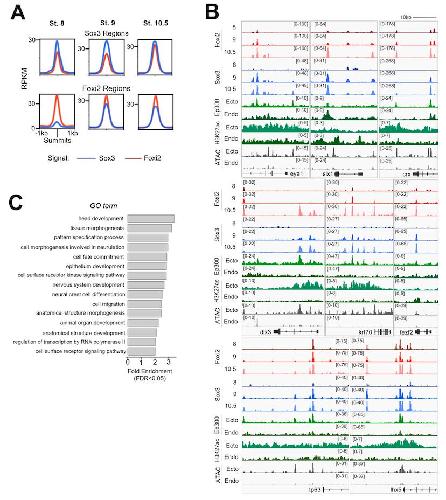
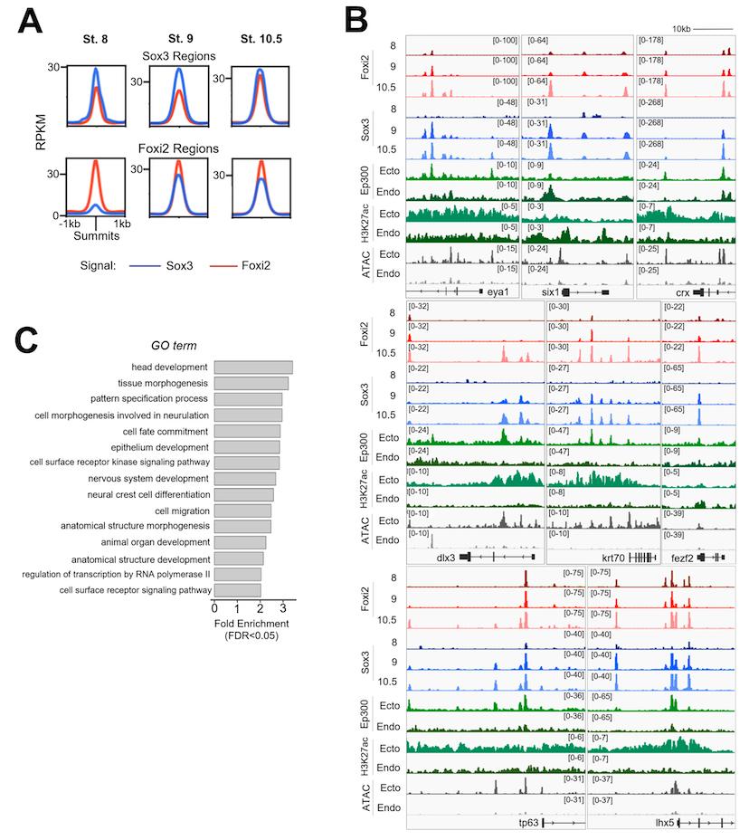
S3 Fig. Co-occupancy of Foxi2 and Sox3 on the embryonic genome.
(A) Overlap of Sox3 and Foxi2 ChIP-seq peaks in stage 8, 9, and 10.5 embryos, indicating dynamic co-binding across developmental timepoints. (B) Genome browser views showing Foxi2 and Sox3 binding near ectodermally expressed genes across multiple stages, alongside with Ep300, H3K27ac, and ATAC-seq profiles from dissected ectodermal and endodermal explants. (C) Gene ontology (GO) enrichment analysis of Foxi2/Sox3 co-bound peaks that are also marked by Ep300. The data underlying this figure can be found in S8 Data and GSE288637. |
|
S4 Fig. Foxi2 and Sox3 morpholino knockdown specificity.
(A) Alignment of the foxi2 morpholino (MO) sequence with the wild-type target site and the rescue mRNA 5′ coding sequence used in the rescue experiment. A schematic illustrates the isolation of ectodermal tissues from wild-type, morpholino-injected, and rescued embryos. The bar graph shows fold changes in the expression of Foxi2 direct target genes in foxi2 morphants. (B) Alignment of the sox3 MO sequence with the wild-type sox3 gene and the corresponding rescue 5′ mRNA coding sequence overlapping the MO target site. The bar graph shows fold changes in the expression of Sox3 direct target genes in sox3 morphants. The data underlying this figure can be found in S9 Data. Xenopus illustrations Natalya Zahn [79].
https://doi.org/10.1371/journal.pbio.3003476.s004 |
|
S5 Fig. De novo clustering of snRNA-seq from early gastrula embryos.
(A) Heatmap showing representative marker genes across 13 identified clusters and one newly identified cluster. (B) UMAP representation of all cell clusters identified in stage 10.5 embryos as reference. (C–G) UMAP plots showing co-expression of selected genes within specific clusters, highlighting cell-type-specific transcriptional profiles and validating the locations of clusters in panel B. The data underlying this figure can be found in S10 Data and GSE288638. |