Click here to close Hello! We notice that you are using Internet Explorer, which is not supported by Xenbase and may cause the site to display incorrectly. We suggest using a current version of Chrome, FireFox, or Safari.
XB-ART-61541
Biochem Biophys Res Commun 2025 Sep 10;784:152623. doi: 10.1016/j.bbrc.2025.152623.
Show Gene links Show Anatomy links

Bone morphogenetic protein-mediated Ventx3.2 regulates mesendoderm patterning and gut morphogenesis during Xenopus embryogenesis.

Goutam RS, Kumar V, Lee U, Kim J.


???displayArticle.abstract???
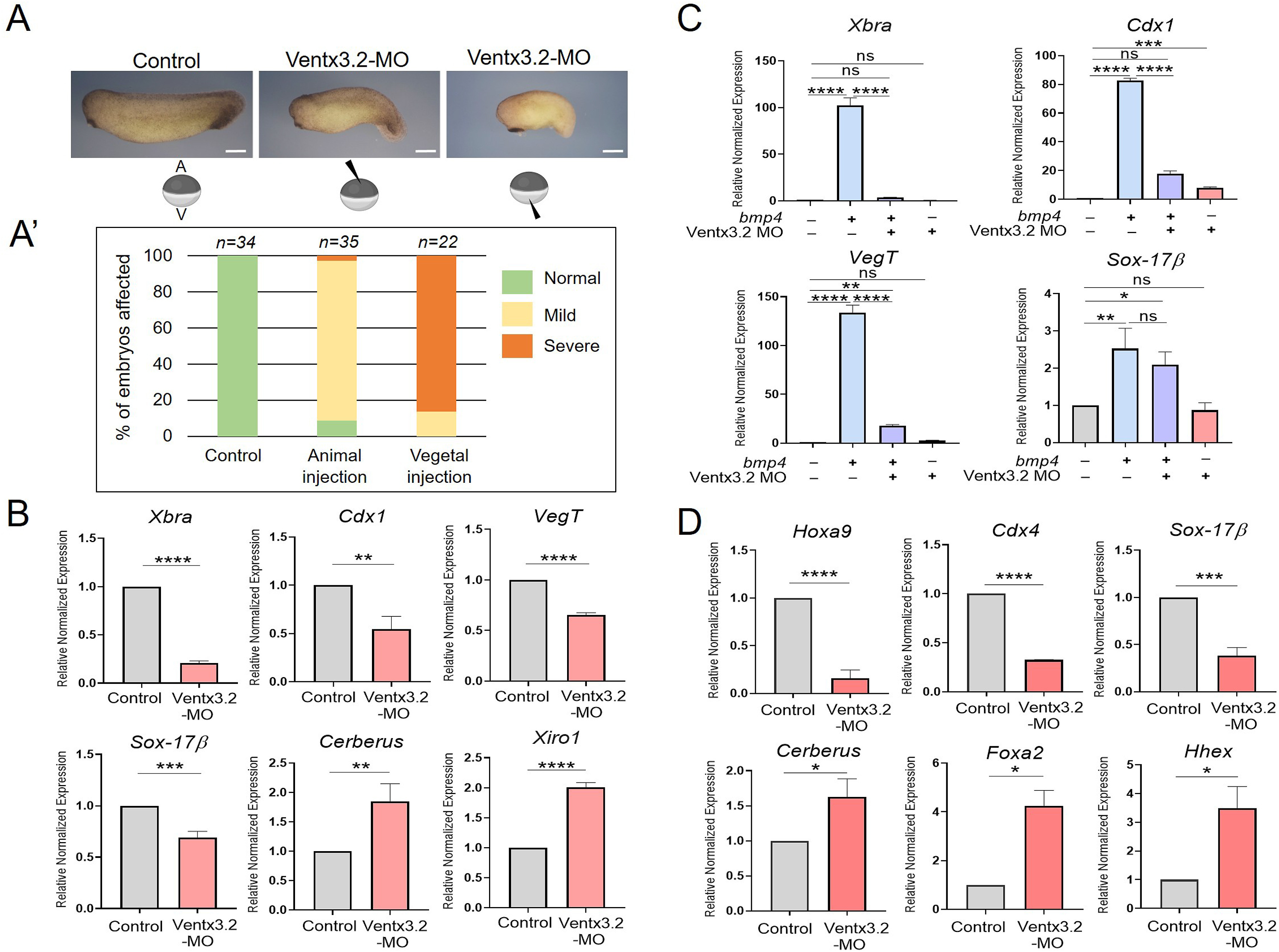
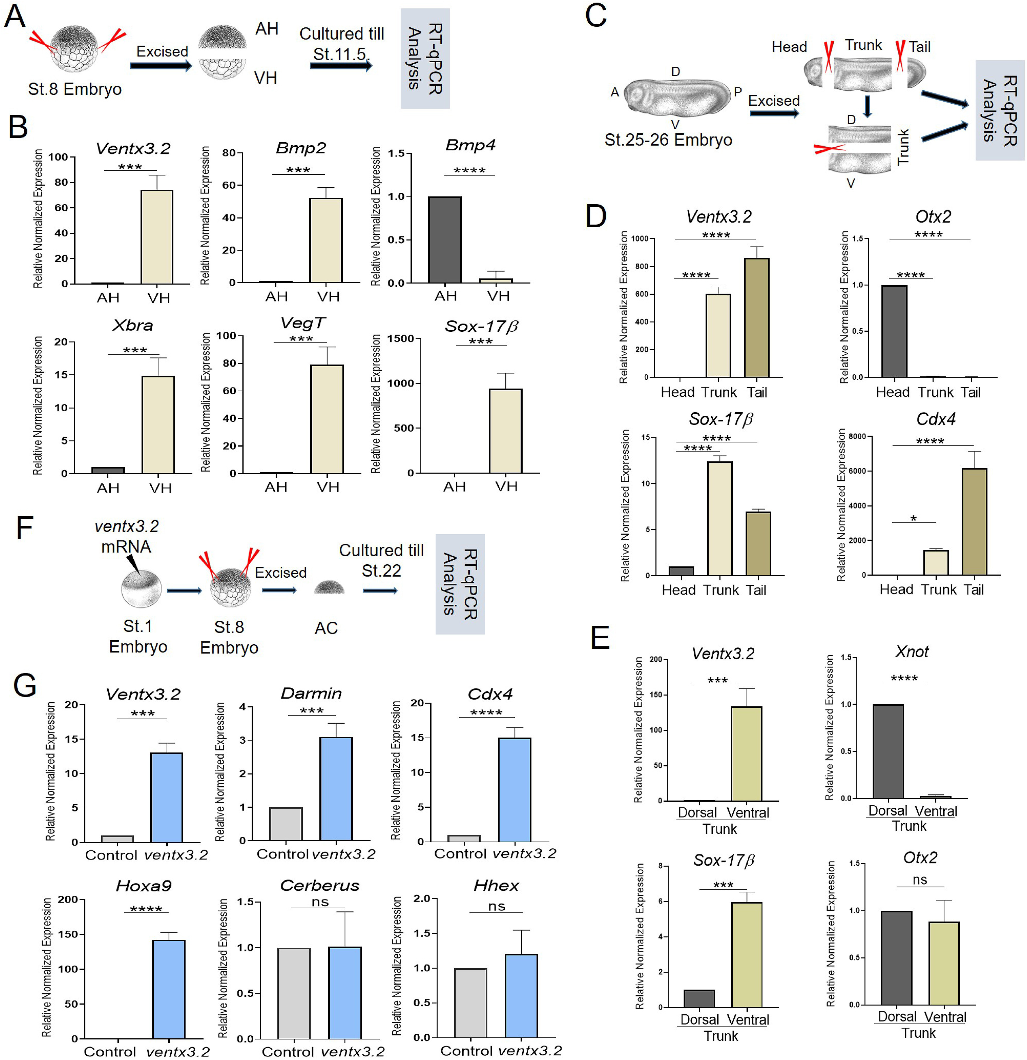
Bone morphogenetic protein (BMP) signaling plays a pivotal role in germ layer specification and organogenesis during vertebrate development. In Xenopus laevis, BMP signaling activates the Ventx family of homeobox transcription factors, which are essential regulators of mesodermal and endodermal (mesendoderm) fate. Within the Ventx family members, the specific role of Ventx3.2 in mesendoderm development and organogenesis remains poorly defined. Here, we elucidate the role of Ventx3.2 using gain- and loss-of-function approaches in X. laevis. We show that Ventx3.2 is preferentially expressed in the vegetal hemisphere during gastrulation and later in the ventral trunk and tail at tailbud stages. Functional assays reveal that Ventx3.2 contributes to the specification and morphogenesis of mesendoderm-derived tissues, particularly the gastrointestinal tract. Gene expression profiling and morphological analyses indicate that optimal Ventx3.2 expression is critical for normal gastrointestinal tract development and coiling morphology. Collectively, our findings identify Ventx3.2 as a crucial downstream target of BMP signaling, linking early mesendoderm patterning to gastrointestinal tract organogenesis.

???displayArticle.pubmedLink??? 40967030
???displayArticle.link??? Biochem Biophys Res Commun


Species referenced: Xenopus laevis
Genes referenced: bmp2 bmp4 cdx1 cdx2 cdx4 cer1 darmin eomes fabp2 foxd4l1 hhex hnf1b hoxa9 irx1 myod1 not otx2 pdx1 sox17b tbxt vegt ventx3.2


???attribute.lit??? ???displayArticles.show???