|
Figure 1 Topology of PC2 subunit in the lipid bilayer. Localization of cysteine residues in different PC2 domains is highlighted with red dots. S1-S6: transmembrane domains 1-6.
|
|
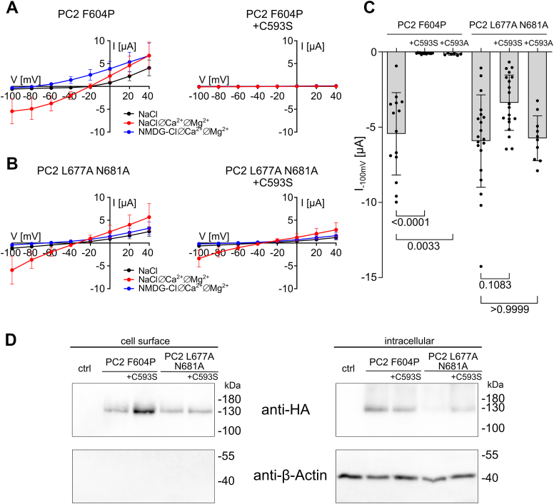
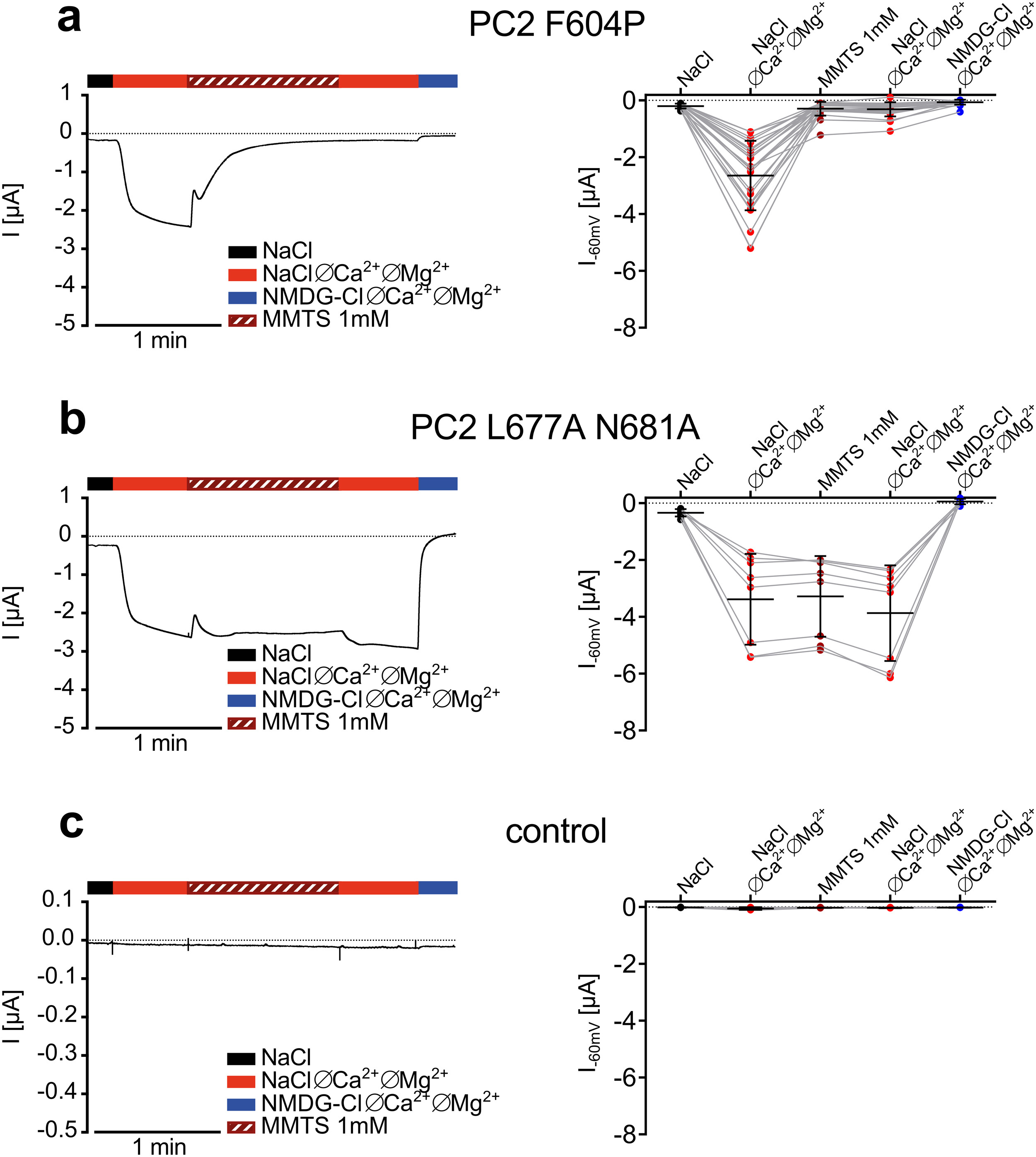
Figure 2 MMTS acutely inhibits PC2 F604P but not PC2 L677A N681A. Left panels Representative whole-cell current traces obtained from an oocyte expressing PC2 F604P (a) or PC2 L677A N681A (b) or from a control oocyte (c) clamped at -60 mV. Different bath solutions were applied as indicated by bars. MMTS (1 mM) was applied in a NaCl ØCa2+ØMg2+ bath solution. Note that the brief transient initial inhibition of PC2 mediated currents in response to MMTS exposure is probably an artifact caused by the solution exchange and minor contamination of the superfusing solution with divalent cations. Right panels Summary data from similar experiments as shown in the corresponding left panels. Inward current values reached in each extracellular solution as indicated are shown. Mean ± SD and individual data points are shown (a: N=3, n=26; b: N=1, n=8; c: N=2, n=6; N indicates the number of different batches of Xenopus laevis oocytes, and n indicates the number of individual oocytes analyzed per experimental group). Lines connect data points obtained from the same oocyte. Dotted line indicates zero current level. |
|
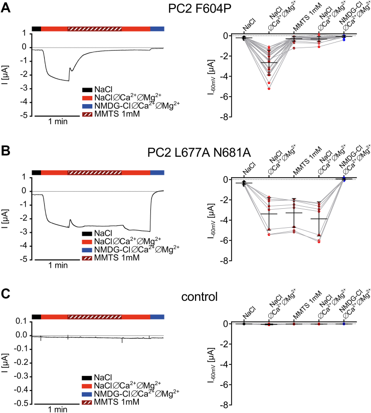
Figure 3 PC2 F604P but not PC2 L677A N681A was strongly and irreversibly inhibited by incubation with MMTS (1 mM) a, c Representative whole-cell current traces obtained in an oocyte expressing PC2 F604P (a) or PC2 L677A N681A (c) before (left panels) and after (right panels) 5 min incubation in ND9 solution supplemented with MMTS (1 mM). Application of different bath solutions during the current measurement is indicated by bars. For each condition, a voltage step protocol was performed with consecutive 1,000 ms voltage steps in 20 mV increments starting with a hyperpolarizing pulse to −100 mV from a holding potential of −60 mV. Overlays of the corresponding whole-cell current traces are shown below the traces for each bath solution. The oocyte was not clamped during the incubation with MMTS. Before the second current measurement, MMTS was washed out with NaCl bath solution. Impaling microelectrodes were not removed from the oocyte until the end of the experiment. b, d left and middle panels Average I/V plots (mean ± SD) were constructed from similar experiments as shown in a and c using the mean current values measured during the last 300 ms of the voltage pulses. Data points represent average values from 13-18 oocytes (b: N=5 n=18; d: N=4 n=13; N indicates the number of different batches of Xenopus laevis oocytes, and n indicates the number of individual oocytes analyzed per experimental group). Right panels Summary data from the same experiments shown in left and middle panels demonstrate maximal inward current values reached during application of hyperpolarizing pulses of −100 mV in NaCl ØCa2+ØMg2+ solution before and after MMTS application. Lines connect data points obtained from the same oocyte. P-values are calculated using Wilcoxon matched-pairs signed rank test.
|
|
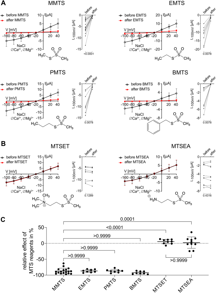
Figure 4 Lipophilic but not positively charged MTS reagents inhibit PC2 F604P a, b Whole-cell currents in oocytes expressing PC2 F604P were detected before and after 5 min incubation with different lipophilic (a) or positively charged (b) MTS substances (1 mM). Experiments were performed as described in Figure 3. The MMTS data are the same as shown in Figure 3 a, b. Left panels Average I/V plots (mean ± SD) obtained in NaCl ØCa2+ØMg2+ solution before and after incubation with the MTS reagent as indicated. Chemical structures of the corresponding substances are shown below the corresponding I/V plots. Right panels Summary data from the experiments shown in the corresponding left panels depict maximal inward current values reached at −100 mV before and after incubation with the respective MTS reagent. Lines connect data points obtained from the same oocyte. P-values were calculated using Wilcoxon matched-pairs signed rank test. c, Relative effect of MTS reagents in % calculated using the current values shown in right panels in a and b: (𝐼−100𝑚𝑉[𝑎𝑓𝑡𝑒𝑟]/𝐼−100𝑚𝑉[𝑏𝑒𝑓𝑜𝑟𝑒]−1)×100%. P-values were calculated using Kruskal-Wallis and Dunn’s multiple comparisons test (N=5, n=18 for MMTS as in Figure 3b; N=2, n=8-10 for all other MTS substances; N indicates the number of different batches of Xenopus laevis oocytes, and n indicates the number of individual oocytes analyzed per experimental group). |
|
Figure 5 The inhibitory effect of BMTS on PC2 F604P was abolished when its cysteine-reactive MTS group was replaced by an MS group. a-d Whole-cell currents in oocytes expressing PC2 F604P (a, c) or PC2 L677A N681A (b, d) were detected before and after 5 min incubation with BMTS (1 mM; a, b) or BMS (1 mM; c, d). Experiments were performed as described in Figure 3. Left panels Average I/V plots (mean ± SD) obtained in NaCl ØCa2+ØMg2+ solution before and after incubation with BMTS or BMS as indicated. Right panels Summary data from the experiments shown in the corresponding left panels depict maximal inward current values reached at −100 mV before and after incubation with the respective reagent. Lines connect data points obtained from the same oocyte. P-values were calculated using paired two-tailed Student’s t-test. e, Relative effect of BMTS or BMS on currents at -100 mV in % was calculated as described in Figure 4c using the current values shown in a-d. P-values were calculated using Kruskal-Wallis and Dunn’s multiple comparisons test (N=2, n=5-12; N indicates the number of different batches of Xenopus laevis oocytes, and n indicates the number of individual oocytes analyzed per experimental group). |
|
Figure 6 The cysteine-reactive reagent NEM inhibited PC2 F604P but not PC2 L677A N681A. a-f Whole-cell currents in oocytes expressing PC2 F604P (a-d) or PC2 L677A N681A (e, f) were detected before and after 5 min incubation with NEM at the indicated concentrations. Experiments were performed as described in Figure 3. Left panels Average I/V plots (mean ± SD) obtained in NaCl ØCa2+ØMg2+ solution before and after incubation with NEM. Right panels Summary data from the experiments shown in the corresponding left panels depict maximal inward current values reached at −100 mV before and after incubation with NEM. Lines connect data points obtained from the same oocyte. P-values were calculated using paired two-tailed Student’s t-test. e, Relative effect of NEM on currents at -100 mV in % was calculated as described in Figure 4c using the current values shown in a-f. P-values were calculated using one-way ANOVA and Šídák's multiple comparisons test (N=2, n=5-8; N indicates the number of different batches of Xenopus laevis oocytes, and n indicates the number of individual oocytes analyzed per experimental group). |
|
Figure 7 A GOF mutant of TRPML3 (A419P) was not inhibited by MMTS application a, c Representative whole-cell current traces obtained in an oocyte expressing TRPML3 (a) or TRPML3 A419P (c) before (left panels) and after (right panels) 5 min incubation with MMTS (1 mM). Experiments were performed as described in Figure 3. b, d left and middle panels Average I/V plots (mean ± SD) were constructed from similar experiments as shown in a and c as described in Figure 3. Data points represent average values from 8-10 oocytes (b: N=2 n=8; d: N=2 n=10; N indicates the number of different batches of Xenopus laevis oocytes, and n indicates the number of individual oocytes analyzed per experimental group). Right panels Summary data from the experiments shown in corresponding left and middle panels demonstrate maximal inward current values reached at −100 mV in NaCl ØCa2+ØMg2+ solution before and after MMTS application. P-values were calculated using Wilcoxon matched-pairs signed rank test. |
|
Figure 8 Screening mutagenesis revealed C593 as a crucial cysteine residue for PC2 F604P ion channel function Whole-cell current values from oocytes expressing PC2 F604P without or with specified cysteine to serine substitutions were obtained essentially as described in Figure 3. Upper panel, Maximal baseline inward currents in NaCl ØCa2+ØMg2+ solution at -100 mV (mean + SD and individual data points) are shown. Lower panel, Relative inhibitory effect of MMTS in % was calculated as described in Figure 4. This calculation was not applicable (NA) to mutants that exhibited no detectable ion channel activity (N=1-5, n=8-31; N indicates the number of different batches of Xenopus laevis oocytes, and n indicates the number of individual oocytes analyzed per experimental group). |
|
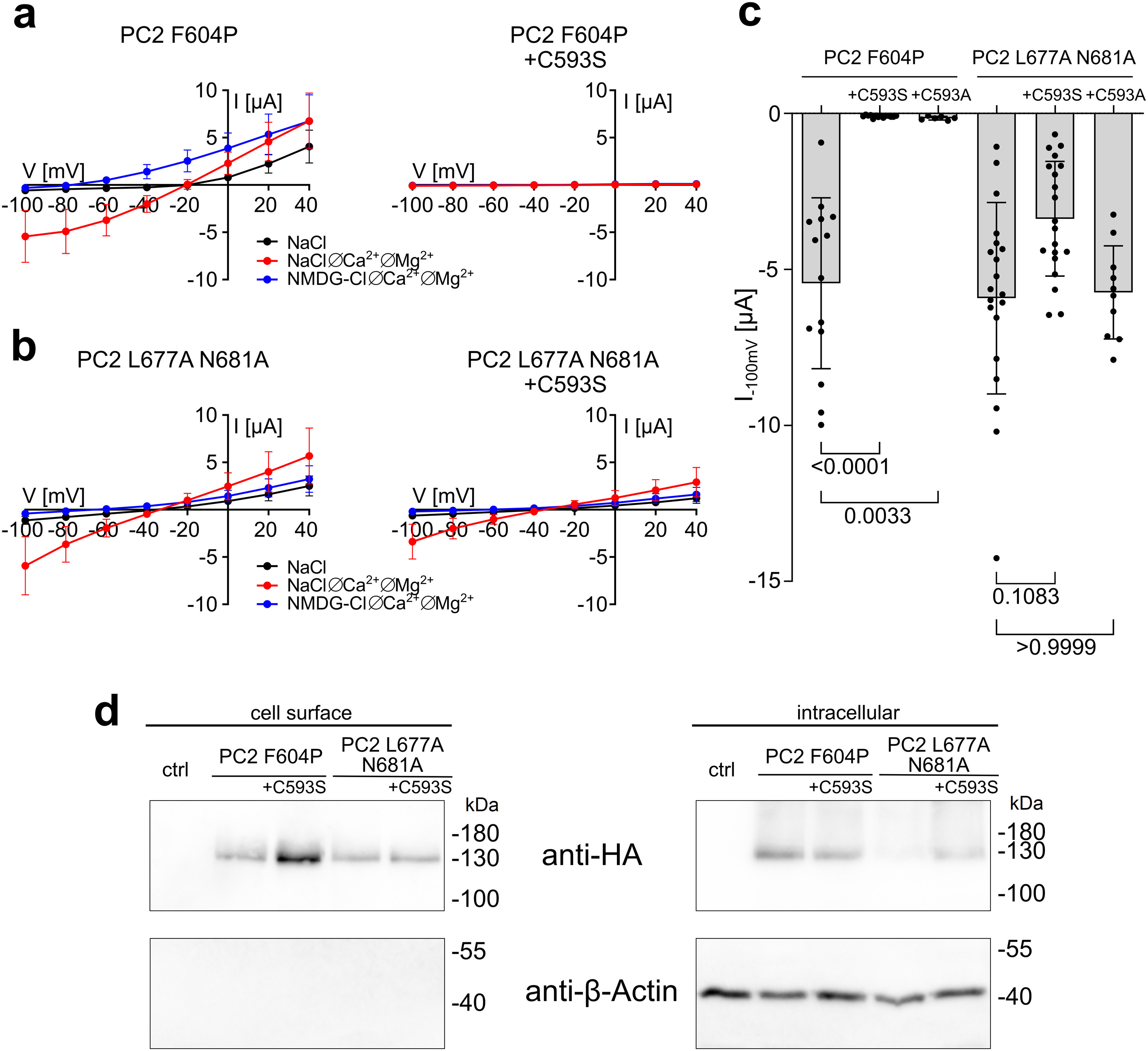
Figure 9 Replacing C593 in the S4-S5 linker by serine inhibited PC2 F604P but not PC2 L677A N681A a, b Average I/V plots (mean ± SD) in different bath solutions as indicated were obtained as described in Figure 3 in oocytes expressing PC2 F604P (a) or PC2 L677A N681A (b) without (left panels) or with (right panels) the additional C593S substitution. c, Summary data from the same experiments shown in a, b and from similar experiments obtained in oocytes expressing the PC2 GOF constructs with the C593A substitution; for each experiment the maximal inward current reached at -100 mV in NaCl ØCa2+ØMg2+ bath solution (mean ± SD is shown as individual data point; N=1-2; n=6-20; N indicates the number of different batches of Xenopus laevis oocytes, and n indicates the number of individual oocytes analyzed per experimental group). P-values were calculated using Kruskal-Wallis and Dunn’s multiple comparisons test. d, Western blot analysis of cell surface (left panels) and intracellular (right panels) expression of PC2 constructs in oocytes from the same batch. PC2 was detected using an antibody against the HA-tag attached to the N-terminus of PC2. The separation of cell surface proteins from intracellular proteins was confirmed by re-probing the stripped western blots with an anti-β-actin antibody. Original uncropped images of the same western blots are shown in Figure S5. |
|
Figure 10 Structurally unrelated amphiphilic compounds inhibited PC2 F604P but not PC2 L677A N681A a-i Whole-cell currents in oocytes expressing PC2 F604P (a, c, e, g, i) or PC2 L677A N681A (b, d, f, h) were detected before and after 5 min incubation with chlorpromazine (CPZ; 0,25 mM; a, b), Triton X-100 (0.1 mM; c, d), n-dodecyl β-D-maltoside (DDM; 0.1 mM; e, f), capsaicin (0.5 mM) or with DMSO used as vehicle (1:200; i) essentially as described in Figure 3. Left panels Average I/V plots (mean ± SD) in NaCl ØCa2+ØMg2+ bath solution before and after incubation with the indicated substance. Right panels Summary data from the experiments shown in corresponding left panels demonstrating maximal inward currents in individual oocytes reached at -100 mV in NaCl ØCa2+ØMg2+ bath solution before and after treatment with the indicated substance. P-values were calculated using paired two-tailed Student’s t-test. j, Relative effect of amphiphilic substances on currents at -100 mV in % was calculated as described in Figure 4 using the current values shown in a-i. P-values were calculated using Kruskal-Wallis and Dunn’s multiple comparisons test (N=1-2, n=9-18; N indicates the number of different batches of Xenopus laevis oocytes, and n indicates the number of individual oocytes analyzed per experimental group). |
|
Figure 11 The apparent molecular interaction of the S4-S5 linker of one PC2 subunit with the adjacent S6 transmembrane domain of the neighboring subunit is probably critical for PC2 F604P ion channel function a, In experiments as described in Figure 3 whole-cell currents were measured in oocytes expressing PC2 F604P without or with additional alanine substitutions as specified. Maximal baseline inward currents in NaCl ØCa2+ØMg2+ solution at -100 mV (mean + SD and individual data points) are shown. Alanine mutants of PC2 with (partially) preserved ion channel function are colored in cyan, mutants with a complete LOF effect are colored in magenta. P-values for comparisons with the control group were calculated using Kruskal-Wallis and Dunn’s multiple comparisons test (N=2-5, n=12-45; N indicates the number of different batches of Xenopus laevis oocytes, and n indicates the number of individual oocytes analyzed per experimental group). b, Side and bottom view of human PC2 F604P in ribbon representation generated using atom coordinates from PDB entry 6D1W (23). Individual PC2 subunits are depicted in different colors. The insets show a portion of PC2 F604P on an expanded scale. Residues within the S4-S5 linker are in sticks representation and colored in cyan or magenta according to the functional data shown in a. |
|
Figure 12 ADPKD-associated mutation N580K in the S4-S5 linker disturbs the ion channel function of PC2 GOF constructs a, b, Average I/V plots (mean ± SD) in different solutions as indicated were obtained as described in Figure 3 in oocytes expressing PC2 F604P (a) or PC2 L677A N681A (b) without (left panels) or with (right panels) the additional ADPKD-associated mutation N580K. c, Summary data from the same experiments shown in a, b demonstrating maximal inward currents reached at -100 mV in NaCl ØCa2+ØMg2+ bath solution (mean ± SD and individual data points are shown; N=4, n=35-36; N indicates the number of different batches of Xenopus laevis oocytes, and n indicates the number of individual oocytes analyzed per experimental group). P-values were calculated using Kruskal-Wallis and Dunn’s multiple comparisons test. d, Western blot analysis of cell surface (left panels) and intracellular (right panels) expression of PC2 constructs in oocytes from one batch performed as described in Figure 9. Similar results were obtained in 3 additional experiments shown in Figure S7-S9. |
|
Figure 13 Membrane-permeable cysteine-reactive compounds, amphiphilic substances and mutations within the S4-S5 linker inhibit the PC2 F604P channel, probably by disturbing the π-to-α transition in the S6 domain. The F604P mutation induces a conformational change in S5, which causes a lateral shift of the S4-S5 linker and triggers a π-to-α helix transition in S6 that opens the channel pore. Membrane-permeable cysteine-reactive compounds may covalently modify C593 in the S4-S5 linker, altering its conformation and disrupting its interactions with S6, thereby preventing the π-to-α transition. Mutations within the S4-S5 linker likely act in a similar manner. Alternatively, membrane-permeable cysteine-reactive compounds, like amphiphilic substances, may change membrane properties and alter lipid-protein interactions, also interfering with the π-to-α switch in S6. TOP, tetragonal opening of polycystins; VSLD, voltage-sensor-like domain; S1-S6, transmembrane domains 1-6; π, π helix; α, α helix. |
|
Figure 1. Topology of PC2 subunit in the lipid bilayer. Localization of cysteine residues in different PC2 domains is highlighted with red dots. S1 to S6: transmembrane domains 1 to 6. PC2, polycystin-2. |
|
Figure 2. MMTS acutely inhibits PC2 F604P but not PC2 L677A N681A.Left panels: representative whole-cell current traces obtained from an oocyte expressing PC2 F604P (A) or PC2 L677A N681A (B) or from a control oocyte (C) clamped at −60 mV. Different bath solutions were applied as indicated by bars. MMTS (1 mM) was applied in a NaCl ØCa2+ØMg2+ bath solution. Note that the brief transient initial inhibition of PC2 mediated currents in response to MMTS exposure is probably an artifact caused by the solution exchange and minor contamination of the superfusing solution with divalent cations. Right panels: summary data from similar experiments as shown in the corresponding left panels. Inward current values reached in each extracellular solution as indicated are shown. Mean ± SD and individual data points are shown (a: N = 3, n = 26; b: N = 1, n = 8; c: N = 2, n = 6; N indicates the number of different batches of Xenopus laevis oocytes, and n indicates the number of individual oocytes analyzed per experimental group). Lines connect data points obtained from the same oocyte. Dotted line indicates zero current level. PC2, polycystin-2; MMTS, methyl methanethiosulfonate. |
|
Figure 3. PC2 F604P but not PC2 L677A N681A was strongly and irreversibly inhibited by incubation with MMTS (1 mM).A and C, representative whole-cell current traces obtained in an oocyte expressing PC2 F604P (A) or PC2 L677A N681A (C) before (left panels) and after (right panels) 5 min incubation in ND9 solution supplemented with MMTS (1 mM). Application of different bath solutions during the current measurement is indicated by bars. For each condition, a voltage step protocol was performed with consecutive 1000 ms voltage steps in 20 mV increments starting with a hyperpolarizing pulse to −100 mV from a holding potential of −60 mV. Overlays of the corresponding whole-cell current traces are shown below the traces for each bath solution. The oocyte was not clamped during the incubation with MMTS. Before the second current measurement, MMTS was washed out with NaCl bath solution. Impaling microelectrodes were not removed from the oocyte until the end of the experiment. B and D, left and middle panels: average I/V plots (mean ± SD) were constructed from similar experiments as shown in (A) and (C) using the mean current values measured during the last 300 ms of the voltage pulses. Data points represent average values from 13 to 18 oocytes (B: N = 5, n = 18; D: N = 4, n = 13; N indicates the number of different batches of Xenopus laevis oocytes, and n indicates the number of individual oocytes analyzed per experimental group). Right panels: summary data from the same experiments shown in left and middle panels demonstrate maximal inward current values reached during application of hyperpolarizing pulses of −100 mV in NaCl ØCa2+ØMg2+ solution before and after MMTS application. Lines connect data points obtained from the same oocyte. p values are calculated using Wilcoxon matched-pairs signed rank test. PC2, polycystin-2; MMTS, methyl methanethiosulfonate. |
|
Figure 4. Lipophilic but not positively charged MTS reagents inhibit PC2 F604P.A and B, whole-cell currents in oocytes expressing PC2 F604P were detected before and after 5 min incubation with different lipophilic (A) or positively charged (B) MTS substances (1 mM). Experiments were performed as described in Figure 3. The MMTS data are the same as shown in Figure 3, A and B. Left panels: average I/V plots (mean ± SD) obtained in NaCl ØCa2+ØMg2+ solution before and after incubation with the MTS reagent as indicated. Chemical structures of the corresponding substances are shown below the corresponding I/V plots. Right panels: summary data from the experiments shown in the corresponding left panels depict maximal inward current values reached at −100 mV before and after incubation with the respective MTS reagent. Lines connect data points obtained from the same oocyte. p values were calculated using Wilcoxon matched-pairs signed rank test. C, relative effect of MTS reagents in % calculated using the current values shown in right panels in (A) and (B): (I−100mV[after]I−100mV[before]−1)×100%. p values were calculated using Kruskal–Wallis and Dunn's multiple comparisons test (N = 5, n = 18 for MMTS as in Figure 3B; N = 2, n = 8–10 for all other MTS substances; N indicates the number of different batches of Xenopus laevis oocytes, and n indicates the number of individual oocytes analyzed per experimental group). PC2, polycystin-2; MMTS, methyl methanethiosulfonate; MTS, methanethiosulfonate. |
|
Figure 5. The inhibitory effect of BMTS on PC2 F604P was abolished when its cysteine-reactive MTS group was replaced by an MS group.A–D, whole-cell currents in oocytes expressing PC2 F604P (A, C) or PC2 L677A N681A (B, D) were detected before and after 5 min incubation with BMTS (1 mM; A, B) or BMS (1 mM; C, D). Experiments were performed as described in Figure 3. Left panels Average I/V plots (mean ± SD) obtained in NaCl ØCa2+ØMg2+ solution before and after incubation with BMTS or BMS as indicated. Right panels: summary data from the experiments shown in the corresponding left panels depict maximal inward current values reached at −100 mV before and after incubation with the respective reagent. Lines connect data points obtained from the same oocyte. p values were calculated using paired two-tailed Student's t test. E, relative effect of BMTS or BMS on currents at −100 mV in % was calculated as described in Figure 4C using the current values shown in (A–D). p values were calculated using Kruskal–Wallis and Dunn's multiple comparisons test (N = 2, n = 5–12; N indicates the number of different batches of Xenopus laevis oocytes, and n indicates the number of individual oocytes analyzed per experimental group). PC2, polycystin-2; MTS, methanethiosulfonate; MS, methanesulfonate; BMTS, benzyl methanethiosulfonate; BMS, benzyl methanesulfonate. |
|
Figure 6. The cysteine-reactive reagent NEM inhibited PC2 F604P but not PC2 L677A N681A.A–F, whole-cell currents in oocytes expressing PC2 F604P (A–D) or PC2 L677A N681A (E, F) were detected before and after 5 min incubation with NEM at the indicated concentrations. Experiments were performed as described in Figure 3. Left panels: average I/V plots (mean ± SD) obtained in NaCl ØCa2+ØMg2+ solution before and after incubation with NEM. Right panels: summary data from the experiments shown in the corresponding left panels depict maximal inward current values reached at −100 mV before and after incubation with NEM. Lines connect data points obtained from the same oocyte. p values were calculated using paired two-tailed Student's t test. G, relative effect of NEM on currents at −100 mV in % was calculated as described in Figure 4C using the current values shown in (A–F). p values were calculated using one-way ANOVA and Šídák's multiple comparisons test (N = 2, n = 5–8; N indicates the number of different batches of Xenopus laevis oocytes, and n indicates the number of individual oocytes analyzed per experimental group). PC2, polycystin-2. |
|
Figure 7. A GOF mutant of TRPML3 (A419P) was not inhibited by MMTS application.A and C, Representative whole-cell current traces obtained in an oocyte expressing TRPML3 (A) or TRPML3 A419P (C) before (left panels) and after (right panels) 5 min incubation with MMTS (1 mM). Experiments were performed as described in Figure 3. B and D, left and middle panels: average I/V plots (mean ± SD) were constructed from similar experiments as shown in (A) and (C) as described in Figure 3. Data points represent average values from 8 to 10 oocytes (B: N = 2, n = 8; D: N = 2, n = 10; N indicates the number of different batches of Xenopus laevis oocytes, and n indicates the number of individual oocytes analyzed per experimental group). Right panels: summary data from the experiments shown in corresponding left and middle panels demonstrate maximal inward current values reached at −100 mV in NaCl ØCa2+ØMg2+ solution before and after MMTS application. p values were calculated using Wilcoxon matched pairs signed rank test. MMTS, methyl methanethiosulfonate; GOF, gain of function; TRPML, transient receptor potential mucolipin. |
|
Figure 8. Screening mutagenesis revealed C593 as a crucial cysteine residue for PC2 F604P ion channel function. Whole-cell current values from oocytes expressing PC2 F604P without or with specified cysteine to serine substitutions were obtained essentially as described in Figure 3. Upper panel: maximal baseline inward currents in NaCl ØCa2+ØMg2+ solution at −100 mV (mean + SD and individual data points) are shown. Lower panel: relative inhibitory effect of MMTS in % was calculated as described in Figure 4. This calculation was not applicable (NA) to mutants that exhibited no detectable ion channel activity (N = 1–5, n = 8–31; N indicates the number of different batches of Xenopus laevis oocytes, and n indicates the number of individual oocytes analyzed per experimental group). PC2, polycystin-2; MMTS, methyl methanethiosulfonate. |
|
Figure 9. Replacing C593 in the S4-S5 linker by serine inhibited PC2 F604P but not PC2 L677A N681A.A and B, average I/V plots (mean ± SD) in different bath solutions as indicated were obtained as described in Figure 3 in oocytes expressing PC2 F604P (A) or PC2 L677A N681A (B) without (left panels) or with (right panels) the additional C593S substitution. C, summary data from the same experiments shown in (A, B) and from similar experiments obtained in oocytes expressing the PC2 GOF constructs with the C593A substitution; for each experiment the maximal inward current reached at −100 mV in NaCl ØCa2+ØMg2+ bath solution (mean ± SD and individual data points are shown; N = 1–2, n = 6–20; N indicates the number of different batches of Xenopus laevis oocytes, and n indicates the number of individual oocytes analyzed per experimental group). p values were calculated using Kruskal–Wallis and Dunn's multiple comparisons test. D, western blot analysis of cell surface (left panels) and intracellular (right panels) expression of PC2 constructs in oocytes from the same batch. PC2 was detected using an antibody against the HA-tag attached to the N terminus of PC2. The separation of cell surface proteins from intracellular proteins was confirmed by reprobing the stripped western blots with an anti-β-actin antibody. Original uncropped images of the same western blots are shown in Figure S5. PC2, polycystin-2; GOF, gain of function; HA, hemagglutinin. |
|
Figure 10. Structurally unrelated amphiphilic compounds inhibited PC2 F604P but not PC2 L677A N681A.A–I, whole-cell currents in oocytes expressing PC2 F604P (A, C, E, G, and I) or PC2 L677A N681A (B, D, F, H) were detected before and after 5 min incubation with chlorpromazine (CPZ; 0,25 mM; A, B), Triton X-100 (0.1 mM; C, D), n-dodecyl β-D-maltoside (DDM; 0.1 mM; E, F), capsaicin (0.5 mM) or with DMSO used as vehicle (1:200; I) essentially as described in Figure 3. Left panels: average I/V plots (mean ± SD) in NaCl ØCa2+ØMg2+ bath solution before and after incubation with the indicated substance. Right panels: summary data from the experiments shown in corresponding left panels demonstrating maximal inward currents in individual oocytes reached at −100 mV in NaCl ØCa2+ØMg2+ bath solution before and after treatment with the indicated substance. p values were calculated using paired two-tailed Student's t test. J, relative effect of amphiphilic substances on currents at −100 mV in % was calculated as described in Figure 4 using the current values shown in (A–I). p values were calculated using Kruskal–Wallis and Dunn's multiple comparisons test (N = 1–2, n = 9–18; N indicates the number of different batches of Xenopus laevis oocytes, and n indicates the number of individual oocytes analyzed per experimental group). PC2, polycystin-2; DMSO, dimethyl sulfoxide. |
|
Figure 11. The apparent molecular interaction of the S4-S5 linker of one PC2 subunit with the adjacent S6 transmembrane domain of the neighboring subunit is probably critical for PC2 F604P ion channel function.A, in experiments as described in Figure 3, whole-cell currents were measured in oocytes expressing PC2 F604P without or with additional alanine substitutions as specified. Maximal baseline inward currents in NaCl ØCa2+ØMg2+ solution at −100 mV (mean ± SD and individual data points) are shown. Alanine mutants of PC2 with (partially) preserved ion channel function are colored in cyan, mutants with a complete LOF effect are colored in magenta. p values for comparisons with the control group were calculated using Kruskal–Wallis and Dunn's multiple comparisons test (N = 2–5, n = 12–45; N indicates the number of different batches of Xenopus laevis oocytes, and n indicates the number of individual oocytes analyzed per experimental group). B, side and bottom view of human PC2 F604P in ribbon representation generated using atom coordinates from Protein Data Bank entry 6D1W (23). Individual PC2 subunits are depicted in different colors. The insets show a portion of PC2 F604P on an expanded scale. Residues within the S4-S5 linker are in sticks representation and colored in cyan or magenta according to the functional data shown in (A). PC2, polycystin-2; LOF, loss of function. |
|
Figure 12. ADPKD-associated mutation N580K in the S4-S5 linker disturbs the ion channel function of PC2 GOF constructs.A and B, average I/V plots (mean ± SD) in different solutions as indicated were obtained as described in Figure 3 in oocytes expressing PC2 F604P (A) or PC2 L677A N681A (B) without (left panels) or with (right panels) the additional ADPKD-associated mutation N580K. C, summary data from the same experiments shown in (A, B) demonstrating maximal inward currents reached at −100 mV in NaCl ØCa2+ØMg2+ bath solution (mean ± SD and individual data points are shown; N = 4, n = 35–36; N indicates the number of different batches of Xenopus laevis oocytes, and n indicates the number of individual oocytes analyzed per experimental group). p values were calculated using Kruskal–Wallis and Dunn’s multiple comparisons test. D, western blot analysis of cell surface (left panels) and intracellular (right panels) expression of PC2 constructs in oocytes from one batch performed as described in Figure 9. Similar results were obtained in three additional experiments shown in Figures S7 to S9. PC2, polycystin-2; ADPKD, autosomal-dominant polycystic kidney disease; GOF, gain of function. |
|
Figure 13. Membrane-permeable cysteine-reactive compounds, amphiphilic substances, and mutations within the S4-S5 linker inhibit the PC2 F604P channel, probably by disturbing the π-to-α transition in the S6 domain. The F604P mutation induces a conformational change in S5, which causes a lateral shift of the S4-S5 linker and triggers a π-to-α helix transition in S6 that opens the channel pore. Membrane-permeable cysteine-reactive compounds may covalently modify C593 in the S4-S5 linker, altering its conformation and disrupting its interactions with S6, thereby preventing the π-to-α transition. Mutations within the S4-S5 linker likely act in a similar manner. Alternatively, membrane-permeable cysteine-reactive compounds, like amphiphilic substances, may change membrane properties and alter lipid–protein interactions, also interfering with the π-to-α switch in S6. TOP, tetragonal opening of polycystins; VSLD, voltage sensor–like domain; S1-S6, transmembrane domains 1 to 6; π, π helix; α, α helix; PC2, polycystin-2. |