|
Fig 1. Amino acid sequence alignment of Bma-SLO-1F and Ovo-SLO-1A.The voltage sensor domain (VSD; orange boxes), pore domain (PD; blue boxes) comprising the selectivity filter (light blue box) and two C-terminal domains for regulator of K+ conductance (RCK1; pink boxes and RCK2; black boxes) are indicated. Amino acids which are not identical between filarial species are highlighted by a black background. Gaps are indicated by “_” symbols for amino acid residues that are missing. |
|
Fig 2. Emodepside (emo) concentration response relationships for Ovo-SLO-1A and Bma-SLO-1F.A. Representative traces for two-electrode voltage-clamp recording showing outward currents for Ovo-SLO-1A (top; pink trace) and Bma-SLO-1F (lower; blue trace) channels, elicited in the presence of increasing concentrations of emodepside (0.1 to 10 µM) at a holding potential of +20 mV. B. Emodepside concentration-response relationships for Ovo-SLO-1A (pink) and Bma-SLO-1F. C. Emodepside EC50 analysis (mean ± S.E.M) for Ovo-SLO-1A and Bma-SLO-1F channels. D: Maximum current responses (Rmax) (mean ± S.E.M) of emodepside for Ovo-SLO-1A and Bma-SLO-1F channels. Bottom was constrained to zero for curve fitting. Emodepside concentration-response curves were generated using n = 10 oocytes for Ovo-SLO-1 A and n = 10 oocytes for Bma-SLO-1F, pooled from three independent batches of oocytes to generate 10 biological replicates. EC50 and Rmax values were also prepared using the concentration response curve analysis. ***P < 0.001, ****P < 0.0001 significantly different as indicated; unpaired two-tailed student t-test. |
|
Fig 3. Effects of emodepside on current-voltage curves (IVCs) of the Ovo-SLO-1A and Bma-SLO-1F channels expressed in Xenopus laevis oocytes.A. Basal currents (mean ± S.E.M) from oocytes expressing Ovo-SLO-1A (n = 6 biological replicates, black) or injected with water (n = 6 biological replicates, grey) in the absence of emodepside. Currents (mean ± S.E.M) obtained from oocytes expressing Ovo-SLO-1A (n = 6 biological replicates, pink) or injected with water (n = 6 biological replicates, red) in the presence of 1 µM emodepside. B. Slope conductance analysis (mean ± S.E.M) of Ovo-SLO-1A expressing oocytes perfused with recording solution and no drug (n = 6 biological replicates; black), Ovo-SLO-1A expressing oocytes exposed to 1 µM emo (n = 6 biological replicates; pink), water injected oocytes perfused with recording solution and no drug (grey; n = 6 biological replicates) and water injected oocytes exposed to 1 µM emodepside (red; n = 6 biological replicates). C. Basal currents (mean ± S.E.M) from oocytes expressing Bma-SLO-1F (n = 6 biological replicates, black) or injected with water (n = 6 biological replicates, grey) in the absence of emodepside. Currents (mean ± S.E.M) obtained from oocytes expressing Bma-SLO-1F (n = 6 biological, blue) or injected with water (n = 6 biological replicates, tan) in the presence of 1 µM emodepside. D. Slope conductance analysis (mean ± S.E.M) of Bma-SLO-1F expressing oocytes perfused with recording solution and no drug (n = 6 biological replicates; black), Bma-SLO-1F expressing oocytes exposed to 1 µM emo (n = 6 biological replicates; pink), water injected oocytes perfused with recording solution and no drug (grey; n = 6 biological replicates) and water injected oocytes exposed to 1 µM emodepside (red; n = 6 biological replicates). Biological replicates were pooled from two independent studies for water injected, Bma-SLO-1F and Ovo-SLO-1A injected oocytes. |
|
Fig 4. Effects of GoSlo-SR-5-69 on Bma-SLO-1F and Ovo-SLO-1A channels.A. Sample trace of water injected oocytes (n = 6). B. Sample trace of oocytes expressing the Bma-SLO-1F channel (n = 6). C. Sample trace of Ovo-SLO-1A expressing channel (n = 6). Application of 3 µM GoSlo-SR-5-69 produced transient inactivating inward currents in oocytes injected with water, Bma-SLO-1F and Ovo-SLO-1A channels. Emodepside failed to activate water injected oocytes but produced outward currents in oocytes expressing Bma-SLO-1F and Ovo-SLO-1A channels. For each splice variant and water injected oocytes, 6 oocytes were tested from a single batch to generate 6 biological replicates. |
|
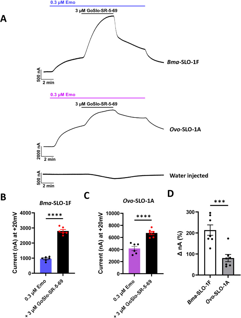
Fig 5. Effects of GoSlo-SR-5-69 on Bma-SLO-1F and Ovo-SLO-1A-mediated emodepside responses.A. Representative traces for Bma-SLO-1F, Ovo-SLO-1A and water injected oocytes perfused with 0.3 µM emodepside, followed by 3 µM GoSlo-SR-5-69 in the continued presence of emodepside and an initial wash with 0.3 µM emodepside with a final wash with oocyte recording solution. B. Mean current responses (in nA) generated in response to 0.3 µM emodepside alone and in combination with 3 µM GoSlo-SR-5-69 for oocytes expressing the Bma-SLO-1F channel. Blue bar: 0.3 µM emodepside alone (n = 6 biological replicates, pooled from two independent experiments). Black bar: 3 µM GoSlo-SR-5-69 co-applied with 0.3 µM emodepside (n = 6 biological replicates, pooled from two independent experiments). C. Mean current responses (in nA) generated in response to 0.3 µM emodepside alone and in combination with 3 µM GoSlo-SR-5-69 for oocytes expressing the Ovo-SLO-1A channel. Pink bar: 0.3 µM emodepside alone (n = 6 biological replicates, pooled from two independent experiments). Black bar: 3 µM GoSlo-SR-5-69 in combination with 0.3 µM emodepside (n = 6 biological replicates, pooled from two independent experiments). D. Percentage (%) increase analyses of currents produced by emodepside and GoSlo-SR-5-69 co-application for Bma-SLO-1F (white, n = 6) and Ovo-SLO-1A (grey, n = 6). Data are plotted as mean ± S.E.M; ****P < 0.0001 significantly different as indicated; paired two-tailed student t-test; **P < 0.001, significantly different as indicated, unpaired two-tailed student t-test. |
|
Fig 6. Effects of extracellular Ca2+ on GoSlo-SR-5-69 potentiation of Bma-SLO-1F and Ovo-SLO-1A-mediated emodepside responses.A. Peak current (in nA) amplitudes produced by Bma-SLO-1F expressing oocytes in response to 0.3 µM emodepside alone and in combination with 3 µM GoSlo-SR-5-69 in the presence of normal recording solution consisting of 1.8 mM added Ca2+. Blue bar: 0.3 µM emodepside alone; Black bar: 3 µM GoSlo-SR-5-69 co-applied with 0.3 µM emodepside (n = 6 biological replicates, pooled from three independent experiments). ****P < 0.0001 significantly different as indicated; paired two-tailed student t-test B. Peak current (in nA) amplitudes produced by oocytes expressing the Bma-SLO-1F channel in response to 0.3 µM emodepside alone and in combination with 3 µM GoSlo-SR-5-69 in the absence of 1.8 mM added Ca2+. Blue bar: 0.3 µM emodepside alone; Black bar: 3 µM GoSlo-SR-5-69 co-applied with 0.3 µM emodepside (n = 6 biological replicates, pooled from three independent experiments). ***P < 0.001, significantly different as indicated, paired two-tailed student t-test. C. Percentage (%) increase in currents produced by emodepside and GoSlo-SR-5-69 co-application for Bma-SLO-1F expressing oocytes perfused with normal recording solution, containing 1.8 mM added Ca2+ (White bar with brown border, n = 6), or modified recording solution lacking added Ca2+(grey bar with black border, n = 6). P > 0.05, no statistical significance (ns) as indicated, unpaired two-tailed student t-test. D. Peak current (in nA) amplitudes produced by oocytes expressing the Ovo-SLO-1A channel in response to 0.3 µM emodepside alone and in combination with 3 µM GoSlo-SR-5-69 in the presence of 1.8 mM added Ca2+. Pink bar: 0.3 µM emodepside alone; Black bar: 3 µM GoSlo-SR-5-69 co-applied with 0.3 µM emodepside (n = 6 biological replicates, pooled from three independent experiments). E. Peak current (in nA) amplitudes produced by Ovo-SLO-1A expressing oocytes in response to 0.3 µM emodepside alone and in combination with 3 µM GoSlo-SR-5-69 in the absence of 1.8 mM added Ca2+. Pink bar: 0.3 µM emodepside alone; Black bar: 3 µM GoSlo-SR-5-69 co-applied with 0.3 µM emodepside (n = 6 biological replicates, pooled from three independent experiments). **P < 0.0001 significantly different as indicated; paired two-tailed student t-test; ***P < 0.01, significantly different as indicated, paired two-tailed student t-test. F. Percentage (%) increase in currents produced by emodepside and GoSlo-SR-5-69 co-application for Ovo-SLO-1A expressing oocytes in the presence of 1.8 mM added Ca2+ (White bar with orange border, n = 6), or modified recording solution lacking added Ca2+(Grey bar with black border, n = 6). P > 0.05, no statistical significance (ns) as indicated, unpaired two-tailed student t-test. |
|
Fig 7. Effects of GoSlo-SR-5-69 as a positive allosteric modulator on Bma-SLO-1F and Ovo-SLO-1A channels on emodepside mediated response.A. Concentration-response plots for emodepside alone, (blue) and emodepside in the presence of 3 µM GoSlo-SR-5-69 (black) for the Bma-SLO-1F channel, (n = 6 biological replicates, pooled from three independent experiments). B. Emodepside concentration-response plots for Ovo-SLO-1A in the presence of emodepside alone, pink) and emodepside in the presence of 3 µM GoSlo-SR-5-69 (black), (n = 6 biological replicates, pooled from three independent experiments). Bottom was constrained to zero for curve fitting. |
|
Fig 8. Identified poses of emodepside and GoSlo-SR-5-69 in Ovo-SLO-1A and Bma-SLO-1F channels.A. Emodepside bound at the S6 pocket for Ovo-SLO-1A channel. B. GoSlo-SR-5-69 bound at the RCK1 pocket for Ovo-SLO-1A channel. C. Emodepside bound at the S6 pocket for Bma-SLO-1F channel D. GoSlo-SR-5-69 bound at the RCK1 pocket for Bma-SLO-1F channel. For both channels, emodepside is bound below the selectivity filter, indicating the π-π stacking between F342 and emodepside. Displayed are also the stabilizing ligand-receptor interactions between GoSlo-SR-5-69 and the respective filarial nematode splice variant channels. |
|
Fig 9. Summary diagram of the putative mechanism of GoSlo-SR-5-69 alone and in combination with emodepside on Bma-SLO-1F and Ovo-SLO-1A channels.A. Emodepside (gold ring) binds within the pore domain (PD) beneath the selectivity filter (light blue inverted block arc) and directly activates either Bma-SLO-1F or Ovo-SLO-1A channels resulting in the translocation of K+ ions (red circles) out of the cell (outward current). B. Activation of Bma-SLO-1F or Ovo-SLO-1A by emodepside (gold ring) in the PD. GoSlo-SR-5-69 (green octagon) then binds to a putative allosteric site (RCK1 domain) of the channel giving rise to stabilization of the channel gating ring in the open state. Subsequently, K+ permeation and translocation are further increased leading to greater current amplitude and the potentiation of emodepside response. The removal of GoSlo-SR-5-69 results in ion translocation almost back to normal levels previously seen in the presence of emodepside binding alone. |