|
Graphic Abstract |
|
Figure 1 Reversible photocontrol of neuronal firing rate in 2D dissociated hippocampal cell cultures using a targeted covalent photoswitch (TCP) of endogenous glutamate receptors. a) Operational mode of TCP9 on GluRs (Izquierdo-Serra et al., 2016). In physiological conditions (left), glutamate secreted by presynaptic terminals binds to the extracellular ligand binding domain (LBD) of GluRs at the postsynaptic membrane and opens their cation-permeable channel. The TCP9 photoswitchable tethered agonist exerts an equivalent effect on GluRs (right). The glutamate moiety (blue dot) is tethered to the LBD through a reactive NHS ester group (red line) via a reversibly photoswitchable azobenzene group (green line). In the trans state of the switch, glutamate cannot reach the ligand binding pocket, whereas in the cis state, the glutamate moiety can bind and activate the receptor, opening the channel pore and depolarizing the postsynaptic terminal. Switching between cis and trans states is achieved by illumination with violet and green light, respectively. b) TCP9 chemical structure showing the photoisomerization between the trans configuration (promoted by green light, = 430-550 nm, or thermal relaxation in the dark) and the cis configuration (promoted by violet light, = 360-410 nm). c-f) Representative current clamp recordings from a rat hippocampal neuron (membrane potential set at -70 mV) after 11 days in culture, treated with 12.4 M TCP9 for 2 min at pH 9, washed, and exposed to alternating 500 nm (green rectangles) and 380 nm (violet rectangles) light pulses. Violet light pulses of 40 ms and 0.8 mWcm-2 were delivered at 1 Hz (c), 5 Hz (d) and 10 Hz (e) in the same neuron. (f) Photoresponses in this neuron are inhibited in the presence of 1 mM DNQX (AMPAR/KAR antagonist, orange bar). Scale bars represent 10 mV, 1 s. Quantification of the photostimulation parameters of panels c-f across different neurons and pulse durations is shown in Fig. S1. |
|
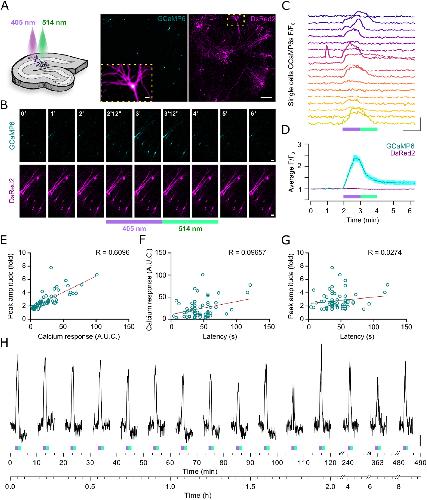
Figure 2 TCP9 permits the long-term reversible photocontrol of neuronal activity in 3D organotypic hippocampal slices mediated by endogenous GluRs. a) Schematic drawing of a rat organotypic hippocampal slice culture, and microphotographs of a slice expressing GCaMP6s (cyan) and DsRed2 (magenta). Inset image corresponds to the GCaMP6 and DsRed2 superposition of the neuron in the yellow square. Scale bars represent 200 m, and 20 m for the inset. b-d) All-optical approach allows simultaneous activity sensing (GCaMP6s imaging) and activity regulation (TCP9 photoswitching). b) Time-lapse images of GCaMP6s and DsRed2 fluorescence after incubation in 250 M TCP9 for 15 min at pH 7.4, showing an increase and a decrease in GCaMP6s fluorescence during sequential illumination with 405 nm and 514 nm light, respectively. Scale bar, 50 m. c) Time course of GCaMP6s signals from 17 individual cells from the same slice, shown in (a), stimulated with a 405 nm raster scanning laser (violet bar, 1 min, 0.81 mWm-2) to activate TCP9, followed by 514 nm laser scanning stimulation to deactivate TCP9 (green bar, 1 min, 0.35 mWm-2). Scale bars indicate two-fold increase (F/F0) and 1 min. d) Time course of averaged GCaMP6s and DsRed2 signals normalized to baseline (F/F0) upon light stimulation (405 and 514 nm). Data represented as mean SEM of n = 65 photoresponsive cells from 12 slices. e-g) Correlation between e) calcium peak amplitude (fold over baseline) and calcium response magnitude (area under the curve, AUC, of the violet and green stimulation period, in arbitrary units); f) calcium response magnitude (AUC) and peak latency (from light onset to peak); and g) peak amplitude and peak latency, from n = 65 photoresponsive cells. h) Slices incubated for 2 min in TCP9 and maintained for several hours under the microscope show sustained Ca2+ photoresponses after repeated illumination patterns (same violet and green light pulses as in b-d), up to 8 h (482 min). Traces are GCaMP6s mean signal of n = 10 photoresponsive cells in a slice. Scale bar, 0.5 F/F0. |
|
Figure 3 The photoswitchable action of TCP9 on neuronal activity is mediated by postsynaptic endogenous AMPA and KA GluRs. To identify the target receptor of TCP9, light-evoked calcium responses in organotypic rat hippocampal slices were recorded in the presence of several pharmacological treatments. a-f) Average fluorescence intensity of GCaMP6s (cyan) and DsRed2 (magenta) signals over time, normalized to baseline (F/F0), before, during, and after light stimulation (405 nm, violet bars; 514 nm, green bars) in a) control (vehicle) conditions, b) in the presence of 1 M of the sodium channel blocker TTX, c) 100 M of the NMDAR antagonist AP5, d) 10 M of the AMPAR/KAR antagonists CNQX, and e) NBQX, and f) without TCP9 incubation. g) Quantification of overall photoresponses measured as area under the curve (AUC) of integrated GCaMP6s fluorescence intensity signals. Significant inhibition of calcium responses is observed for NBQX, demonstrating that endogenous AMPARs and/or KARs primarily mediate TCP9 neuronal photoresponses. Data are represented as mean SEM (n=cells from different slices): Vehicle, n=12; TTX, n=11; AP5, n=6; CNQX, n=4; NBQX, n=5; no TCP9, n=6. * p < 0.05, ** p < 0.01 with respect to vehicle control (Kruskal-Wallis test with Dunns multiple comparison test). |
|
Figure 4 TCP9 allows tracking functional endogenous AMPA/KA GluRs during the induction of long-term depression. a) Cycles of photostimulation (violet rectangles, 1 min) and photodeactivation (green rectangles, 1 min) of TCP-conjugated cells in organotypic hippocampal slices were repeated every 20 min for 4 h. Each time point represents the beginning of the 6-min time-course of the GCaMP6s mean fluorescence signal ± SEM of n = 10 cells from one representative experiment. Baseline photoresponses were stable for 2 hours. Bath perfusion with 20 μM NMDA for 3 min (at time 0, blue square) reduced the magnitude of subsequent photoresponses for at least 125 min, confirming the induction of long-term depression (LTD). Scale bars represent 0.3-fold (F/F0) and 2 min. b) GCaMP6s fluorescence traces corresponding to individual neurons are shown before (-15 min) and after (25 min) NMDA application (n = 30 neurons from 4 slices). Scale bar indicates 10-fold increase (F/F0). c) Average of GCaMP6s peak amplitude photoresponses normalized to baseline (F/F0) over time shows a long-term decrease in photoresponse intensity of 25% (mean ± SEM of n = 4 independent slices). *p < 0.05 comparing the last 60 min period (85’-125’) with the 60 min baseline period before application of NMDA (Student’s paired t-test).
|
|
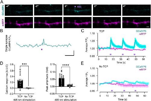
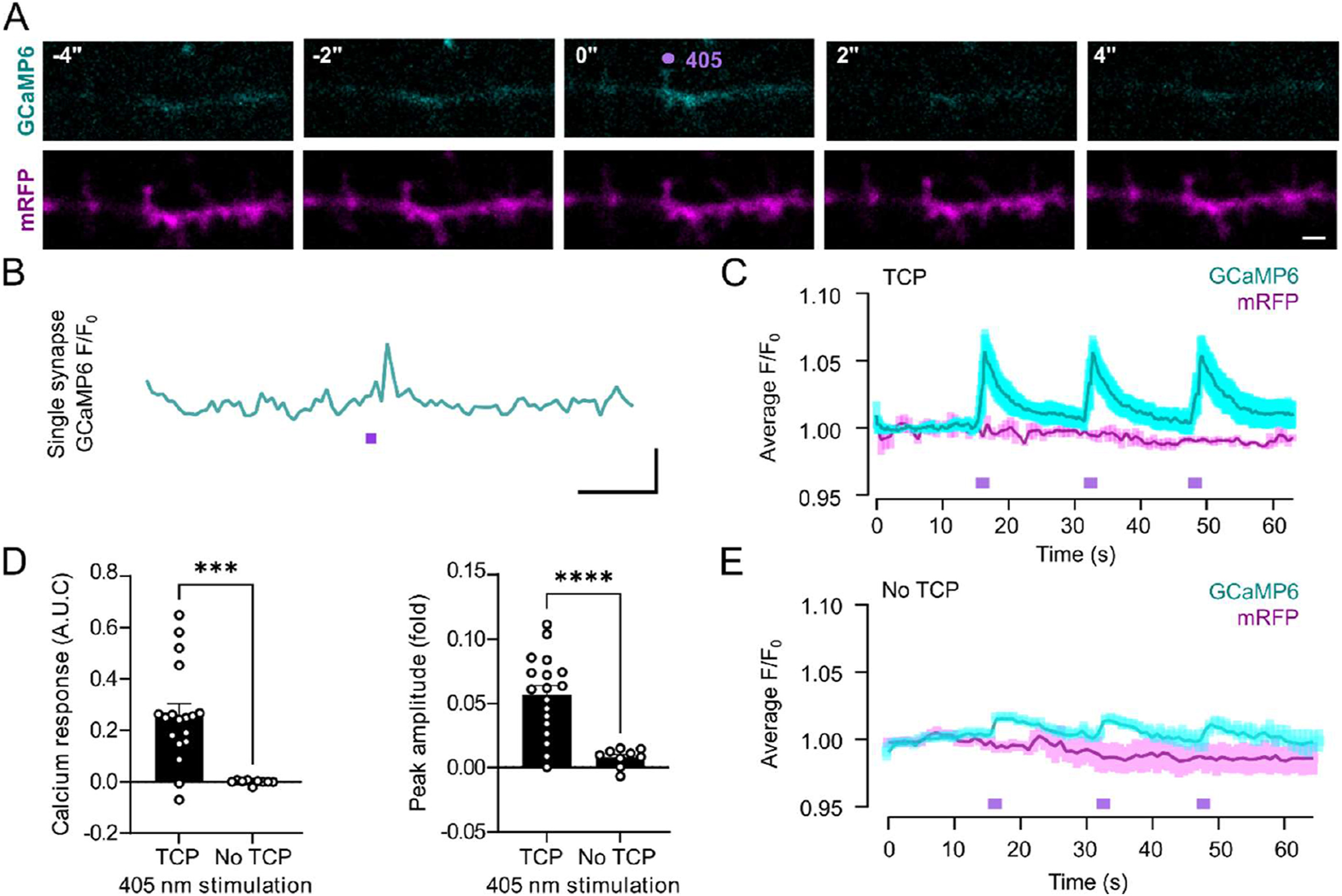
Figure 5 TCP9 enables robust, rapid, and reversible photocontrol of single-neuron and single-synapse activity in organotypic hippocampal slices. a) Time-lapse images of GCaMP6s (cyan) and DsRed2 (magenta) fluorescence of TCP9-evoked photoresponses on single neurons (purple circle cell photoactivated). Scale bar corresponds to 50 μm. Time in seconds. b) GCaMP6s signals from 5 single cells in the field of view in (a) after illumination for 20 s (purple bar) with a spotlight of 405 nm laser (0.81 mW·μm-2) on the soma (top trace corresponds to the cell circled in purple, and bottom trace to the cell circled in orange) photoactivated in two sequential experiments. Scale bars represent 5-fold (F/F0) and 10 sec. Note that green light is not required to switch off TCP9 because of continuous scanning with 488 nm imaging laser. c) Average GCaMP6s signal in the soma (mean ± SEM) normalized to baseline (F/F0) of stimulated cells (cyan, n= 6 cells from 5 slices) and non-stimulated neighboring cells (black, n= 12 cells from 5 slices), upon light stimulation of a single cell (20 s, purple rectangle, n= 6 cells from 5 slices). d) Time-lapse images of merged fluorescence signals from GCaMP6s (cyan) and DsRed2 (magenta) showing a TCP9-evoked photoresponse in a single spine. The 405 nm laser targeted a spot close to the tip of the spine head (purple dot) for 1 s. Time stamps are in min:sec. Scale bar 1 μm. e) Time course of GCaMP6s signal (F/F0) of a single spine repeatedly photostimulated with pulses of the 405 nm laser (1 s, 0.25 mW·μm-2, purple rectangles) at the tip of the same spine. Scale bars represent 0.5-fold (F/F0) and 5 s. f) Average fluorescence signal of GCaMP6s and DsRed2 in the spine head (mean ± SEM) normalized to baseline (F/F0) upon light stimulation of a single spine (1 s, purple rectangle, n= 5 spines from 5 slices). Photoresponse parameters (peak amplitude, latency and AUC) of single cells and single spines in TCP conjugated and non-conjugated slices are compared in Fig. S5. |
|
Figure 6 In vivo photocontrol of single-neuron activity by TCP9 in Xenopus larvae. a) Schematic drawing of a Xenopus laevis tadpole head. b-c) Dorsal photographs of the tadpole brain through the translucent skin and skull showing the olfactory bulb (OB) and the optic tectum (OT). The letter “E” indicates an eye. OB neurons were electroporated with GCaMP6s and mRFP at developmental stage 28-30 and recorded at stage 42-45 (5-8 days later). Scale bars correspond to 100 μm (b) and 20 μm (c). d) Spontaneous calcium activity recorded in single cells in TCP-untreated (top) tadpoles or in TCP-treated (bottom) tadpoles (250 μM TCP9, 15 min, pH 7.6) without photostimulation. These neurons displayed high spontaneous activity compared to others that were relatively silent (e.g. see panel h). Scale bars represent 20 s, 0.1-fold (F/F0) top, and 0.2-fold (F/F0) bottom. e) Time course of averaged GCaMP6s fluorescence signals in individual cells (n = 29 cells, from 4 tadpoles) after sequentially repeated whole-field TCP9 photoactivation with 405 nm laser pulses (violet squares, 0.37 mW for 50 ms). f) Time course of averaged GCaMP6s fluorescence signals in individual cells (n=15, from 3 TCP-untreated tadpoles) after sequentially repeated whole-field photostimulation with 405 nm laser pulses (violet squares, 0.37 mW for 50 ms). g) Basal GCaMP6s fluorescence of electroporated OB neurons. Neurons indicated by purple and orange arrowheads were stimulated separately while recording the activity of these and neighboring neurons (white arrowheads). The grey arrowhead points to a background region without transfected neurons, to record the light leaked from the stimulation laser by the dichroic mirror. Scale bar, 5 μm. h) Time course of calcium signal in individual cells shown in (g). Single-cell spot stimulation by TCP9 after 500 ms light pulses of 405 nm, 0.37 mW (violet squares) evoked cell-specific increased fluorescence responses. Orange, purple, grey, and black traces in (g) correspond to orange, purple, grey, and white arrowhead-pointed cells in (g), respectively. Scale bars represent 5 s, 0.5-fold (F/F0). i) Time course of averaged GCaMP6s signals in TCP9-single photoactivated cells (n = 20 cells from 7 tadpoles, cyan trace, mean ± SEM), and neighboring non-stimulated cells (n = 103 cells from 7 tadpoles, black trace, mean ± SEM). j) Time course of averaged GCaMP6s signals in single-photostimulated cells in TCP-untreaded tadpoles (n=5 cells, from 3 tadpoles, cyan trace, mean ± SEM), and neighboring non-stimulated cells (n = 21 cells from 3 tadpoles, black trace, mean ± SEM).
|
|
Figure 7 TCP9 enables the photocontrol of single synapses in vivo. a) Time-lapse images of a spiny dendrite of a Xenopus laevis OB neuron electroporated with GCaMP6s (cyan) and mRFP (magenta) at developmental stage 28-30 and recorded 8 days later. Tadpoles were incubated once with 250 μM TCP9 for 15 min, and evoked activity experiments were carried out in the next 5 hours. Scale bar 2 μm. b) Time course of GCaMP6s fluorescence signal from a single dendritic spine photostimulated by a 500 ms spotlight of 405 nm laser (0.37 mW, violet rectangle). Scale bars indicate 0.02 F/F0 and 10 s. c) Time course of averaged GCaMP6s and mRFP fluorescence signals (mean ± SEM) normalized to baseline (F/F0) of consecutive photoactivations (405 nm, 500 ms, 0.37 mW, each violet rectangle) of n = 3 single dendritic spines from 3 different tadpoles in vivo. d) Comparison of overall photoresponses measured as area under the curve (AUC) of integrated GCaMP6s fluorescence signals and peak amplitude (fold of F/F0) between TCP-treated tadpoles (data shown in panel c) and TCP-untreated tadpoles (data shown in panel e). Statistical analysis by Mann-Whitney test (***p = 0.0005) for AUC, and unpaired t-test with Welch’s correction (****p < 0.0001) for peak amplitude. e) Time course average of GCaMP6s and mRFP fluorescence signals (mean ± SEM) normalized to baseline (F/F0) in single spines in OB cells in control TCP9-untreated tadpoles after 3 consecutive 500 ms photostimulations (405 nm, 0.78 mW, violet rectangles, n=3 different spines from the same tadpole). |