|
Graphical Abstract |
|
Fig. 1. Schematic representation of an in-cell NMR experiment on NA-based targets. The NA targets, typically less than 80 nucleotides in size, are introduced into the intracellular space of living cells from outside. Transfected cells are then subjected to NMR analysis. |
|
Fig. 2. Schematic of a native PAGE experiment showing exogenous NA target from lysates of transfected cells to illustrate the concept of target overrepresentation. The introduced NA target interacts with endogenous intracellular factors (proteins) to form high molecular-weight complexes that are generally invisible to NMR. To allow for specific observation of freely tumbling NA targets, the target must be delivered at concentrations higher than those necessary to saturate the endogenous factors, so as to achieve levels of freely tumbling NA molecules above the NMR detection limit. |
|
Fig. 3. Design of in-cell NMR experiments on NA targets in Xenopus oocytes. (A) The experiment can be viewed as a series of steps leading to an in-cell NMR readout. These include preparing the NA stock solution, microinjection into Xenopus laevis stage VI oocytes, assembly of the in-cell NMR sample, in-cell NMR data acquisition, and sample post-processing addressing the physiological relevance of the in-cell NMR readout. (B) 1-year-old adult female frog. (C) Surgical incision after harvesting of oocytes from a 3-year-old frog. (D) Oocyte samples immediately after microsurgery. (E) Instrumental setup for manual injection consists of a preparative microscope and microinjection apparatus. (F) Robotic injection device. (G) A detailed view of manual injection: oocytes to be injected are placed and immobilized in a Petri dish and submerged in Orisingle bondCa2+ buffer. (H) A detailed view of the multi-well plate used for the robotic injection of oocytes; each well contains a single oocyte. (I) An in-cell NMR sample; an NMR tube filled with about 250 oocytes. (J) Viable stage VI oocytes injected with NA; (J') Viable injected oocytes after progesterone treatment (arrows mark white spots indicative of matured oocytes); (J") Non-viable oocytes after injection. |
|
Fig. 4. Interference of the Xenopus laevis spectral background with signals from exogenous NA. The selected regions show in-cell 2D [1H − 13C]-CT-TROSY-HSQC (A, B, and C) and the [1H − 15N]-SOFAST-HMQC (D) NMR spectra of 13C and 15N-labelled d(GCGAAGC). The signals in black and red correspond to in-cell and to the reference in vitro spectra of d(GCGAAGC), respectively. Of the red signals, only the first contour level is shown. The signals from the oocyte spectral background are displayed in grey. (E) 1D 1H NMR spectrum of X. laevis oocytes. The spectrum region between 0 to ∼10 ppm contains signals from the cellular background, while no signals from cellular components are present in a region between 10 to ∼16 ppm. (F) and (G) Imino region of the 1D 1H in vitro and in-cell NMR spectrum of the O2′-methylated RNA, r(GGCACUUCGGUGCC). While the signals in the in vitro and in-cell NMR spectra exhibit identical chemical shifts, the signals in the in-cell NMR spectrum are significantly broader than those in the in vitro spectrum. The broadening results from in-cell NMR sample heterogeneity as well as reduced molecular tumbling of the NA target due to the intracellular space visco-elasticity. Figure adapted with permission from Hänsel et al. [13]. Copyright 2009 American Chemical Society. (For interpretation of the references to colour in this figure legend, the reader is referred to the web version of this article.) |
|
Fig. 5. Schematic outline of interpretational process based on comparison of spectral fingerprints between in-cell and various in vitro conditions. The in vitro conditions are employed to generate different structural arrangements of nucleic acid fragments under study. Environmental factors such as molecular crowding, viscosity, pH, type of counterion, and temperature are typically varied to promote distinct folding topologies in the studied sequence. Each unique fold is associated with a corresponding spectral fingerprint, which is subsequently compared with the spectral fingerprint recorded under physiological conditions in cells. Figure adapted with permission from Hänsel et al. [39]. Copyright 2012 Springer. |
|
Fig. 6. Time dependence for the fluoresceine 5′-tagged d(GCGAAGC) substrate leakage out of X. laevis oocytes after manual injection. The leakage was assayed by measuring the fluorescence intensity of the buffer surrounding the injected oocytes relative to the fluorescence intensity of a reference sample. The filled circles connected with a dashed line indicate the increase in fluorescence due to leakage of the DNA out of the injected oocytes. The open circles connected with a solid line represent the data from the buffer exchange experiment. Figure adapted with permission from Hänsel et al. [13]. Copyright 2009 American Chemical Society. |
|
Fig. 7. The designation of the NA target limit available in the time window for in-cell NMR analysis. A) and (F) Schematic representations of secondary structures for d(GCGAAGC) and r(GGCACUUCGGUGCC), respectively. (B) and (G) aromatic regions of the in vitro 2D [1H–13C]-CT-TROSY-HSQC spectra of 13C/15N-labelled d(GCGAAGC) and r(GGCACUUCGGUGCC), respectively. (C) and (D) aromatic regions of the in-cell 2D [1H–13C]-CT-TROSY-HSQC NMR spectra of 13C/15N-labelled d(GCGAAGC) recorded approximately 5 and 19 h after microinjection of the X. laevis oocytes. (H) and (I) Analogous spectra to (C) and (D) for the 13C/15N-labelled r(GGCACUUCGGUGCC). (E) and (J) in vitro spectra of the 13C/15N-labelled d(GCGAAGC) and r(GGCACUUCGGUGCC) in cleared oocyte lysates, prepared by the processing of injected oocytes after in-cell NMR data acquisition. The black (positive) and red (negative) signals correspond to purines and pyrimidines, respectively. The difference in the sign of the purine and the pyrimidine peaks is due to using a constant-time mode of the experiment. Figure adapted with permission from Hänsel et al. [13]. Copyright 2009 American Chemical Society. (For interpretation of the references to colour in this figure legend, the reader is referred to the web version of this article.) |
|
Fig. 8. Illustrative example of the degradation control experiment. Imino regions of the 1D 1H NMR spectra of d(G3(TTAG3)3T) in intracellular buffer (A), injected oocytes (B), cleared lysate (C), the intracellular buffer after butanol recovery of DNA from the cleared lysate (D). Note the evident difference between spectral fingerprints in the intracellular buffer (A) and the cleared lysate (C). While the spectrum in the buffer corresponds to a single conformation, namely to the 2-tetrad anti-parallel basket, the spectrum in the lysate suggests the coexistence of multiple G-quadruplex conformations. The matching between the spectral patterns (A) and (D) confirms that observed differences between in vitro and in-cell/clear lysate spectra are not due to DNA degradation. Figure adapted with permission from Hänsel et al. [13]. Copyright 2009 American Chemical Society. |
|
Fig. 9. Chemical modifications can be used to increase the resistance of DNA targets to endogenous nuclease activities. For instance, the stability of the phosphorothioate-modified d(GCGAAGC) substrate in a crude oocyte extract was monitored via analysis of the imino region of the 1D 1H in-cell NMR spectra of the d(G*CGAAGC) (A) and d(G*C*GAAGC) (B) substrates (the asterisks indicate the position(s) of the thiophosphate modification). The solid lines correspond to spectra acquired 30 min after adding the substrate to the crude oocyte extract. The dashed and dotted lines correspond to spectra acquired 180 and 360 min after the DNA construct addition to the extract. Figure adapted with permission from Hänsel et al. [13]. Copyright 2009 American Chemical Society. |
|
Fig. 10. HeLa cells are resilient to “harsh” treatment connected to the preparation of in-cell NMR samples and tolerant to high levels of introduced exogenous DNA required for NMR-based detection. HeLa, HEK293, and RPE cells were electroporated with 12-nt dsDNA, d(GCTGATATCAGC)2, and viabilities and transfection efficiencies were monitored using FCM. |
|
Fig. 11. (A) Cell culture types (adherent cells vs. cells growing in suspension) and their manipulations create microscopic (environmental) heterogeneity in in-cell NMR samples. Cells in various physiological states in the in-cell NMR sample can bias the interpretation of in-cell NMR data. (B) Schematic representation of the pre-synchronization strategy introduced by Viskova et al. [28] to allow for in-cell NMR studies in cell cycle phase synchronized cells. In their approach, the cells are chemically synchronized in a single physiological state before NA target delivery. |
|
Fig. 12. Illustrative example of flow cytometry (FCM) plot and its interpretation. The plot provides information on a so-called transfection efficiency, i.e., levels of NA target delivered into cells and uniformity of NA target levels in the transfected cells (x-axis), and at the same time, ratio of viable/dead transfected cells contributing to the NMR signal. Typically, 105 cells from an in-cell NMR sample are analyzed by flow cytometry. In the FCM plots, the percentages of viable nontransfected cells, viable NA target-containing cells,
dead/compromised nontransfected cells, and dead/compromised cells transfected with an NA target are indicated in the bottom-left, bottom-right, top-left, and top-right quadrants, respectively. Only cells in the bottom-right and top-right quadrants, highlighted in blue frame, (significantly) contribute to in-cell NMR readout on the NA target. (For interpretation of the references to colour in this figure legend, the reader is referred to the web version of this article.) |
|
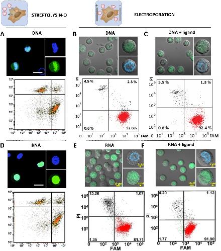
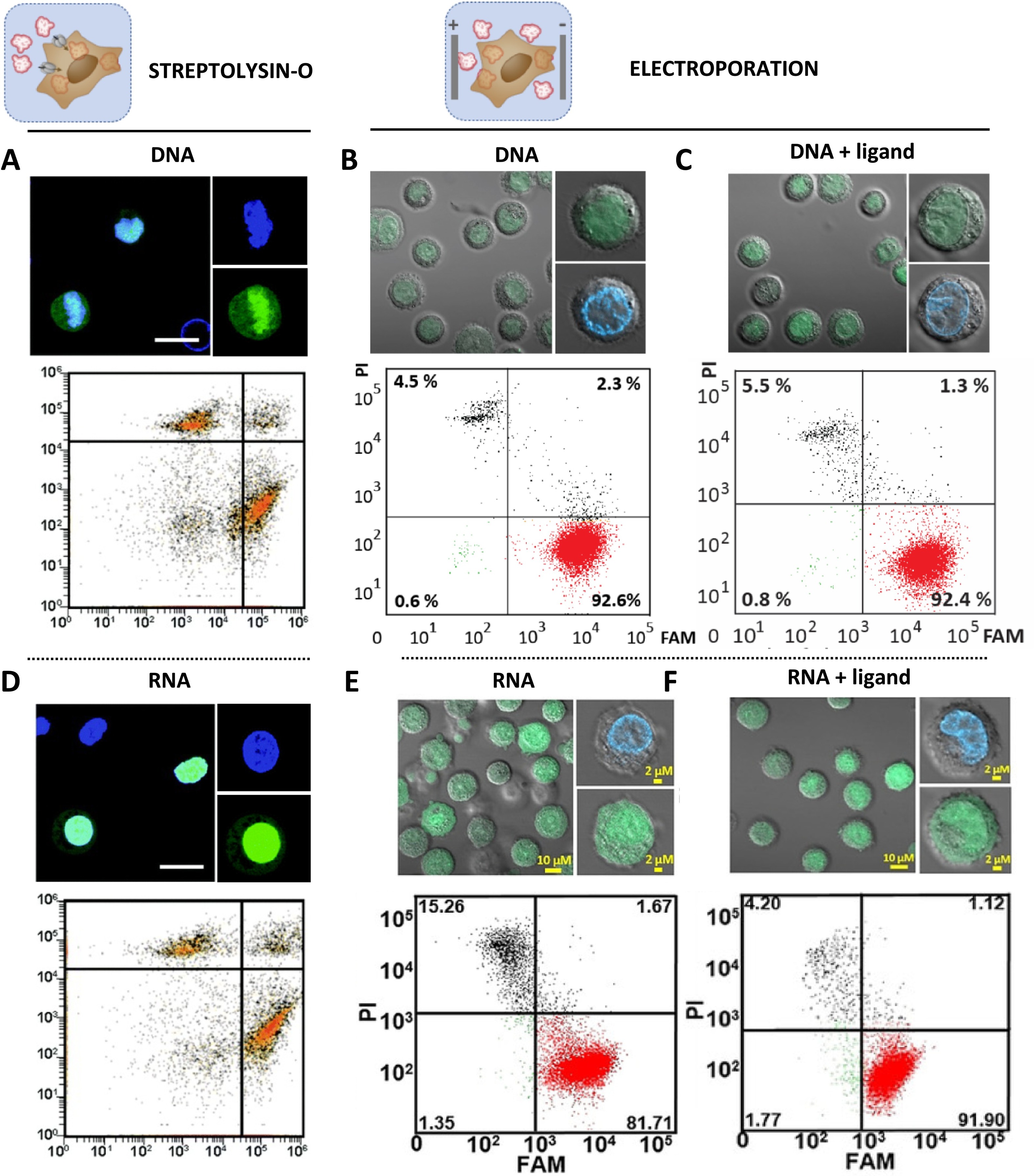
Fig. 14. A comparison of transfection efficiencies, viabilities, and localizations of DNA and RNA targets delivered to HeLa cells using pore-forming toxin (Streptolysin-O) and electroporation. The confocal microscopy images report on NA target localizations; green and blue colors indicate the localization of FAM-labelled NA and Hoechst-stained nuclear DNA, respectively. FCM plots below the corresponding confocal microscopy images show the distribution of the FAM signal intensity in the transfected cells and cell viability (PI). For an interpretation of the FCM plot, see Fig. 15. The data in (A) and (D) were obtained using (dG*C*GAAGC) (* marks position of the phosphorothioate modification) and fully O′-methylated r(GGCACUUCGGUGCC), respectively. The figs. (A) and (D) were adapted with permission from [77]. Copyright 2019 Royal Society of Chemistry. The data in (B), (C), (D), and (E) were obtained using d(CGTCGTAGTGC)2, a double-stranded T-T mismatch containing 10 base-pair DNA fragment in complex with low molecular weight ligand (2,7-BisNP-NH), r(GGCACUUCGGUGCC), and 72 nt RNA aptamer, respectively. The figs. (B) and (C) were adapted with permission from [19]. Copyright 2019 from Krafcikova et al. under the terms of a CC-BY-NC-ND license. The figs. (E) and (F) were adapted with permission from [22]. Copyright 2021 from Broft et al. under the terms of a CC BY 4.0 license. (For interpretation of the references to colour in this figure legend, the reader is referred to the web version of this article.) |
|
Fig. 15. Illustration of using a microfluidic-based approach exploiting volume exchange for convective transfer (VECT) to deliver 12 base-pair DNA target into HeLa cells. (A) Schematic representation of the VECT principle. (B) Microfluidic chip (expansion shown in B′); courtesy of Prof. Todd Sulchek and Dr. S. Chen (Georgia Institute of Technology, USA). (C) Instrumental setup used for VECT-based transfection. (D) and (E) confocal images and FCM plot of the transfected cells. Green and blue colors in (D) indicate the localization of FAM-labelled DNA fragment and Hoechst-stained nuclear DNA. The viability of transfected cells and transfection efficiency were determined by double-staining (DNA-PI/DNA-FAM). For an interpretation of the FCM plot, see Fig. 15. The data in (D) and (F) were acquired by J. Rynes and V. Zlinska, co-authors of this review. (For interpretation of the references to colour in this figure legend, the reader is referred to the web version of this article.) |
|
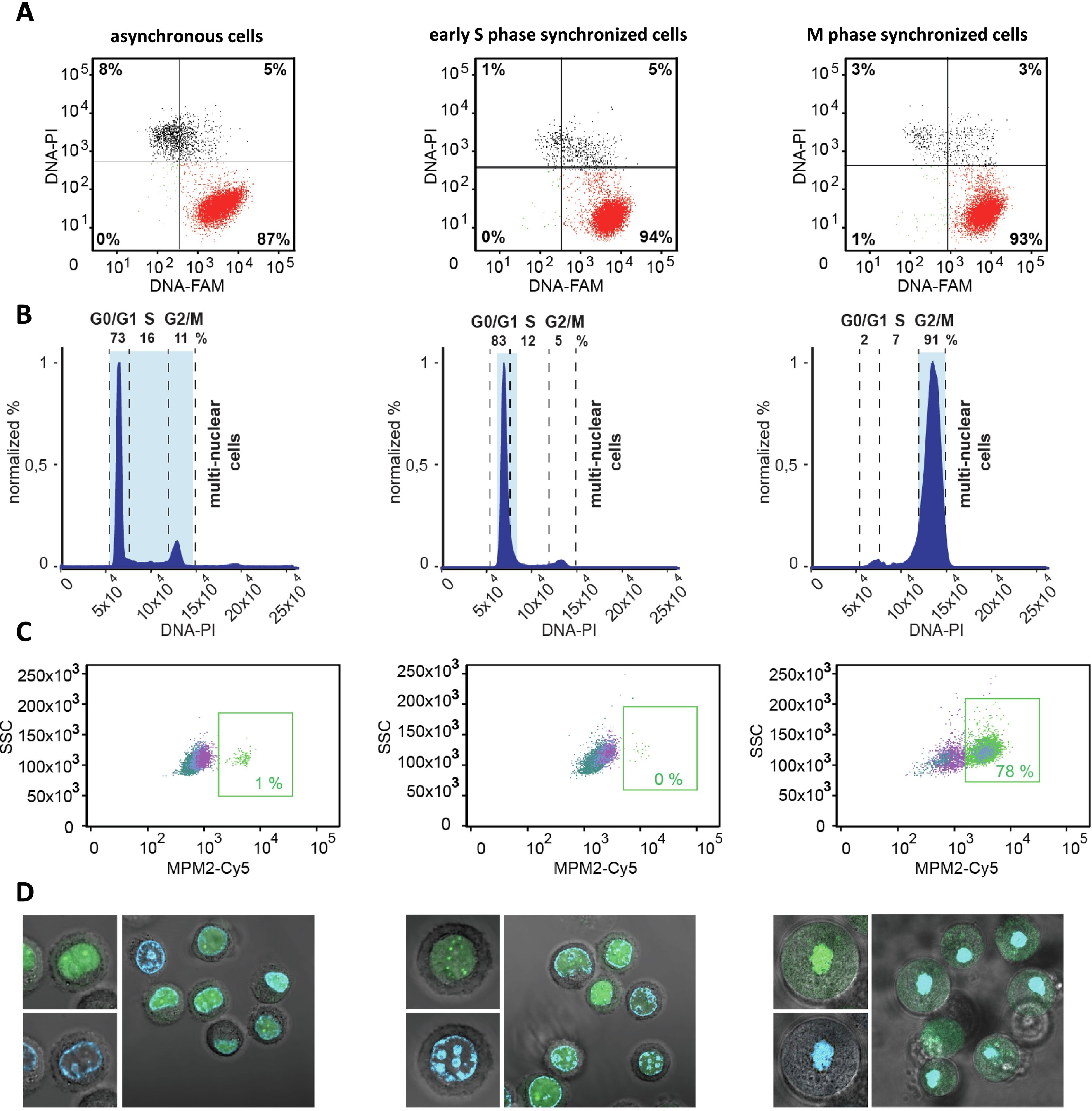
Fig. 16. Illustrative comparison of the controls for in-cell NMR experiments in asynchronous (LEFT) and early-S phase (MIDDLE) and mitosis (RIGHT) synchronized cells. (A) Double-staining (Genomic DNA-PI/DNA target-FAM) FCM analysis reporting of transfection efficiency and viability of HeLa cells after transfection of DNA i-motif-based construct. (B) FCM-based analysis of propidium iodide (PI) stained DNA content of fixed and permeabilized cells, providing quantitative information on synchronicity of cells in the in-cell NMR sample. (C) FCM-based analysis of anti-MPM2-stained cells, providing supplementary information on the population of mitotic cells. (D) Confocal microscopy images reporting on intracellular localization of the introduced FAM-labelled DNA target. Green and blue colors indicate the localization of FAM-labelled DNA and Hoechst-stained nuclear DNA, respectively. The figure was adapted with permission from [28]. Copyright 2024 from Viskova et al. under the terms of the Creative Commons CC BY license. (For interpretation of the references to colour in this figure legend, the reader is referred to the web version of this article.) |
|
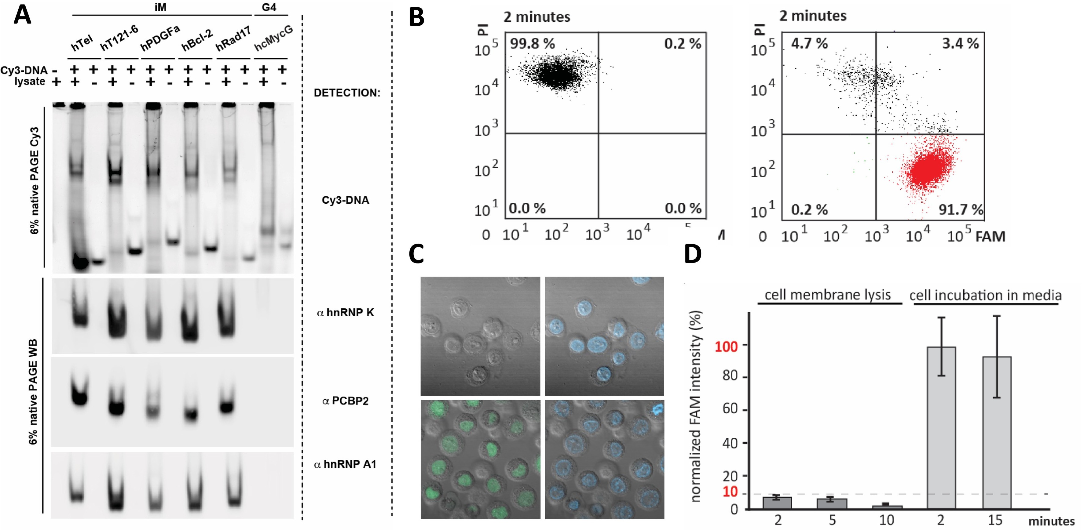
Fig. 17. Introduced DNA localizes in the cell nucleus and binds to (nuclear) proteins: (A) The gel from native PAGE (Polyacrylamide Gel Electrophoresis) to compare electrophoretic retardation of Cy3-labelled DNA i-motif-based fragments in a buffer and in crude cellular lysate from HeLa cells. In the upper part of the panel (6 % native PAGE Cy3), DNA in the gel is visualized via the Cy3-fluorescent label; the lower (faster running) bands in this view correspond to unbound DNA, the higher (slower running) bands visible only in the lanes with lysate present correspond to DNA in complex with proteins from the lysate. The lower part of the panel (6 % native PAGE WB) shows Western Blot experiments to identify the protein components of these complexes; immunostaining of proteins transferred to the PVDF membrane from the native PAGE gel, using antibodies to hnRNP K, PCBP2, and hnRNP A1, demonstrates that proteins involved are nuclear. (B) However, the delivered DNA localized in the cell nucleus is not completely immobilized by nuclear components: selective disruption of the cell membrane leads to leakage of the DNA from the cell nucleus; (B) shows double-staining (PI/FAM) of the cells treated with the cell membrane-disrupting buffer (LEFT) and a control experiment performed in the presence of growth medium (RIGHT). (C) The analogous situation as in (B) was also captured using confocal microscopy: cells transfected with NA-target 2 min after treatment with the cell membrane-disrupting buffer (TOP) or 2 min after the incubation in growth media (BOTTOM). The green colour (LEFT) indicates the localization of the NA target, while the blue colour (RIGHT) corresponds to a cell nucleus stained by Hoechst. (D) Quantification of FAM (NA target) fluorescence in cells treated with the cell membrane-disrupting buffer and in cells incubated in the presence of the medium (control). The figure from (A) was adapted with permission from [28]. Copyright 2024 from Viskova et al. under the terms of the Creative Commons CC BY license.
The figures from (B, C, and D) were adapted with permission from [19]. Copyright 2019 from Krafcikova et al. under the terms of a CC-BY-NC-ND license. (For interpretation of the references to colour in this figure legend, the reader is referred to the web version of this article.) |
|
Fig. 19. Controls are required to interpret the absence of signals in 1D 1H in-cell NMR spectra. The absence of an NA signal in the spectrum can be caused by NA target (partial) degradation, NA target incorporation in high-molecular-weight complex(es), or intracellular environment-induced unfolding. (A) In-cell NMR spectra of HeLa cells transfected with 14-mer RNA hairpin, r(GGCACUUCGGUGCC), acquired as a function of time. Gradual signal decay, absence of RNA signals in the surrounding medium (leakage), and inability to observe recovered RNA from cleared cellular lysate by butanol precipitation (data not shown) indicate the absence of signal observed after 4 h is due to RNA degradation. (B) Schematic representation of the hybrid DNA construct consisting of a double-stranded (ds) DNA region (grey) and an i-motif (iM) forming segment (red). The in-cell NMR signals from the (relatively) environmentally insensitive ds segment serve as an internal reference to monitor iM segment folding/unfolding. (C) and (D) show imino regions of 1D 1H NMR spectra of two distinct hybrid DNA constructs, hybrid/hT121–6 and hybrid/hTel, respectively. Both hybrid constructs consist of identical double-stranded segments (corresponding signals are highlighted in the grey box) and different 5′-single-stranded protrusions (hT121–6 and hTel) that can fold into a DNA i-motif (i-motif specific signals are highlighted in the pink box). For the hT121–6, the absence of the i-motif signals in the in-cell NMR spectrum acquired at 37 °C can be attributed to unfolding because the i-motif signals can be recovered by reducing the temperature to 20 °C (C). In contrast, for the significantly less stable hTel i-motif, formation of which cannot be induced even at 4 °C (D), the unfolding is confirmed only after the in-cell NMR sample is processed into crude cellular lysate followed by acidification, leading to recovery of the i-motif specific signal (D). The in-cell NMR spectra displayed in red and orange were acquired from cells synchronized in the cell cycle's M- and early S-phase, respectively. The fig. (A) was adapted with permission from [22]. Copyright 2021 from Broft et al. under the terms of the Creative Commons CC BY 4.0 license. The figs. (B and C) were adapted with permission from [28]. Copyright 2024 from Viskova et al. under the terms of the Creative Commons CC BY license. (For interpretation of the references to colour in this figure legend, the reader is referred to the web version of this article.) |
|
Fig. 20. The process of planning a discontinuous in-cell NMR experiment, including measurements on pelleted cells interleaved with medium exchange. The time for acquiring in-cell NMR data should not significantly exceed 30 min, so as to minimize the effects of cell starvation and sample acidification due to anaerobic production of lactate. |
|
Fig. 21. An illustrative example of the post-processing of in-cell NMR data to account for the leakage of a NA target from the intracellular space to the surrounding medium during in-cell NMR data acquisition. The spectrum of the medium surrounding the cells in the in-cell NMR sample, referred to as the “leakage” control, is mathematically subtracted from the in-cell NMR spectrum. The resulting difference spectrum is subject to interpretation. The figure was adapted with permission from [77]. Copyright 2019 Royal Society of Chemistry. |
|
Fig. 22. Overview of 19F modifications used for in-cell NMR studies of NA targets: 3,5-bis(trifluoromethyl)benzyl moiety links to the oligonucleotide 5′-terminus via a hexyl spacer (1) [16,18]; 3,5-bis(trifluoromethyl)benzyl (2) and 3-(trifluromethoxy)phenyl moieties (3) directly linked to the 5′-terminus of the oligonucleotide target [29]; fluorobenzofuranyl moiety incorporated into the position 5 of thymine (4) [17]; (3,5-bis(trifluoromethyl)phenyl)ethynyl moiety (5) attached to the 8-position of 2′-deoxyguanosine [82]; a trifluoromethyl group internally incorporated into position 8 of 2′-deoxyguanosine (6) [83,116]. |
|
Fig. 23. A post-synthetic approach to modify oligonucleotide targets with 19F-based probes. (TOP) Schematic representation of a post-synthetic labelling approach based on a CuAAC coupling of a fluorine-containing azide with 5′-terminally alkynylated oligonucleotide. (BOTTOM) examples of fluorinated azide-based derivatives suitable for (in-cell) 19F NMR applications (cf. [117]); 3,5-bis(trifluoromethyl)benzylazide (7), 1-(4-azidophenyl)-2,2,2-trifluoroethanone (8), 2-(4-azidophenyl)-1,1,1,3,3,3-hexafluoropropan-2-ol (9), 4-.
(perfluoro-t-butoxymethyl)benzylazide (10), 5-azido-1,1,1-trifluoropentan-2-one (11), 5-azido-1,1,1-trifluoro-2-(trifluoromethyl)pentan-2-ol (12), 2-(perfluoro-t-butoxyethyl)azide (13), perfluorobutoxy-peg2-azide (14), perfluorobuotoxy-peg3-azide (15), perfluorobutoxy-peg4-azide (16). |