|
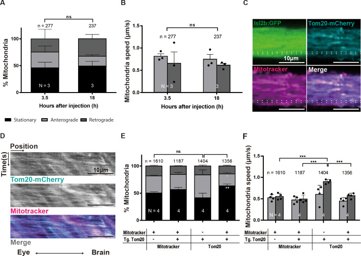
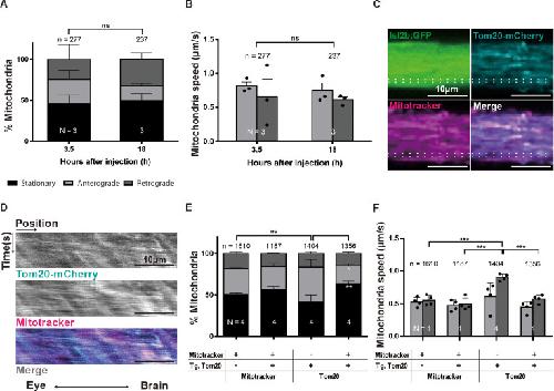
Figure 1—figure supplement 1. Intravitreal Mitotracker injection results in optic nerve mitochondria labeling that is stable within 1 day of injection, labels transgenically labeled retinal ganglion cell (RGC) axonal mitochondria, and has a small but significant effect on the movement behavior of axonal mitochondria.(A, B) RGC axonal mitochondrial movement metrics are stable within the optic nerve between 3.5 and 18 hr after intravitreal Mitotracker injection. (A) Percentage of stationary, and anterogradely and retrogradely moving mitochondria and (B) axonal mitochondrial average speed in each direction (anterograde and retrograde). Mean ± SEM; n = 237–277 mitochondria from 3 animals. A Tom20-mCherry transgene expressed by the RGC-specific Isl2b promoter and intravitreal Mitotracker injection both label largely the same mitochondria in the optic nerve; representative images (C) and corresponding kymographs (D). (E, F) Quantification of mitochondrial movements in RGC axons based on either Mitotracker or a Tom20-mCherry transgene. From left to right, the measurement based on Mitotracker-labeled objects in Mitotracker-injected Tg(Isl2b:GFP) animals, Mitotracker-labeled objects in Mitotracker-injected Tg(Isl2b:GFP x Isl2b:Tom20-mCherry) animals, Tom20-labeled objects in Tg(Isl2b:GFP x Isl2b:Tom20-mCherry) animals, Tom20-labeled objects in Mitotracker-injected Tg(Isl2b:GFP x Isl2b:Tom20-mCherry) animals. Mean ± SEM; n = 1187–1610 mitochondria from 4 animals. Statistical analysis in (A), (B), (E), and (F) was performed by two-way ANOVA following Tukey’s post hoc test for multiple comparisons. Not significant (ns), ***p < 0.001. |
|
Figure 1. Live-imaging mitochondria movement within X. laevis tadpole optic nerve shows that in retinal ganglion cell (RGC) axons approximately half of mitochondria are stopped and there is balanced anterograde and retrograde movement.(A) Intravitreal injection of Mitotracker Deep Red can be used to label RGC mitochondria within axons; here in Tg(Isl2b:GFP) transgenic tadpoles where the RGC axons are also labeled by a cytoplasmic GFP expressed by the Isl2b RGC-specific promoter. The white dotted box illustrates the approximate location of spinning-disc confocal live imaging (1 min, 1 Hz). Representative single frame of a Mitotracker Deep Red labeled optic nerve full region imaged in (B); boxed area rotated and enlarged in (C). (D) Representative kymograph displaying the position (x-axis) of mitochondria over time (y-axis, 60 s); derived from the region between the dotted lines in C for all 60 frames. The yellow star indicates the position of the same mitochondrion in both kymograph (D) and representative image (C). Scale bar, 10 µm. Quantification of mitochondrial movements, showing that (E) about half of RGC axonal mitochondria are stationary and there are comparable numbers of mitochondria moving anterogradely and retrogradely, and (F) the average speed of anterograde and retrograde mitochondria movement is similar. Mean ± SEM; n = 514 mitochondria from 6 animals. Statistical analysis in (F) was performed by unpaired, two-tailed Student’s t-test. Not significant (ns). |
|
Figure 2—figure supplement 1. Movement of OPTN and LC3b in F1 animals (not injected intravitreally with Mitotracker) matches those observed in F0 animals, including showing no large velocity changes in either anterograde or retrograde movement.Percentage of each movement (stationary, anterograde, and retrograde) of OPTN (A) and LC3b (B) in F1 transgenic animals and (C–F) average speed of axonal OPTN and LC3b in each direction (anterograde and retrograde) in F0 (C, D) and F1 (E, F) transgenic animals. Mean ± SEM; n = 155–912 OPTN from 4 to 6 animals. n = 67–474 LC3b from 4 to 6 animals. (G) Average anterograde and retrograde speed in control (non-transgenic, only Mitotracker-injected animals), and Wt OPTN and E50K OPTN expressing retinal ganglion cell (RGC) axons. Mean ± SEM; n = 237–2448 mitochondria from 3 to 6 animals. (H) Fraction of stopped and moving OPTN in animals expressing Wt OPTN in the presence and absence of intravitreal injections (0.5X MMR solvent or Mitotracker injections). Mean ± SEM; n = 819–1242 OPTN objects measured in 11–12 animals. (I) Quantification of mito-OPTN co-localizations in Mitotracker-injected E50K OPTN animals. Percentage of each movement (stationary, anterograde, and retrograde) of mitochondria co-localizing with (mito-OPTN) or not co-localizing with (mito-ONLY) OPTN in E50K OPTN expressing animals. Mean ± SEM; n = 2305 mito-ONLY, n = 2676 mito-OPTN co-localizations from 6 E50K OPTN animals. Statistical analysis in (A–I) was performed by two-way ANOVA following Tukey’s post hoc test for multiple comparisons. *p < 0.05, **p < 0.01, ***p < 0.001 after 24 hr treatment with chloroquine. Mean ± SD; n = 11–12 animals. |
|
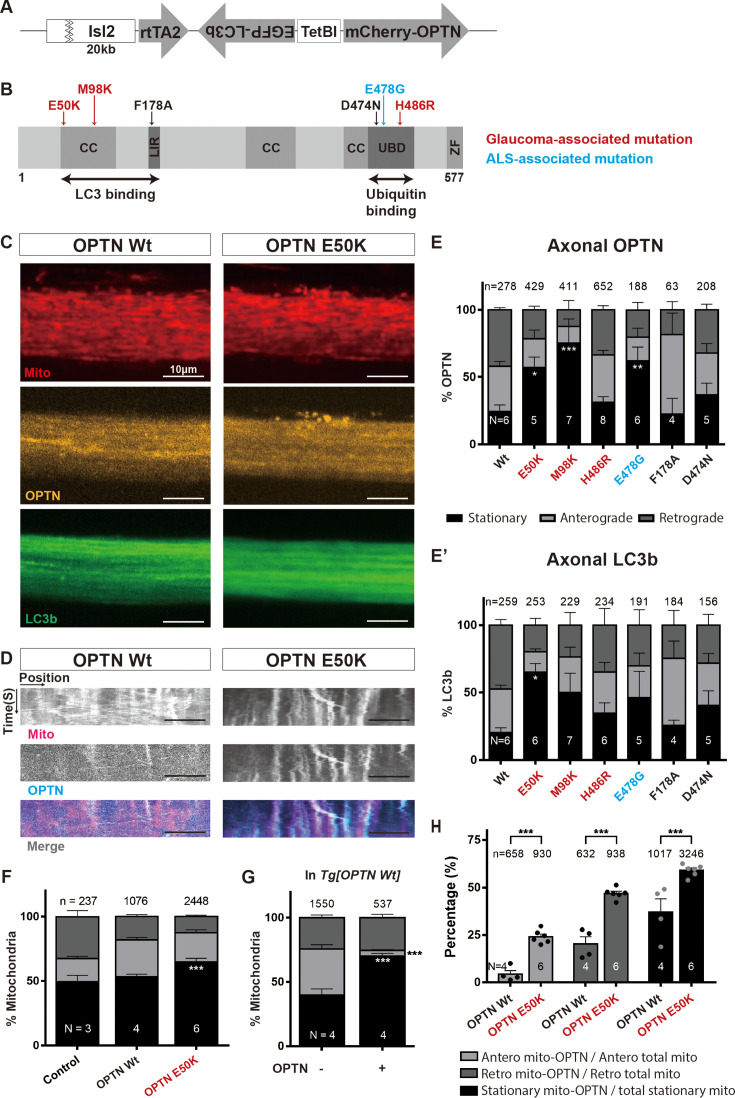
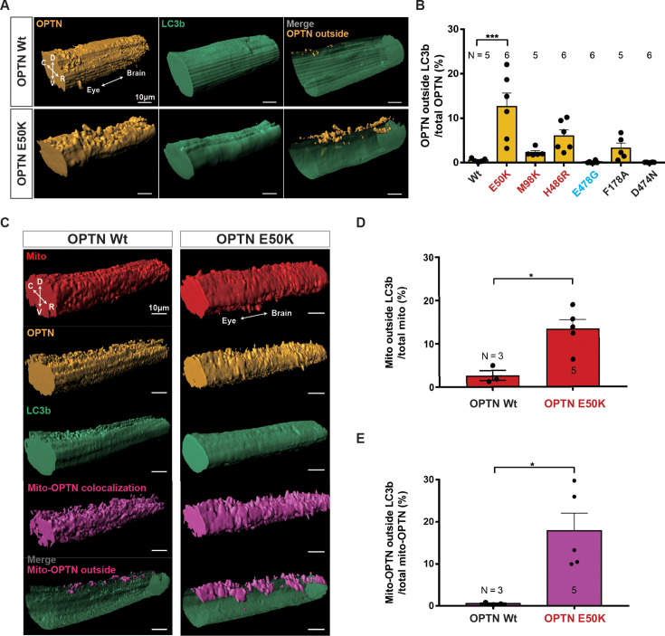
Figure 2. OPTN mutants conditionally expressed in retinal ganglion cells (RGCs) increase the fraction of stopped axonal mitochondria, OPTN and LC3b, and the fraction of mitochondria co-localizing with OPTN.(A) Illustration of the transgenic construct: Isl2b promoter driving rtTA2 linked to EGFP-LC3b and mCherry-OPTN driven in opposite strands by a bidirectional tetracycline operator, TetBI. The fusion constructs are thus expressed only in RGCs and only after doxycycline induction. (B) Schematic of OPTN functional domains showing the position of the point mutations examined. Three glaucoma-associated mutations, E50K, M98K, and H486R; an ALS-associated mutation, E478G; two synthetic OPTN mutations, F178A and D474N, disrupting LC3b and ubiquitin binding, respectively. CC: coiled coil domain, LIR: LC3 interacting region, UBD: ubiquitin-binding domain, ZF: zinc finger. Numbers indicate the amino acid position. Representative confocal images (C) and corresponding kymographs (D) of axonal mitochondria, OPTN, and LC3b in Mitotracker-injected Tg(Isl2b:mCherry-OPTN(Wt or E50K)_ EGFP-LC3b) animals 3 days after induction of transgene expression. Scale bar, 10 µm. Quantification of OPTN (E) and LC3b (E’) movements in Wt OPTN and various OPTN mutants (all independent F0 animals). Bar graphs show the percentage of each movement (stationary, anterograde, and retrograde) of OPTN and LC3b in Wt OPTN and OPTN mutants. Mean ± SEM; n = 63–652 OPTN and n = 156–259 LC3b objects measured in 4–8 animals. (F) Quantification of mitochondrial movements after Mitotracker injection in control (non-transgenic), and transgenic animals expressing in RGCs either Wt or E50K OPTN (analyzed in F1 animals). Expression of E50K OPTN but not Wt OPTN results in a significant increase in stalled mitochondria compared to the control. Mean ± SEM; n = 237–2448 mitochondria from 3 to 6 animals. Quantification of mito-OPTN co-localization in Mitotracker-injected Wt OPTN (G, H) and E50K OPTN (H) animals. (G) Percentage of each movement (stationary, anterograde, and retrograde) of mitochondria co-localizing (mito-OPTN) or not co-localizing (mito-ONLY) with OPTN in the animals expressing Wt OPTN. Mean ± SEM; n = 1550 mito-ONLY, n = 537 mito-OPTN co-localizations from 4 Wt OPTN animals. (H) Expression of E50K OPTN results in increased fraction of mito-OPTN (mitochondria-OPTN co-localization) relative to Wt OPTN, both in the moving and stationary pools. Mean ± SEM; n = 658–930 total anterograde mitochondria, n = 632–938 total retrograde mitochondria, n = 1017–3246 total stationary mitochondria from 4 to 6 animals. Statistical analysis in (E–H) was performed by two-way ANOVA following Tukey’s post hoc test for multiple comparisons. *p < 0.05, **p < 0.01, ***p < 0.001. |
|
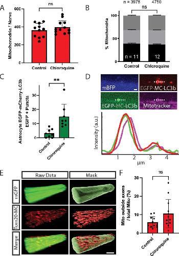
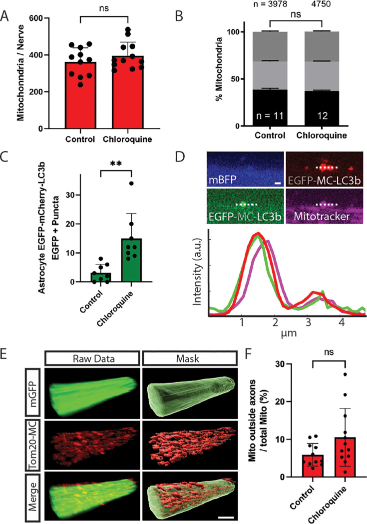
Figure 3—figure supplement 1. Inhibiting autophagolysosome formation through chloroquine minimally affects retinal ganglion cell (RGC) axonal mitochondria degradation.(A) Quantification of Tom20-mCherry puncta number per axon segment imaged in the presence or absence of chloroquine for 24 hr. Mean ± SD. (B) Quantification of Tom20-mCherry movements showing the percentage of each movement (stationary, anterograde, and retrograde; black, light gray, and dark gray, respectively) in the presence or absence of chloroquine for 24 hr. N and n represent the number of animals and mitochondria analyzed. (C) EGFP+ autophagosome puncta increase in astrocytes expressing EGFP-mCherry-LC3b reporter in response to 10 hr of chloroquine treatment. (D) In the presence of chloroquine, some EGFP+ autophagosome puncta contain RGC mitochondria. (E) 3D reconstructions of raw fluorescence and Imaris-generated masks used for quantifications for RGC expressed membrane-GFP (mGFP) and mitochondria (Tom20-mCherry) transgenes. D: dorsal, V: ventral, C: caudal, R: rostral. Scale bar, 10 µm. (F) Percentage of RGC Tom20-mCherry signal outside of lynkGFP-labeled RGC axons is not significantly affected by chloroquine treatment. |
|
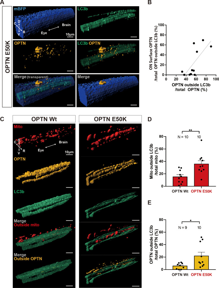
Figure 3. 3D reconstruction of axonal mitochondria, OPTN and LC3b in optic nerves shows that glaucoma-associated OPTN mutations increase the amounts of mitochondria, OPTN, and mito-OPTN outside of the LC3b-labeled axons.(A) Reconstruction of optic nerves displaying OPTN, LC3b, and OPTN outside LC3b-labeled retinal ganglion cell (RGC) axons (merged images on the right) in the optic nerves of animals expressing Wt and E50K OPTN. D: dorsal, V: ventral, C: caudal, R: rostral. Scale bar, 10 µm. (B) Percentage of OPTN outside LC3b-labeled RGC axons is significantly higher or trends so in the glaucoma-associated OPTN mutations. Mean ± SEM; n = 5–6 animals. (C–E) 3D reconstruction of axonal mitochondria, OPTN, and LC3b within the segments of intraocular optic nerves in Mitotracker-injected Tg(Isl2b:mCherry-OPTN(Wt or E50K)_ EGFP-LC3b) X. laevis. (C) Reconstruction displaying mitochondria, OPTN, LC3b, mito-OPTN co-localization, and mito-OPTN outside LC3b-labeled RGC axons (merged images on the bottom) in the optic nerves of animals expressing Wt and E50K OPTN. D: dorsal, V: ventral, C: caudal, R: rostral. Scale bar, 10 µm. Percentage of mitochondria (D) and mito-OPTN (E) outside of LC3b-labeled RGC axons after expression of Wt and E50K OPTN. Expression of E50K OPTN results in a significant increase in mitochondria and mito-OPTN co-localizations outside of LC3b-labeled RGC axons. Mean ± SEM; n = 3–5 animals. Statistical analysis in (B) was performed by one-way ANOVA following Tukey’s post hoc test for multiple comparisons, and (D, E) was performed by unpaired, two-tailed Student’s t-test. *p < 0.05, ***p < 0.001. |
|
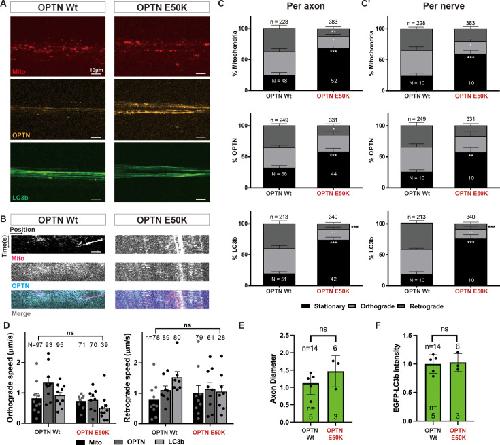
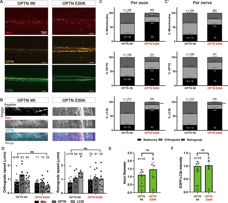
Figure 4—figure supplement 1. Movements of axonal mitochondria, OPTN, and LC3b within the sparsely labeled Mitotracker-labeled Tg(Isl2b:mCherry-OPTN(Wt or E50K)_ EGFP-LC3b) axons of retinal ganglion cells (RGCs) transplanted into non-transgenic X. laevis.Representative confocal images (A) and corresponding kymographs (B) of axonal mitochondria and OPTN within the sparsely labeled axons. Scale bar, 10 µm. Relative to Wt OPTN, E50K OPTN increases the percentage of stationary mitochondria, OPTN, and LC3b measured in sparsely labeled axons (analyzed per axon (C) and per animal (C’)). Mean ± SEM; n = 228–383 mitochondria in 48–52 axons from 10 animals. n = 249–331 OPTN in 44–66 axons from 10 animals. n = 213–340 LC3b in 42–51 axons from 10 animals. (D) Average speed of axonal mitochondria, OPTN, and LC3b in each direction (anterograde and retrograde) in Wt and E50K OPTN transgenic animals. Mean ± SEM; n = 71–97 mitochondria in 48–52 axons from 10 animals. n = 61–93 OPTN in 44–66 axons from 10 animals. n = 28–95 LC3b in 42–51 axons from 10 animals. (E) Width measurement of axons based on the EGFP-LC3b signal after expression of Wt or E50K OPTN. Mean ± SD; n = 14 axons from 5 animals for Wt OPTN, and n = 6 axons from 3 animals for E50K OPTN. (F) Peak EGFP-LC3b signal per axon after expression of Wt or E50K OPTN, normalized relative to mean value of Wt OPTN group. Mean ± SD; n = 14 axons from 5 animals for Wt OPTN, and n = 6 axons from 3 animals for E50K OPTN. Statistical analyses in (C) and (D) were performed by two-way ANOVA following Tukey’s post hoc test for multiple comparisons, and in (E) and (F) by unpaired, two-tailed Student’s t-test. Not significant (ns); *p < 0.05, **p < 0.01, ***p < 0.001. |
|
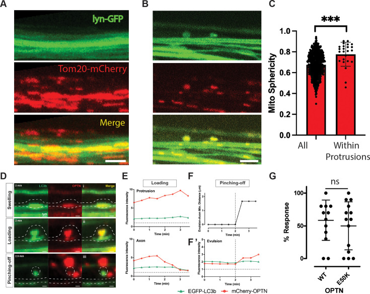
Figure 4. Retinal ganglion cell (RGC) axonal mitochondria and OPTN found outside of the LC3b-labeled axons are both within the optic nerve parenchyma and on the surface of the optic nerve and are increased by expression of E50K OPTN.(A, B) E50K OPTN from sparsely labeled axons found outside of LC3b-labeled axons is found both within the optic nerve parenchyma and at the optic nerve surface. (A) Reconstruction showing astrocyte membranes of the host, from Tg(Fabp7:mTagBFP2-Ras) here abbreviated as mBFP, and E50K OPTN and LC3b (merged images on the bottom) from the axons of the donor cells. D: dorsal, V: ventral, C: caudal, R: rostral. Scale bar, 10 µm. (B) Percentage of OPTN on the optic nerve surface (y-axis) versus percentage of total OPTN outside of the LC3b-labeled axons (x-axis). n = 11 animals. Trend line with 0.522 R-squared value. (C, E) Sparse labeling of axons reveals that extensive amounts of axonal mitochondria and OPTN are outside of the axons. (C) 3D reconstructions of sparsely labeled axons showing mitochondria and either Wt or E50K OPTN reveal much of both are outside the LC3b-labeled RGC axons (merged images on the bottom). D: dorsal, V: ventral, C: caudal, R: rostral. Scale bar, 10 µm. Percentage of mitochondria (D) and OPTN (E) outside the LC3b-labeled RGC axons in animals expressing Wt and E50K OPTN, respectively. Mean ± SEM; n = 9–10 animals. Statistical analysis in (D) and (E) was performed by unpaired, two-tailed Student’s t-test. *p < 0.05, **p < 0.01. |
|
Figure 5. Extruded axonal mitochondria are degraded by astrocytes.(A) Z-projection of full length of the optic nerve visible through live imaging, labeled by an Aqp4-GFP transgene expressed in astrocytes. (B) Z-projections of four channels after higher resolution imaging of a region of the same optic nerve, position shown in stippled boxed region in (A); four channels are astrocyte expressed mem-BFP and Aqp4-GFP transgenes, a retinal ganglion cell (RGC) expressed mem-mCherry transgene, together with intravitreally injected Mitotracker. Solid boxes represent fields shown at higher resolution in (D) and (E). (C) Micro-CT of the head of the same animal after embedding in epoxy resin, used to pin-point the area live-imaged for subsequent SBEM analyses. Optic nerve is colorized green. Letter insets: e is eye and br is brain. (D) Superficial astrocyte soma labeled by astrocyte expressed Aqp4-GFP transgene (i) containing axonal derived membranes (ii) and mitochondria (iii). Arrow, arrowhead, and double arrows represent three discrete axonal mitochondria signal unambiguously identifiable at both light level live imaging and at the level of SBEM, shown in (E) and (F). (E) Two SBEM sections of the same astrocyte soma centered on discrete pockets phagocytosed axonal membranes and mitochondrial material. (F) Extra-axonal mitochondria and membranes within fine astrocyte processes. Asterisk represents a process originating from the same astrocyte shown in (G). (G) Morphology of one of the astrocytes whose processes are near the extra-axonal mitochondria shown in (F); on right, reconstruction of about half the astrocyte and on left single plane. (H) Reconstruction of an axon near the soma of the same astrocyte shown in (D) and (E). (I) Dystrophic mitochondria within axon appearing to be enwrapped in other axonal membranes within the axon, adjacent to superficial astrocyte soma. |
|
Figure 6. Mitochondria and OPTN leave retinal ganglion cell (RGC) axons through focal dystrophies.(A) Tom20-mCherry-labeled RGC mitochondria from sparse axons are found outside the axons, as labeled by a membrane EGFP transgene. Image is a z-projection spanning 4 µm, as external mitochondria have a diffuse pattern. (B) Axolemmal protrusions in sparse axons containing mitochondria. Image represents a single z plane. (C) Sphericity measures show that mitochondria within axolemmal protrusions differ from other axonal mitochondria. (D) Examples of axonal dystrophies in sparsely labeled Tg(Isl2b:mCherry-OPTN(M98K)_ EGFP-LC3b) axons containing partially co-localized stopped OPTN and LC3b; presented as a pseudo-sequence consistent with extra-axonal OPTN being the product of transcellular mitochondrial degradation. (i) Swelling, where the mitophagy machinery OPTN and LC3b is stopped together and focally enriched in a symmetric axonal dystrophy. (ii) Loading, where focally accumulated OPTN is enriched in an asymmetric axonal dystrophy. (iii) Pinching-off, where an axon evulsion is acutely separated from the axon of origin and appears to coalesce with other extra-axonal OPTN presumably within acidified organelles of a phagocyte. Scale bar, 1 µm. (E) Changes in fluorescence within the axon protrusion and directly beneath it within the axon of origin suggest an active loading process. (F) Minimum distance and (F’) changes in fluorescence within the axon evulsion show further increase in OPTN soon after separation from the axon. Gray dotted horizontal lines represent the mean fluorescence in the same axon away from the axon dystrophy, set at 1; thus, all fluorescence values shown represent focal concentrations of both LC3b and OPTN signal, suggestive of these being sites of axonal mitophagy. (G) Dot-avoidance response of animals expressing OPTN Wt or E50K transgenes. Not significant (ns); ***p < 0.0001 . |