Click here to close
Hello! We notice that you are using Internet Explorer, which is not supported by Xenbase and may cause the site to display incorrectly.
We suggest using a current version of Chrome,
FireFox, or Safari.
J Cell Sci
2025 Oct 15;13818:. doi: 10.1242/jcs.263877.
Show Gene links
Show Anatomy links
Supracellular contractility in Xenopus embryo epithelia regulated by extracellular ATP and the purinergic receptor P2Y2.
Joshi SD, Jackson TR, Zhang L, Stuckenholz C, Davidson LA.
???displayArticle.abstract???
Extracellular signals regulate epithelial homeostasis, cell fate and the patterning of cell behaviors during embryogenesis, wound healing, regeneration and disease progression. Previous studies in our group found that cell lysate from intentionally wounded Xenopus laevis embryos triggers a strong but transient contraction in neighboring epithelia, whether contiguous to the wound site or in non-wounded embryos. We previously identified extracellular ATP (eATP) as a possible candidate signal. Here we test additional candidates and find that several nucleotides, including ADP, UTP and UDP, also trigger contractility. Through a temporal and spatial screen of lysate activity, an inhibitor screen and morpholino knockdown of candidate receptors, we find that contractility is mediated by a G-protein-coupled purinergic receptor, P2Y2 (P2RY2). Activated P2RY2 triggers F-actin assembly and myosin II contractility. Knockdown of P2RY2 or overexpression of mutant G protein effectors abrogate epithelial contractility when epithelia are exposed to eATP or lysate. We demonstrate that the major contributors to epithelial contractility in lysate are the extracellular nucleotide triphosphates ATP and UTP, which are sensed by P2RY2 and transduced through G proteins to contract the epithelium.
Fig. 1. Spatiotemporal responses to lysate suggest that lysate sensing does not desensitize and is developmentally regulated. (A) A single frame from a time-lapse sequence demonstrating multiple pulses of lysate to the ectodermal surface of a gastrula-stage embryo. Arrowhead (yellow) shows the direction of lysate flow from the micropipette (μ pipette). Vertical line indicates the spatial domain along which kymographs are collected. (B) Kymograph from the time-lapse sequence of ten contractions in the same embryo (with a single 60 s gap, asterisk; Movie 1). The surface is perfused with pulses of 60 nl lysate every 30 s. The embryonic epithelium recoils after the pulse train ends. Inset (dashed box) shows little change after multiple pulses. Data shown are representative of nine embryos. (C) Representative kymographs showing the responses of a single embryo perfused nine times with 60 nl lysate every 600 s. Each kymograph is the same scale as in B and starts 600 s (10 min) after the start of the previous one. The full set of nine perfusions takes place over ∼90 min. The ectoderm contracts and relaxes after each perfusion (Movie 2; nine sequences are concatenated). Data shown are representative of three embryos. (D) Contractile responses to perfused lysate are observed in all epithelial tissues in gastrula and neurula stages, except vegetal endoderm (st. 10–11, gastrula stages). (E) Contractile responses in ectoderm perfused with lysate begin in late blastula stages and continue through neurulation.
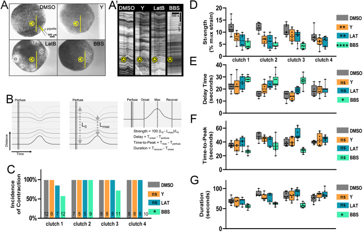
Fig. 2. F-actin and myosin II are involved in the contractile response to ATP. (A) Single time-lapse frames of embryos incubated in DMSO (carrier control), Y-27632 (Y), latrunculin B (LatB) or blebbistatin (BBS) prior to being exposed to a single 60 nl pulse of lysate. Arrowheads indicate direction of perfusion flow from the micropipette (μ pipette, position indicated for DMSO; see Movie 3). (A′) Kymographs collected from time-lapse sequences along the lines marked in A show contractions for each condition. Vertical arrowheads indicate the time of perfusion. Multiple lesions in the epithelium appear after treatment with LatB (asterisks in A). (B) Schematic kymograph showing a mock contraction with lines indicating pigment features displacing over time and their analysis under each condition. (C) Incidence of contraction (expressed as a percentage), (D) strength, (E) delay time, (F) time-to-peak and (G) duration of the contraction in the indicated conditions. n embryos is indicated in C. Note: cases where contractions were absent are not included in D–G. Box plots in D–G show the median (line), interquartile range (box) and range (whiskers), along with individual data points. Statistics for C–G indicate significance from the DMSO control condition. ns, not significant; *P<0.05; **P<0.01; ****P<0.0001 (nested one-way ANOVA with Dunnett's multiple comparisons test in C, Šidák's multiple comparisons test in D–G).
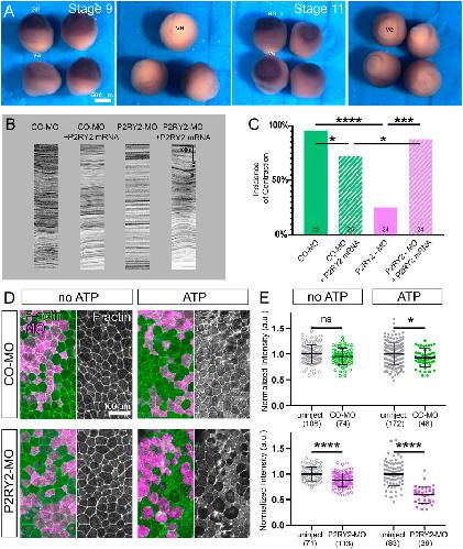
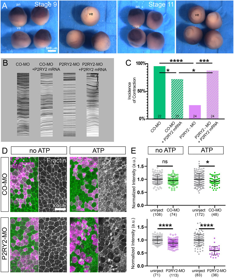
Fig. 3. Gene expression and knockdown of the P2RY2 receptor. (A) RNA in situ hybridization gene expression of P2RY2 at late blastula (stage 9) and mid-gastrula (stage 11). Highest expression is seen in the animal pole (an) with the lowest in the vegetal endoderm (ve). Data shown are representative of three clutches. (B) Representative kymographs of contractility of morpholino controls, knockdowns and rescues after perfusion with 4 nl of 400 µM ATP. For knockdown of P2RY2, embryos were injected with either 32 ng of a control morpholino oligomer (CO-MO) or 16 ng each of two morpholino oligomers targeting translation initiation sites of the two homeoalleles, P2RY2.L and P2RY2.S (P2RY2-MO). Rescue was tested in embryos co-injected with 2 ng of a morpholino-resistant P2RY2.L mRNA. (C) The incidence of contractility for knockdown and rescue experiments. n embryos is indicated. (D) P2RY2 knockdown effects on actomyosin accumulation after exposure to eATP. The left side of each panel shows F-actin staining (green) and a scattered population of cells injected with the morpholino and a Rhodamine–dextran tracer (magenta). The right side of each panel shows a grayscale image of the F-actin channel. (E) Medio-apical F-actin intensity was measured through mosaic knockdown and control morpholino-injected explants and compared to uninjected cells. The intensity of each region of interest, in both uninjected and morpholino-injected cells, was normalized to the mean F-actin intensity of the uninjected cells in the same explant. Results for each condition are pooled from 3–4 explants, and cell numbers are listed below each data column. Mean±s.d. is indicated. a.u., arbitrary units. Statistics for C and E indicate significance of the incidence of contraction and the normalized intensity of F-actin, respectively. ns, not significant; *P<0.05; ***P<0.001; ****P<0.0001 (two-way ANOVA in C; one-tailed unpaired or Welch's t-test in E).