|
Liquid-like behaviors of nucleoli when aspirated into a micropipette. (A) Schematic of the experimental setup. The Stage V-VI X. laevis oocyte nucleus (GV) is isolated into mineral oil to facilitate imaging. The image shows a multicolor confocal Z-slice through the bottom of a GV. In the nucleoli, the GC is labeled with NPM1-RFP (magenta), and the DFC is labeled with FIB1-eGFP (green). (Scale bar, 15 um.) (B) Timelapse of nucleoli fusing after disruption of the surrounding actin network with Latrunculin A. (Scale bar, 10 µm.) (C) Schematic of MPA where a nonwetting droplet is aspirated into a pipette. Abbreviations: Lp = length of the droplet inside the pipette. Rp = radius of the pipette. Positive aspiration pressure leads to increasing Lp. (D) Expected mechanical strains of Newtonian and viscoelastic fluids after a constant stress (pressure) is applied and released. For the Newtonian fluid, we expect a linear response, whereas for a viscoelastic fluid, we expect a nonlinear response. As an example of a viscoelastic fluid, we plot the results from the Kelvin-Voigt model. Pgamma represents the capillary pressure that must be exceeded by applied external pressure to induce the flow of condensate into the micropipette. (E) Brightfield image of a silicone oil droplet partially aspirated into a micropipette. (Scale bar, 20 um.) (F) A representative example of the silicone oil aspiration response. (G) Multicolor confocal timelapse images of the GC entering the micropipette under suction pressure overlaid with simultaneously acquired differential interference microscopy (DIC) images. The micropipette appears slightly green due to adsorption of nucleoplasmic FIB1-eGFP. (Scale bar, 5 µm.) (H) Quantification of the GC deformation shown in panel G. |
|
Fig. 2. Nucleolar subcompartments have distinct material properties. (A) Fluorescence confocal timelapse images of a nucleolus aspirated under constant pressure (360 Pa). The green arrowheads point to the tip of the DFC inside the pipette, while the magenta arrowheads point at the beginning of the GC phase. (Scale bar, 5 um.) (B) Plot of the lead position of the DFC (indicated by the green arrowhead in panel A) over time. (C) Fluorescence confocal timelapse images, overlaid with DIC images, showing the relaxation of a cylindrical plug of GC, generated by ejecting the aspirated nucleolus (negative pressure) while pulling the pipette away. (Scale bar, 2 um.) (D) Ejection of the aspirated GC and DFC shows slow relaxation of the DFC. (Scale bar, 5 um.) (E) Aspect ratio of the relaxing cylindrical plug of GC and DFC shown in panels C and D over time. The white outlines in the insets indicate the regions of the relaxing nucleolus included in the analysis. The time when the nucleolus fully exits the pipette is defined as time =0. (F–H) Aspiration of the GC and DFC of the same nucleolus at 20 Pa. L0 = length of the droplet inside the pipette at time =0. (Scale bar, 5 um.) |
|
Fig. 3. Comparison of the material properties of GC and DFC. (A and B) Aspiration responses of the GC (A) and DFC (B). The dots show the experimental data for the strain of the GC aspirated at 5 Pa (n = 14 measurements from 8 nucleoli) and DFC aspirated at 20 Pa (n = 13 measurements from 10 nucleoli). The lines represent the results of fitting Eq. 1 to the experimental data. Each color represents measurements taken using different nucleoli.
|
|
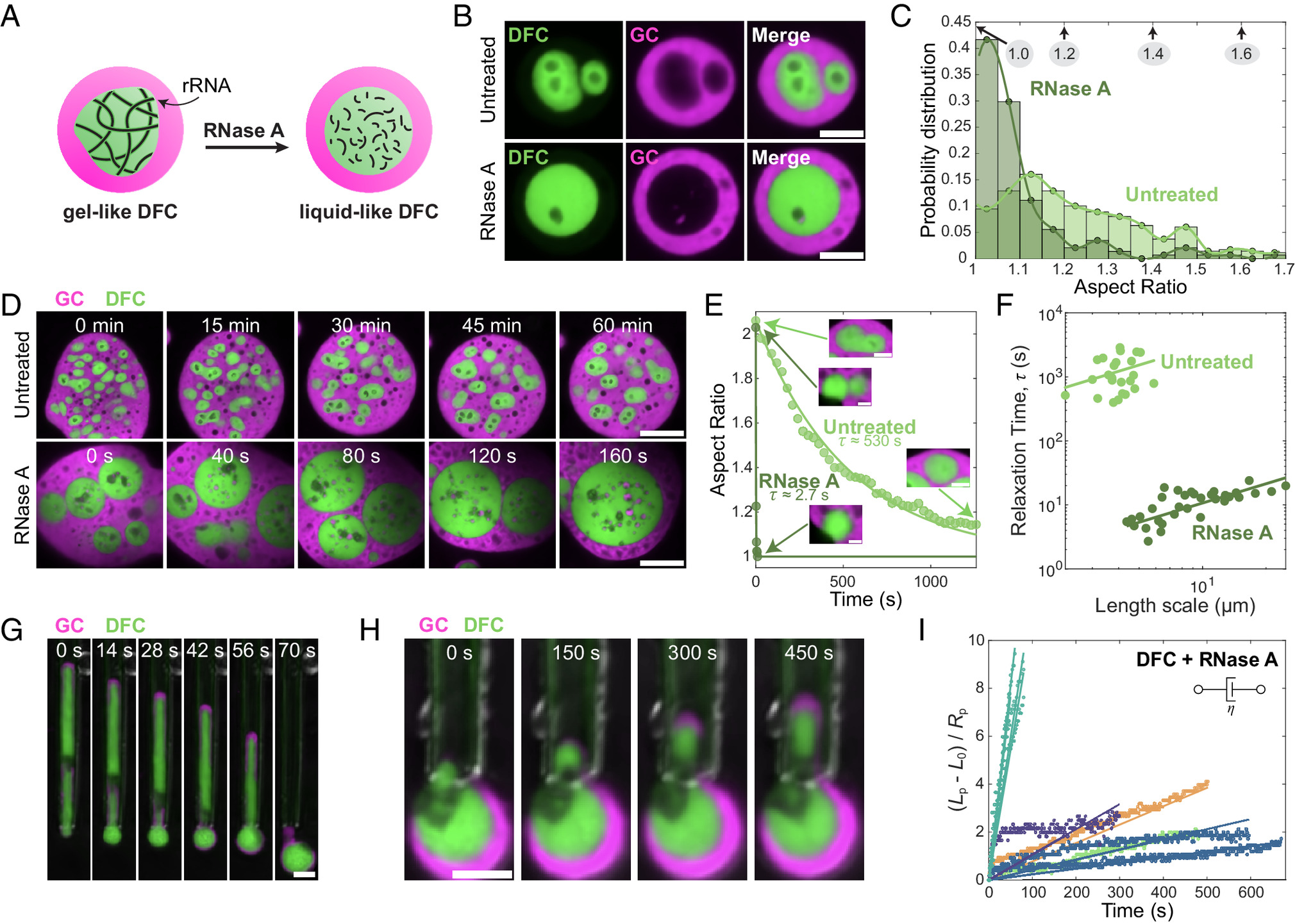
Fig. 4. Degradation of RNAs fluidizes the DFC. (A) Schematic showing the predicted effect of RNase A. (B) Representative images of untreated and RNase-treated nucleoli. (Scale bar, 5 µm.) (C) DFC aspect ratio probability distribution histograms for untreated (n = 366 DFCs) and RNase A treated (n = 147 DFCs) nucleoli. The average aspect ratio of untreated DFCs is 1.28 ± 0.02 (mean ± SEM), and for RNase-treated DFCs is 1.10 ± 0.01. (D) Fusion of untreated and RNase-treated nucleoli induced by inhibiting actin polymerization using Latrunculin A. (Scale bar, 15 µm.) (E) Single example fusion events of untreated (light green curve) and RNase-treated (dark green curve) DFCs of comparable sizes. The solid lines represent exponential fits to the data. The inset shows the DFCs before and after fusion. (Scale bar, 3 µm.) (F) DFC fusion relaxation times, |
|
Fig. 5. Schematic of aspirating the nucleolus into a micropipette. Within the DFC, the dense packing of nascent rRNAs appears to give rise to viscoelastic properties. The sequential cleavage, modification, folding, and assembly of these nascent rRNAs, as they migrate radially toward the nucleolar periphery, facilitates their compaction into preribosomal particles, which likely gives rise to the more fluid-like environment in the GC.
|
|
Still for Movie S1. Aspiration of the GC into a pipette, as in Fig. 1G. The nucleolar subcompartments are fluorescently labeled (GC in magenta, DFC in green). Time = min:s. Scale bar: 5 um. |
|
Still from Movie S2. Aspiration of the nucleolus at constant pressure, as in Fig. 2A. Time = min:s. Scale bar: 5 um.
|
|
Still from Movie S3. Relaxation of the GC following ejection from the pipette, as in Fig. 2C. Time = min:s. Time = 0 corresponds to when the nucleolus leaves the pipette. Scale bar: 5 um |
|
Still from Movie S4. Relaxation of the DFC following ejection from the pipette, as in Fig. 2D. Time = min:s. Time = 0 corresponds to when the nucleolus leaves the pipette. Scale bar: 5 um. |
|
Still from Movie S5. Aspiration of the DFC, as in Fig. 2G. Time = min:s. Scale bar: 5 um.
|
|
Still from Movie S6. Coalescence of untreated DFCs following actin network disruption by Latrunculin-A, as in Fig. 4D. Time = hr:min:s. Scale bar = 20 um. |
|
Still from Movie S7. Coalescence of RNase A treated DFCs following actin network disruption by Latrunculin-A, as in Fig. 4D. Time = min:s. Scale bar = 20 um |
|
Still from Movie S8. Relaxation of an RNase-treated nucleolus, as in Fig. 4G. Scale bar: 3 um.
|
|
Still from Movie S9. Aspiration of an RNase-treated nucleolus, as in Fig. 4H. Scale bar: 3 μm.
|