Click here to close
Hello! We notice that you are using Internet Explorer, which is not supported by Xenbase and may cause the site to display incorrectly.
We suggest using a current version of Chrome,
FireFox, or Safari.
???displayArticle.abstract???
The Wnt/β-catenin signaling plays crucial roles in early development, tissue homeostasis, stem cells, and cancers. Here, we show that RNF152, an E3 ligase localized to lysosomes, acts as a negative regulator of the Wnt/β-catenin pathway during Xenopus early embryogenesis. Overexpression of wild-type (WT) RNF152 inhibited XWnt8-induced stabilization of β-catenin, ectopic expression of target genes, and activity of a Wnt-responsive promoter. Likewise, an E3 ligase-defective RNF152 had repressive effects on the Wnt-dependent gene responses but not its truncation mutant lacking the transmembrane domain. Conversely, knockdown of RNF152 further enhanced the transcriptional responses induced by XWnt8. RNF152 morphants exhibited defects in craniofacial structures and pigmentation. In line with this, the gain-of-RNF152 function interfered with the expression of neural crest (NC) markers, whereas its depletion up-regulated NC formation in the early embryo. Mechanistically, RNF152 inhibits the polymerization of Dishevelled, which is key to Wnt signaling, in an E3 ligase-independent manner. Together, these results suggest that RNF152 controls negatively Wnt/β-catenin signaling to fine-tune its activity for NC formation in Xenopus embryo. [BMB Reports 2022; 55(5): 232-237].
Fig. 1. Overexpression of RNF152 inhibits Wnt-induced transcriptional responses. (A) Schematic diagram of wild-type (WT) Xenopus RNF152 and its mutant proteins, RNF152(CS) with two serine residues substituted for cysteine residues in the RING finger domain and RNF152(dTM) with deletion of the transmembrane domain. (B-D) Four-cell stage embryos were injected in the animal pole region with the indicated combination of mRNAs, cultured to stage 10.5 and harvested for western blotting (B) and reporter assays (C) or animal caps were excised from the injected embryos at stage 8, incubated until sibling embryos reached stage 10.5 and subsequently subjected to RT-PCR analysis (D). The amount of mRNA injected: XWnt8 (100 pg), WT RNF152 (500 pg), RNF152(CS) (500 pg) and RNF152(dTM) (500 pg). Data in (C) are expressed as the mean ± SEM (n = 3 biological replicates). **P-value < 0.01. β-actin and ODC serve as loading controls. WE, uninjected control whole embryo. Co AC, uninjected control animal caps. (−), no injection of WT RNF152 or its mutants. −RT, control in the absence of reverse transcriptase.
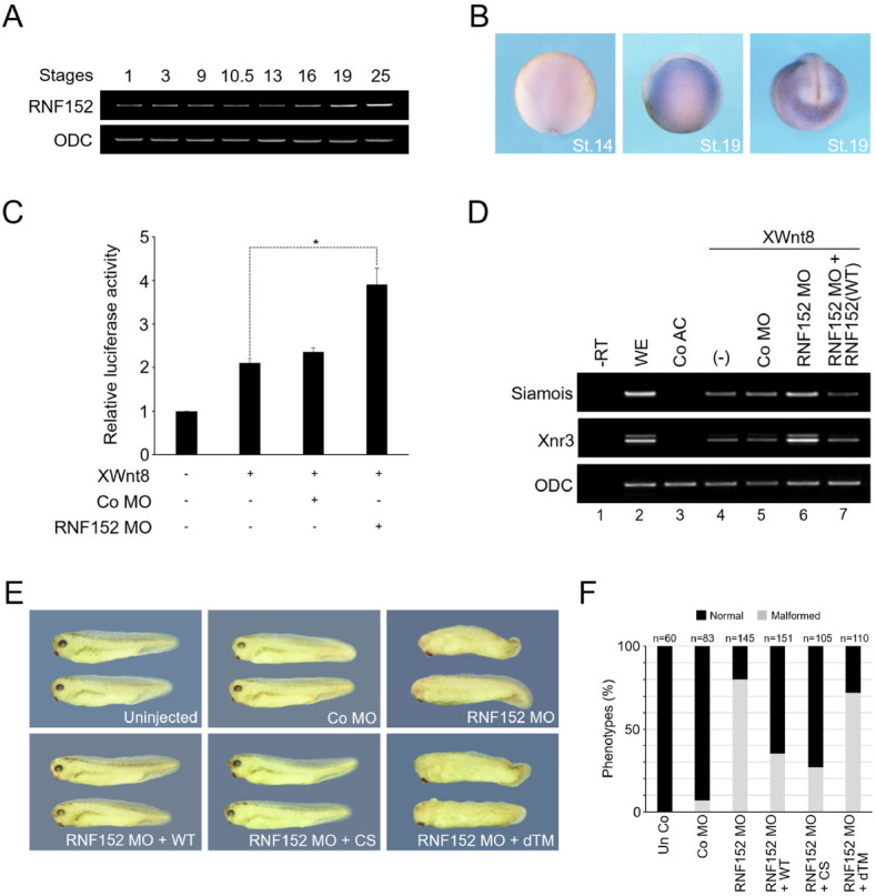
Fig. 2. Knockdown of RNF152 up-regulates Wnt-dependent gene responses. Temporal (A) and spatial (B) expression patterns of RNF152 in Xenopus early development were analyzed by RT-PCR and in situ hybridization, respectively. In (B), the leftmost embryo is shown in dorsal view with anterior to the top, the middle embryo in lateral view with anterior to the left and the rightmost embryo in anterior view with dorsal to the top. (C, D) Four-cell stage embryos were injected in the animal pole area as indicated with XWnt8 (100 pg), RNF152 MO (40 ng), Co MO (40 ng) and WT RNF152 mRNA (300 pg) and cultured to stage 10.5 for reporter assays (C) or animal caps were dissected at stage 8 from the injected embryos and incubated to stage 10.5 for RT-PCR analysis (D). Data in (C) are expressed as the mean ± SEM (n = 3 biological replicates). *P-value < 0.05. (−), no co-injection of MO and/or RNF152 mRNA. (E) Four-cell stage embryos were injected radially in the marginal zone with RNF152 MO (60 ng), Co MO (60 ng), WT RNF152 (300 pg), RNF152(CS) (300 pg) and RNF152(dTM) (300 pg) mRNA as indicated and cultured to tadpole stages. Embryos are shown in lateral views with anterior to the left. (F) Quantification of the phenotypes shown in (E).
Fig. 3. Depletion of RNF152 causes increased expression of neural crest markers. (A) Four-cell stage embryos were injected in the animal pole region with noggin (100 pg) and XWnt8 (100 pg) with or without RNF152 MO (40 ng), Co MO (40 ng) and WT RNF152 mRNA (300 pg), and animal caps excised from the injected embryos were pro-cessed for RT-PCR analysis. (B) Embryos were injected in one blastomere at two-cell stage with LacZ (100 pg) along with the same amount of MOs and mRNA as in (A), and subjected to in situ hybridization at stage 16. Embryos are shown in dorso-anterior view with posterior to the top. The injected sides are on the right as indicated by red LacZ staining. (C) Quantification of the results from in situ hybridization experiments in (B).
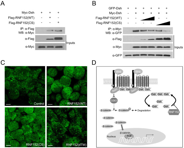
Fig. 4. RNF152 interferes with the polymerization of Dsh. (A) Physical interaction between RNF152 and Dsh. (B) Effects of overexpression of either WT RNF152 or its E3 ligase-defective mutant on the oligomerization of Dsh. (A, B) HEK293T cells were transfected with the indicated constructs, and then coimmunoprecipitation and western blotting were performed. (C) RNF152(WT) and RNF152(CS), but not RNF152(dTM), disrupted the punctate distribution of ectopic GFP-Dsh in animal cap cells. Control, animal cap cells from embryos injected with GFP-Dsh only. Scale bar, 20 μm. (D) Proposed model of the mechanism by which RNF152 controls negatively Wnt/β signaling. See the discussion for details.