XB-ART-61399
NPJ Aging
2025 May 22;111:38. doi: 10.1038/s41514-025-00236-x.
Show Gene links
Show Anatomy links
An epigenetic clock for Xenopus tropicalis.
???displayArticle.abstract???
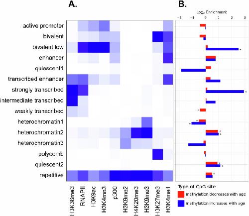
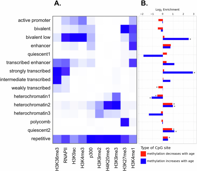
DNA methylation clocks have been widely used for accurate age prediction, but most studies have been carried out on mammals. Here we present an epigenetic clock for the aquatic frog Xenopus tropicalis, a widely used model organism in developmental biology and genomics. To construct the clock, we collected DNA methylation data from 192 frogs using targeted bisulfite sequencing at genomic regions containing CpG sites previously shown to have age-associated methylation in Xenopus. We found highly positively and negatively age-correlated CpGs are enriched in heterochromatic regions marked with H4K20me3 and H3K9me3. Positively age-correlated CpGs are enriched in bivalent chromatin and gene bodies with H3K36me3, and tend to be proximal to lowly expressed genes. These epigenetic features of aging are similar to those found in mammals, suggesting evolutionary conservation of epigenetic aging mechanisms. Our clock enables future aging biology experiments that leverage the unique properties of amphibians.
???displayArticle.pubmedLink??? 40404700
???displayArticle.pmcLink??? PMC12098715
???displayArticle.link??? NPJ Aging
???displayArticle.grants???
Species referenced: Xenopus tropicalis
GO keywords: DNA methylation involved in embryo development
???displayArticle.gses??? GSE292839: NCBI
???attribute.lit??? ???displayArticles.show???
