|
Graphical Abstract |
|
Figure 1. Mutating EA/TEF patient endosomal trafficking genes causes TEDs in Xenopus
(A) STRING database interactome of endosome-related proteins with potentially pathogenic variants identified in EA/TEF patients and a curated list of core endosome pathway proteins and putative protein cargo.
(B) Experimental design of F0 CRISPR-Cas9 X. tropicalis mutagenesis screen to validate candidate risk genes.
(C) Confocal images of CRISPR-Cas9 X. tropicalis F0 mutants at NF44 stained for Sox2 (green), Foxf1 (red), and Nkx2-1 (purple). Hashed yellow lines indicate the tracheal (t) and esophageal (e) lumens. Arrows indicate TEFs. Asterisks indicate dysmorphic or occluded esophagus or trachea. Numbers indicate the proportion of mutant tadpoles with TEFs compared with the total mutants screened. Scale bars are 50 m.
See also Figure S1 and Tables S1, S2, and S3. |
|
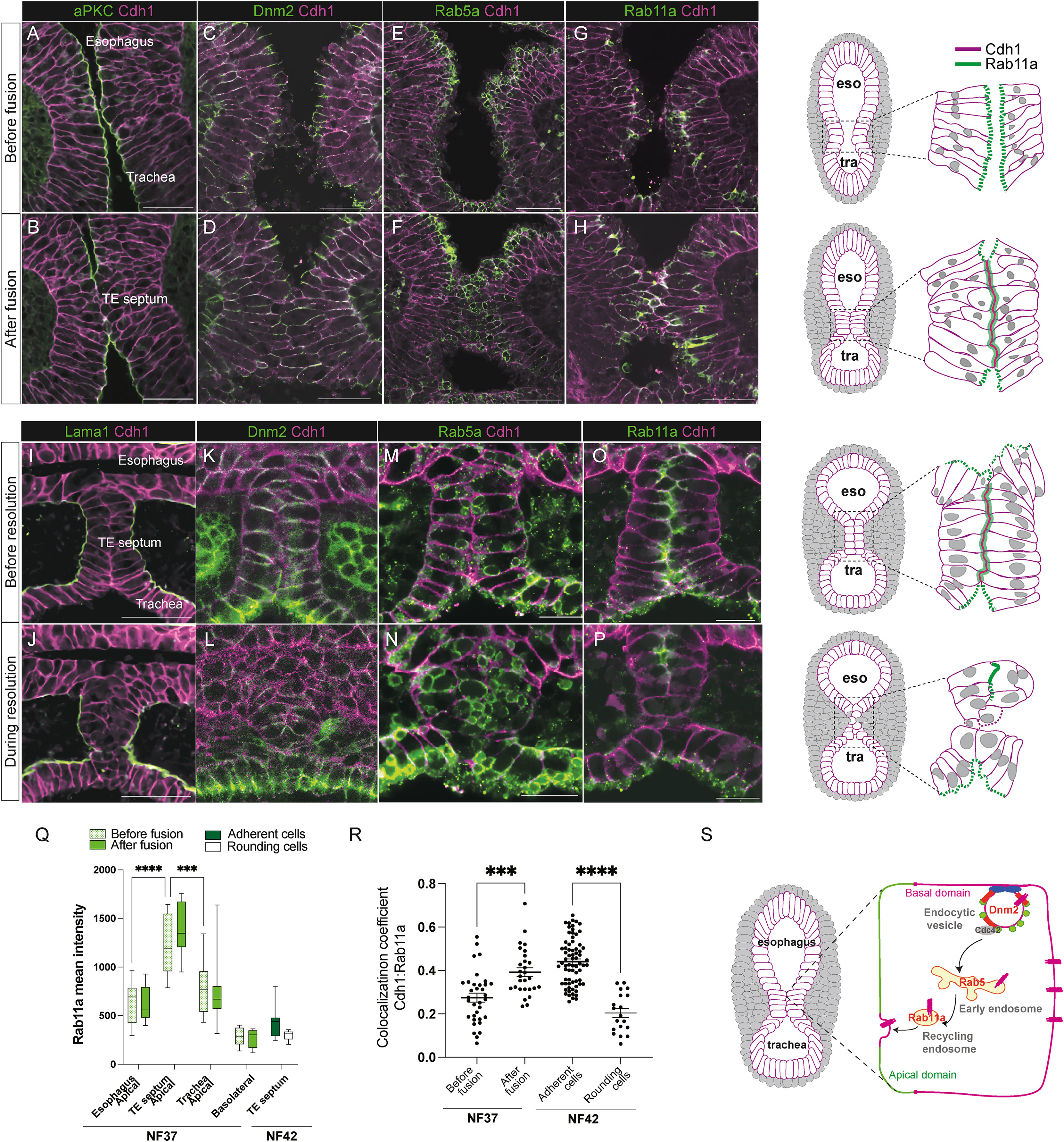
Figure 2. Dynamic endosome localization and epithelial remodeling during tracheoesophageal morphogenesis
(AB and IJ) Immunostaining of aPKC, laminin (Lama1), and Cdh1 dynamics in the Xenopus foregut during trachea-esophageal morphogenesis. Scale bars, 50u m.
(CH and KP) Immunostaining of Dnm2, Rab5a, and Rab11a in the Xenopus foregut during trachea-esophageal morphogenesis. Scale bar, 50 um. Diagrams depict the temporospatial dynamics of Cdh1 and Rab11a subcellular localization during tracheoesophageal morphogenesis.
(Q) Quantification of Rab11a immunostaining intensity during foregut fusion and separation (mean min/max, 2W-ANOVA, p < 0.0001, n = 46 embryos analyzed).
(R) Cdh1-Rab11a co-localization at the epithelial interface (mean Pearson co-localization coefficient SEM, p < 0.001, p < 0.0001 1W-ANOVA, n = 513 cells per embryo, N = 68 embryos per stage).
(S) A model of how endosomal trafficking may mediate Cdh1 relocalization during epithelial fusion.
See also Figure S2. |
|
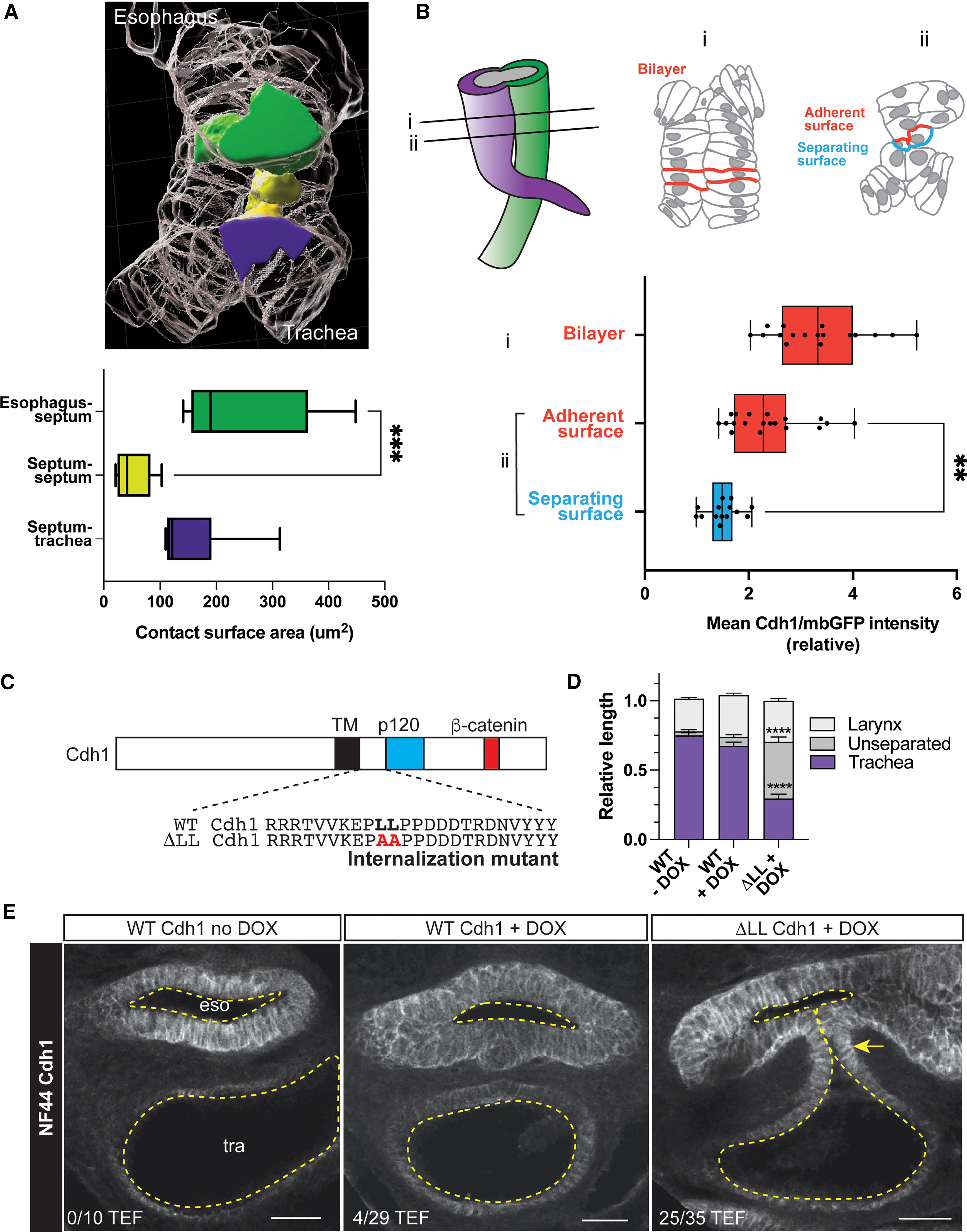
Figure 3. Endocytosis of Cdh1 is required for trachea-esophageal separation
(A) 3D cell-surface rendering of the resolving septum with esophageal cells in green, septal cells in yellow, and tracheal cells in purple. Septal cells significantly decrease surface contact area with each other compared with the contact between tracheal cells and esophageal cells (mean min/max, p < 0.001 1W-ANOVA, n = 6 cells per embryo, N = 9 embryos).
(B) Diagrams of the separating foregut at i) the intact bilayer and ii) at the point where the bilayer is separating. The graph quantifies Cdh1/mbGFP intensity at cell surfaces in the bilayer and the adherent vs. separating side of the cells losing contact (mean min/max, p < 0.01 1W-ANOVA, n = 5 cells per embryo, N=6 embryos).
(C) Structure of wild-type (WT) and the LL AA Cdh1 mutant that cannot be internalized by endocytosis.25
(D) Quantification of the TEF phenotype in LL-Cdh1 mutants compared with WT-Cdh1 and no DOX control embryos (mean SEM, p < 0.0001 1W-ANOVA, n = 1035 embryos from 3 transgenesis experiments).
(E) Cdh1 immunostaining and confocal microscopy of NF44 transgenic embryos and controls. Scale bars, 50 um. |
|
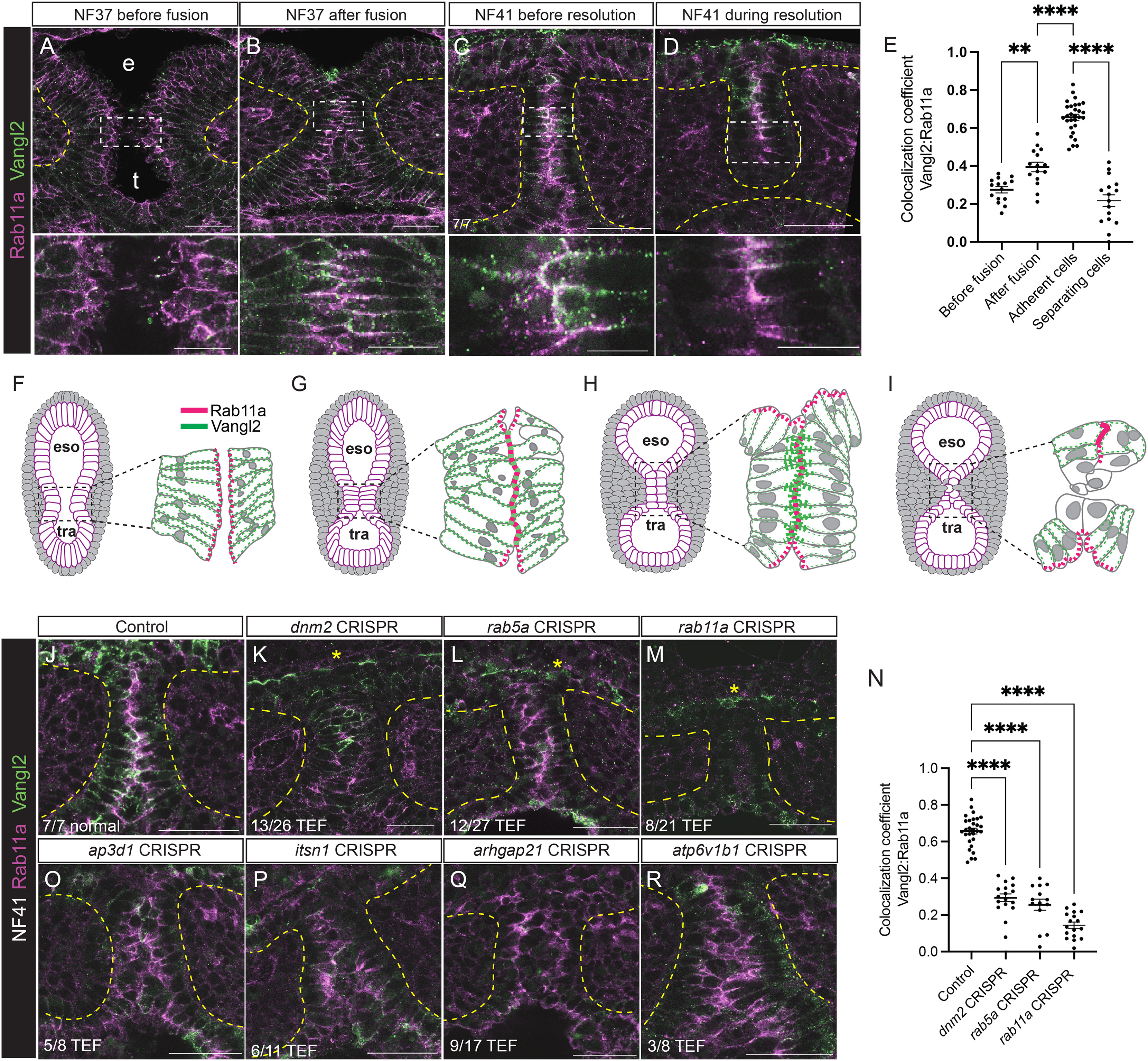
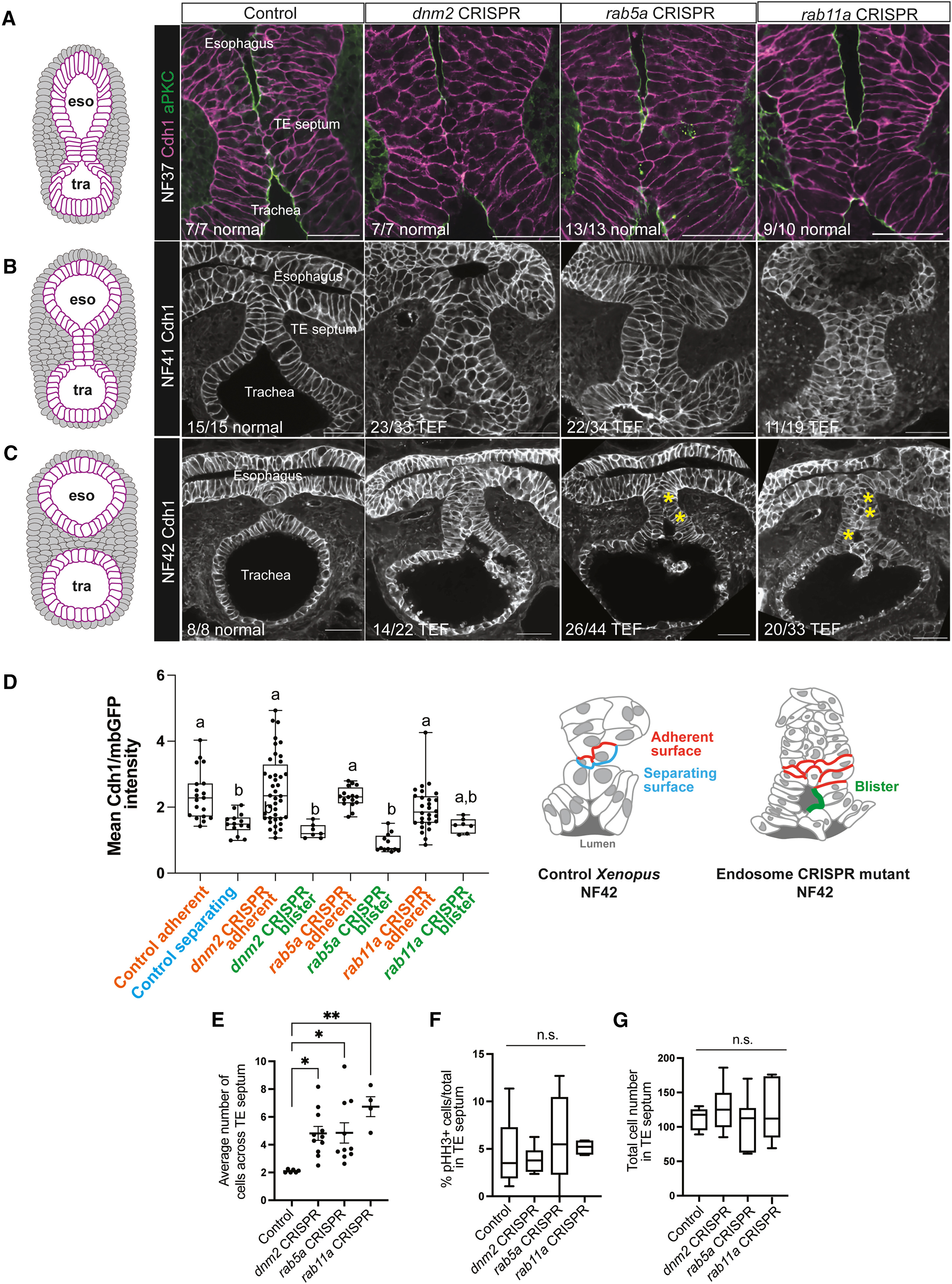
Figure 4. Endosomal trafficking is required for resolution of the epithelial bilayer
(A) At NF37, the septum in dnm2, rab5a, and rab11a CRISPR mutants undergoes epithelial fusion similar to controls. Scale bars, 50 um.
(B) At NF41, the epithelial bilayer in endosomal mutants is disorganized compared with controls. Scale bars, 50 um.
(C) dnm2, rab5a, and rab11a CRISPR mutants exhibit TEFs and blisters in the TE septum (asterisks). Scale bars, 50 um.
(D) Quantification of Cdh1/mbGFP intensity in the adherent, separating, and luminal cell surfaces in control septal and endosomal mutant blisters (mean min/max, 1W-ANOVA, different letters indicate p < 0.05 between groups, n = 740 cells, N = 35 embryos)
(E) The NF41 mutant septa have more cells across the width compared with controls (mean SEM, p < 0.05 1W-ANOVA, p < 0.01, N = 611 embryos).
(F and G) (F) There are no significant (n.s.) differences in proliferation (pHH3+/total) or (G) total cells in the septum of mutant embryos compared with controls (mean min/max, 1W-ANOVA, N = 46 embryos). |
|
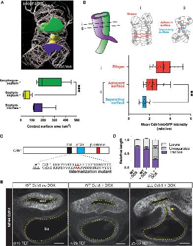
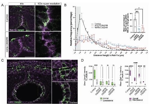
Figure 6. Recycling endosomes localize Vangl2 to maintain apical memory in the transient trachea-esophageal septum
(AD) Time course of Vangl2-Rab11a immunostaining during Xenopus tracheoesophageal separation. Scale bars, 50 um and 20 um (inset).
(E) Dynamic Vangl2-Rab11a co-localization at the epithelial interface (mean Pearson co-localization coefficient SEM, p < 0.001, p < 0.0001 1W-ANOVA, n = 6 cells per embryo, N = 5 embryos per stage).
(FI) Diagrams of Vangl2-Rab11a localization during foregut separation.
(JM) Vangl2 is mis-localized in septal epithelial cells of endosomal mutants.
(N) Endosomal mutant septa have significantly lower Vangl2-Rab11a co-localization relative to controls (mean SEM, p < 0.0001 1W-ANOVA, n = 5 cells per embryo, N = 46 embryos per condition).
(OR) CRISPR F0 mutation of patient variant orthologous genes in Xenopus (ap3d1, itsn1, arhgap21, and atp6v1b1) disrupts Vangl2 localization in the TE septum. Scale bars are 50 um (20u m in insets).
See also Figure S5. |
|
Figure S1. F0 CRISPR-Cas9 editing strategy generates highly edited embryos, related to Figure 1.
S1A Left: XY graph demonstrating correlation between editing efficiency (% alleles with indels) and phenotype penetrance
in embryos with mutations in patient risk genes. Right: XY graph demonstrating correlation between editing efficiency,
embryonic lethality, and phenotype penetrance in embryos with mutations in endosome and polarity genes.
|
|
Figure S1. F0 CRISPR-Cas9 editing strategy generates highly edited embryos, related to Figure 1. [continued]
S1B: Heat map displaying the types of indel mutations generated by the indicated gRNA in F0 embryos, mean of n=5-15
individual embryo Sanger sequencing analysis per gRNA.
|
|
Figure S1. F0 CRISPR-Cas9 editing strategy generates highly edited embryos, related to Figure 1. [continued]
S1C: Immunostaining and confocal microscopy of unilaterally-injected tadpoles at the 2-cell stage with dnm2, rab5a, or rab11a CRISPR reagents and quantification of reduced number of protein-expressing cells and protein abundance on the injected side of the tadpole compared to the control, non-injected side. Graphs are mean SEM, ***p<0.001, ****p<0.0001 Students t-test, numbers above dot plots are the mean.
S1D: Immunoblotting of Xenopus CRISPR mutants compared to controls. Relative protein abundance indicated by numbers above immunoblots, with control protein abundance normalized to 1. |
|
Figure S2. Dynamic cell shape and polarity changes during trachea-esophageal separation, related to Figure 2.
S2A-C: Before fusion the foregut is a pseudostratified epithelium with apical tight junctions (Tjp1) and Par3.
S2D-F: After apical fusion, epithelial cells remodel to localize E-Cadherin (Cdh1) apically and downregulate Tjp1 and Par3.
|
|
Figure S2. Dynamic cell shape and polarity changes during trachea-esophageal separation, related to Figure 2.
S2G: Quantification of aPKC downregulation after epithelial fusion (mean ± min/max, ****p<0.00001, 2W-ANOVA, n=6
cells per embryo, N=5 embryos).
S2H: Quantification of Dnm2 intensity after epithelial fusion (mean ± min/max, 2W-ANOVA, n=6 cells per embryo, N=5
embryos).
S2I: Quantification of Rab5a intensity after epithelial fusion (mean ± min/max, 2W-ANOVA, n=6 cells per embryo, N=5
embryos).
|
|
Figure S2. Dynamic cell shape and polarity changes during trachea-esophageal separation, related to Figure 2.
S2J: Before resolution of the septum, the foregut epithelium remodels to a bilayered columnar epithelium with basally
positioned nuclei.
S2K: The septum resolves after asymmetric relocalization of E-Cadherin and integration of septum cells into either the
trachea or esophagus.
S2L: Prolate ellipticity is significantly decreased in cells actively resolving in the septum (mean ± min/max, *p<0.05,
Student’s t-test, n=6 cells per embryo, N=5 embryos).
S2M: Quantification of Dnm2 intensity before and after resolution (mean ± min/max, Student’s t-test, n=6 cells per
embryo, N=5 embryos)
S2N: Quantification of Rab5a intensity before and after resolution (mean ± min/max, *p<0.05, Student’s t-test, n=6 cells
per embryo, N=5 embryos). |
|
Figure S3. 3D surface renderings, related to Figure 4.
Measurements of the epithelial septum showing that mutants are significantly wider (x axis) and shorter in the rostral-caudal (z axis) axis compared to controls (mean length SEM, Students t-test compared to control lengths, *p<0.05, **p<0.01, n=4-6 embryos per condition). Scale bars are 30 um |
|
Figure S4. Mitotic spindle angles are not significantly changed compared to controls in the trachea and esophageal epithelia of endosome mutants, related to Figure 5.
S4A: Control embryo trachea and esophagus epithelia most frequently divide between 0-15C relative to the plane of the
tissue.
S4B-D: Endosome mutant trachea and esophagus epithelia division angles are not significantly altered, but tend to be more variable than control trachea and esophageal epithelia (Kolmogorov-Smirnov test, n.s. p>0.05, 3-5 cells measured per embryo, 5 embryos measured per condition). |
|
Figure S5. Celsr1 is localized to the periphery of cells during tracheoesophageal separation, related to Figure 6. [panels A-D]
S5A: Super-resolution confocal of Rab11a-Vangl2 immunostaining in representative control and rab5a CRISPR mutant embryos.
S5B: Quantification of distance between Vangl2-Rab11a spots binned and plotted as relative frequency histograms. Inset: mean percentage of Vangl2 spots within 500nm of Rab11a spots (area under curve in gray box) mean SEM, N=3-7 embryos, *p<0.05. ***p<0.001
S5C: Immunostaining of Vangl2 in the trachea and esophageal epithelium. Vangl2 is localized apically in the lumen-facing esophageal epithelia but not in the more basal cell layers and is localized around the membrane periphery in the single cell tracheal epithelium (insets).
S5D: Vangl2 intensity at the apical membrane is decreased in dnm2, rab5a, and rab11a CRISPR mutants, while Rab11a remains localized to the apical membranes (mean min/max, 2W-ANOVA, ****p<0.0001, ***p<0.001, **p<0.01, n=3-5 cells per embryo, 5 embryos analyzed).
|
|
Figure S5. Celsr1 is localized to the periphery of cells during tracheoesophageal separation, related to Figure 6. [continued panels e-M]
S5E-H: Time course of Celsr1 immunostaining during Xenopus trachea-esophageal morphogenesis. Diagrams depict Celsr1/Rab11a localization during foregut separation.
S5I-M: Celsr1:Rab11a colocalization is significantly decreased in rab5a Xenopus mutants, but Celsr1 cellular localization is
not significantly altered in dnm2, rab5a, and rab11a Xenopus mutants (mean min/max, 1W-ANOVA, **p<0.01. n=3-5 cells,
5 embryos analyzed).
|
|
Cdh1 immunostaining and confocal microscopy of trachea/oesophagus in a NF44 stage transgenic Xtr.Tg(hhex:trTA;TRE:ΔLL-Cdh1-GFP){Zorn} embryo, showing TEF (tracheal-eosophogeal fistula) phenotype. |
|
Figure 5. Endosomal trafficking controls the polarity of epithelial cell division
(A) A model of altered cell division orientation in endosomal mutants causing cells to accumulate in the epithelial septum.
(B) Immunostaining of the mitotic spindle (Tuba4a and phospho-histone H3) was used to measure the angle of cell division. Scale bars, 50 m.
(C) Distribution of mitotic spindle angles is random in endosomal mutant epithelial cells compared with controls, which consistently divide between 0 and 15 (n = 315 spindles per embryo, Kolmogorov-Smirnov test, N = 46 embryos.
(DG) Endosomal mutants have ectopic laminin deposits (asterisks) inside the blistered disorganized epithelia. Scale bars, 50 m.
See also Figure S4. |
|
Celsr1 immunostaining during Xenopus trachea-esophageal morphogenesis. |