|
Figure 1. Crystal structures of the functional N-terminal region (NTR) of mature human ZP2 in its uncleaved, monomeric state.
(A) Multidomain architecture of hZP filament components, in relation to their proteolytic processing during egg coat assembly and after fertilization. P, trefoil domain; PM, plasma membrane. White squares, transmembrane domains; inverted black and gray tripods, experimentally supported and predicted N-glycans; brown arrows, CFCS; orange arrow, ZP2 post-fertilization cleavage site.
(B) Experimentally determined ZP2 structures from human (h), Xenopus (x) and mouse (m).
(C) Crystal structure of hZP2-N1N2N3. Disordered loops are represented by dashed lines, with the ZP2-N2 bc loop targeted by ovastacin indicated by an orange arrow.
(D) Conserved intramolecular ZP2-N1/ZP2-N2 domain interface in the crystal structures of hZP2-N1N2N3 and hZP2-N1N2. Dashed lines indicate hydrogen bonds. See also Figures S1, S2 and Table S1. |
|
Figure 2. Ovastacin cleavage of human ZP2 NTR triggers its homodimerization and is facilitated by the ZP2-N1 domain.
(A) Schematic diagram of hOvst. Black circle, signal peptide; PP, propeptide.
(B) Trypsinization of purified recombinant hOvst. hOvst-T, trypsinized hOvst. NR, non-reducing conditions; R, reducing conditions.
(C) Cleavage of hZP2-N1N2N3 with hOvst or hOvst-T. Note how EDTA inhibits the Zn2+-dependent proteolytic activity of hOvst.
(D) SEC-MALS profile of uncleaved and hOvst-cleaved hZP2-N1N2N3.
(E) Time course of hZP1-N1N2N3 or hZP2-N2N3 cleavage with hOvst.
(F) Top-ranked AlphaFold-Multimer model of the hZP2 NTR/hOvst complex. Orange sticks, hZP2-N2 residues flanking the ovastacin cleavage site (arrow). Marine blue/magenta sticks, hOvst HExxHxxGxxH motif residues; cyan sphere, computationally grafted Zn2+. Low-confidence hOvst C-terminal residues were omitted. |
|
Figure 3. Biochemical and structural analysis of Xenopus ZP2 NTR in its cleaved, homotetrameric state.
(A) SEC-MALS profile of uncleaved and collagenase-cleaved xZP2-N2N3. Gray dots indicate the oligomerization state of the protein. Protein tetramer and dimer peaks overlap, due to their very similar radiuses of gyration (deduced from the structure in panels K, L).
(B) Native mass spectrometry (MS) of the samples from panel A.
(C) SDS-PAGE analysis of panel A samples. Orange arrow in this panel and panel F, N-terminal fragment of cleaved xZP2 that separates from the rest of the protein upon reduction of the C1139-C4244 disulfide.
(D) SEC-MALS profile of Xenopus egg exudate-treated xZP2-N2N3.
(E) Native MS analysis of panel D material shows that peak 2 corresponds to uncleaved monomeric xZP2-N2N3 whereas peak 1 consists of dimeric and tetrameric forms of the cleaved protein.
(F) SDS-PAGE analysis shows that panel D peaks 2 and 1 correspond to cleaved and uncleaved xZP2-N2N3, respectively.
(G-J) Details of ZP2 oligomeric interactions mediated by cleaved loops (G, H), G β-strands (I) and C’, E’ β-strands (J). In panel H, the cleaved xZP2-N2 domain on the right is shown in surface representation and colored by hydrophobicity from white (low) to dark orange (high).
(K) Crystal structure of cleaved xZP2-N2N3. Right inset, xZP2-N2N3 tetramer scheme.
(L) Cryo-EM map of the xZP2-N2N3 tetramer.
See also Figures S3, S4 and Tables S1, S2. |
|
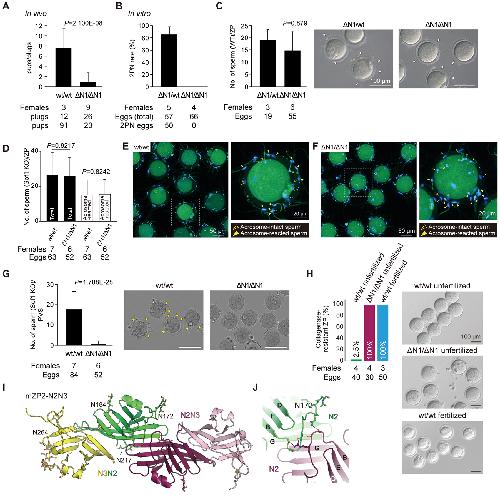
Figure 4. Deletion of ZP2-N1 does not affect sperm binding, but leads to a semi-hardened ZP and subfertility in mice.
(A) Number of pups over plugs.
(B) In vitro fertilization percentage.
(C) Sperm binding assay. White arrowheads indicate ZP-bound sperm.
(D-F) Sof1 KO sperm bind equally well to the ZP of wt and ZP2 ΔN1 homozygous eggs.
(D) Number of Sof1 KO sperm bound to wt or ΔN1/ΔN1 eggs. Sof1 KO sperm show comparable binding to the ZP of both kinds of oocytes and their acrosome status does not influence this activity.
(E, F) Fluorescence images of Sof1 KO sperm bound to wt or ΔN1/ΔN1 eggs. Sperm acrosomal status was monitored by pre-staining with anti-Izumo1 antibody. Open and close yellow arrowheads indicate acrosome-intact and -reacted sperm, respectively.
(G) Sperm penetration assay. PVS, perivitelline space. Yellow arrowheads, sperm in the PVS.
(H) Collagenase resistance of wt or ΔN1/ΔN1 eggs.
(I) The crystal structure of mZP2-N2N3 shows a homodimer.
(J) Detail of the interaction between uncleaved mZP2-N2 bc loops.
See also Figure S5. |
|
Figure 5. Structure of a native fish VE fragment crystallized as a filament.
(A) Domain structure of medaka VE major subunits fZP1 and fZP3 in their soluble precursor (left), polymerized (center) and hatching enzyme-digested (right) forms. Vertical arrows indicate the specific recognition sites of the proteases regulating VE subunit polymerization and hatching. Note that, because fZP1 and fZP3 are secreted into the serum by the liver, their precursors lack a C-terminal transmembrane domain.
(B) Overall structure of the fZP1/fZP3 complex (crystal form II). Red arrows at the top and bottom, fZP1 IDL residues D387 and S388 (P1 and P1’ recognition sites of medaka’s LCE hatching enzyme, respectively).
(C) ac plane view of crystal form II. fZP3-N and fZP3-C of complexes contained in adjacent asymmetric units interact head-to-tail, bringing the C- and N-terminal ends of cleaved fZP1 IDLs close to one another (red arrows). This regenerates pseudo-infinite helical egg coat filaments, only one of which is shown here, that run parallel along the c axis. Asymmetric unit boundaries are indicated by vertical dashed lines; the second of the three complexes that make up a complete helical turn, according to the parameters reported on top, is enclosed by a red rectangle and depicted as in panel B. Protein subunits, colored in alternating yellow and gold (fZP3) or cyan and pale cyan (fZP1), are numbered according to their order in the filament. At the bottom, a black horizontal arrow indicates the filament polarity, with vertical black, white and gray double arrows highlighting the alternation of homomeric ZP-C/ZP-N interfaces, heteromeric IDL/ZP(-N/C) interfaces and heteromeric ZP-N/ZP-C interfaces, respectively.
(D) Schematic and surface representations of the egg coat filament shown in panel C. The top scheme shows each ZP module as a solid object, with thick cylinders representing ZP-N and ZP-C domains and thin cylinders depicting the two halves of the IDL; cylinder lengths approximately match the extent of the corresponding 3D structures in panel C and fZP1 P was omitted for clarity. To highlight how the IDLs of each subunit wrap around the ZP-C and ZP-N domains of the other, the fZP1 linker is shown as intact in the solid scheme and its cleaved moieties have been reconnected in silico in the surface model.
(E) Structural comparison of the homodimeric precursor of cZP3 (PDB 3NK4)9 and polymeric fZP3. The ZP-N/ZP-C linker (red) is largely disordered before polymerization, which requires cleavage and dissociation of the C-terminal EHP (black)12,87.
(F) Superposition of the fZP3 subunit from the heterocomplex and a subunit of the UMOD homopolymer (PDB 6TQK)32.
(G) Comparison of the fVE and UMOD filament cores in section (top) and side (bottom) views. VE and corresponding UMOD subunits are depicted using the same color scheme as panel C; non-ZP module domains are omitted.
(H) fZP1 trefoil domain structure and its comparison with hTFF1 (PDB 6V1D) and hTFF3 (PDB 6V1C)42 (RMSD over 36 Cα 1.05 Å and 1.06 Å, respectively). While the fZP1 trefoil shares the same disulfide pattern as hTFF1 and hTFF3, it lacks both of their conserved sugar-binding residues (green).
(I) The NTRs of polymeric fZP1 and UMOD protrude similarly from the respective filaments.
See also Figure S6 and Table S3. |
|
Figure 6. Analysis of protein-protein interactions regulating the assembly of the fZP1/fZP3 heteropolymer.
(A) Enlarged view of the central section of the egg coat filament shown in Figure 5C. Different contact areas between ZP subunits are enclosed by boxes, whose labels refer to the following panels.
(B) Scheme of the β-strand interactions between the IDL of one subunit and the ZP-C and ZP-N domains of the other. Note that β-strand A of the ZP-C domain is also referred to as internal hydrophobic patch (IHP)9,10,12.
(C) Five highly conserved residues mediate homomeric ZP-C/ZP-N domain interactions in both the fZP1 and fZP3 protofilaments, as well as the UMOD polymer. ZP-N residues are underlined.
(D) Surface representations of the fZP1-C/fZP1-N homomeric interface colored by evolutionary conservation of amino acid positions in ZP1 and the related ZP modules of ZP2 and ZP4 (using a spectrum ranging from deep magenta (highest conservation) to light green (lowest conservation), with yellow indicating residues with a low-confidence conservation level; top), or by electrostatic potential (using a spectrum ranging from red (−2.5 kT/e) to blue (+2.5 kT/e) through white (0 kT/e); bottom). Panels are shown in an open book representation, with black dashed ovals indicating the moieties of the interface. Inset, close-up view of the fZP-N1 surface from the direction of the eye symbol, highlighting charge-related interactions between fZP1-N D294, E348, D360 and fZP1-C R437, R488.
(E) ZP3 homolog residue conservation and electrostatic potential surface of the homomeric fZP3-C/fZP3-N interface. Gray area, cross-section of the fZP3 C-terminal tail (“C”).
(F, G) fZP1-C/fZP1-N (F) and fZP3-C/fZP3-N (G) homomeric interface contacts. In these and subsequent panels, black dashed lines indicate hydrogen bonds and salt bridges.
(H) The fZP3 C-terminal tail interacts with the ZP-N domain of the following subunit within the fZP3 protofilament. Notably, the same C-terminal residues are completely disordered in crystal form I, consistent with the idea that its packing is non-biologically-relevant.
(I) Heteromeric ZP-N/ZP-C interactions are mediated by five highly conserved residues sharing similar relative positions in the fZP1-N/fZP3-C, fZP3-N/fZP1-C and UMOD-N/UMOD-C interfaces.
(J, K) Amino acid conservation and electrostatic potential surface of the heteromeric fZP1-N/fZP3-C (J) and fZP3-N/fZP1-C (K) interfaces. IDL cross-sections are in gray and indicated by “L”.
(L, M) fZP1-N/fZP3-C (L) and fZP3-N/fZP1-C (M) heteromeric interface contacts.
(N) Detail of part of the fZP3 IDL wrapping around the fZP1-C/fZP1-N homomeric interface. fZP1 subunit surfaces are colored by hydrophobicity from white (low) to dark orange (high), with a thick black outline marking the fZP1-C/fZP1-N boundary.
(O) The N-glycan attached to the invariant Asn residue of fZP3 IDL’s β0’ interacts with R460, W462 and F470 of the ZP-C domain of the preceding fZP1 subunit.
(P) View of the fZP1 β0/fZP3-C interface, inverse of the one shown in panel O.
(Q) Immunoblot analysis of secreted recombinant wild-type fZP3 and N-glycosylation site mutant N184A, treated with PNGase F under native or fully denaturing conditions.
(R) PNGase F treatment of the fZP1/fZP3 complex under native, partially denaturing or fully denaturing conditions.
See also Figure S6. |
|
Figure 7. Modeling of human ZP filaments, before and after post-fertilization cleavage of ZP2, and infertility-associated mutations
(A) Scheme of the hZP filament and its type I and II protofilament moieties. NTRs and ZP modules have arbitrary relative orientations.
(B) Part of a hZP filament 3D model encompassing two complete hZP3 and hZP2 subunits (gold and light magenta, respectively), as well as the NTR+ZP-N of another ZP2 subunit (magenta) and the ZP-C of another ZP3 subunit (yellow) plus part of the respective IDLs. The red arrows show that, although ZP2 NTR is predicted to adopt variable orientations relative to the core of the filament (Figure S7D), it cannot form an intramolecular cross-link with an adjacent copy of ZP2 upon post-fertilization cleavage of its ZP-N2 bc loop (red) by ovastacin.
(C) Before fertilization, hZP filaments are loosely cross-linked via covalent homodimerization of hZP1 ZP-N1, connected to the filament core by a long flexible linker. ZP subunits are colored as in (A).
(D) Post-fertilization cleavage triggers the homodimerization of hZP2 NTRs that protrude from different filaments, non-covalently cross-linking the ZP into a tight mesh.
(E–I) Close-up views of fZP1/fZP3 residues corresponding to positions affected by human ZP gene mutations associated with infertility.
See also Figure S7.
|
|
Graphical Abstract |