Click here to close
Hello! We notice that you are using Internet Explorer, which is not supported by Xenbase and may cause the site to display incorrectly.
We suggest using a current version of Chrome,
FireFox, or Safari.
Infect Immun
2025 May 10;936:e0012625. doi: 10.1128/iai.00126-25.
Show Gene links
Show Anatomy links
Xenopus laevis as an infection model for human pathogenic bacteria.
Kuriu A, Ishikawa K, Tsuchiya K, Furuta K, Kaito C.
???displayArticle.abstract???
Animal infection models are essential for understanding bacterial pathogenicity and corresponding host immune responses. In this study, we investigated whether juvenile Xenopus laevis could be used as an infection model for human pathogenic bacteria. Xenopus frogs succumbed to intraperitoneal injection containing the human pathogenic bacteria Staphylococcus aureus, Pseudomonas aeruginosa, and Listeria monocytogenes. In contrast, non-pathogenic bacteria Bacillus subtilis and Escherichia coli did not induce mortality in Xenopus frogs. The administration of appropriate antibiotics suppressed mortality caused by S. aureus and P. aeruginosa. Strains lacking the agr locus, cvfA (rny) gene, or hemolysin genes in S. aureus, LIPI-1-deleted mutant of L. monocytogenes, which attenuate virulence within mammals, exhibited reduced virulence in Xenopus frogs compared with their respective wild-type counterparts. Bacterial distribution analysis revealed that S. aureus persisted in the blood, liver, heart, and muscles of Xenopus frogs until death. These results suggested that intraperitoneal injection of human pathogenic bacteria induces sepsis-like symptoms in Xenopus frogs, supporting their use as a valuable animal model for evaluating antimicrobial efficacy and identifying virulence genes in various human pathogenic bacteria.
Fig 1. Intraperitoneal injection of S. aureus is lethal to Xenopus frogs. (A) Intraperitoneal injection of frogs is shown (left panel). Frogs injected with S. aureus NCTC8325-4 strain (2.8 × 108 CFU/frog) were dead within 24 h post-injection (right panel). Frogs injected with PBS survived (center panel). (B) Time-course survival analysis of frogs intraperitoneally injected with varying doses of S. aureus NCTC8325-4 strain. Five frogs were injected per sample, and survival data were pooled from four independent experiments (n = 20). ns: P > 0.05, **: P < 0.01, ****: P < 0.0001. (C) Dose-response survival curve of frogs injected with live or heat-killed S. aureus NCTC8325-4. Overnight culture of S. aureus was autoclaved at 121°C for 20 min before use as heat-killed bacteria. The experiment was performed using at least three serial dilutions of bacterial solution and independently performed three times. The data point indicates the survival rate of five frogs injected with a specific dose of bacteria. Logistic regression analysis was performed using all survival data points to calculate LD50.
Fig 2. Various species of human pathogenic bacteria induce mortality in Xenopus frogs. (A–F) Dose-response survival curves of frogs injected intraperitoneally with S. aureus MRSA8 (A), P. aeruginosa PAO1 (B), P. aeruginosa BAA-2114 (C), L. monocytogenes EGD (D), E. coli BW25113 (E), and B. subtilis 168 (F) generated from the survival rate at 24 h post-injection. Five frogs were injected with three different concentrations of bacterial suspensions in a single experiment, and survival data obtained from at least three independent experiments are shown. (G) Based on the survival data (A–F), logistic regression analysis was performed using the statistical software R to determine LD50. Error bars indicate standard error. LD50 for NCTC8325-4 was calculated from the survival data in Fig. 1C. ND indicates not determined.
Fig 3. Antimicrobial agents inhibit bacterial infections in Xenopus frogs. Therapeutic effects of kanamycin (KM), oxacillin (OX), and vancomycin (VCM) on frogs injected with S. aureus NCTC8325-4 (A) and MRSA8 (B) were examined. Similarly, the effects of kanamycin (KM), ciprofloxacin (CPFX), and ceftazidime (CAZ) on frogs infected with P. aeruginosa PAO1 (C) and BAA-2114 (D) were examined. Immediately after intraperitoneal injection of bacterial suspensions, frogs were intraperitoneally administered with 50 µL of 2 mg/mL antimicrobial agent (100 µg/frog) or PBS, and survival was measured every 12 h. Five frogs were used per agent, and survival data were pooled from three independent experiments (n = 15). Significant differences between PBS- and antimicrobial-injected groups were determined using the log-rank test (**P < 0.01, ***P < 0.001, ****P < 0.0001).
Fig 4. Deletion of bacterial virulence genes reduces bacterial killing activity against Xenopus frogs. (A) Comparison of the frog-killing abilities of S. aureus NCTC8325-4 strain (WT) and strains with deleted agr, srtA, and cvfA. (B) Comparison of the frog-killing abilities of NCTC8325-4 WT and strains with deleted agr, hla, hlb, and hla/hlb. (C) Comparison of the frog-killing ability of L. monocytogenes EGD (WT) and a strain with deleted LIPI-1. The data for L. monocytogenes EGD WT are the same as those presented in Fig. 2D. For all panels, bacterial suspensions were injected intraperitoneally into frogs, and survival was measured at 24 h post-injection. Five frogs were injected with each of three different concentrations of bacterial suspensions per strain in a single experiment. Dose-response survival curves were generated using logistic regression based on data from at least three independent experiments, and LD50 and standard error were calculated. Significant differences between gene-deleted and WT strains were determined using the likelihood ratio test (**: P < 0.01, ***: P < 0.001, ****: P < 0.0001). Error bars represent standard error.
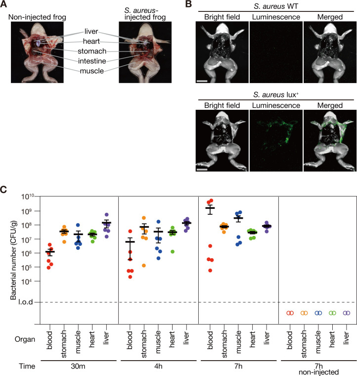
Fig 5. Bacteria disseminate from the intraperitoneal cavity to the whole body in Xenopus frogs. (A) Photograph of a Xenopus frog with its abdomen open. The left shows a non-injected frog. The right shows a frog that died 7 h after intraperitoneal injection of S. aureus NCTC8325-4 strain (8.6 × 108 CFU/frog). (B) S. aureus NCTC8325-4 strain (WT) or NCTC8325-4 strain carrying pND50-gmkp1-lux was injected intraperitoneally into the frog, and the abdomen was opened 7 h post-injection to observe luminescence. Bright field (left), luminescence (center), and merged images (right) are displayed. Scale bar: 10 mm. The bacterial dose administered was 8.6 × 108 CFU/frog. (C) Xenopus frogs were intraperitoneally injected with S. aureus NCTC8325-4 strain (8.6 × 108 CFU/frog), and bacterial CFUs were quantified in blood and organs at 30 min, 4 h, and 7 h post-injection. At each time point, three animals were analyzed in a single experiment, and two independent experiments were performed (n = 6). Mean CFU count from six frogs at each time point is represented by a solid horizontal bar, with the error bar indicating standard error. Open symbols indicate data from PBS-injected control frogs (n = 2). A dashed line indicates a limit of detection (liver, stomach, and muscle, 1 × 103 CFU/g; heart, 4 × 103 CFU/g; blood, 2 × 102 CFU/g).