|
Fig. 1.klf2 and klf17 are dynamically expressed in the blastula, neural plate border and neural crest cells of Xenopus explants and embryos. (A) Graph depicting average TPMs of klf2 and klf17 in epidermis and neural crest explants at stages equivalent to blastula (stage 9), early neurula (stage 13) and late neurula (stage 17) of whole embryos. Data are mean±s.e.m. (B) In situ hybridization examining klf2 and klf17 expression in whole-mount wild-type Xenopus embryos collected at blastula (stage 9), early neurula (stage 13) and late neurula (stage 17) stages. Scale bars: 100 µm. (C,D) Blastula animal pole explants probed with HCR oligos examining the expression of the pluripotency factor pou5f3.2 (magenta) with (C) klf2 or (D) klf17. The area outlined in the top rows is shown in more detail in the bottom row. Scale bars: 150 µm (top); 75 µm (bottom). NP, neural plate; NPB, neural plate border; NC, neural crest; CG, cement gland; Ep, epidermis. |
|
Fig. 2.The overlapping expression patterns of klf17 with neural plate border and neural crest change during neurulation. (A,C) Whole Xenopus embryos probed with HCR oligos examining the expression patterns of (A) klf17 (cyan) and the neural plate border marker pax3 (magenta), or (C) klf17 (cyan) and the neural crest marker snai2 (magenta) at early (stage 13), mid (stage 15) and late (stage 17) neurulation. (B,D) Average line profile measurements of the normalized pixel intensity values across the medial-lateral axis of maximum projection images of the neural plate border and neural crest cell regions of wild-type embryos. Diagrams in the first column represent the embryos and gene expression patterns at each neurula stage analyzed. The area of the embryo imaged for each line profile measurement is outlined. Representative individual (B) klf17 and pax3, or (D) klf17 and snai2 HCR images are shown in the second and third columns, as well as the merged channel image in the fourth column. Dotted lines on the merged images depict the axis that the line profile averages were measured across. M and L indicate, respectively, the medial and lateral endpoint with respect to the embryo midline. The right-most column plots the average line profile measurements for each stage (minimum n=5). The x-axis shows pixel positions along the measurement axis, with the peak of either pax3 (B) or snail2 (D) profiles centered at 0 (after curve fitting). The y-axis shows the average normalized intensity values of either (B) pax3 (blue) and klf17 (orange), or (D) snai2 (blue) and klf17 (orange) with shading indicating the s.e.m. Scale bars: 150 µm. |
|
Fig. 3.klf2 and klf17 are essential for establishing the proper neural plate border and neural crest domain boundaries. (A,B) In situ hybridization of Xenopus embryos unilaterally injected with either klf2 or klf17 fluorescein-tagged morpholinos (stars indicate the injected side). The fluorescein tag was used as a lineage tracer and embryos were pre-sorted for left/right targeting. (A) Neural plate border markers pax3, zic1 and msx1 in early neurula embryos. (B) Neural crest cell markers foxd3 and snai2 in late neurula embryos. The white lines measure the width of control neural crest size. MO, morpholino. Scale bars: 100 µm. |
|
Fig. 4.Ectopic effects of Klf transcription factors on the establishment of proper neural plate border boundaries and neural crest cell formation are evolutionarily conserved. (A,B) In situ hybridization of Xenopus embryos unilaterally expressing klf2 or klf17 epitope-tagged mRNA (stars indicate the injected side). β-Galactosidase (red) was used as a lineage tracer. (A) snai2 and foxd3 in late neurula embryos. (B) pax3 and zic1 in early neurula embryos. Arrowhead in B indicates ectopic neural plate expression. (C) In situ hybridization for zic1, pax3 and snai2 in neurula embryos unilaterally expressing Petromyzon marinus (sea lamprey) klf17 epitope-tagged mRNA (stars indicate the injected side). β-Galactosidase (red) was used as a lineage tracer. nMT, n-terminal myc tag; pm, Petromyzon marinus. Scale bars: 100 µm. |
|
Fig. 5.Klf2 and Klf17 are essential for establishing the boundaries of pluripotency factors expressed in neurula-stage embryos. (A) In situ hybridization for pou5f3.2, sox3 and tfap2a in early neurula embryos unilaterally injected with either klf2 or klf17 fluorescein-tagged morpholinos (stars indicate the injected side). (B) In situ hybridization for pou5f3.2 and sox3 in embryos unilaterally expressing klf2 or klf17 epitope-tagged mRNA (stars indicate the injected side). White arrowheads indicate areas of loss; black arrowheads indicate ectopic expression. The fluorescein tag was used as a lineage tracer and embryos were pre-sorted for left- or right-side targeting. (C,D) In situ hybridization of either uninjected wild-type explants or explants expressing klf2 or klf17 epitope-tagged mRNA examining the expression of: (C) pouf5f3.2 (fluorescein dextran was used as a lineage tracer and explants were pre-screened for targeting); and (D) sox3 (β-galactosidase (red) was used as a lineage tracer). MO, morpholino; nMT, n-terminal myc tag. Scale bars: 100 µm. |
|
Fig. 6.Overexpression of klf2 and klf17 impairs lineage restriction. (A-G) In situ hybridization of either uninjected wild-type explants or explants expressing klf2 or klf17 epitope-tagged mRNA examining the expression of: (A) epidermal marker krt12.4 in untreated explants; (B,C) neural markers (B) sox2 and (C) nrp1 with or without the BMP antagonist K02288; (D) endodermal marker endodermin with or without a high dose of activin; (E) mesodermal marker xbra with or without a high dose of activin; (F) neural plate border marker pax3 with or without a combination of a Wnt agonist (CHIR) and BMP antagonist (K02288) small-molecule cocktail; and (G) neural crest marker snai2 with or without CHIR/K02288 cocktail at stages 13 and 17. nMT, n-terminal myc-tag; K02288, BMP inhibitor; CHIR, CHIR99021 (Wnt agonist); +, low activin; ++, high activin. Scale bars: 100 µm. |
|
Fig. 7.Knockdown of klf2 or klf17 prolongs the expression of pluripotency factors. (A-C) In situ hybridization of uninjected, klf2 or klf17 morphant explants (stage 12.5-13) examining the expression of: (A) sox3; (B) pou5f3.2; and (C) krt12.4. (D) qPCR of wild-type uninjected, klf2 or klf17 morphant explants (stage 12.5-13) for krt12.4, pou5f3.2, sox3 and ventx2.2. *P≤0.05; **P≤0.01; ***P≤0.001 (unpaired, two-tailed t-test). Data are mean±s.e.m. (E,F) In situ hybridization of uninjected, Klf2 or Klf17 morphant explants of (E) pax3 (stage 13) and (F) snai2 (stages 13 and17) with or without the CHIR (Wnt agonist)+K02288 (BMP antagonist) small-molecule cocktail. MO, morpholino; K02288, BMP inhibitor; CHIR, CHIR99021 (Wnt agonist). Scale bars: 100 µm. |
|
Fig. 8.Knockdown of klf2 or klf17 extends the window of competency to adopt different states. (A-C) In situ hybridization examining the expression of neural markers (A) sox2 and (B) nrp1 in uninjected, klf2 morphant or klf17 morphant explants treated with the BMP antagonist K02288 at either stage 9 or stage 11 and then collected for analysis at stage 17. (C) In situ hybridization of examining the expression of endodermal marker endodermin in uninjected, klf2 morphant or klf17 morphant explants treated with high levels of activin at either stage 9 or stage 10.5, and then collected for analysis at stage 12. MO, morpholino; K02288, BMP inhibitor; CHIR, CHIR99021 (Wnt agonist); ++, high activin. Scale bars: 100 µm. |
|
Fig. 9.Model for klf2 and klf17 function in blastula and neural crest stem cells. Proposed model for Klf2- and Klf17-mediated regulation of pluripotency and neural plate border/neural crest gene expression. Klf2 and Klf17 (purple) are expressed in the blastula and regulate the exit from pluripotency. Klf17 but not Klf2 is expressed in the neural plate border (pink) and early neural crest cells (green), where it regulates expression of these genes through inhibitory mechanisms and sharpens the expression domain boundaries. |
|
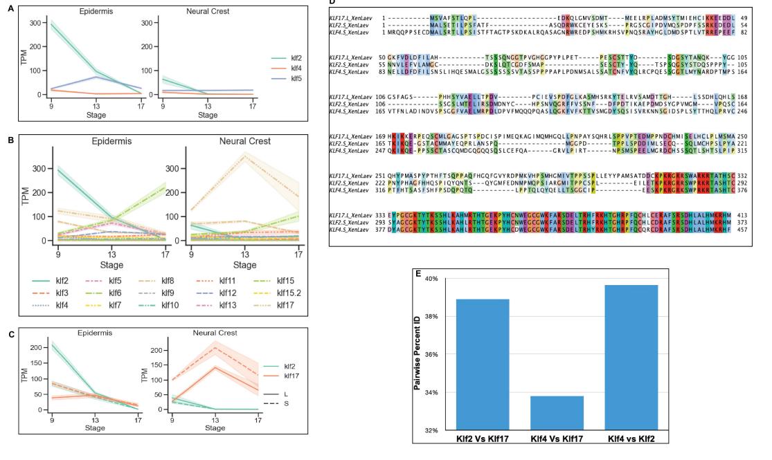
Fig. S1. TPM plots of klf factors in epidermal and neural crest explants. (A-B) Plots of the
average TPMs of Klf factors in epidermis and neural crest explants at blastula (stage 9), early
neurula (stage 13), and late neurula (stage 17) stages. Shading represents the standard error of
mean. (A) Plots of klf2, klf4 and klf5 TPMs. (B) Plots of all 15 klfs in the Xenopus laevis genome. (C)
Plots of Klf2 and Klf17 L & S alleles (D) Multi-Sequence Alignments of human, mouse, and
Xenopus Klf2, Klf4, & Klf17 (D) Mult-Sequence Alignments Xenopus Klf2, Klf4, and Klf17. (E) Plot
comparing percent identies calculated from pairwise alignments Between Klf2, Klf4, and Klf17. |
|
Fig. S2. Additonal HCR of overlapping expression patterns of Klf17 with neural plate, neural
plate border and neural crest changes during neurulation. (A-C)Whole embryos probed with HCR
oligos examining the expression patterns of (A) klf17 (cyan) and the neural crest marker foxd3
(magenta) ; (B) klf17 (cyan) and theneural plate border marker zic1 (magenta); or (C) klf17 (cyan) and
the neural plate marker sox2 (magenta) at early (stage 13), mid (stage 15), and late (stage 17)
neurulation. Scale bars: 150 µm. (D) Zoom of 4x HCR images from Fig. 2C showing co expression of
klf17 with the neural crest marker snai2 at stage 13. Dashed box: zoom area; Scale bars: 150µm (4x)
or 50µm (zoom). |
|
Fig. S3. Klf2 and Klf17 Morpholino Validation. (A) Western blot validation of Klf2 and Klf17
morpholinos. Lanes 3 & 7 show each morpholino blocks the translation of their respective Klf. Lanes 4 &
8 show each morpholino does not block translation of the other Klf. (B) In situ hybridizations showing
the rescue of zic1 expression in klf2-morphant embryos co-injected with epitope tagged klf2 mRNA (C)
Stacked bar graphs of the percent distribution of phenotypes for the klf2 rescue of zic1 expression
(Klf2Mo n=52; klf2-nMT(n=92; Klf2Mo + klf2-nMT n= 90). (D) In situ hybridizations showing the rescue
of zic1 in klf17-morphant embryos co-injected with epitope tagged klf17 mRNA. (E) Stacked bar graphs
of the percent distribution of phenotypes for the klf17 rescue of zic1 expression (Klf17Mo n=62; klf17-
nMT n=63; Klf17Mo + klf17-nMT n=55) . cMT, C-terminal myc tag; nMT, N-terminal myc tag; MO,
morpholino. |
|
Fig. S4. Western Blot to Validate Protein Levels. (A) Western blot of three replicates of
epitope tagged klf2 and klf17 used in gain of function experiments at consistent levels. nMT,
N-terminal myc tag. |
|
Fig. S5. Evolution and Conservation of Klf factors. (A) In situ hybridizations of klf17 expression in the
blastula, gastrula, neural plate border and neural crest of wild type sea lamprey embryos. (B) Phylogenetic
tree of Klf factors across several species. (C) Synteny analysis of klf2 and klf17 in Petromyzon marinus
(sea lamprey) and Xenopus laevis. pm, Petromyzon marinus ; ant, anterior; post., posterior; blast.,
blastopore; npb, neural plate border; nc, neural crest |
|
Fig. S6. qPCR of Explants with Ectopic Klf2 and Klf17(A) Plots of relative fold change of uninjected,
ectopic Klf2 or ectopic Klf17 explants from qPCR. Normalized to uninjected explants (stage13) for krt12.4,
pou5f3.2, sox3, and ventx2.2. *p ≤ 0.05; ***p ≤ 0.001, ns not signficant; error bars: standard error of the mean |