|
Fig. 1.Expression of putative Six1 targets. (A-E′) In situ hybridisation for Six1 (A,A′), Rnf150 (B,B′), Zbtb16 (C,C′), Znf385c (D,D′) and Pick1 (E,E′) shows their expression in the chick otic placode (op) at HH10-11 (A-E) and in wild-type Xenopus laevis otic vesicles (ov) (A′-E′, arrows) at stages 30-32. Black lines in A-E indicate the level of sections shown in a-e. Arrows in a-e indicate the otic placode. Scale bars: 100 µm in A-E; 400 µm in A′-E′. |
|
Fig. 2.Six1 occupies and regulates enhancer activity in the chick otic placode. (A) Experimental strategy for bilateral electroporation of HH6/7 chick embryos with wild-type reporter constructs (right, blue) and eGFP reporters with the Six1 motif deleted (left, pink); each construct was co-electroporated with ubiquitously active mCherry. Embryos were assessed for enhancer activity at HH11-12. (B-B″) Rnf150-E1 activity in the otic placode with corresponding sections shown in b-b″; deletion of both Six1-binding sites (BSs) (Rnf150-Δ3-E1) leads to loss of enhancer activity (n=6). (C-C″) Znf385c-E1 activity in the otic placode with corresponding sections shown in c-c″; deletion of both Six1 motifs (Znf385c-Δ3-E1) leads to decreased enhancer activity (n=6). (D-D″) Zbtb16-E1 activity is moderate in the otic placode; corresponding sections shown in d-d″; Six1 motif deletion (Zbtb16-Δ-E1) leads to increased enhancer activity (n=5). (E-E″) Pick1-E1 activity in the otic placode with corresponding sections shown in e-e″; Six1 motif deletion (Pick1-Δ-E1) leads to reduced enhancer activity (n=4). Dashed white lines in B-E″ indicate the levels of sections shown in b-e″. Scale bars: 100 µm. (F) ChIP using Six1 and IgG control antibodies was performed on dissected chick otic placodes followed by qPCR for the enhancers indicated on the x-axis. *P≤0.05, **P≤0.01; ns, not significant; P≤0.09 for Znf385cBS1 and P≤0.08 for Znf385cBS2 (paired Student's t-test). Data are mean±s.e.m. (G) Quantification of GFP intensity as a proxy for enhancer activity in the otic placode before and after Six1 motif deletion. *P≤0.05 (paired Student's t-test). Data are mean±s.e.m. |
|
Fig. 3.Six1 is required for the expression of putative target genes. (A-D′) Rnf150 (A), Zbtb16 (B), Znf385c (C) and Pick1 (D) are expressed in the otic vesicle on the control side of Xenopus laevis larvae (A-D, arrows), but their expression is greatly reduced on the Six1 MO-injected side of the same embryo (A′-D′, arrows). (E-H) Injection of mRNA encoding EnR-Six1 into Xenopus laevis embryos leads to loss of the expression of all four genes; pink indicates lineage tracer demarking the injected side of the larva. (I-L) Six1 loss-of-function in Xenopus tropicalis F0 mutants created by CRISPR-Cas9 (Coppenrath et al., 2021) leads to loss of Rnf150 (n=15) (I), Zbtb16 (n=6) (J), Znf385c (n=12) (K) and Pick1 (n=16) (L) expression in the otic vesicle (arrows). Scale bars: in A, 400 µm for A,C-H,A′,Cʹ,D′; in B, 400 µm in B,Bʹ; in I, 200 µm for I-L. |
|
Fig. 4.Six1 regulates putative target gene expression in chick. (A) Experimental design: EnR-Six1 and eGFP vectors were electroporated on one side of HH6/7 embryos (pink) and control eGFP vectors (blue) on the other. Embryos were grown until they reached HH11-12, and processed for HCR in situ hybridisation and imaging. (B-E) Whole-mount HCR in situ hybridisation for Rnf150 (B), Zbtb16 (C), Znf385c (D) and Pick1 (E) in magenta; nuclei are stained using DAPI (blue). (F-I) Embryos in B-E with eGFP channel to visualise EnR-Six1 (left side of the embryo) and control GFP (right side of the embryo). The images shown in C,G and D,H represent the same embryo that was processed for double HCR in situ hybridisation. (J-Q) Higher magnifications of the otic placode territory of embryos shown in B-I. (R-Y) The outlined areas in B-E are imaged at a higher magnification and single confocal slices of these regions are shown. HCR signal is in magenta; GFP is in green. (Z-C′) Quantification of fluorescent gene expression signals on the control and experimental side. Dots indicate individual data points; data are mean±s.e.m.; *P<0.05, **P<0.01, ***P<0.001 (paired Student's t-test). Scale bars: 100 µm (bar in B applies to B-I; bar in J applies to J-Q; bar in R applies to R-Y). |
|
Fig. 5.Gene expression in human otic vesicles and candidate deafness genes. (A) Volcano plot showing genes enriched in the otic vesicle (OV) of CS14 human embryos compared to the dorsal hindbrain (DHB). (B) Venn diagram showing putative Six1 targets located in human deafness loci. (C) In situ hybridisation for human ZNF385C on CS14 sections through the otic vesicle (OV; arrow). (c) Higher magnification of the OV shown in C. (D,E) Section through the OV of a human CS14 embryo stained using ZBTB16 antibodies (green); nuclei are visualised with DAPI (blue). (d,e) Higher magnification of the OVs shown in D and E. Scale bars: 500 µm in C,D; 100 µm in c,d. |
|
Fig. S1. Workflow to identify putative Six1 targets in chick otic progenitors. Otic placode
enriched genes were taken from RNAseq from ss8-9 otic progenitors compared to ss3
embryo (Chen et al., 2017) (fold change >2, RPKM >10); a combination of ChIPseq for histone
marks and ATACseq was used to identify active enhancers (Buzzi et al., 2022). Enhancers were
associated to genes enriched in the otic placode, and then screened for Six1 binding motifs.
This resulted in a total of 166 transcripts associated with 315 enhancers containing one or
more Six1 motifs. |
|
Fig. S2. Chromatin landscape of active otic placode enhancers with Six1 binding sites. A-D. show
browser plots of ATACseq (pink) and ChIPseq for H3K27ac (blue) and H3K27me3 (brown) surrounding
RNF150 (A), Zbtb16 (B), Znf385c (C) and Pick1 (D). A’-D’ show zoomed in views of the genomic track of
the boxed areas in A-D. Solid bars in pink, blue and brown underneath the tracks indicate called
peaks, yellow bars predicted otic CREs, green bars regions cloned into reporter vectors and purple
bars Six1 motifs. Red triangles in A’-D’ indicate high fidelity Six1 binding sites which were deleted in
reporter constructs. A’-D’ also show sequence conservation between chick human, mouse, zebrafish
and Xenopus tropicalis. The data were uploaded in the UCSC genome browser and track session link
is provided in supplementary file 1
|
|
Fig. S3. The Six1 motif is required for normal enhancer activity in the otic placode. The
enhancers associated to RNF150 and to ZNF385c each harbour two Six1 motifs. A-A’’, B-B’’:
Deletion of each in the RNF150 associated enhancer leads to reduction of enhancer activity
(left side) compared to wildtype enhancer activity (right side). A, B: eGFP in green driven by
enhancer constructs; A’, B’: mCherry driven ubiquitously; A’’, B’’ overlay of both channels
and bright field image. a-a’’, b-b’’ show sections of the embryo in A-A’’ and B-B’’ at the level
of the white line. C-C’’, D-D’’: Deletion of Six1 motif 1 in the ZNF385c associated enhancer
does not change enhancer activity, while deletion of motif 2 leads to its reduction (left side)
compared to wildtype enhancer activity (right side). C, D: eGFP in green driven by enhancer
constructs; C’, D’: mCherry driven ubiquitously; C’’, D’’ overlay of both channels and bright
field image. d-d’’, d-d’’ show sections of the embryo in C-C’’ and D-D’’ at the level of the
white line. |
|
Fig. S4. Six1 regulates expression of known and novel targets in chick and Xenopus. A-E, a-e:
Expression of RNF150, ZBTB16, ZNF385c, Pick1 and Pax2 in chick HH11/12 embryos assessed by in
situ HCR. a-e show sections at the level of the white line in A-E. F-J: Six1 activity is required for
the expression of Pax2. EnR-Six1 was coelectroporated with eGFP encoding vectors on the left side of
the embryo (red arrow) and eGFP alone on the right side (blue arrow) and processed for in situ HCR
for Pax2 (F: Pax2 expression in magenta, DAPI to visualise nuclei in blue; G: overlay Pax2 (magenta),
eGFP (green) and DAPI (blue)). f and g, zoomed in version of the otic region. H, I: representative image
of a single confocal stack of the otic region of the embryo shown in F and G. H: control side; I: EnRSix1. J. Quantification of Pax2 expression in controls and EnR-Six1 electroporated embryos. Scalebars
in A, a, and f are 100mm. |
|
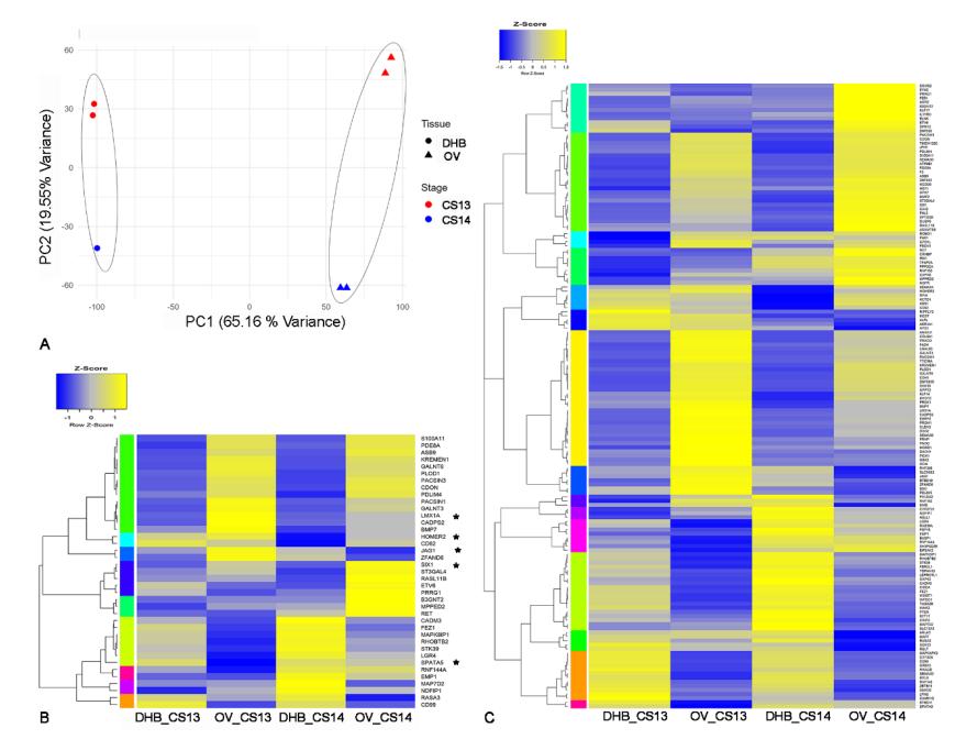
Fig. S5. RNAseq data analysis from human otic vesicles and dorsal hindbrain. A. PCA analysis of otic
vesicle (triangles) and hindbrain (squares) replicates. Variance between otic vesicle and hindbrain
samples is high (PC1 65%). B. Heatmap showing the expression of the human putative Six1 targets
that fall into deafness loci. Blue: high expression; yellow: low expression. * indicates putative Six1
targets that are known deafness genes. C. Heatmap showing the expression of all putative human
Six1 targets.
|