|
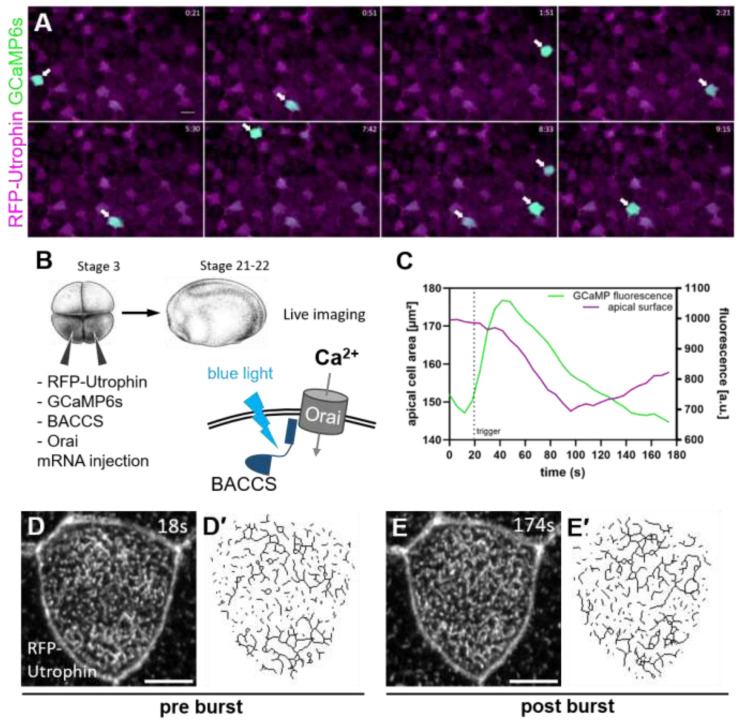
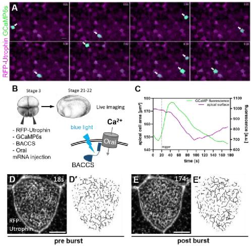
Figure 1. Calcium bursts in MCCs cause apical contraction and changes to the apical actin network: (A) Calcium bursts occur regularly in MCCs during the development of the Xenopus epidermis (arrows). Stills of a movie recorded over 10 min (20 frames/minute) of a stage 21–22 embryo with actin (RFP-Utrophin, magenta) and calcium (GCaMP6s, green) labels. Scale bar 20 µm. (B) Setup for experimental induction of calcium bursts in MCCs. Targeted activation of BACCS by blue light causes Ca2+-influx through Orai channels. Xenopus illustrations © Natalya Zahn (2022), xenbase.org RRID:SCR_003280 [28]. (C–E) Effects of stimulated calcium bursts on MCCs in a representative cell. (C) Graph of GCaMP fluorescence and apical surface of an MCC during an optogenetically induced calcium burst. (D,E) Maximum intensity projections of apical actin labeled by RFP-Utrophin in a developing MCC before and after an induced calcium burst. (D’,E’) Skeletonized actin derived from the confocal images. Scale bars 5 µm. |
|
Figure 2. Actin network assembly in response to calcium bursts in MCCs: (A) Scheme: At stages 21–22, MCCs expressing BACCS components were recorded for 180 s. BACCS was activated to induce a calcium burst, resulting in apical contraction (green arrows) Apical area and the apical actin network were quantified and compared between a pre- and a post-burst timepoint. Xenopus illustrations © Natalya Zahn (2022) [28]. (B–D) Changes to the apical area and the actin network (number of skeletons, average branch length) in MCCs with and without calcium burst. (B) Untreated embryos, (C) Blebbistatin, (D) SMIFH2. Cells were recorded for 180 s and a calcium burst was induced after 12 s. Magenta lines show values for individual cells without a calcium burst, green lines for those with an induced calcium burst; end-points indicate the pre- and post-burst values. Statistical test: Wilcoxon matched pairs signed rank test. * p < 0.05; ** p < 0.01; *** p < 0.001; **** p < 0.0001; n.s. not significant. For significant changes, the median change is included in the graph. Mean and SD values are provided in Table S1. (E) Comparison of changes to the apical area and the actin network (number of skeletons, average branch length) between MCCs with and without calcium activity both for untreated, Blebbistatin-treated, and SMIFH2-treated embryos. Graphs show the changes presented in (B–D) in percent. Each data point represents an individual cell. Box and whiskers indicate quartiles. Dashed line indicates 0% (no change). Averages and SD: Apical Area (Untreated, no burst: +1.2 ± 3.5%; calcium burst: −19.3 ± 10.0%; Blebbistatin, no burst: −1.7 ± 3.9%; calcium burst: −7.5 ± 6.1%; SMIFH2, no burst: −0.3 ± 4.4%; calcium burst: −18.3 ± 8.1%). Skeleton number (Untreated, no burst: +8.1 ± 10.5%; calcium burst: −23.9 ± 15.8%; Blebbistatin, no burst: +1.6 ± 17.5%; calcium burst: −8.7 ± 11.5%; SMIFH2, no burst: +2.2 ± 10.1%; calcium burst: −18.9 ± 17.1%). Average branch length (Untreated, no burst: −5.7 ± 6.8%; calcium burst: +11.7 ± 10.0%; Blebbistatin, no burst: −4.1 ± 11.8%; calcium burst: +6.0 ± 9.0%; SMIFH2, no burst: −1.2 ± 11.0%; calcium burst: +2.2 ± 7.1%). Statistical test: 2-way ANOVA + Tukey’s multiple comparisons test. * p < 0.05; ** p < 0.01; *** p < 0.001; **** p < 0.0001; non-significant comparisons are not shown; 53 cells from 30 untreated embryos; 41 cells from 14 Blebbistatin-treated embryos; 39 cells from 18 SMIFH2-treated embryos. |
|
Figure 3. Non-muscle myosin II and recurring calcium bursts drive apical actin network development: (A–C) Maximum intensity projections of apical actin in MCCs of embryos treated with (A) DMSO or (B) 50 µM Blebbistatin from stage 19 to 30. (A’,B’) show actin labeled by phalloidin in magenta, and GFP-centrin-labeled basal bodies in green. Scale bars 5 µm. (A’’,B’’) show the skeletonized actin network. (C) Quantification of the apical actin network of MCCs in embryos treated with DMSO or Blebbistatin. Number of skeletons (separate actin structures) per µm2 (DMSO 0.36 ± 0.09; Blebbistatin 0.53 ± 0.11). Average branches per skeleton (DMSO 5.5 ± 2.2; Blebbistatin 3.6 ± 1.0). Length of the apical actin network normalized to surface area (DMSO 1.25 ± 0.15 µm−1; Blebbistatin 1.13 ± 0.15 µm−1). Error bars show mean and SD; 39 cells from 12 to 13 embryos analyzed per condition. Statistical test: Mann–Whitney Test (D,E) Effect of repeated induction of calcium bursts. (D) Experimental setup: Embryos expressing BACCS and Orai were grown in darkness or with 10 s pulses of 450 nm light every 4 min from stage 19 to 30. Xenopus illustrations © Natalya Zahn (2022) [28]. (E) Quantification of MCC apical actin: Number of skeletons per µm2 (Dark 0.44 ± 0.09; Blue 0.33 ± 0.09). Average branches per skeleton (Dark 5.2 ± 1.6; Blue 7.7 ± 3.0). Length of the apical actin network normalized to surface area (Dark 1.30 ± 0.15 µm−1; Blue 1.40 ± 0.15 µm−1). Error bars show mean and SD; 24–27 cells from 8 to 9 embryos analyzed per condition. Statistical test: Mann–Whitney Test. |
|
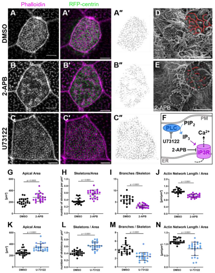
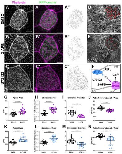
Figure 4. Inhibition of IP3R and PLC leads to truncation of the apical actin network and microridges: (A–C) Maximum intensity projections of apical actin in MCCs of embryos treated with (A) DMSO, (B) 2-APB, or (C) U73122 from stage 19 to 30. (A’–C’) show actin labeled by phalloidin in magenta, and RFP-centrin-labeled basal bodies in green. (A’’–C’’) show the skeletonized actin network. Scale bars 5 µm. (D,E) Scanning electron micrographs of MCCs on the surfaces of embryos treated with (D) DMSO or (E) 2-APB. Microridges were manually labeled red in magnified insets (dashed circles). Scale bar 5 µm. (F) Scheme illustrating the interactions of small molecule inhibitors 2-APB and U73122 with the IP3-calcium pathway. IP3, inositol 1,4,5-triphosphate; IP3R, inositol triphosphate receptor; PIP2, phosphatidylinositol 4,5-bisphosphate; PLC, phospholipase C; PM, plasma membrane; ER, endoplasmic reticulum membrane. (G–J) Quantification of apical surface area and the apical actin network of MCCs in embryos treated with DMSO or 2-APB. (G) Apical surface area (DMSO: 208.5 ± 55.4 µm2; 2-APB: 282.4 ± 71.0 µm2). (H) Number of skeletons (separate actin structures) per µm2 (DMSO: 0.36 ± 0.08; 2-APB: 0.57 ± 0.11). (I) Average branches per skeleton (DMSO: 6.2 ± 1.7; 2-APB: 3.3 ± 0.8). (J) Length of the apical actin network normalized to surface area (DMSO: 1.30 ± 0.13 µm−1; 2-APB: 1.03 ± 0.11 µm−1). (K–N) Quantification of apical surface area and the apical actin network of MCCs in embryos treated with DMSO or U73122. (K) Apical surface area (DMSO 254.3 ± 51.2 µm2; U73122 344.9 ± 64.5 µm2). (L) Number of skeletons (separate actin structures) per µm2 (DMSO 0.41 ± 0.07; U73122 0.62 ± 0.11). (M) Average branches per skeleton (DMSO 4.1 ± 1.1; U73122 2.4 ± 0.9). (N) Length of the apical actin network normalized to surface area (DMSO 1.12 ± 0.11 µm−1; U73122 0.80 ± 0.29 µm−1). Error bars show mean and SD; 21–24 cells from 6 to 8 embryos analyzed per condition. Statistical test: Mann–Whitney Test. |
|
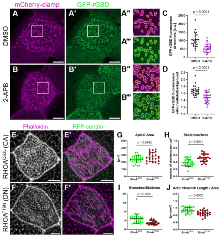
Figure 5. (A–C) Polarization of ciliary rootlets in MCCs treated with (A) DMSO and (B) 2-APB. Ciliary rootlets labeled by GFP-clamp are in green, and basal bodies labeled by RFP-centrin are in magenta (Maximum intensity projections). Scale bar 5 µm. (C) Rootlet angle circular standard deviation in MCCs (DMSO 25.4° mean, 24.3° median; 2-APB 48.2° mean, 38.0° median). Statistical test: Mann–Whitney test (D) Ciliary Gliding Assay. Stage 30 embryos treated with DMSO, 2-APB, or U73122 starting stage 19. Red traces indicate distance moved within 20 s. Scale bar 1 mm. In the graph, bars indicate the median (DMSO: 4.61 mm/min; 2-APB: 0.21 mm/min; 0.49 mm/min); 19–21 embryos analyzed in two independent experiments. Statistical Test: Kruskal–Wallis Test + Dunn’s multiple comparisons test. |
|
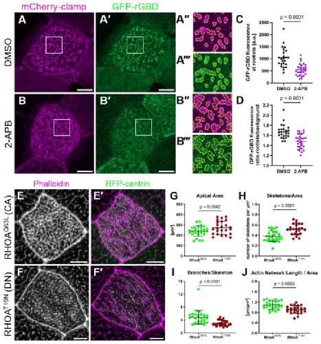
Figure 6. Inhibition of IP3R disrupts the apical actin network by interfering with local activation of RhoA: (A–D) Active RhoA (GFP-rGBD, green, A’,B’) localizes to the anterior rootlet (mCherry-clamp, magenta) of basal bodies in MCCs of control embryos treated with DMSO from stage 19 to 24 (Maximum intensity projections). Boxed areas are magnified in (A’’,A’’’,B’’,B’’’). Yellow outlines in magnified areas indicate basal body rootlets. Scale bars 5 µm. (C) Graph comparing the average fluorescence intensity (a.u.) within the yellow outlines in (A’’’,B’’’) between DMSO and 2-APB treatments. (DMSO: 1043 ± 410; 2-APB: 548 ± 237). (D) Rootlet/cell background ratio of GFP-rGBD fluorescence compared between DMSO and 2-APB treatments. (DMSO: 1.67 ± 0.14; 2-APB: 1.48 ± 0.14); 24–30 cells from 8 embryos analyzed per condition. Statistical test: Mann–Whitney Test. (E,F) Maximum intensity projections of apical actin in MCCs expressing (E) GFP-RHOAQ63L or (F) GFP-RHOAT19N. (E’,F’) show actin labeled by phalloidin in magenta, and RFP-centrin-labeled basal bodies in green. Scale bars 5 µm. (G–J) Quantification of the apical surface area and the apical actin network of MCCs expressing GFP-RHOAQ63L or GFP-RHOAT19N. (G) Apical area (RHOAQ63L 239.5 ± 49.7 µm2; RHOAT19N 272.83 ± 64.1 µm2). (H) Number of skeletons (separate actin structures) per µm2 (RHOAQ63L 0.38 ± 0.10; RHOAT19N 0.52 ± 0.10). (I) Average branches per skeleton (RHOAQ63L 4.9 ± 2.1; RHOAT19N 3.0 ± 0.9). (J) Length of the apical actin network normalized to surface area (RHOAQ63L 1.09 ± 0.15 µm−1; RHOAT19N 0.91 ± 0.15 µm−1). Error bars show mean and SD; 24–27 cells from 8 embryos analyzed per condition. Statistical test: Mann–Whitney Test. |
|
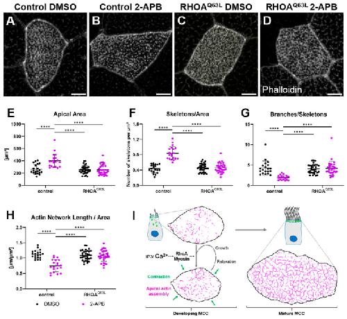
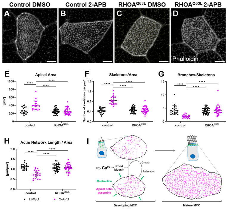
Figure 7. Apical actin truncation due to IP3R inhibition is rescued by constitutively active RhoA: (A–H) Maximum intensity projections of apical actin and quantification thereof in MCCs treated with DMSO or 2-APB and expressing constitutively active RHOAQ63L. Scale bars 5 µm. (E) Apical surface area (DMSO control: 263.3 ± 78.2 µm2; 2-APB control: 402.1 ± 112.2 µm2; DMSO RHOAQ63L: 255.5 ± 65.6 µm2; 2-APB RHOAQ63L: 254.5 ± 79.7 µm2). (F) Number of skeletons (separate actin structures) per µm2 (DMSO control: 0.44 ± 0.11; 2-APB control: 0.84 ± 0.17; DMSO RHOAQ63L: 0.46 ± 0.10; 2-APB RHOAQ63L: 0.46 ± 0.12). (G) Average branches per skeleton (DMSO control: 4.3 ± 1.7; 2-APB control: 1.9 ± 0.6; DMSO RHOAQ63L: 4.1 ± 1.1; 2-APB RHOAQ63L: 4.2 ± 1.7). (H) Length of the apical actin network normalized to surface area (DMSO control: 1.12 ± 0.13 µm−1; 2-APB control: 0.75 ± 0.20 µm−1; DMSO RHOAQ63L: 1.09 ± 0.16 µm−1; 2-APB RHOAQ63L: 1.07 ± 0.18 µm−1). Error bars show mean and SD; 31–51 cells from 10 to 16 embryos analyzed per condition. Statistical test: 2-way ANOVA + Tukey’s multiple comparisons test. **** p < 0.0001. (I) Model depicting the role of calcium, myosin, and RhoA in the maturation of the apical actin network. Green arrows symbolize the apical contraction following a calcium burst. Apical actin is depicted skeletonized in pink. |
|
l actin network consists of a low number of highly branched skeletons and a
few small fragments. The command “Analyze Skeletons” yields the number of
skeletons, branches, junctions and the length of branches. The sum of the length
of all branches is the total actin network length. (B) Individual actin skeletons
labeled in different colors (54 in this examplary cell). |
|
l actin network consists of a low number of highly branched skeletons and a
few small fragments. The command “Analyze Skeletons” yields the number of
skeletons, branches, junctions and the length of branches. The sum of the length
of all branches is the total actin network length. (B) Individual actin skeletons
labeled in different colors (54 in this examplary cell). |
|
pplemental Figure S2: (A-C) Changes to the actin network (number of
branches and junctions) in MCCs with and without calcium burst. (A) untreated
embryos, (B) Blebbistatin, (C) SMIFH2. Cells were recorded for 180 seconds and
a calcium burst was induced after 12 seconds. Magenta lines show values for
individual cells without a calcium burst, green lines for those with an induced
calcium burst; end-points indicate the pre- and post-burst values. Statistical test:
Wilcoxon matched pairs signed rank test. * p < 0.05; ** p < 0.01; *** p < 0.001; ****
p < 0.0001; n.s. not significant. For significant changes, the median change is
included in the graph. Mean and SD values are provided in table 1. (D-E)
Comparison of changes to the apical actin network (number of branches,
junctions) between MCCs with and without calcium activity for untreated,
Blebbistatin-treated, and SMIFH2-treated embryos. Graphs show the changes
presented in (A-C) in percent. Each data point represents an individual cell. Box
and whiskers indicate quartiles. Averages and SD: Branch number (Untreated, no
burst: -0.9±9.1%; calcium burst: -1.9±9.6%; Blebbistatin, no burst: +0.6±13.8%;
calcium burst: +2.0±11.4%; SMIFH2, no burst: -1.8±6.9%; calcium burst:
+0.8±7.4%). Junction number (Untreated, no burst: -8.2±26.2%; calcium burst:
+32.4±23.4%; Blebbistatin, no burst: +3.8±29.7%; calcium burst: +26.1±44.9%;
SMIFH2, no burst: -3.7±32.7%; calcium burst: +21.9±17.7). Statistical test: 2-way
ANOVA + Tukey’s multiple comparisons test. ** p < 0.01; non-significant
comparisons are not shown. 53 cells from 30 untreated embryos; 41 cells from 14
Blebbistatin-treated embryos; 39 cells from 18 SMIFH2-treated embryos. |
|
Supplemental Figure S3: (A) The apical surface area of MCCs is not changed by
Blebbistatin treatment (DMSO 236.1±50.2µm²; Blebbistatin 243.1±52.9µm²). This
data belongs to the experiment depicted in Figure 3C. (B) The apical surface area
of MCCs is not changed by repeated induction of calcium bursts (Dark
312.7±98.2µm²; Blue 282.1±115.0µm²). Statistical test: Mann-Whitney-Test. (C-D)
Apical actin of MCCs undergoing repeated induction of calcium bursts (D) or
controls (C). (C′-D′) Actin labeled by Phalloidin is depicted in magenta, RFPcentrin in green. Scale bars 5µm. (C″-D″) Skeletonize |
|
Supplemental Figure S3: (A) The apical surface area of MCCs is not changed by
Blebbistatin treatment (DMSO 236.1±50.2µm²; Blebbistatin 243.1±52.9µm²). This
data belongs to the experiment depicted in Figure 3C. (B) The apical surface area
of MCCs is not changed by repeated induction of calcium bursts (Dark
312.7±98.2µm²; Blue 282.1±115.0µm²). Statistical test: Mann-Whitney-Test. (C-D)
Apical actin of MCCs undergoing repeated induction of calcium bursts (D) or
controls (C). (C′-D′) Actin labeled by Phalloidin is depicted in magenta, RFPcentrin in green. Scale bars 5µm. (C″-D″) Skeletonize |
|
Supplemental Figure 4: Quantification of apical surface area and the apical actin
network of MCCs in embryos treated with DMSO or YM58483. (A) Apical surface
area (DMSO 253.8±59.0µm²; YM58483 290.9±75.5µm²). (B) Number of skeletons
(separate actin structures) per µm² (DMSO 0.33±0.07; YM58483 0.33±0.07). (C)
Average branches per skeleton (DMSO 6.3±1.6; YM58483 6.4±1.9). (D) Length of
the apical actin network normalized to surface area (DMSO 1.41±0.13µm-1;
YM58483 1.39±0.13µm-1). Error bars show mean and SD. 18 cells from 6 embryos
analyzed per condition. Statistical test: Mann-Whitney-Test. |
|
Supplemental Figure S5: (A-B) Maximum intensity projections of the apical
cytoplasmic microtubular network in MCCs treated with (A) DMSO or (B) 2-APB.
(C-D) Maximum intensity projections of proximal ciliary microtubules labeled by
EMTB-3xGFP (green) in MCCs of embryos treated with (C) DMSO or (B) 2-APB.
Basal bodies labeled by RFP-centrin (magenta). Scale bars 5µm (E) Basal body
number in MCCs treated with DMSO (198±36) or 2-APB (185±20). (F) Number of
ciliary bases labeled by EMTB-3xGFP in MCCs treated with DMSO (86±20) or 2-
APB (39±14). Error bars show mean and SD. 24 cells from 8 embryos analyzed
per condition. Statistical test: Mann-Whitney-Test. (G-J) Maximum intensity
projections of embryonic epidermis stained for Phalloidin (magenta) and |
|
Supplemental Figure S5: (A-B) Maximum intensity projections of the apical
cytoplasmic microtubular network in MCCs treated with (A) DMSO or (B) 2-APB.
(C-D) Maximum intensity projections of proximal ciliary microtubules labeled by
EMTB-3xGFP (green) in MCCs of embryos treated with (C) DMSO or (B) 2-APB.
Basal bodies labeled by RFP-centrin (magenta). Scale bars 5µm (E) Basal body
number in MCCs treated with DMSO (198±36) or 2-APB (185±20). (F) Number of
ciliary bases labeled by EMTB-3xGFP in MCCs treated with DMSO (86±20) or 2-
APB (39±14). Error bars show mean and SD. 24 cells from 8 embryos analyzed
per condition. Statistical test: Mann-Whitney-Test. (G-J) Maximum intensity
projections of embryonic epidermis stained for Phalloidin (magenta) and |
|
MSO or (B) Y-27632 from stage 19-30. (D′-E′) show actin labeled by phalloidin in
magenta, and RFP-centrin labeling basal bodies in green. Scale bars 5µm (C-F)
Quantification of apical surface area and the apical actin network of MCCs in
embryos treated with DMSO or Y-27632. (C) Apical surface area (DMSO
206.1±44.2µm²; Y-27632 336.5±119.3µm²). (D) Number of skeletons (separate
actin structures) per µm² (DMSO 0.46±0.09; Y-27632 0.53±0.12). (E) Average
branches per skeleton (DMSO 4.2±1.1; Y-27632 3.3±0.9). (F) Length of the apical
actin network normalized to surface area (DMSO 1.14±0.10µm-1; Y-27632
1.02±0.25µm-1). Error bars show mean and SD. 25-31 cells from 8 embryos
analyzed per condition. Statistical test: Mann-Whitney-Test. |
|
MSO or (B) Y-27632 from stage 19-30. (D′-E′) show actin labeled by phalloidin in
magenta, and RFP-centrin labeling basal bodies in green. Scale bars 5µm (C-F)
Quantification of apical surface area and the apical actin network of MCCs in
embryos treated with DMSO or Y-27632. (C) Apical surface area (DMSO
206.1±44.2µm²; Y-27632 336.5±119.3µm²). (D) Number of skeletons (separate
actin structures) per µm² (DMSO 0.46±0.09; Y-27632 0.53±0.12). (E) Average
branches per skeleton (DMSO 4.2±1.1; Y-27632 3.3±0.9). (F) Length of the apical
actin network normalized to surface area (DMSO 1.14±0.10µm-1; Y-27632
1.02±0.25µm-1). Error bars show mean and SD. 25-31 cells from 8 embryos
analyzed per condition. Statistical test: Mann-Whitney-Test. |