Click here to close
Hello! We notice that you are using Internet Explorer, which is not supported by Xenbase and may cause the site to display incorrectly.
We suggest using a current version of Chrome,
FireFox, or Safari.
???displayArticle.abstract???
The ability of an organism to regrow tissues is regulated by various signaling pathways. One such pathway that has been studied widely both in the context of regeneration and development is the Notch signaling pathway. Notch is required for the development of the eye and regeneration of tissues in multiple organisms, but it is unknown if Notch plays a role in the regulation of Xenopus laevis embryonic eye regrowth. We found that Notch1 is required for eye regrowth and regulates retinal progenitor cell proliferation. Chemical and molecular inhibition of Notch1 significantly decreased eye regrowth by reducing retinal progenitor cell proliferation without affecting retinal differentiation. Temporal inhibition studies showed that Notch function is required during the first day of regrowth. Interestingly, Notch1 loss-of-function phenocopied the effects of the inhibition of the proton pump, vacuolar-type ATPase (V-ATPase), where retinal proliferation but not differentiation was blocked during eye regrowth. Overexpression of a form of activated Notch1, the Notch intracellular domain (NICD) rescued the loss of eye regrowth due to V-ATPase inhibition. These findings highlight the importance of the Notch signaling pathway in eye regeneration and its role in inducing retinal progenitor cell proliferation in response to injury.
Figure 1. Reduced Notch impairs eye regrowth. (A) Comparison of 5 dps tadpoles treated with DMSO (control), Notch inhibitors (MG132 or DAPT), or injected with Notch morpholino (n > 30 per condition). Images at 20.5×. Up = anterior. (B) Graph showing the percentage of the population achieving full regrowth at 5 dps. (C) Morpholino expression at st. 27 and 5 dps. Cells containing morpholino showed green fluorescence due to the fluorescein-tagged oligonucleotide. The top left panel shows the right side of the embryo, right = anterior. The bottom left panel shows the left side of the same embryo, right = posterior. For both, up = dorsal. Images at 48×. The tadpole at 5 dps still exhibits green fluorescence on the left side of the animal. The top right panel is a green channel showing the fluorescein tag on the morpholino at 5 dps, showing the persistence of morpholino throughout the regrowth period. The bottom right panel is the corresponding brightfield image. Up = anterior. Image at 25×. Scale bar = 500 μm. (D) Comparison of 5 dps tadpoles expressing the Notch1 morpholino and the Dex-inducible NICD construct in the left eye region. The left panel shows regrowth without the Dex inducer; the right panel shows regrowth with Dex. The closed arrowhead indicates a control regrowth-inhibited eye. The open arrowhead indicates rescued eye growth (n > 30 per condition). Images at 20.5×. Up = anterior, down = posterior. (A,C,D) Scale bar = 500 μm.
Figure 2. Notch is required during the first day of regrowth. (A) Comparison of regrown eyes at 5-dps following treatment of MG132 for variable durations from the time of surgery (n > 30 per condition). Open arrowheads indicate a regrown eye. Up = anterior, images at 20.5×. Scale bar = 500 μm. (B) Graphical representation of the percentage of regrowth phenotypes at 5 dps.
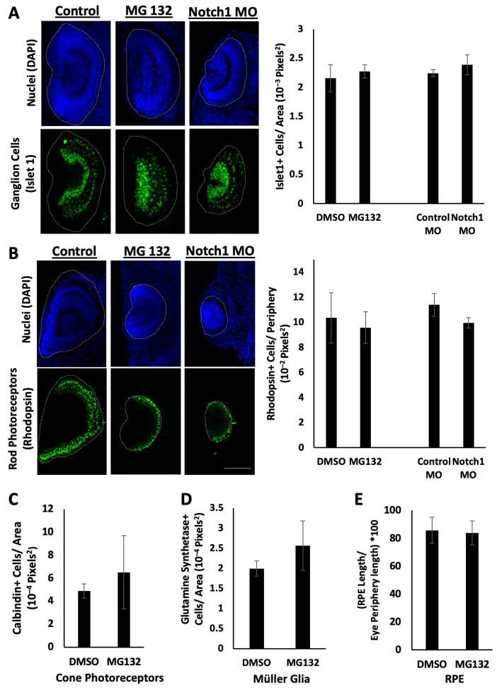
Figure 3. Retinal differentiation during Notch inhibition. (A) Transverse eye sections of regrowing and inhibited eyes at 3 dps. The top panels indicate nuclei. The bottom panels indicate ganglion and inner nuclear layer cells. The graph shows Islet1-positive cells per eye area. (B) Transverse eye sections of regrowing and inhibited eyes at 3 dps. The top panels indicate nuclei. The bottom panels indicate rod photoreceptor cells. The graph shows the number of Rhodopsin-positive cells along the periphery of the eye. Dotted lines outline the eye region. All eyes were sectioned medially facing left. (C) Graph comparing Calbindin-positive cells in control regrowing and Notch-inhibited eye. (D) Graph comparing Glutamine Synthetase-positive cells in control regrowing and Notch-inhibited eyes. (E) Graph comparing the percentage of the regrown eye periphery occupied by the RPE in control regrowing and Notch-inhibited eyes (n > 3 per condition, p > 0.05). Images at 20×. Scale bar = 100 μm. Up = dorsal and left = anterior.
Figure 4. Reduction in Notch during eye regrowth reduces proliferation. (A) Transverse eye sections at 1 dps showing mitosis cells in DMSO or MG132-treated eyes (n > 5 per condition). Magenta = phosphorylated Histone 3, Blue = Xen1. Images at 20×. (B). Box and whisker plot comparing the number of H3P-positive cells normalized to area. (C) Transverse eye sections at 1 dps comparing proliferating cells in control morpholino and Notch1 morpholino injected eyes (n > 5 per condition). Magenta = phosphorylated Histone 3, Blue = Xen1. Images at 20×. Scale bar= 100 μm. (D) Box and whisker plot comparing number of H3P-positive cells normalized to area. * = p < 0.01. Up = dorsal and left = anterior.
Figure 5. Notch1 overexpression during regrowth rescues V-ATPase inhibition. (A) Notch1 RNA is present in the eye at the time of surgery. Image of a st. 27 embryo head injected at st. 3 with GR-NICD RNA and GFP RNA. Right = posterior, left = anterior, up = dorsal, and down = ventral. Images at 48×. (B) Comparison of tadpoles at 3 dps (left) and 5 dps (right) treated with Concanamycin, injected with Dex-inducible NICD at st. 3, and treated with or without inducer immediately following ablation. Closed arrowhead indicates control regrowth-inhibited eye. Open arrowhead indicates rescued regrown eye through NICD overexpression. n > 30 per condition. Images at 25×. Scale bar = 500 μm. (C) Graph showing the percentage of the population achieving full regrowth at 5 dps with or without NICD activation. Up = dorsal and left = anterior.