|
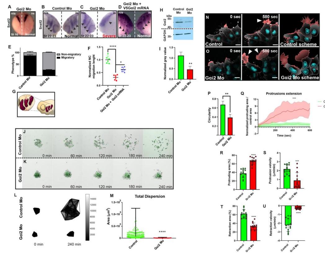
Fig. 1. Gαi2 is required for NC migration in vivo and in vitro, and knockdown
generates larger cells with bigger protrusions.
A-D. WISH for snail2 in X.t embryos at stage 16 to assess NC induction n = 16 (A), and at
stages 22-23 for NC migration (B-D). n control = 49, n morphant = 49, n rescue = 31. nis:
non-injected side, is: injected side.
E. Percentage of migratory/non-migratory phenotypes showing severe NC migration
impairment in Gαi2 knockdown.
F. Quantification of migration length in B, C, and D. Each point represents the mean of 6
independent experiments (n = 3 embryos per condition). Error bars are ± s.e.m. **P≤0.01,
****P≤0.0001 (two-tailed Student’s t-test)G. Schematic of Xenopus embryos showing cranial NC streams (purple) and migration
length measured from the midpoint to the full width of the three streams.
H-I. Western blot of X.t embryo lysates injected with Gαi2MO confirms efficient
knockdown, quantified by GAPDH-normalized intensity.
J-K. Cranial NC explants from control and Gαi2MO-injected embryos were evaluated for
migration over 4 hours by time-lapse under different conditions.
L-M. Delaunay triangulation quantified cell dispersion, and the average area of total
dispersion after 4 hours was plotted. Error bar: s.e.m., ****P≤0.0001, n = 13 explants
(Kruskal-Wallis non-parametric test). 10X magnification.
N-O. Membrane-GFP (gray) and H2B-RFP (cyan) were injected to assess cell morphology
and nuclei. Protrusion extension (red) was measured via membrane subtraction using
ImageJ Image Calculator. Scale bar: 10 μm.
P-Q. Cell circularity and protruding area parameters were measured in 3 random cells for
each experiment (n = 3 experiments per condition). Error bars correspond to ± s.e.m.
**P≤0.01; ***P≤0.001 (T independent test).
R-U. Protruding area percentage, retractable area percentage, protrusion growth rate, and
retraction rate were quantified using the ADAPT software in ImageJ. n = 14 cells per
condition. For each cell were analyzed one lamellipodia. Error bars correspond to ± s.e.m.
**P≤0.086; ***P≤0.001; ns: non-significant. T independent test. |
|
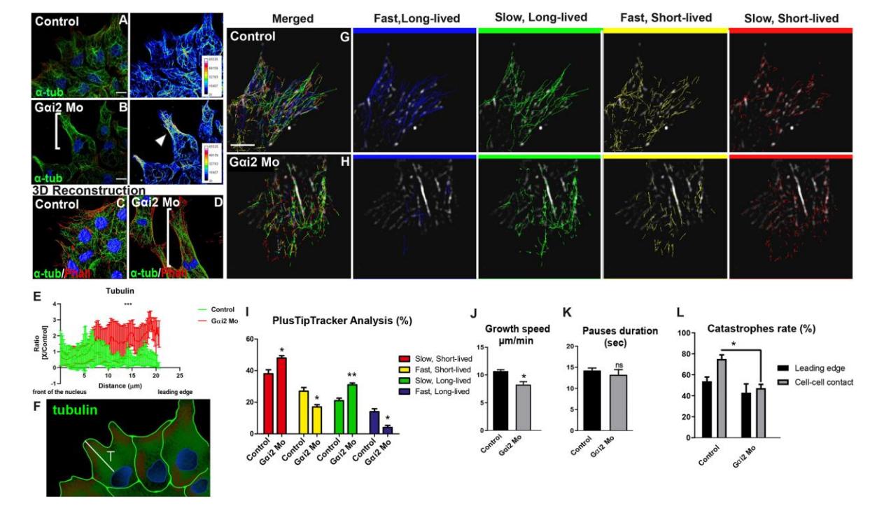
Fig. 2. Gαi2 knockdown increases microtubules stability.
A-B. Immunofluorescence against α-tubulin in X.t. shows Gαi2MO increases microtubule
distribution to the leading edge (pseudocolor scale). Scale bar: 10 μm. Magnification: 63X.
C-D. Tubulin 3D reconstruction in control and Gαi2 knockdown conditions from superresolution microscopy images.
E. Quantification of tubulin fluorescence intensity, normalized to the average of each
condition. Gαi2MO increased the tubulin signal at the leading edge. Error bars: s.e.m. ***
P≤0.001. n= 3 cells per condition, 3 independent experiments.
F. Schematic of tubulin distribution from the nucleus edge to the cell cortex. T: tubulin.
G-H. Images were captured every 1.5 seconds for 5 minutes using Leica SP8 confocal
microscopy. EB3-GFP-labeled X.l. cells were analyzed with plusTipTracker software to
detect microtubule growing tips. Magnification: 63X. n = 8 cells per condition, 3
experiments.
I. Microtubules were categorized by growth rate (slow<11 µm/min< ast) and duration
(short<23 sec<long). Gαi2MO cells showed more slow and fewer fast microtubules than
controls. n = 8 cells per condition, 3 experiments.J. The average growth rate of Gαi2 morphant microtubules (8.52 µm/min ± 0.301) is
significantly lower than control cells (10.53 µm/min ± 0.297). ANOVA and Student’s TTest (two-tailed) were used. n = 8 cells per condition, N = 3 experiments.
K. Quantification of comet arrests (pauses) showed no significant differences between
control and Gαi2 morphant cells.
L. Comet trajectories were tracked using TrackMate in ImageJ, focusing on comets
entering or leaving regions at cell-cell contacts and the leading edge. After 2.5 minutes, the
ratio of comets remaining in the area was compared to total comets. Control cells showed
53.8% catastrophes at the leading edge and 75.1% at cell-cell contact. Gαi2 morphant cells
showed 42.9% catastrophes at the leading edge and 47.3% at cell-cell contact. n = 8 cells
per condition, 3 experiments. |
|
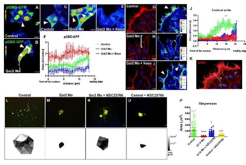
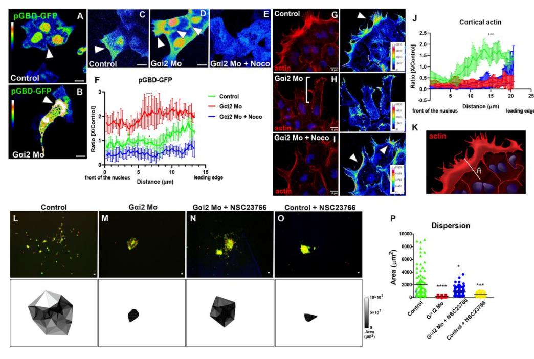
Fig. 3. Gαi2 inhibits Rac1 activity in the protrusions and actin turnover via
microtubules dynamic.
A-B. Pseudocolor scale visualizes Rac1-GTP using the pGBD-GFP probe during CIL. In
control X.t cells, active-Rac1 localizes at the leading edge and decreases at cell-cell contact
(white arrow). In Gαi2 morphant cells, Rac1-GTP is widespread and highly concentrated in
protrusions at cell-cell contact (white arrow). Scale bar: 10 μm.
C-E. Nocodazole-treated Gαi2 morphant X.t cells show decreased active-Rac1 levels. Scale
bar: 10 μm.
F. Quantification of active-Rac1 fluorescence intensity over time (compared to Control).
Significance was determined using the Mann-Whitney test (***, p<0.001; *, p<0.05). Error
bars: s.e.m. Magnification: 40X. (n=3 cells, N=3 experiments).
G-I. Phalloidin staining of actin to visualize cortical actin in control, Gαi2 morphant, and
Gαi2 knockdown cells under 65 nM nocodazole treatment. Scale bar: 10 μm.
J. Quantification of actin fluorescence intensity normalized by each condition average,
showing Gαi2MO significantly alters cortical actin distribution. Error bars: s.e.m. * P≤0.05.
n= 3 cells per condition, 3 experimentsK. Schematic showing actin distribution from the nucleus edge to the cell cortex. A: actin.
L-O. Cranial NC explants were evaluated for dispersion over 4 hours by time-lapse.
Embryos were co-injected with H2B-Cherry and membrane-GFP to monitor and quantify
cell dispersion. Four conditions were assessed: control, Gαi2MO, Gαi2MO + 20 nM
NSC23766, and control + 20 nM NSC23766. Delaunay triangulation of a representative
explant from X.t is shown at 4 hours.
P. The radius between average areas at 4 hours was plotted to assess cell dispersion.
Significance was determined by Mann-Whitney test (****, P<0.0001). Error bars: s.e.m.
Magnification: 10X. Control n=15 explants; Gαi2MO n=18 explants; Gαi2MO + 20 nM
NSC23766 n=14 explants; Control + 20 nM NSC23766 n=12 explants; 3 trials. |
|
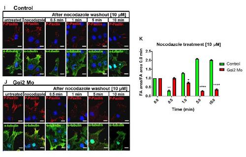
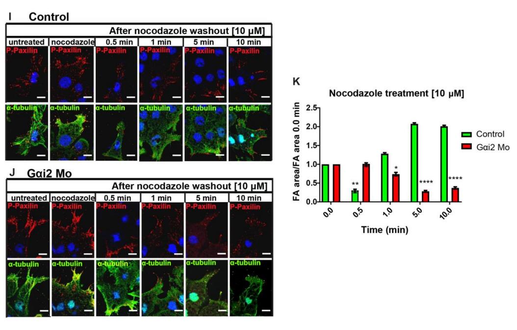
Fig. 4. Gαi2 morpholino inhibits FA turnover via microtubules stability.
A-B. Immunostaining of β1-integrin in control and Gαi2 morphant conditions to detect FA
in X.t. Scale bar: 10 μm.
C-D. Quantification of FA area and number. Statistical analysis using t-test (**, p<0.01; ns:
non-significant; n control=26, n Gαi2MO=29, n total explants=43, 2 experiments).
E-F. SP8 confocal time-lapse images of FAK-GFP localization in control and Gαi2
morphant X.t explants. Scale bar: 10 μm. Magnification: 63X.G-H. Quantification of FA area changes and stability over time. FA in Gαi2 morphant cells
are more stable than in control cells. Statistical analysis using t-test (**, P<0.01; ****,
P<0.0001; n = 11 explants).
I-J. Immunofluorescence showing endogenous p-Pax (red) and α-tubulin (green) in control
and Gαi2 knockdown X.t explants treated with nocodazole (10 µM). Scale bar: 10 μm.
K. Normalized graph showing increased FA area in Gαi2 knockdown cells, with delayed
FA disassembly after nocodazole treatment. Control disassembly starts at 0.5 minutes,
while Gαi2 morphant explants show a delay, starting 5 minutes after nocodazole washout.
Error bars: s.e.m., * P < 0.05; ** P > 0.01; **** P < 0.0001. n = 27 cells, 3 replicates.
Magnification: 63X.
|
|
Fig. 4. Gαi2 morpholino inhibits FA turnover via microtubules stability.
A-B. Immunostaining of β1-integrin in control and Gαi2 morphant conditions to detect FA
in X.t. Scale bar: 10 μm.
C-D. Quantification of FA area and number. Statistical analysis using t-test (**, p<0.01; ns:
non-significant; n control=26, n Gαi2MO=29, n total explants=43, 2 experiments).
E-F. SP8 confocal time-lapse images of FAK-GFP localization in control and Gαi2
morphant X.t explants. Scale bar: 10 μm. Magnification: 63X.G-H. Quantification of FA area changes and stability over time. FA in Gαi2 morphant cells
are more stable than in control cells. Statistical analysis using t-test (**, P<0.01; ****,
P<0.0001; n = 11 explants).
I-J. Immunofluorescence showing endogenous p-Pax (red) and α-tubulin (green) in control
and Gαi2 knockdown X.t explants treated with nocodazole (10 µM). Scale bar: 10 μm.
K. Normalized graph showing increased FA area in Gαi2 knockdown cells, with delayed
FA disassembly after nocodazole treatment. Control disassembly starts at 0.5 minutes,
while Gαi2 morphant explants show a delay, starting 5 minutes after nocodazole washout.
Error bars: s.e.m., * P < 0.05; ** P > 0.01; **** P < 0.0001. n = 27 cells, 3 replicates.
Magnification: 63X.
|
|
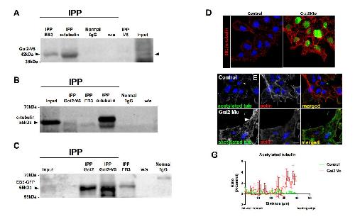
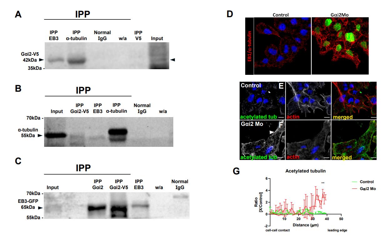
Fig. 5. Gαi2 interacts with microtubules via EB1, regulating microtubule dynamics
and, therefore, cranial NC cell migration.
A-B. Western blot quantification of acetylated tubulin in control and Gαi2 knockdown
conditions. Intensity was normalized to GAPDH to assess the increase in acetylated tubulin
in morphant cells.
C-E. Immunofluorescence of endogenous Gαi2 and α-tubulin to analyze subcellular
localization. Scale bar: 10 μm.
F. Protein colocalization analyzed with ImageJ's JACoP software showed a Pearson
coefficient of 0.743 and an overlap coefficient of 0.779.
G. Co-immunoprecipitation assays show Gαi2 interacts with α-tubulin. Normal IgG: nonrelated IgG; IPP V5: immunoprecipitation with V5 antibody; input: total lysate. n = 3
lysates per condition.H-I. Co-immunoprecipitation assays show Gαi2 interacts with EB1 and EB3. W/A: without
antibody; normal IgG: non-related IgG; IPP V5: immunoprecipitation with V5 antibody;
input: total lysate; elu: eluted fraction; non-eluted: non-eluted fraction. n = 3 lysates per
condition. White arrows indicate correct protein bands.
J-M. PLA reveals Gαi2 interacts with tubulin via EB1. White arrows indicate interactions
at the leading edge. EB1/α-tubulin: positive control; negative control: no primary antibody.
Scale bar: 10 μm. White dashed lines mark cell membranes.
N-O. Quantification of PLA dots per cell in outer and inner cells. Graphs show the mean
PLA dots per cell for the entire explant (N) and separately for outer and inner cells (O).
Statistical analysis: Mann-Whitney test (**P < 0.01, *P < 0.05, ns: non-significant;). Error
bars: s.e.m.
P-S. Cranial NC explants were extracted from stage 17 X.l. embryos injected with
Gαi2MO. Cell dispersion was assessed over 10 hours via timelapse. Embryos were coinjected with H2B-Cherry and membrane-GFP for individual cell tracking. Conditions:
control, Gαi2MO, Gαi2MO + 65 nM nocodazole, and control + 65 nM nocodazole.
Delaunay triangulation at 10 hours is shown below each image.
T. The rate of average areas at 10 hours was plotted. Nocodazole rescues Gαi2 morphant
phenotype and does not affect control migration. Mann-Whitney test for non-parametric
data (****, P<0.0001). Error bars: s.e.m. 10X magnification. Control n = 21 explants;
Gαi2MO n = 24 explants; Gαi2MO + 65 nM Nocodazole n = 36 explants; Control + 65 nM
Nocodazole n = 30 explants; 3 experiments. |
|
Fig. 5. Gαi2 interacts with microtubules via EB1, regulating microtubule dynamics
and, therefore, cranial NC cell migration.
A-B. Western blot quantification of acetylated tubulin in control and Gαi2 knockdown
conditions. Intensity was normalized to GAPDH to assess the increase in acetylated tubulin
in morphant cells.
C-E. Immunofluorescence of endogenous Gαi2 and α-tubulin to analyze subcellular
localization. Scale bar: 10 μm.
F. Protein colocalization analyzed with ImageJ's JACoP software showed a Pearson
coefficient of 0.743 and an overlap coefficient of 0.779.
G. Co-immunoprecipitation assays show Gαi2 interacts with α-tubulin. Normal IgG: nonrelated IgG; IPP V5: immunoprecipitation with V5 antibody; input: total lysate. n = 3
lysates per condition.H-I. Co-immunoprecipitation assays show Gαi2 interacts with EB1 and EB3. W/A: without
antibody; normal IgG: non-related IgG; IPP V5: immunoprecipitation with V5 antibody;
input: total lysate; elu: eluted fraction; non-eluted: non-eluted fraction. n = 3 lysates per
condition. White arrows indicate correct protein bands.
J-M. PLA reveals Gαi2 interacts with tubulin via EB1. White arrows indicate interactions
at the leading edge. EB1/α-tubulin: positive control; negative control: no primary antibody.
Scale bar: 10 μm. White dashed lines mark cell membranes.
N-O. Quantification of PLA dots per cell in outer and inner cells. Graphs show the mean
PLA dots per cell for the entire explant (N) and separately for outer and inner cells (O).
Statistical analysis: Mann-Whitney test (**P < 0.01, *P < 0.05, ns: non-significant;). Error
bars: s.e.m.
P-S. Cranial NC explants were extracted from stage 17 X.l. embryos injected with
Gαi2MO. Cell dispersion was assessed over 10 hours via timelapse. Embryos were coinjected with H2B-Cherry and membrane-GFP for individual cell tracking. Conditions:
control, Gαi2MO, Gαi2MO + 65 nM nocodazole, and control + 65 nM nocodazole.
Delaunay triangulation at 10 hours is shown below each image.
T. The rate of average areas at 10 hours was plotted. Nocodazole rescues Gαi2 morphant
phenotype and does not affect control migration. Mann-Whitney test for non-parametric
data (****, P<0.0001). Error bars: s.e.m. 10X magnification. Control n = 21 explants;
Gαi2MO n = 24 explants; Gαi2MO + 65 nM Nocodazole n = 36 explants; Control + 65 nM
Nocodazole n = 30 explants; 3 experiments. |
|
Fig. 6. Gαi2 controls cranial NC migration by interacting with EB1 regulating
microtubules dynamics.
A. In control cells, Gαi2 binds EB1 at microtubule plus-ends, maintaining microtubule
dynamics. This regulates Rac1 activity at the leading edge, possible via intermediary
proteins (GDIs, GEFs, GAPs), promoting cortical actin formation, rapid FA disassembly,
and directional migration.
B. In Gαi2 knockdown cells, microtubules become more stable, with reduced dynamics,
lower catastrophe rates, and persistent EB3 association, leading to increased tubulin
acetylation. Stable microtubules lead to enhanced Rac1 activation at the leading edge,
interfering with cortical actin formation and FA disassembly, thus inhibiting collective
migration. |
|
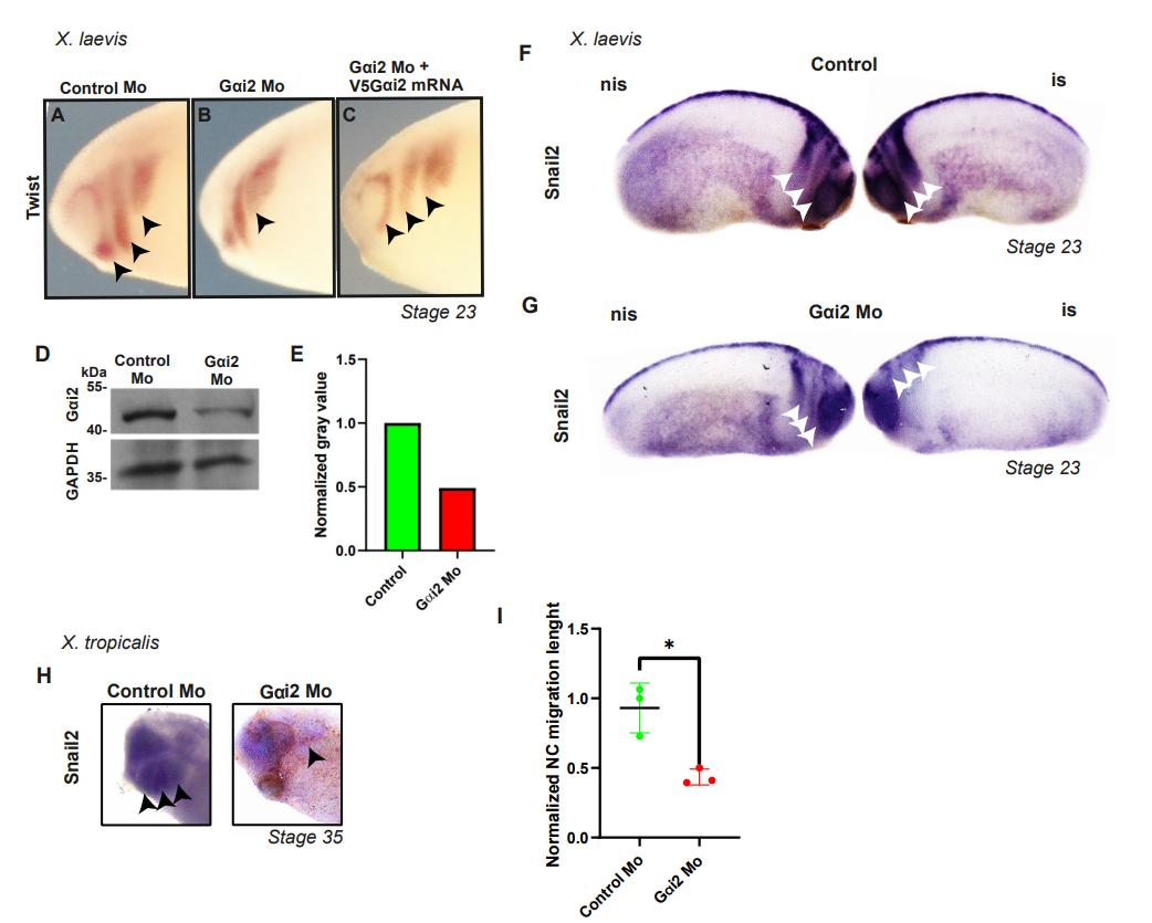
Fig. S1. Gαi2 knockdown affects Xenopus laevis migration in vivo.
A-C. In situ hybridization against twist performed in X.l. embryos at stage 25-26 to analyze in vivo
early migration in control, morphant and recued embryos. N= 18 embryos per condition.
D-E. Westernblot of lysates from X.l. embryos injected with Gαi2 morpholino shows efficient Gαi2
knockdown.
F-G. Consistent with the results in A–C, in situ hybridization against Snail2 was performed in X.l.
embryos at stage 23 to analyze early in vivo migration in control and Gαi2 morphant embryos. N =
3 embryos per condition.
H. In situ hybridization against Snail2 performed in X.t. embryos at stage 35 to analyze late in vivo
migration in controls and morphant embryos. N= 3 embryos per condition.
I. Quantification of the migration length in H. Each point corresponds to one embryo analyzed.
Error bars are ± s.e.m. P*≤0.05 (two-tailed Student’s t-test). |
|
Fig. S2. Gαi2MO does not affect cadherin switching during EMT.
A-F. Immunofluorescence assays were performed in cranial NC cell explants from X.t using antiE-cadherin (E-cadh: green, A-C) and anti-N-cadherin (N-cadh: green, D-F) to detect the cadherin
switching. E-cadherin is localized at cell-cell contact on pre-migratory cell explants (A) and Ncadherin is localized at cell-cell contact on migratory explants from Control MO (E) and Gαi2
knockdown conditions (F). Phalloidin is shown in red and nuclei are stained with Hoechst (blue).
G-H. Example of protrusion and retraction dynamics measurements using ADAPT plugin for
ImageJ. The area of interest was segmented. Protrusion dynamics are shown in green and
retraction dynamics are shown in red. Scale bar: 10 µm. |
|
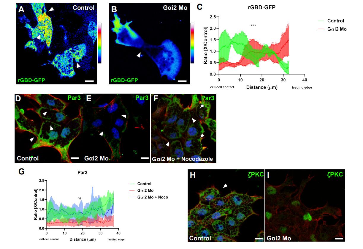
Fig. S3. Gαi2 knockdown affects active RhoA-GTP, and the polarity markers Par3 and ζPKC localization.
A-B. Pseudocolor scale for visualization of changes in the active RhoA localization using rGBDGFP probe. This probe contains the RhoA binding domain of the effector protein Rhotekin fused to
GFP, which makes it possible to observe the localization of active RhoA over time. In control cells
active RhoA is highly concentrated in the cell-cell contact. In the Gαi2 morphant cells, active
RhoA disappear in the cell-cell contact, increasing its localization in the cell protrusion.
C. Quantification of active RhoA fluorescence intensity in time, showing a significant
contraposition in RhoA localization between control and morphant condition. The significance was
evaluated with a Mann-Whitney test for non-parametric data (***, P<0.001). Error bars: s.e.m.
Magnification: 60X. (experimental N = 5). Scale bar: 10 µm.
D-F. Immunofluorescence against Par3 (green) in control, Gαi2 morphant conditions and Gαi2 +
nocodazole conditions. Red: phalloidin, blue: Hoechst. Gαi2MO delocalizes Par3 from cell-cell
contact. Scale bar: 10 µm.
G. Quantification of Par3 localization in Control, Gαi2 morphant conditions and Gαi2 + 65 nM
Nocodazole conditions. Kruskal-Wallis non-parametric test was performed (****, P<0.0001). n= 7
cells per condition.
H-I. Immunofluorescence against ζ-PKC (green). Red: phalloidin, blue: Hoechst. Gαi2MO
delocalizes ζ-PKC from the cell cortex. |
|
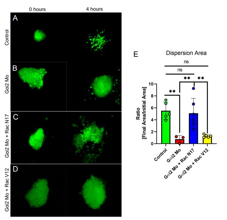
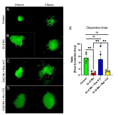
Fig. S4. Rac dominant negative form is able to rescue cell dispersion in Gαi2 morphant
conditions.
A-D. Cranial NC explants were cultured into fibronectin and cell dispersion was evaluated during 4
hours through time lapse. All embryos were co-injected with membrane GFP to monitor individual
cells and quantify cell dispersion. Four conditions were evaluated: Control, Gαi2MO, Gαi2MO +
RacN17 (Rac dominant negative form) and Gαi2MO + RacV12 (Rac constitutively active form).
E. Quantification of final dispersion area from X.t explants of each condition normalized by the initial
area. Error bar: s.e.m., **P≤0.01, n = 5 explants for control, n= 3 explants for Gαi2MO, n= 6 explants
for Gαi2MO + RacN17 and n= 5 for Gαi2MO + RacV12 (Kruskal-Wallisnon-parametric test). 10X
magnification. |
|
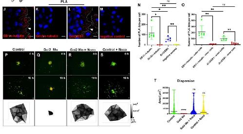
Fig. S5. Gαi2 conforms a microtubules interaction complex in cranial NC cells and increases
acetylated tubulin signal in the protrusions.
A-C. Duplicate of co immunoprecipitations showing the interaction between Gαi2-V5, α-tubulin and
EB3. IPP EB3: immunoprecipitation conjugated to GFP antibody (EB3-GFP). IPP α-tubulin:
immunoprecipitation conjugated to α-tubulin antibody. IPP Gαi2-V5: immunoprecipitation
conjugated to V5 antibody (Gαi2-V5). Normal IgG: non-related IgG. w/a: Without antibody. All
embryos were injected with Gαi2-V5. IPP V5: immunoprecipitation conjugated to V5 antibody alone,
from embryos injected with V5, as a control (A). Westernblot performed against V5 (A) and α-tubulin
(B) and GFP antibodies (C). n total = 2 lysates per condition.
D. Proximity Ligation Assay (PLA) showing in situ detection of the interaction between α-tubulin and
the plus-end protein EB1 under Gαi2 morphant conditions. The results indicate that Gαi2 knockdown
increases EB1/α-tubulin interaction, leading to an abnormal retention of EB1 on microtubules
compared to control cells, exhibiting a bundled pattern. Scale bar: 10 µm.
E-F. Immunofluorescence against acetylated tubulin (green) and actin (red) in control and Gαi2
morphant explants to localize stable microtubules in X.t. Under Gαi2 knockdown conditions,
acetylated tubulin increases towards the leading edge. Scale bar: 10 µm.
G. Quantification of acetylated tubulin fluorescence intensity from nucleus to leading edge, showing
a strong concentration of acetylated tubulin towards the leading edge. The significance was evaluated
with a Mann-Whitney test for non-parametric data (**, P<0.01).
|
|
Movie 1. Gαi2 is required for cranial NC cell migration in vitro in Xenopus. |
|
Movie 2. 3D reconstruction of microtubules cytoskeleton in control and Gαi2
knockdown conditions. |
|
Movie 3. Gαi2MO disrupt microtubule dynamics.
|
|
Movie 4. Gαi2 knockdown condition affects active Rac1 localization during CIL in
cranial NC cells.
|
|
Movie 5. Rac1 inhibitor partially restore cranial NC cell migration in Gαi2 knockdown
conditions. |
|
Movie 6. Gαi2 morphant cells show an increase in the focal adhesion stability. |
|
Movie 7. Nocodazole restore in vitro cranial NC cell migration in Gαi2 knockdown
conditions. |
|
Movie 8. Gαi2MO affects cell morphology and nocodazole can restore cell morphology
under morphant conditions. |