|
Fig. 1.Developmental expression of Xenopus tropicalis sf3b4. (A-M) sf3b4 is not expressed at the mid-gastrula stage (A) but is first detected at the end of gastrulation in the dorsal ectoderm (B). During neurulation (C,E-H), sf3b4 transcripts are detected in the developing neural plate/tube and neural crest (NC)-forming regions, where it overlaps with sox10 (F). At tailbud stages (K-M), sf3b4 expression persists in the brain, eyes, migrating NC cells, and is also detected in the otic vesicles and the tailbud. Anterior neural plate/developing brain (white arrowheads), prospective spinal cord (yellow arrowheads), neural crest (green arrowheads), developing eyes (brown arrowheads), otic vesicle (magenta arrowhead) and tailbud (black arrowheads) are indicated. Embryos hybridized with a sense control are shown for stage 17 (D) and stage 25 (J). (N-R) Two-color WMISH for sox10 and sf3b4 at stage 25 (O,P) and stage 28 (Q,R), reveals co-expression of these genes in the migrating NC cells populating the posterior branchial arches. At these stages, sox10 expression is progressively downregulated in the most anterior NC streams (N). (A-G) Dorsal views, anterior to top. (H,I) Frontal views, dorsal to top. (J-R) Lateral views, anterior to right, dorsal to top. The embryonic stages (NF) are indicated in the lower right corner of each panel. Images are representative of 25 samples. Scale bars: 150m. |
|
Fig. 2.Generation of a Xenopus tropicalis CRISP/Cas9 sf3b4 mutant line. (A) Schematic of the genomic sf3b4 locus, and Sf3b4 protein. The relative position of the sgRNA target sequence is indicated (red flags). CDS1-CDS6 represent exons 1-6. (B) Alignment of wild-type (WT) and 5bp or 31bp mutated nucleotide sequences. The PAM sequence is indicated (magenta). A frameshift in the mutant nucleotide sequence results in an incorrect protein sequence with an early stop (asterisk) after amino acids 5 and 28, respectively (cyan). Shown underlined is the targeted nucleotide sequence. (C) Western blot analysis of protein extracts from WT (+/+), heterozygote (+/) and homozygote (/) F2 tailbud-stage embryos (NF stage 25), using an anti-Sf3b4 antibody. -Tubulin is shown as a loading control. n=10. (D) ImageJ quantification of the western blot. (E) sf3b4 mutant embryos at stage 25 have reduced head length and width compared to WT. The distances measured to quantify head length (L) and depth (D) are indicated on the embryo at the top for each genotype. Lateral views, anterior to right, dorsal to top. (F) Graph plotting the length and width for all three genotypes. ns, not significant. *P<0.05, **P<0.01 (Welch's two-tailed unpaired t-test). n=9 (WT), 14 (Het), 8 (Null). Scale bars: 150m. |
|
Fig. 3.Molecular characterization of sf3b4 mutant embryos at neurula stages. (A) At NF stage 14/15, the expression of snai2, sox10 and tfap2e in NC progenitors is largely unaltered in all three genotypes: sf3b4 WT (+/+), heterozygote (+/) and homozygote (/). The neural plate expression of sox2 is also unaffected. (B) ImageJ quantification of snai2 and sox10 WMISH signal. ns, not significant. Welch's two-tailed unpaired t-test (see labeling within panel images for n numbers). (C) At the end of neurulation, NF stage 20, the expression of sox10 is largely unaltered in all three genotypes. (A,C) Dorsal views, anterior to top. Scale bars: 300m. |
|
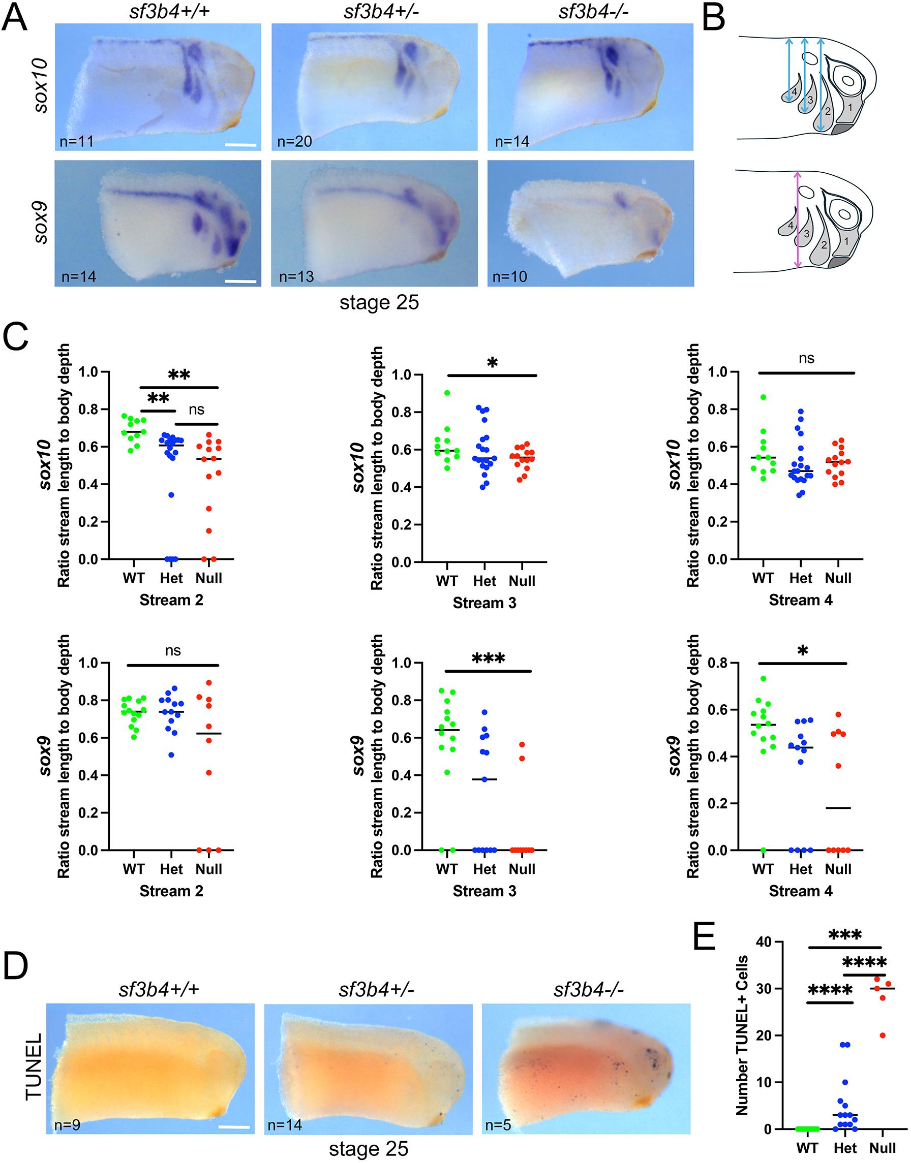
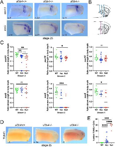
Fig. 4.Molecular characterization of sf3b4 mutant embryos at tailbud stage. (A) At NF stage 25, the expression of sox9 and sox10 in the NC streams is reduced or absent in heterozygous and null embryos. sf3b4 WT (+/+), heterozygote (+/) and homozygote (/). (B) Diagrams illustrating the position of the NC streams (1-4), and the distance measured to quantify NC streams length (top, blue lines) and its normalization to body depth (bottom, magenta line). (C) Quantification of stream length compared to full body width of embryos. ns, not significant. *P<0.05, **P<0.01, ***P<0.001 (Welch's two-tailed unpaired t-test; see labeling within panel images for n numbers). (D) TUNEL staining of NF stage 25 embryos. (E) Quantification of TUNEL staining. ***P<0.001, ****P<0.0001 (Welch's two-tailed unpaired t-test; see labeling within panel images for n numbers). (A,D) Lateral views, anterior to right, dorsal to top. Scale bars: 150m. |
|
Fig. 5 Molecular characterization of the sf3b4 mutant tadpoles. (A) At NF stage 40, sox9 and runx2 expression in the branchial arches is severely reduced in Null embryos. Lateral views, anterior to right, dorsal to top. sf3b4 WT (+/+), heterozygote (+/) and homozygote (/). Scale bars: 150m. (B) Alcian Blue-stained tadpoles, NF stage 45. Ventral views, anterior to top. sf3b4 WT (+/+) and heterozygote (+/). Head width (W; distance from eyeball to eyeball) and head length (L; distance from the mouth to the gut) measurements are indicated. Scale bar: 500m. (C) Graph plotting the ratio head length to head width for WT and Het tadpoles. ns, not significant. Welch's two-tailed unpaired t-test. n=9 (WT), 15 (Het). (D) Diagram illustrating the NC-derived cranial cartilages at the tailbud stage (modified from Sadaghiani and Thiebaud, 1987). From anterior to posterior, Meckel's cartilage (M), ceratohyal cartilage (C), and anterior (AG) and posterior (PG) gill cartilages. (E) Ventral views of dissected craniofacial cartilages of sf3b4 WT (+/+) and heterozygote (+/) tadpoles. n, number of embryos analyzed per genotype. Scale bar: 500m. |
|
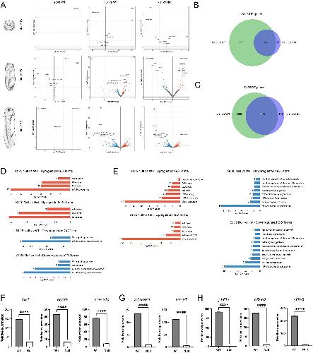
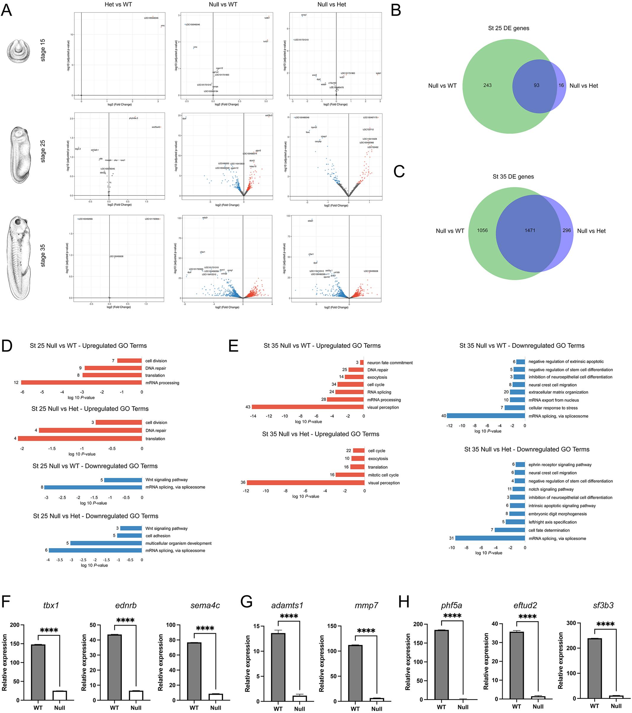
Fig. 6.RNA-seq analysis of differentially expressed genes in WT and sf3b4 mutant embryos. (A) Volcano plots showing significance (y-axis; log10-adjusted P-value) versus amplitude (x-axis; log2-fold change) of differentially expressed genes across genotypes and stages. Genotype comparisons (Het versus WT, Null versus WT and Null versus Het) are indicated at the top and embryonic stage (stages 15, 25 and 35) on the left. The top ten genes for each comparison are labeled with their Xenbase ID. Xenopus illustrations Natalya Zahn (Xenbase; www.xenbase.org RRID:SCR_003280) (Zahn et al., 2022). (B,C) Venn diagram analysis of differentially expressed (DE) genes at stage 25 (B) and stage 35 (C), comparing Null versus Wt and Null versus Het. (D,E) Gene Ontology (GO) term analysis of differentially expressed genes at NF stage 25 (D) and stage 35 (E). Upregulated terms are in red, downregulated terms in blue. The numbers at end of the bars indicate the number of genes in each GO category. (F-H) qRT-PCR validation of a subset of downregulated genes in Null versus WT stage 35 embryos, from the neural crest cell migration (F), extracellular matrix organization (G) and mRNA splicing, via spliceosome (H) GO term categories. ****P<0.0001 (Welch's two-tailed unpaired t-test). n=3. Error bars represent +s.d. |
|
Fig. 7.RNA-seq analysis of splicing events in WT and sf3b4 mutant embryos. (A) Diagram of splicing events considered in this analysis. (B) Pie charts showing the type and number of splicing events occurring for each genotype comparison (Het versus WT, Null versus WT and Null versus Het) at stage 25 and stage 35. Xenopus illustrations © Natalya Zahn (Xenbase; www.xenbase.org RRID:SCR_003280) (Zahn et al., 2022). (C,D) Venn diagrams for genes with skipped exon at NF stage 25 (C) and stage 35 (D). WT and Het samples show substantial overlap at both stages. (E,F) GO term analysis for genes with skipped exon at NF stage 25 (E) and stage 35 (F). The numbers at end of the bars indicate the number of genes in each GO category. (G) qRT-PCR validation of a subset of representative genes with abnormal skipped exon in Null versus WT stage 25 embryos, from the ‘RNA splicing’ (eftud2), ‘regulation of apoptotic process’ (brd8), ‘cell division’ (ccna2) and ‘regulation of embryonic development’ (ino80) GO term categories. *P<0.05, ***P<0.001, ****P<0.0001 (Welch's two-tailed unpaired t-test). n=3. Error bars represent +s.d. |
|
Fig. S1. Western blot analysis of protein extracts from wildtype and mutant embryos.
(A) Original files of the raw unedited Western blots presented in Fig. 2C. (B) Annotated
Western blot of the cropped versions presented in Fig. 2C. |
|
Fig. S2. TUNEL staining at neurula stage (NF Stage 19/20) comparing the 3 genotypes.
(A) Neurula stage embryo at NF stage 19/20. Xenopus illustrations @ Natalyan Zhan (2022).
(B) TUNEL staining of NF stage 20 embryos shows no difference across genotypes. In all
panels, dorsal view, anterior to top. |
|
Fig. S3. Sf3b4 genotype frequency at different stages of development. |
|
Fig. S4. Sf3b4 Null embryos exhibit cardiac defects. (A) Developmental expression of
cardiac markers (tbx5, tbx20 and nkx2.5) in WT and sf3b4 mutant embryos at stage 25, stage
30 and stage 35. Lateral views, anterior to left, dorsal to top. n, number of embryos analyzed
per genotype. (B) GO term analysis for downregulated genes in Het vs Null at stage 35
shows an enrichment for cardiac terms. |
|
Fig. S5. Principal component analysis of WT and mutant X. tropicalis samples. At stage
15 (A), stage 25 (B) and stage 35 (C) WT and Het samples are more similar to each other
than to the Null samples. |
|
Fig. S6. RNA-seq analysis of splicing events in wildtype and sf3b4 mutant embryos at
stage 15. (A) Pie charts showing the type and number of splicing events occurring for each
genotype comparison (Het vs. WT, Null vs. WT and Null vs. Het) at NF stage 15. Xenopus
illustrations @ Natalyan Zhan (2022). (B) Venn diagram for genes with skipped exon at stage
15 (C). WT and Het samples show substantial overlap. (C, D) GO term analysis for genes
with skipped exon at stage 15. |
|
Fig. S7. Comparative analysis of genes with abnormal skipped exon events at stage 25
and stage 35. Venn diagrams illustrating that two thirds of the genes with aberrant skipped
exon events at stage 35 also had skipped exon events at stage 25, that is 106 out of 163 in
WT compared to Null (left panel), and 106 out of 159 in Het compared to Null (right panel). |