Click here to close
Hello! We notice that you are using Internet Explorer, which is not supported by Xenbase and may cause the site to display incorrectly.
We suggest using a current version of Chrome,
FireFox, or Safari.
PLoS Biol
2025 Mar 11;233:e3002944. doi: 10.1371/journal.pbio.3002944.
Show Gene links
Show Anatomy links
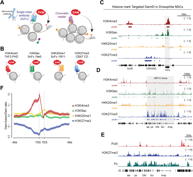
Targeted DamID detects cell-type-specific histone modifications in intact tissues or organisms.
van den Ameele J, Trauner M, Hörmanseder E, Donovan APA, Llorà-Batlle O, Cheetham SW, Krautz R, Yakob R, Malkowska A, Gurdon JB, Brand AH.
???displayArticle.abstract???
Histone modifications play a key role in regulating gene expression and cell fate during development and disease. Current methods for cell-type-specific genome-wide profiling of histone modifications require dissociation and isolation of cells and are not compatible with all tissue types. Here we adapt Targeted DamID (TaDa) to recognize specific histone marks, by fusing chromatin-binding proteins or single-chain antibodies to Dam, an Escherichia coli DNA adenine methylase. When combined with TaDa, this enables cell-type-specific chromatin profiling in intact tissues or organisms. We first profiled H3K4me3, H3K9ac, H3K27me3 and H4K20me1 in vivo in neural stem cells of the developing Drosophila brain. Next, we mapped cell-type-specific H3K4me3, H3K9ac and H4K20me1 distributions in the developing mouse brain. Finally, we injected RNA encoding DamID constructs into 1-cell stage Xenopus embryos to profile H3K4me3 distribution during gastrulation and neurulation. These results illustrate the versatility of TaDa to profile cell-type-specific histone marks throughout the genome in diverse model systems.
Fig 1. Profiling histone marks with TaDa.(A) Schematic showing methods used for Targeted DamID profiling of histone modifications. (B) Illustration demonstrating fusion of Dam to chromatin-binding domains for H3K4me3 or H3K27me3 and to mintbodies (scFvs) against H3K9ac or H4K20me1. (C) Histone marks near the Mira locus (shaded) in Drosophila third-instar NSCs. Signal files in bigwig format for (C–F) are available as supplementary under GSE278272, with the following filename prefixes: H4K20me1: GSE278272_15f11_2-vs-Dam_1, H3K9ac: GSE278272_19e5_1_WOR61-vs.-Dam_1, H3K27me3: GSE278272_CBX7_1-vs.-Dam_1 and H3K4me3: GSE278272_TAF3_3-vs.-Dam_3. (D) Histone marks near the ANT-C locus (shaded) in Drosophila third-instar NSCs. (E) TaDa profiles for PolII, H3K27me3 and polycomb (Pc) around the Antennapedia complex. (E) TaDa profiles for PolII, H3K27me3 and polycomb (Pc) around the Antennapedia complex. (F) Intensity of TaDa signal across genes (transcription start/end site, TSS/TES, ±5 kb) expressed in third-instar larval NSCs. All sequencing files are available at GSE278272.
Fig 2. TaDa in mouse RGCs.(A–C) Schematic of in utero TaDa in mouse RGCs. (D) TaDa profiles at FoxG1 in mouse RGCs. Signal files in bigwig format for (D–E) are available as supplementary at GSE278272, with the following filename prefixes: H4K20me1: GSE278272_iue115_5_phes5_15f11nls_5-vs-iue60_i2phes5_dam_S6, H3K4me3: GSE278272_iue62_phes5_taf3-vs-iue53_i2phes5_dam_S2, H3K9ac: GSE278272_iue92_i2phes5_19e5-vs-iue61_i2phes5_dam_S1. (E) TaDa profiles at the HoxB locus in mouse RGCs. (F) Schematic of TaDa during mouse cortical neurogenesis. (G) H3K4me3 TaDa profiles at the Nestin locus throughout neurogenesis. Signal files in bigwig format for (G–K) are available as supplementary at GSE278272, with the following filename prefixes: RGCs: GSE278272_iue62_phes5_taf3-vs-iue53_i2phes5_dam_S2, IPCs: GSE278272_taf3_pta1_iue67_S5-vs-dam_pta1_iue67_S4 Neurons: GSE278272_taf3_flox_iue101-vs-dam_flox_iue72. (H, I) H3K4me3 TaDa profiles at the NeuroG2 locus throughout neurogenesis and the mRNA expression pattern of NeuroG2 at E14.5. (J, K) H3K4me3 TaDa profiles at the Dcx locus throughout neurogenesis and the mRNA expression pattern of Dcx at E14.5. In situ images in (I) and (K) were obtained from the Eurexpress database [24]. All sequencing files are available at GSE278272.
Fig 3. Cell-type-specific histone mark TaDa in Xenopus embryos.(A) Schematic of H3K4me3 TaDa during Xenopus embryogenesis after injection of in vitro transcribed mRNA in 1-cell stage embryos. (B–D) H3K4me3 TaDa profiles at the indicated developmental stages on the Meox2 and Sox17 loci. Signal files in bigwig format are available as supplementary at GSE278272, with the following filename prefixes: Stage 11: GSE278272_TAF3_S11_2-vs-Dam_St11_2, Stage 21 ventral: GSE278272_TAF3_S21bot-vs-Dam_S21bot_25, Stage 22 dorsal: GSE278272_TAF3rn_S21top_22-vs-Damrn_S21top_23. All reads files available at GSE278272. All sequencing files are available at GSE278272.