Click here to close Hello! We notice that you are using Internet Explorer, which is not supported by Xenbase and may cause the site to display incorrectly. We suggest using a current version of Chrome, FireFox, or Safari.
XB-ART-61304
Nat Commun 2025 Mar 11;161:2425. doi: 10.1038/s41467-025-57658-0.
Show Gene links Show Anatomy links

Dact1 induces Dishevelled oligomerization to facilitate binding partner switch and signalosome formation during convergent extension.

Angermeier A, Yu D, Huang Y, Marchetto S, Borg JP, Chang C, Wang J.


???displayArticle.abstract???
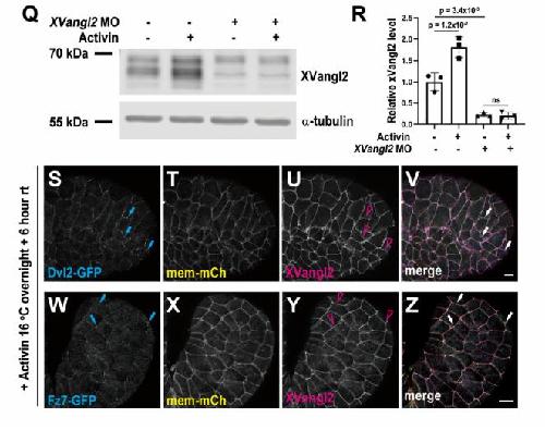
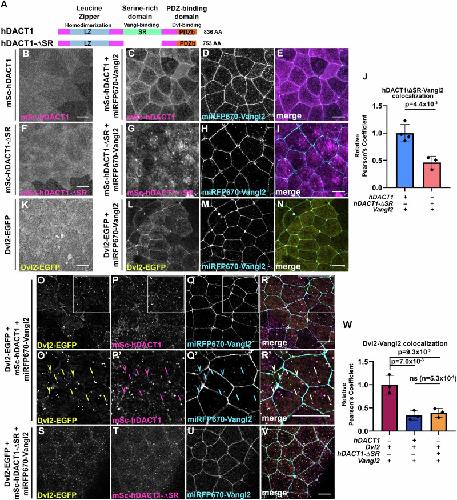
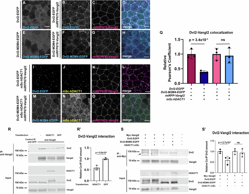
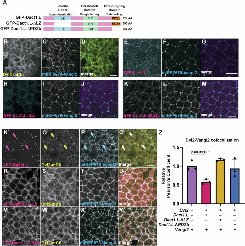
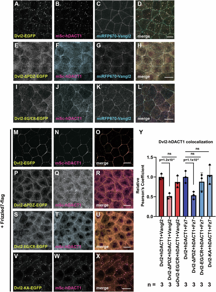
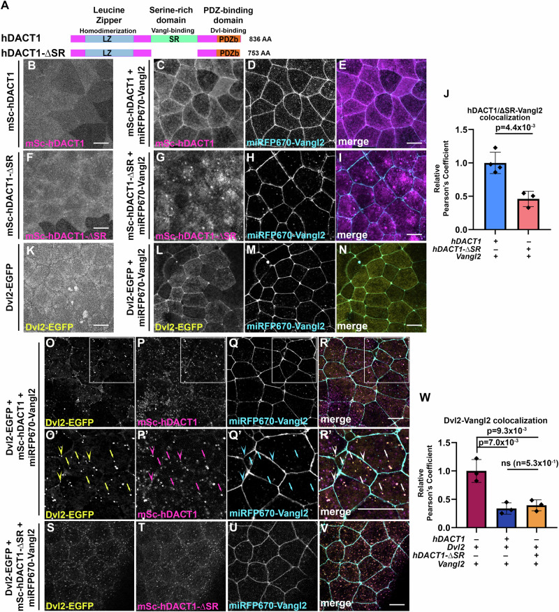
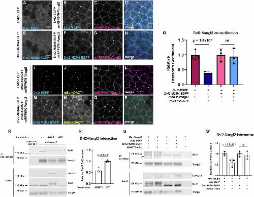
Convergent extension (CE) is a universal morphogenetic engine that promotes polarized tissue extension. In vertebrates, CE is regulated by non-canonical Wnt ligands signaling through "core" proteins of the planar cell polarity (PCP) pathway, including the cytoplasmic protein Dishevelled (Dvl), receptor Frizzled (Fz) and tetraspan protein Van gogh-like (Vangl). PCP was discovered in Drosophila to coordinate polarity in the plane of static epithelium, but does not regulate CE in flies. Existing evidence suggests that adopting PCP for CE might be a vertebrate-specific adaptation with incorporation of new regulators. Herein we use Xenopus to investigate Dact1, a chordate-specific protein. Dact1 induces Dvl to form oligomers that dissociate from Vangl, but stay attached with Fz as signalosome-like clusters and co-aggregate with Fz into protein patches upon non-canonical Wnt induction. Functionally, Dact1 antagonizes Vangl, and synergizes with wild-type Dvl but not its oligomerization-defective mutants. We propose that, by promoting Dvl oligomerization, Dact1 couples Dvl binding partner switch with signalosome-like cluster formation to initiate non-canonical Wnt signaling during vertebrate CE.

???displayArticle.pubmedLink??? 40069199
???displayArticle.pmcLink??? PMC11897371
???displayArticle.link??? Nat Commun
???displayArticle.grants??? [+]

Species referenced: Xenopus laevis
Genes referenced: dact1 dvl2 vangl2
GO keywords: non-canonical Wnt signaling pathway


???attribute.lit??? ???displayArticles.show???