|
Fig. 1The genome of Schmidtea mediterranea encodes a homolog of BPTF, the H3K4me3-binding subunit of the Nucleosome Remodeling Factor (NuRF) complex. A) Cartoon showing the NuRF (Nucleosome Remodeling Factor complex), a member of the ISWI complex family that uniquely contains the H3K4me3-binding subunit BPTF. Orange circles represent methyl groups (in set of three = trimethylation), asterisks represent the key amino acids required for H3K4me3 binding. B) Illustration comparing the domain structures of human BPTF, Drosophila NURF301 and a BPTF/NURF homolog identified in the planarian species Schmidtea mediterranea (Smed). C) Alignment of the PHD2 domain from human (NP_872579.2), Drosophila, and SMED-BPTF. Those amino acids known to be critical for its H3K4me3-binding [36] are highlighted and asterisked. D) Phylogenic tree constructed using complete BPTF protein sequences for ten species. Numbers indicate Bayesian posterior probabilities. E) Phylogenic tree constructed using the PHD2 domain of each of the ten BPTF protein sequences in D. Numbers indicate Bayesian posterior probabilities |
|
Fig. 1The genome of Schmidtea mediterranea encodes a homolog of BPTF, the H3K4me3-binding subunit of the Nucleosome Remodeling Factor (NuRF) complex. A) Cartoon showing the NuRF (Nucleosome Remodeling Factor complex), a member of the ISWI complex family that uniquely contains the H3K4me3-binding subunit BPTF. Orange circles represent methyl groups (in set of three = trimethylation), asterisks represent the key amino acids required for H3K4me3 binding. B) Illustration comparing the domain structures of human BPTF, Drosophila NURF301 and a BPTF/NURF homolog identified in the planarian species Schmidtea mediterranea (Smed). C) Alignment of the PHD2 domain from human (NP_872579.2), Drosophila, and SMED-BPTF. Those amino acids known to be critical for its H3K4me3-binding [36] are highlighted and asterisked. D) Phylogenic tree constructed using complete BPTF protein sequences for ten species. Numbers indicate Bayesian posterior probabilities. E) Phylogenic tree constructed using the PHD2 domain of each of the ten BPTF protein sequences in D. Numbers indicate Bayesian posterior probabilities |
|
Fig. 2RNAi knockdown of Smed-bptf phenocopies that of Smed-set1, but not Smed-mll1/2. A) Live images showing the morphological phenotypes of bptf(RNAi) planarians (S.mediterranea) compared to control(RNAi), set1(RNAi), and mll1/2(RNAi) animals. Scale bars = 200 μm. B) Survival plot of set1(RNAi) and bptf(RNAi) animals compared to control RNAi worms. Two non-overlapping constructs are shown for each gene, set1 and bptf, to control for off target effects. C) Whole mount In situ hybridization (WISH) in wild-type worm using a riboprobe to bptf. D) Plots generated from previously published single cell RNA-seq data [7] using the publicly available Shiny App https://simrcompbio.shinyapps.io/bbp_app/ to show bptf expression in specific cell types. E) Schematic of the experimental setup used to test planarian stem cell function in RNAi worms. In normal conditions, a small but significant number of planarian stem cells will survive 1250 rad (12.5 Gy) γ-radiation (3 days post-irradiation, or dpi), then resume proliferating (7 dpi) to restore the population [24, 26, 84]. F) Survival plot of set1(RNAi), mll1/2(RNAi), bptf(RNAi) and control(RNAi) animals with (dotted line) and without (solid line) radiation treatment. G) Representative Fluorescence In situ hybridization (FISH) images of control(RNAi) and bptf(RNAi) planarians stained with the stem cell marker piwi-1. Scale bars = 250 μm. H) Quantitation of piwi-1+ cells per animal for all animals included in E. For each condition (RNAi treatment, +/- radiation, time point) n = 9–12. Statistical significance determined using student’s t-test, *** = p-value < 0.001 |
|
Fig. 2RNAi knockdown of Smed-bptf phenocopies that of Smed-set1, but not Smed-mll1/2. A) Live images showing the morphological phenotypes of bptf(RNAi) planarians (S.mediterranea) compared to control(RNAi), set1(RNAi), and mll1/2(RNAi) animals. Scale bars = 200 μm. B) Survival plot of set1(RNAi) and bptf(RNAi) animals compared to control RNAi worms. Two non-overlapping constructs are shown for each gene, set1 and bptf, to control for off target effects. C) Whole mount In situ hybridization (WISH) in wild-type worm using a riboprobe to bptf. D) Plots generated from previously published single cell RNA-seq data [7] using the publicly available Shiny App https://simrcompbio.shinyapps.io/bbp_app/ to show bptf expression in specific cell types. E) Schematic of the experimental setup used to test planarian stem cell function in RNAi worms. In normal conditions, a small but significant number of planarian stem cells will survive 1250 rad (12.5 Gy) γ-radiation (3 days post-irradiation, or dpi), then resume proliferating (7 dpi) to restore the population [24, 26, 84]. F) Survival plot of set1(RNAi), mll1/2(RNAi), bptf(RNAi) and control(RNAi) animals with (dotted line) and without (solid line) radiation treatment. G) Representative Fluorescence In situ hybridization (FISH) images of control(RNAi) and bptf(RNAi) planarians stained with the stem cell marker piwi-1. Scale bars = 250 μm. H) Quantitation of piwi-1+ cells per animal for all animals included in E. For each condition (RNAi treatment, +/- radiation, time point) n = 9–12. Statistical significance determined using student’s t-test, *** = p-value < 0.001 |
|
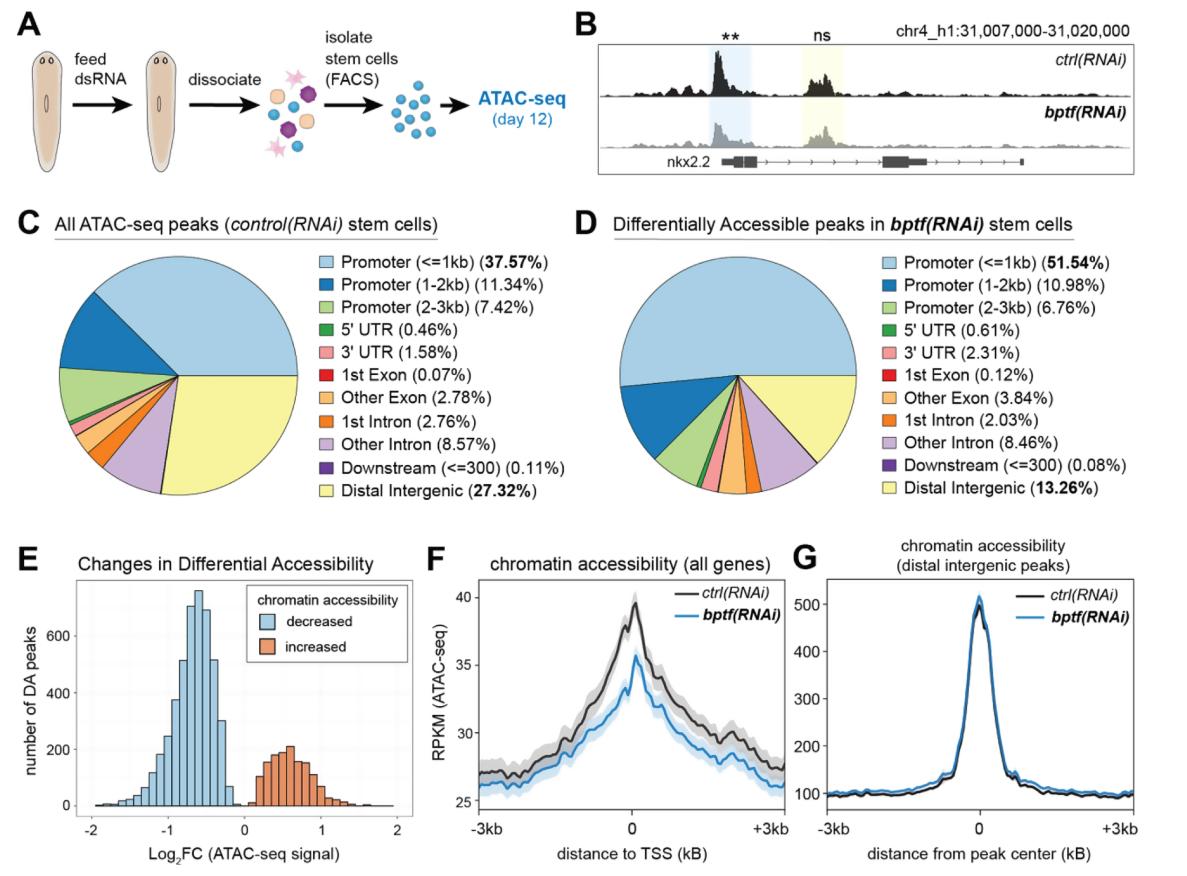
Fig. 3Knockdown of bptf leads to loss of chromatin accessibility at gene promoters in planarian stem cells. A) Schematic of the experimental setup used to assay the chromatin state of planarian stem cells isolated from control(RNAi) and bptf(RNAi) animals. B) A representative locus at which there are multiple ATAC-seq peaks, including one that shows significant loss of accessibility after bptf(RNAi). Gene nkx2.2 = h1SMcG0021724. C) Pie chart summarizing the locations of ATAC-seq peaks across the planarian genome (relative to their nearest gene models) in control(RNAi) stem cells. D) Pie chart summarizing the locations of differentially accessible (DA) peaks in bptf(RNAi) stem cells (compared to control(RNAi) stem cells). E) Histogram summarizing the log2FC of all differentially accessible (DA) ATAC-seq peaks in bptf(RNAi) stem cells (binwidth = 0.1 log2FC). 4652 peaks have decreased accessibility (blue bars), 1411 have increased accessibility (orange bars). F) Profile plot comparing ATAC-seq signal in control(RNAi) and bptf(RNAi) stem cells averaged across all gene models and centered at transcription start site (TSS). Signal is represented as Reads Per Kilobase per Million mapped reads (RPKM). The shaded area represents the standard error. G) Profile plot comparing ATAC-seq signal at distal intergenic peaks (identified in C). The shaded area represents the standard error |
|
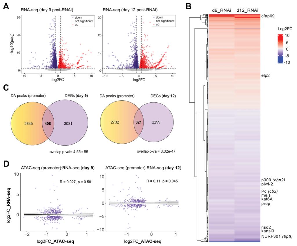
Fig. 4Loss of BPTF leads to significant changes in gene expression that indicate the dysregulation of transcription and chromatin regulation. A) Volcano plots showing transcript changes in bptf(RNAi) stem cells versus control(RNAi) as detected by RNA-seq. Left plot shows data from stem cells isolated 9 days post-RNAi; right plot shows data from 12 days post-RNAi. Blue dots = significantly down-regulated (pAdj < 0.05; 1886 at day 9, 1332 at day 12), red dots = significantly up-regulated (pAdj < 0.05; 1603 at day 9, 1288 at day 12). Vertical dashed lines = log2FC +/-0.75. Horizontal dashed line = linear pAdj 0.05. B) Clustered heat map of day 9 and day 12 RNA-seq data in B; only genes with significant differential expression (pAdj < 0.05) at both time points are included. Changes in expression between time points correlate strongly (Supplemental Figure S3A). C) Venn diagrams comparing genes identified as differentially accessible (Fig. 3; csaw) and differentially expressed (A; DESeq2). Genes included have pAdj < 0.05. Overlap p-values were calculated using the Hypergeometric test. D) Plots comparing changes in chromatin accessibility (ATAC-seq) and gene expression (RNA-seq) for those genes identified as significantly differential in both in C. Left plot shows correlation with RNA-seq data from day 9 post-bptf(RNAi) and right plot shows data from day 12. Correlation coefficients (R) and p-values were calculated using Spearman Rank correlation. The grey shaded areas around the regression lines represent 95% confidence intervals |
|
Fig. 5H3K4me3 concentrates chromatin accessibility at promoters. A) Pie chart showing the distribution of mapped H3K4me3 peaks in control(RNAi) stem cells. B) Profile plot comparing H3K4me3 signal in control(RNAi) and bptf(RNAi) stem cells averaged across all genes. The shaded area represents the standard error. C) Venn diagram showing the number of promoters in planarian stem cells with an H3K4me3 peak, an ATAC-seq peak, or both. Overlap p-value was calculated using the hypergeometric test. D) Profile plot comparing H3K4me3 signal in control(RNAi) and bptf(RNAi) stem cells at the gene promoters in each group of the Venn in C (H3K4me3 only, H3K4me3 + ATAC peak, and ATAC peak only). The shaded area represents the standard error. E) Profile plot comparing ATAC-seq signal in control(RNAi) and bptf(RNAi) stem cells for gene promoters in each group of the Venn shown in C. The shaded area represents the standard error. F) Box plots measuring changes in ATAC-seq signal at the promoters of genes in each group in E. Statistical significance was determined using a Wilcoxon test (p-value with Bonferroni correction, **** = p ≤ 0.0001). G) Scatter plots comparing changes in chromatin accessibility (ATAC-seq; csaw) with changes in gene expression (RNA-seq; DESeq2) in bptf(RNAi) X1 stem cells at loci with an H3K4me3 peak at their promoters (left plot) versus those without an H3K4me3 peak (right plot). Data points shown have pAdj < 0.05 in both datasets. Correlation coefficients (R) and p-values were calculated using Spearman Rank correlation. The grey shaded areas around the regression lines represent 95% confidence intervals |
|
Fig. 5H3K4me3 concentrates chromatin accessibility at promoters. A) Pie chart showing the distribution of mapped H3K4me3 peaks in control(RNAi) stem cells. B) Profile plot comparing H3K4me3 signal in control(RNAi) and bptf(RNAi) stem cells averaged across all genes. The shaded area represents the standard error. C) Venn diagram showing the number of promoters in planarian stem cells with an H3K4me3 peak, an ATAC-seq peak, or both. Overlap p-value was calculated using the hypergeometric test. D) Profile plot comparing H3K4me3 signal in control(RNAi) and bptf(RNAi) stem cells at the gene promoters in each group of the Venn in C (H3K4me3 only, H3K4me3 + ATAC peak, and ATAC peak only). The shaded area represents the standard error. E) Profile plot comparing ATAC-seq signal in control(RNAi) and bptf(RNAi) stem cells for gene promoters in each group of the Venn shown in C. The shaded area represents the standard error. F) Box plots measuring changes in ATAC-seq signal at the promoters of genes in each group in E. Statistical significance was determined using a Wilcoxon test (p-value with Bonferroni correction, **** = p ≤ 0.0001). G) Scatter plots comparing changes in chromatin accessibility (ATAC-seq; csaw) with changes in gene expression (RNA-seq; DESeq2) in bptf(RNAi) X1 stem cells at loci with an H3K4me3 peak at their promoters (left plot) versus those without an H3K4me3 peak (right plot). Data points shown have pAdj < 0.05 in both datasets. Correlation coefficients (R) and p-values were calculated using Spearman Rank correlation. The grey shaded areas around the regression lines represent 95% confidence intervals |
|
Fig. 6BPTF shares functional genomic targets with Set1. A) Profile plot comparing ATAC-seq data from control(RNAi) and bptf(RNAi) stem cells at Set1 (left) and MLL1/2 (right) gene targets. The shaded area represents the standard error. B) Quantitation and statistical analysis of ATAC-seq data in A; statistical significance was determined using a Wilcoxon test (p-value with Bonferroni correction). * = p ≤ 0.05, ** = p ≤ 0.01, *** = p ≤ 0.001, **** = p ≤ 0.0001). C) Venn diagram comparing genes identified as likely targets of Set1, MLL1/2, and BPTF in X1 stem cells. Targets = genes with loss of H3K4me3 or ATAC-seq at promoters (+/- 1 kb of TSS) in their respective RNAi conditions. p-val = 8.65e-74 for BPTF targets overlap with Set1 targets; p-val = 1.04e-75 for BPTF targets overlap with MLL1/2. D) Venn diagrams comparing common Set1 and BPTF targets (217 genes) with DEGs at day 12 (left) as well as common MLL1/2 and BPTF targets with DEGs at day 12 (right). P-values were calculated using a hypergeometric test. E) Plots comparing differential changes in chromatin accessibility (ATAC-seq) with differential changes in gene expression (RNA-seq) in bptf(RNAi) stem cells at Set1 versus MLL1/2 target genes (from C, D). Data points shown have pAdj < 0.05 in both datasets. Correlation coefficients (R) and p-values were calculated using Spearman Rank correlation. The grey shaded areas around the regression lines represent 95% confidence intervals. F) GO Term enrichment analysis for genes with reduced chromatin accessibility in bptf(RNAi) X1 stem cells (“BPTF-dependent loci”), reduced H3K4me3 in set1(RNAi) X1 stem cells (“Set1-dependent loci”), and reduced H3K4me3 in mll1/2(RNAi) X1 stem cells (“MLL1/2-dependent loci”) |
|
Fig. 6BPTF shares functional genomic targets with Set1. A) Profile plot comparing ATAC-seq data from control(RNAi) and bptf(RNAi) stem cells at Set1 (left) and MLL1/2 (right) gene targets. The shaded area represents the standard error. B) Quantitation and statistical analysis of ATAC-seq data in A; statistical significance was determined using a Wilcoxon test (p-value with Bonferroni correction). * = p ≤ 0.05, ** = p ≤ 0.01, *** = p ≤ 0.001, **** = p ≤ 0.0001). C) Venn diagram comparing genes identified as likely targets of Set1, MLL1/2, and BPTF in X1 stem cells. Targets = genes with loss of H3K4me3 or ATAC-seq at promoters (+/- 1 kb of TSS) in their respective RNAi conditions. p-val = 8.65e-74 for BPTF targets overlap with Set1 targets; p-val = 1.04e-75 for BPTF targets overlap with MLL1/2. D) Venn diagrams comparing common Set1 and BPTF targets (217 genes) with DEGs at day 12 (left) as well as common MLL1/2 and BPTF targets with DEGs at day 12 (right). P-values were calculated using a hypergeometric test. E) Plots comparing differential changes in chromatin accessibility (ATAC-seq) with differential changes in gene expression (RNA-seq) in bptf(RNAi) stem cells at Set1 versus MLL1/2 target genes (from C, D). Data points shown have pAdj < 0.05 in both datasets. Correlation coefficients (R) and p-values were calculated using Spearman Rank correlation. The grey shaded areas around the regression lines represent 95% confidence intervals. F) GO Term enrichment analysis for genes with reduced chromatin accessibility in bptf(RNAi) X1 stem cells (“BPTF-dependent loci”), reduced H3K4me3 in set1(RNAi) X1 stem cells (“Set1-dependent loci”), and reduced H3K4me3 in mll1/2(RNAi) X1 stem cells (“MLL1/2-dependent loci”) |
|
Fig. 7Model of BPTF/NuRF function in planarian stem cells. A) SMED-BPTF is predicted to bind histone H3 lysine 4 trimethylation (H3K4me3; orange circles), recruiting the rest of the NuRF complex and its ATP-dependent chromatin remodeling activity to transcription start sites. Many other genes in the planarian genome are not marked by H3K4me3, but do have BPTF-dependent regions of chromatin accessibility. It is possible that other chromatin modifications, such as acetylation (magenta triangles), are responsible for recruiting and/or stabilizing BPTF/NuRF. B) Genes marked by Set1-dependent H3K4me3 have more open chromatin and higher expression than those marked by MLL1/2-dependent H3K4me3 |
|
Supplemental Figure S1. ATAC-seq uncovers significant changes in chromatin
accessibility in bptf(RNAi) stem cells.
A) Individual fragment size distribution plots for each ATAC-seq library; two replicates are from
control(RNAi) stem cells and two from bptf(RNAi).
B) Histogram summarizing the distance to nearest TSS (transcription start site) for all MACS2-
called peaks in control(RNAi) stem cells; 800bp binwidth.
C) Histogram summarizing the distance to TSS of all differentially accessible (DA) ATAC-seq
peaks (csaw) in bptf(RNAi) stem cells compared to control(RNAi) stem cells (800bp
binwidth). Blue bars = peaks with decreased accessibility (4652 peaks), orange bars =
peaks with increased accessibility (1411 peaks). |
|
Supplemental Figure S2. Knockdown of bptf leads to changes in chromatin accessibility
at gene promoters.
A) Box plot comparing ATAC-seq signal in control(RNAi) versus bptf(RNAi) stem cells +/- 1kb of
the TSS of all gene models when the signal is centered at the TSS (as shown in Figure 3F).
B) Box plot of ATAC-seq signal +/- 1kb of the peak center at distal intergenic loci (as identified
in Figure 3C and shown in Figure 3G).
C) Profile plot of ATAC-seq signal in control(RNAi) versus bptf(RNAi) stem cells at all gene
models with the signal aligned to the center of all gene models. The shaded area represents
the standard error.
D) Box plot of ATAC-seq signal in control(RNAi) versus bptf(RNAi) stem cells +/- 1kb of the
peak center for the signal shown in C.
E) Profile plot comparing ATAC-seq signal in control(RNAi) versus bptf(RNAi) stem cells at
“Promoters <= 1kB” loci. The shaded area represents the standard error.
F) Box plot of ATAC-seq signal in control(RNAi) versus bptf(RNAi) stem cells +/- 3kb of the
peak center for the signal shown in E.
G) Profile plot comparing ATAC-seq signal in control(RNAi) versus bptf(RNAi) stem cells at
“other intron” loci. The shaded area represents the standard error.
H) Box plot quantitating ATAC-seq signal in G. The Wilcoxon test was used to determine the
significance between control(RNAi) and bptf(RNAi) signal (p-value with Bonferroni
correction). * = p≤ 0.05, ** = p≤ 0.01, *** = p≤ 0.001, **** = p≤ 0.0001. |
|
Supplemental Figure S3. Knockdown of bptf leads to stable changes in gene expression
in planarian stem cells.
A) Scatter plot comparing differential gene expression (DEseq2, bptf(RNAi) vs control(RNAi)) at
two time points after RNAi (day 9 and day 12). The correlation coefficient (R) and p-value
was calculated using Spearman Rank correlation. The grey shaded area around the
regression line represents the 95% confidence interval.
B) Box plot of average ATAC-seq signal at genes with very low expression (<1 TPM, low
expression (1-10 TPM), moderate expression (10-100 TPM), and high expression (> 100
TPM) in control stem cells. Overall, average ATAC-seq signal correlates with average
expression. bptf(RNAi) stem cells have lower average ATAC-seq for all groups except the
highest expression bin (> 100 TPM). Statistical significance among the TPM groups was
determined by using ANOVA with TukeyHSD test. The Wilcoxon test was used to determine
the significance between control(RNAi) and bptf(RNAi) signal (p-value with Bonferroni
correction). * = p≤ 0.05, ** = p≤ 0.01, *** = p≤ 0.001, **** = p≤ 0.0001.
C) Scatter plots of ATAC-seq changes at gene promoters (determined by csaw) and RNA-seq
changes (DESeq2) of the same genes in control(RNAi) and bptf(RNAi) X1 stem cells. All
genes with a calculated value in each dataset are included (any pAdj value). Correlation
coefficients (R) and p-values were calculated using Spearman Rank correlation. The grey
shaded areas around the regression line represents the 95% confidence intervals. |
|
Supplemental Figure S4. ATAC-seq signal at genes with H3K4me3 peaks is more
sensitive to loss of BPTF.
A) Venn diagram comparing high confidence (h1SMcG) gene models with an H3K4me3 peak
at their promoters and those with an ATAC-seq peak at their promoters in control(RNAi) X1
stem cells (this study). Overlap p-value calculated using the hypergeometric test.
B) Pie chart showing distribution of H3K4me3 peaks in recently published ChIP-seq data
(Ivankovic et al 2024) generated from whole worm tissue (WW).C) Venn diagram comparing genes with an H3K4me3 ChIP-seq peak at their promoters and
those with an ATAC-seq peak at their promoters in data from whole worm tissue (WW;
Ivankovic et al 2024); overlap p-value calculated using the hypergeometric test.
D) Profile plots of ATAC-seq signal at genes with ATAC-seq peaks only. Left plot = average
across “high confidence” genes, right plot = average across “rest” gene models (annotations
created and categorized in [1]). The shaded area represents the standard error.
E) Venn diagram comparing genes with Differentially Accessible (DA) peaks at their promoters
and those with H3K4me3 peaks at their promoters; overlap p-value calculated using the
hypergeometric test.
F) Venn diagrams comparing genes with both a Differentially Accessible ATAC-seq peak (DA
peak) and an H3K4me3 peak (DA peaks + H3K4me3) and those genes with significant
changes in expression at day 9 (left) or day 12 (right); overlap p-values calculated using the
hypergeometric test. Genes with any significant change are included, both up and downregulated.
G) Venn diagrams comparing genes with a Differentially Accessible ATAC-seq peak (DA peak)
only (DA peaks without H3K4me3) and those genes that change expression significantly at
day 9 (left) or day 12 (right). Overlap p-values were calculated using the hypergeometric
test. Genes with any significant change are included, both up and down-regulated.
H) Plots correlating changes in chromatin accessibility at gene promoters (ATAC-seq) with
changes in gene expression (RNA-seq) for those genes that also have an H3K4me3 peak at
their promoters (top) versus those without one (bottom). RNA-seq data is from day 12 post
RNAi treatment. All genes with a calculated value in both datasets are included (i.e., any
pAdj value). Correlation coefficients (R) and p-values were calculated using Spearman Rank
correlation. The grey shaded areas around the regression line represents the 95%
confidence intervals. |
|
Supplemental Figure S4. ATAC-seq signal at genes with H3K4me3 peaks is more
sensitive to loss of BPTF.
A) Venn diagram comparing high confidence (h1SMcG) gene models with an H3K4me3 peak
at their promoters and those with an ATAC-seq peak at their promoters in control(RNAi) X1
stem cells (this study). Overlap p-value calculated using the hypergeometric test.
B) Pie chart showing distribution of H3K4me3 peaks in recently published ChIP-seq data
(Ivankovic et al 2024) generated from whole worm tissue (WW).C) Venn diagram comparing genes with an H3K4me3 ChIP-seq peak at their promoters and
those with an ATAC-seq peak at their promoters in data from whole worm tissue (WW;
Ivankovic et al 2024); overlap p-value calculated using the hypergeometric test.
D) Profile plots of ATAC-seq signal at genes with ATAC-seq peaks only. Left plot = average
across “high confidence” genes, right plot = average across “rest” gene models (annotations
created and categorized in [1]). The shaded area represents the standard error.
E) Venn diagram comparing genes with Differentially Accessible (DA) peaks at their promoters
and those with H3K4me3 peaks at their promoters; overlap p-value calculated using the
hypergeometric test.
F) Venn diagrams comparing genes with both a Differentially Accessible ATAC-seq peak (DA
peak) and an H3K4me3 peak (DA peaks + H3K4me3) and those genes with significant
changes in expression at day 9 (left) or day 12 (right); overlap p-values calculated using the
hypergeometric test. Genes with any significant change are included, both up and downregulated.
G) Venn diagrams comparing genes with a Differentially Accessible ATAC-seq peak (DA peak)
only (DA peaks without H3K4me3) and those genes that change expression significantly at
day 9 (left) or day 12 (right). Overlap p-values were calculated using the hypergeometric
test. Genes with any significant change are included, both up and down-regulated.
H) Plots correlating changes in chromatin accessibility at gene promoters (ATAC-seq) with
changes in gene expression (RNA-seq) for those genes that also have an H3K4me3 peak at
their promoters (top) versus those without one (bottom). RNA-seq data is from day 12 post
RNAi treatment. All genes with a calculated value in both datasets are included (i.e., any
pAdj value). Correlation coefficients (R) and p-values were calculated using Spearman Rank
correlation. The grey shaded areas around the regression line represents the 95%
confidence intervals. |
|
Supplemental Figure S5. Representative tracks of loci with MACS2-called ATAC-seq
peaks ONLY at promoters. |
|
Supplemental Figure S6. H3K4me3 peak width correlates with ATAC-seq signal.
A) Profile plots averaging published H3K4me3 ChIP-seq [2] across all genes mapped to the
newest genome assembly [1]. Top plot = H3K4me3 ChIP-seq data from set1(RNAi) andmatched control(RNAi) stem cells, bottom plot = H3K4me3 ChIP-seq data from mll1/2(RNAi)
and matched control(RNAi) stem cells. The shaded area represents the standard error.
B) Box plot of average H3K4me3 peak width at Set1 vs MLL1/2 target genes. Statistical
significance was determined using Student’s t test (* = p-value ≤0.05, **= p≤ 0.01, *** = p≤
0.001, **** = p≤ 0.0001).
C) Scatter plots comparing changes in chromatin accessibility at gene promoters (ATAC-seq)
with changes in gene expression (RNA-seq) for genes targeted by Set1. All genes with a
calculated value in both datasets are included (any pAdj value). Correlation coefficients (R)
and p-values were calculated using Spearman Rank correlation. The grey shaded areas
around the regression line represents the 95% confidence intervals.
D) Scatter plots comparing changes in chromatin accessibility at gene promoters (ATAC-seq)
with changes in gene expression (RNA-seq) for genes targeted by MLL1/2. All genes with a
calculated value in both datasets are included (any pAdj value). Correlation coefficients (R)
and p-values were calculated using Spearman Rank correlation. The grey shaded areas
around the regression line represents the 95% confidence intervals. |
|
Supplemental Figure S6. H3K4me3 peak width correlates with ATAC-seq signal.
A) Profile plots averaging published H3K4me3 ChIP-seq [2] across all genes mapped to the
newest genome assembly [1]. Top plot = H3K4me3 ChIP-seq data from set1(RNAi) andmatched control(RNAi) stem cells, bottom plot = H3K4me3 ChIP-seq data from mll1/2(RNAi)
and matched control(RNAi) stem cells. The shaded area represents the standard error.
B) Box plot of average H3K4me3 peak width at Set1 vs MLL1/2 target genes. Statistical
significance was determined using Student’s t test (* = p-value ≤0.05, **= p≤ 0.01, *** = p≤
0.001, **** = p≤ 0.0001).
C) Scatter plots comparing changes in chromatin accessibility at gene promoters (ATAC-seq)
with changes in gene expression (RNA-seq) for genes targeted by Set1. All genes with a
calculated value in both datasets are included (any pAdj value). Correlation coefficients (R)
and p-values were calculated using Spearman Rank correlation. The grey shaded areas
around the regression line represents the 95% confidence intervals.
D) Scatter plots comparing changes in chromatin accessibility at gene promoters (ATAC-seq)
with changes in gene expression (RNA-seq) for genes targeted by MLL1/2. All genes with a
calculated value in both datasets are included (any pAdj value). Correlation coefficients (R)
and p-values were calculated using Spearman Rank correlation. The grey shaded areas
around the regression line represents the 95% confidence intervals. |
|
Supplemental Figure S7. Assessing the effects of H3K4me3 peak width on BPTFdependent chromatin accessibility.
A) Histogram of H3K4me3 peak width for all MACS2-called peaks in control(RNAi) stem cells.
Dashed lines = divisions of “narrow”, “medium”, and “broad” groups.
B) Box plot of average H3K4me3 peak width of the peaks in each peak width group. Statistical
significance was determined using ANOVA with TukeyHSD test.
C) Profile plots of average H3K4me3 signal at the gene loci in each peak width group. The
shaded area represents the standard error.D) Profile plots of average ATAC-seq signal at the gene loci in each peak width group. The
shaded area represents the standard error.
E) Box plots quantitating the ATAC-seq signal in E, +/- 1kb. Statistical significance was
determined using ANOVA with TukeyHSD test and Wilcoxon test to determine the
significance between control(RNAi) and bptf(RNAi) signal (p-value with Bonferroni
correction).
F) Box plots quantitating the ATAC-seq signal in E, +/- 3kb. Statistical significance was
determined using ANOVA with TukeyHSD test and Wilcoxon test to determine the
significance between control(RNAi) and bptf(RNAi) signal (p-value with Bonferroni
correction)
For all plots, * = p≤ 0.05, ** = p≤ 0.01, *** = p≤ 0.001, **** = p≤ 0.0001 |
|
Supplemental Figure S7. Assessing the effects of H3K4me3 peak width on BPTFdependent chromatin accessibility.
A) Histogram of H3K4me3 peak width for all MACS2-called peaks in control(RNAi) stem cells.
Dashed lines = divisions of “narrow”, “medium”, and “broad” groups.
B) Box plot of average H3K4me3 peak width of the peaks in each peak width group. Statistical
significance was determined using ANOVA with TukeyHSD test.
C) Profile plots of average H3K4me3 signal at the gene loci in each peak width group. The
shaded area represents the standard error.D) Profile plots of average ATAC-seq signal at the gene loci in each peak width group. The
shaded area represents the standard error.
E) Box plots quantitating the ATAC-seq signal in E, +/- 1kb. Statistical significance was
determined using ANOVA with TukeyHSD test and Wilcoxon test to determine the
significance between control(RNAi) and bptf(RNAi) signal (p-value with Bonferroni
correction).
F) Box plots quantitating the ATAC-seq signal in E, +/- 3kb. Statistical significance was
determined using ANOVA with TukeyHSD test and Wilcoxon test to determine the
significance between control(RNAi) and bptf(RNAi) signal (p-value with Bonferroni
correction)
For all plots, * = p≤ 0.05, ** = p≤ 0.01, *** = p≤ 0.001, **** = p≤ 0.0001 |