|
Graphical abstract |
|
Figure 1. Differentiation defects vary across epidermal cell types and are associated with incomplete transcriptome reprogramming
(A) Design of scRNA-seq experiment. Sample size for NT n = 10, and for IVF n = 10.
(B and C) (B) UMAP plot of scRNA-seq data from IVF and NT cells colored by cluster (C) or by condition.
(D) Cell type compositional analyses of scRNA-seq data, each bar representing the mean fraction of NT over IVF cells in each cell cluster. Over, overrepresented in NT embryos; under, underrepresented in NT embryos. ∗ FDR < 10−5 Wald test.
(E) UMAP showing IVF cells colored by terminal state of differentiation computed using CellRank. Colors match cell clusters shown in (B). Darker colors indicate a higher probability of assignment to a terminal state.
(F) NT cells analyzed and visualized as described in (E).
(G) MA plot comparing gene expression between NT and IVF cells. FC, fold change; RPKM, reads per kilobase per million.
(H) UMAP plot of ON-memory gene expression in NT and IVF cells. For each cell, the average of the scaled and centered expression levels of the ON-memory genes is shown.
(I) Same as (H), showing expression of OFF-memory genes.
(J) Bar plot displaying counts of ON- and OFF-memory genes in epidermal cell types of NT embryos.
(K) UpSet plot showing the overlap of ON-memory genes across cell types in NT embryos. Horizontal bar plot: number of ON-memory genes detected in each cell type. Vertical bar plot: number of intersected genes between cell states. Connected dots represent overlap. NPB, neural plate border.
(L) UpSet plot showing the overlap of OFF-memory genes across cell types in NT embryos as described in (K). |
|
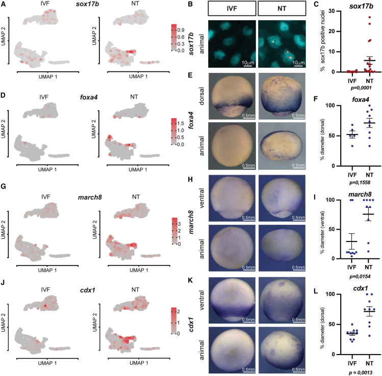
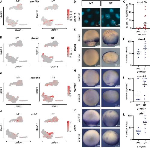
Figure 2. Endoderm gene expression domains expand into ectoderm regions in cloned embryos
(A, D, G, and J) sox17b, foxa4, march8, and cdx1 expression in UMAP plots.
(B) Fluorescence in situ hybridization against sox17b in NT and IVF epithelia; cyan: nuclei (DAPI); red: sox17b probe (Cy5).
(C) Quantification of (B).
(E, H, and K) Representative images of IVF and NT st12 embryos stained by whole-mount in situ hybridization with foxa4, march8, and cdx1 antisense RNA probes.
(F, I, and L) Quantification of (E), (H), and (K). Per embryo, the ratio of the signal length from dorsal blastopore to animal-vegetal axis diameter was calculated; numbers of embryos for foxa4 staining: IVF n = 5, NT n = 9; for march8: IVF n = 9, NT n = 9; for cdx1: IVF n = 10, NT n = 9; p values: unpaired t test;mean and standard error of the mean. |
|
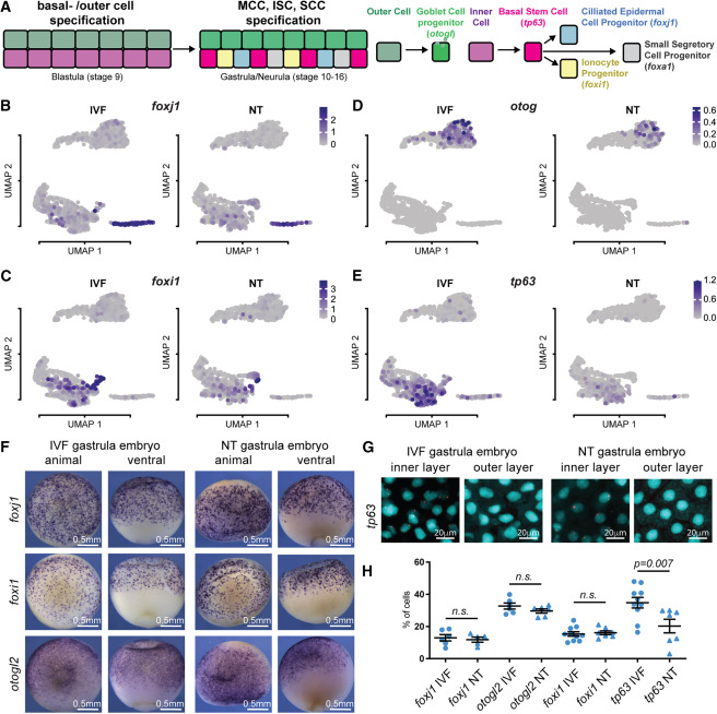
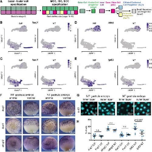
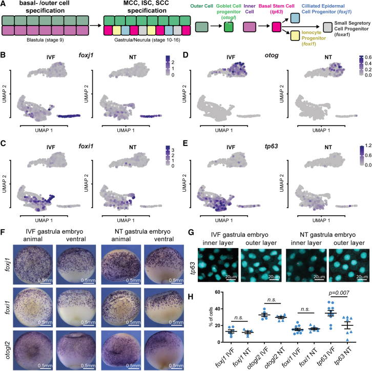
Figure 3. Basal stem cell numbers are reduced in cloned embryos
(A) Schematic of cell type specification in mucociliary epidermis.
(B–E) Expression levels of foxj1, foxi1, otog, and tp63 in UMAP plots.
(F) IVF and NT embryo (st12) whole-mount in situ hybridization with foxj1, foxi1, and otogl2 antisense RNA probes.
(G) IVF and NT epithelia (st12) fluorescence in situ hybridization against tp63 transcript in stage 12 embryos; cyan, nuclei (DAPI); red, sox17b probe (Cy5); scale bar, 20 μm.
(H) Quantification of (F) and (G); foxj1, IVF n = 5, NT n = 5; for otogl2, IVF n = 8, NT n = 6; for foxi1, IVF n = 10 NT n = 7; for tp63, IVF n = 10, NT n = 7; p value: unpaired t test, lines: mean and standard error of the mean. |
|
Figure 4. Basal stem cell loss and defective mature epidermis coincide with increased cell death in cloned embryos
(A) Schematic of mucociliary epidermis.
(B) IVF and NT embryos stained by whole-mount immunohistochemistry against Tp63; scale bar, 1 mm.
(C) Proportions of NT (n = 28) and IVF embryos (n = 30) with loss of Tp63-positive basal stem cells (BSCs) in the epidermis of 4 independent experiments.
(D) Tp63-positive BSCs and α-ac-tubulin-positive multiciliated cells in immunofluorescence (IF) staining of epidermis in NT and IVF embryos. Anti-ZO-1 (tight junction protein): cell borders.
(E) Epidermal cell types in IVF and NT embryos. Data represent mean values from IF stainings in (D) and data not shown. IVF (n = 7), NT Tp63-negative area (n = 5), and NT Tp63-positive area (n = 5).
(F) Cleaved caspase-3 (Asp175) IF stainings of NT and IVF embryos at the tailbud stage. Nuclei in cyan (DAPI); cleaved Casp3 in red.
(G) Quantification of (F). NT (n = 10) and IVF (n = 15).
∗p < 0.01, unpaired t test; lines: mean and standard error of the mean. |
|
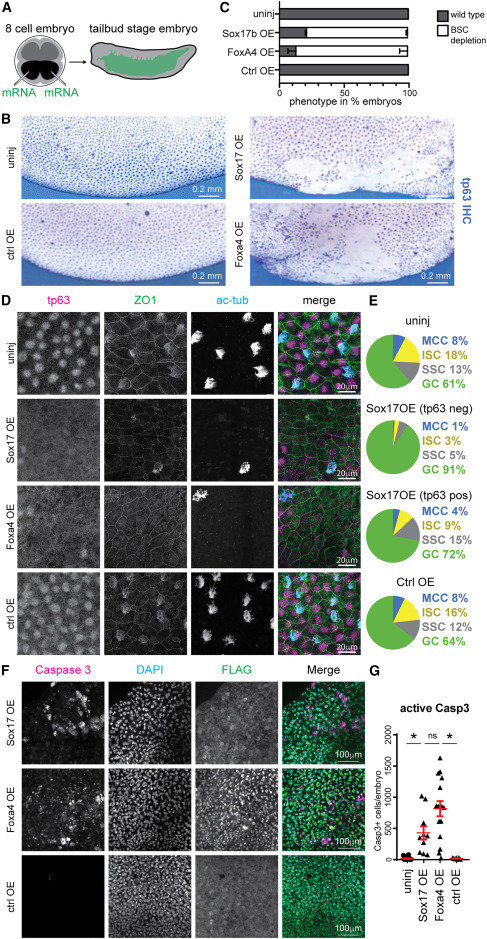
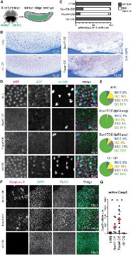
Figure 5. Cell differentiation defects are recapitulated by the ectopic expression of ON-memory genes in fertilized embryos
(A) Schematic of microinjection experiment. Black: ventral blastomeres.
(B) Anti-Tp63 immunohistochemistry of embryos. Uninj., uninjected; OE, injected embryos overexpressing Sox17b, Foxa4, and Kdm5bci. Scale bar, 0.2 mm.
(C) Proportions of embryos displaying depletion of Tp63+ basal stem cell (BSC) (white bar) across conditions. Uninjected condition n = 15, each overexpression conditions n = 14; samples stem from 3 independent experiments.
(D) Immunofluorescence (IF) staining of Tp63+ BSCs, α-ac-tubulin+ multiciliated cells, and ZO-1+ cell borders in the epidermis of uninjected or Sox17b, Foxa4, and control proteins expressing embryos; Tp63: magenta, ZO-1: green, α-ac-tubulin: blue.
(E) Epidermal cell type quantification in each condition of IF images in (D) and data not shown. Data represent mean values from Uninj., Sox17b OE Tp63-negative areas (n = 5), Sox17b OE Tp63-positive areas (n = 5), and ctrl OE (n = 6).
(F) IF staining for cleaved caspase-3 and FLAG-Sox17b or FLAG-Foxa4 overexpressed proteins. Caspase-3: magenta, DNA: green, FLAG tagged protein: blue.
(G) Quantification of (F). Uninj. (n = 19), Sox17b OE (n = 10), Foxa4 OE (n = 16), and ctrl OE (n = 7).
∗p < 0.01 unpaired t test; lines: mean and standard error of the mean. |
|
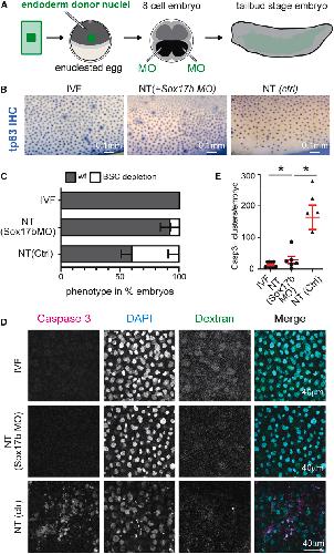
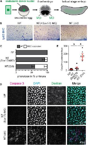
Figure 6. Reducing expression of key endoderm ON-memory gene Sox17b rescues epidermal defects observed in endoderm-derived NT embryos
(A) Schematic of rescue experiment. NT embryos were injected with antisense morpholinos (MOs) into ventral blastomeres (in black) at 8-cell stage.
(B) Immunohistochemistry for Tp63 protein at tailbud stage embryos. Scale bar, 0.1 mm. Ctrl, control; MO, antisense morpholino.
(C) Proportions of embryos showing perturbations in the composition of Tp63+ cells in the epidermis. Sample sizes are for IVF n = 15; NT(Sox17bMO) n = 9; NT(Ctrl) n = 9; samples stem from 3 independent experiments.
(D) Immunofluorescence for activated caspase-3 (magenta), DAPI (cyan), and fluorescent dextran (green) in IVF and NT embryos injected with control or sox17b morpholino.
(E) Quantification of (D) IVF n = 10; NT(Sox17bMO) n = 6; NT(Ctrl) n = 5; samples stem from 2 independent experiments.
∗p < 0.01 unpaired t test, lines: mean and standard error of the mean. |
|
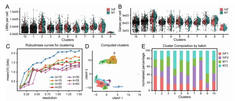
Supplementary figure 1. Differentiation defects vary across epidermal cell types and are associated with incomplete transcriptome reprogramming. (A) Number of unique molecular identifiers (UMIs) identified per cell for each cluster. Coloured by condition IVF
and NT. (B) Number of genes identified per cell for each cluster. Coloured by condition IVF and NT. (C) Variation of Information (VI)
between cell clusterings, averaged over M=50 random sub-samplings of the highly variable genes, versus the resolution parameter of
the Louvain algorithm. Colours indicate different values of the number of neighbours used to compute the Shared Nearest Neighbour
(SNN) graph of the cells. (D) UMAP plot of the sCRNA-seq data coloured by cell clusters identified via Louvain algorithm. |
|
Supplementary figure 2. Differentiation defects vary across epidermal cell types and are associated with incomplete transcriptome reprogramming. (A) Heatmap showing scaled expression level of selected marker genes (columns) of the identified cell clusters
(rows), used for cell type annotation. Cells ordered by cluster assignment and then by condition (IVF or NT). (B) Dotplot showing the
fraction of cells from each cluster in our data (indicated on the x-axis) allocated to various cell types in the reference data (y-axis). Basal
stem cells are missing from the X. tropicalis atlas, and they were mapped to non-neural ectoderm, which is the transcriptionally closest
cell type at stage 12. (C) Fraction of cells from each cluster in our data (x-axis) mapping to the corresponding cell type in the X.
tropicalis atlas at different stages, indicated by colors, for IVF (left) and NT (right) embryos. (D) Feature plots of krt and sox11 expression levels. (E) UMAP plot cluster 9. Coloured by condition IVF and NT. (F) UMAP plot cluster 9. Coloured by identified subclusters. (G)
NT- and IVF- cells of Cluster 9 of panel D. (H) Cell-cycle analysis of NT and IVF epidermal cells per cluster using cyclone. Each bar
represents proportion of cells in G1, G2/M and S-phase of the cell cycle. (I) Box plot of the RNA velocity confidence values per cell
cluster, for IVF- and NT-cells separately.
dev.=developmental; CEP=ciliated epidermal progenitor; NP=neural plate; NNE=non neural ectoderm; CGP= cement gland primordium;
BSC=basal stem cell; ANPB=anterior neural plate border; CNPB= caudal neural plate border; MCP=multililiated cell progenitor
|
|
Supplementary figure 2. Differentiation defects vary across epidermal cell types and are associated with incomplete transcriptome reprogramming. (A) Heatmap showing scaled expression level of selected marker genes (columns) of the identified cell clusters
(rows), used for cell type annotation. Cells ordered by cluster assignment and then by condition (IVF or NT). (B) Dotplot showing the
fraction of cells from each cluster in our data (indicated on the x-axis) allocated to various cell types in the reference data (y-axis). Basal
stem cells are missing from the X. tropicalis atlas, and they were mapped to non-neural ectoderm, which is the transcriptionally closest
cell type at stage 12. (C) Fraction of cells from each cluster in our data (x-axis) mapping to the corresponding cell type in the X.
tropicalis atlas at different stages, indicated by colors, for IVF (left) and NT (right) embryos. (D) Feature plots of krt and sox11 expression levels. (E) UMAP plot cluster 9. Coloured by condition IVF and NT. (F) UMAP plot cluster 9. Coloured by identified subclusters. (G)
NT- and IVF- cells of Cluster 9 of panel D. (H) Cell-cycle analysis of NT and IVF epidermal cells per cluster using cyclone. Each bar
represents proportion of cells in G1, G2/M and S-phase of the cell cycle. (I) Box plot of the RNA velocity confidence values per cell
cluster, for IVF- and NT-cells separately.
dev.=developmental; CEP=ciliated epidermal progenitor; NP=neural plate; NNE=non neural ectoderm; CGP= cement gland primordium;
BSC=basal stem cell; ANPB=anterior neural plate border; CNPB= caudal neural plate border; MCP=multililiated cell progenitor
|
|
|
|
Figure 1. Differentiation defects vary across epidermal cell types and are associated with incomplete transcriptome reprogramming(A) Design of scRNA-seq experiment. Sample size for NT n = 10, and for IVF n = 10.(B and C) (B) UMAP plot of scRNA-seq data from IVF and NT cells colored by cluster (C) or by condition.(D) Cell type compositional analyses of scRNA-seq data, each bar representing the mean fraction of NT over IVF cells in each cell cluster. Over, overrepresented in NT embryos; under, underrepresented in NT embryos. ∗ FDR < 10−5 Wald test.(E) UMAP showing IVF cells colored by terminal state of differentiation computed using CellRank. Colors match cell clusters shown in (B). Darker colors indicate a higher probability of assignment to a terminal state.(F) NT cells analyzed and visualized as described in (E).(G) MA plot comparing gene expression between NT and IVF cells. FC, fold change; RPKM, reads per kilobase per million.(H) UMAP plot of ON-memory gene expression in NT and IVF cells. For each cell, the average of the scaled and centered expression levels of the ON-memory genes is shown.(I) Same as (H), showing expression of OFF-memory genes.(J) Bar plot displaying counts of ON- and OFF-memory genes in epidermal cell types of NT embryos.(K) UpSet plot showing the overlap of ON-memory genes across cell types in NT embryos. Horizontal bar plot: number of ON-memory genes detected in each cell type. Vertical bar plot: number of intersected genes between cell states. Connected dots represent overlap. NPB, neural plate border.(L) UpSet plot showing the overlap of OFF-memory genes across cell types in NT embryos as described in (K). |
|
Figure 2. Endoderm gene expression domains expand into ectoderm regions in cloned embryos(A, D, G, and J) sox17b, foxa4, march8, and cdx1 expression in UMAP plots.(B) Fluorescence in situ hybridization against sox17b in NT and IVF epithelia; cyan: nuclei (DAPI); red: sox17b probe (Cy5).(C) Quantification of (B).(E, H, and K) Representative images of IVF and NT st12 embryos stained by whole-mount in situ hybridization with foxa4, march8, and cdx1 antisense RNA probes.(F, I, and L) Quantification of (E), (H), and (K). Per embryo, the ratio of the signal length from dorsal blastopore to animal-vegetal axis diameter was calculated; numbers of embryos for foxa4 staining: IVF n = 5, NT n = 9; for march8: IVF n = 9, NT n = 9; for cdx1: IVF n = 10, NT n = 9; p values: unpaired t test;mean and standard error of the mean. |
|
Figure 3. Basal stem cell numbers are reduced in cloned embryos(A) Schematic of cell type specification in mucociliary epidermis.(B–E) Expression levels of foxj1, foxi1, otog, and tp63 in UMAP plots.(F) IVF and NT embryo (st12) whole-mount in situ hybridization with foxj1, foxi1, and otogl2 antisense RNA probes.(G) IVF and NT epithelia (st12) fluorescence in situ hybridization against tp63 transcript in stage 12 embryos; cyan, nuclei (DAPI); red, sox17b probe (Cy5); scale bar, 20 μm.(H) Quantification of (F) and (G); foxj1, IVF n = 5, NT n = 5; for otogl2, IVF n = 8, NT n = 6; for foxi1, IVF n = 10 NT n = 7; for tp63, IVF n = 10, NT n = 7; p value: unpaired t test, lines: mean and standard error of the mean. |
|
Figure 4. Basal stem cell loss and defective mature epidermis coincide with increased cell death in cloned embryos(A) Schematic of mucociliary epidermis.(B) IVF and NT embryos stained by whole-mount immunohistochemistry against Tp63; scale bar, 1 mm.(C) Proportions of NT (n = 28) and IVF embryos (n = 30) with loss of Tp63-positive basal stem cells (BSCs) in the epidermis of 4 independent experiments.(D) Tp63-positive BSCs and α-ac-tubulin-positive multiciliated cells in immunofluorescence (IF) staining of epidermis in NT and IVF embryos. Anti-ZO-1 (tight junction protein): cell borders.(E) Epidermal cell types in IVF and NT embryos. Data represent mean values from IF stainings in (D) and data not shown. IVF (n = 7), NT Tp63-negative area (n = 5), and NT Tp63-positive area (n = 5).(F) Cleaved caspase-3 (Asp175) IF stainings of NT and IVF embryos at the tailbud stage. Nuclei in cyan (DAPI); cleaved Casp3 in red.(G) Quantification of (F). NT (n = 10) and IVF (n = 15).∗p < 0.01, unpaired t test; lines: mean and standard error of the mean. |
|
Figure 5. Cell differentiation defects are recapitulated by the ectopic expression of ON-memory genes in fertilized embryos(A) Schematic of microinjection experiment. Black: ventral blastomeres.(B) Anti-Tp63 immunohistochemistry of embryos. Uninj., uninjected; OE, injected embryos overexpressing Sox17b, Foxa4, and Kdm5bci. Scale bar, 0.2 mm.(C) Proportions of embryos displaying depletion of Tp63+ basal stem cell (BSC) (white bar) across conditions. Uninjected condition n = 15, each overexpression conditions n = 14; samples stem from 3 independent experiments.(D) Immunofluorescence (IF) staining of Tp63+ BSCs, α-ac-tubulin+ multiciliated cells, and ZO-1+ cell borders in the epidermis of uninjected or Sox17b, Foxa4, and control proteins expressing embryos; Tp63: magenta, ZO-1: green, α-ac-tubulin: blue.(E) Epidermal cell type quantification in each condition of IF images in (D) and data not shown. Data represent mean values from Uninj., Sox17b OE Tp63-negative areas (n = 5), Sox17b OE Tp63-positive areas (n = 5), and ctrl OE (n = 6).(F) IF staining for cleaved caspase-3 and FLAG-Sox17b or FLAG-Foxa4 overexpressed proteins. Caspase-3: magenta, DNA: green, FLAG tagged protein: blue.(G) Quantification of (F). Uninj. (n = 19), Sox17b OE (n = 10), Foxa4 OE (n = 16), and ctrl OE (n = 7).∗p < 0.01 unpaired t test; lines: mean and standard error of the mean. |
|
Figure 6. Reducing expression of key endoderm ON-memory gene Sox17b rescues epidermal defects observed in endoderm-derived NT embryos(A) Schematic of rescue experiment. NT embryos were injected with antisense morpholinos (MOs) into ventral blastomeres (in black) at 8-cell stage.(B) Immunohistochemistry for Tp63 protein at tailbud stage embryos. Scale bar, 0.1 mm. Ctrl, control; MO, antisense morpholino.(C) Proportions of embryos showing perturbations in the composition of Tp63+ cells in the epidermis. Sample sizes are for IVF n = 15; NT(Sox17bMO) n = 9; NT(Ctrl) n = 9; samples stem from 3 independent experiments.(D) Immunofluorescence for activated caspase-3 (magenta), DAPI (cyan), and fluorescent dextran (green) in IVF and NT embryos injected with control or sox17b morpholino.(E) Quantification of (D) IVF n = 10; NT(Sox17bMO) n = 6; NT(Ctrl) n = 5; samples stem from 2 independent experiments.∗p < 0.01 unpaired t test, lines: mean and standard error of the mean. |