|
Synopsis
|
|
Figure 1. Deciliation and regeneration of cilia from the mucociliary epithelium of Xenopus tropicalis. (A) Cartoon depiction of the deciliation and regeneration protocol of X. tropicalis embryos. (B) Pre-deciliated embryos (Pre) and embryos during regeneration (0h, 1h, 3h, 6h) stained for cilia (Ac.alpha -tubulin in magenta) and F-actin (phalloidin in green). For each timepoint, the top panel shows the entire embryo, the lower left panel is a zoomed image of the multiciliated epithelium, and the lower right panel is an SEM image of the embryonic epithelium. Black arrows in the SEM image point to MCCs. (C) Cilia length pre- and during regeneration. The values in parenthesis indicate the number of cilia measured from three trials using 10 embryos. ****P<0.0001, ***P<0.001, values on top of the comparison bar denote P value. ANOVA analysis was followed by Tukeys multiple comparison test. Source data are available online for this figure.
|
|
Figure EV1. Deciliation affects apical F-actin, but the basal body number is unaffected. (A) Montage of regenerating cilia (mem-RFP) in the animal caps. The mem-RFP signal specks (marked by white arrows) can be seen emerging from the cells surface by ~12min, eventually growing into beating cilia (see Movie EV1). (B) Pre- and post-deciliation MCCs that are stained for cilia(magenta) and F-actin(green) are depicted. Cortical and medial F-actin intensity significantly differs in Pre and 0-h deciliated samples. The values in parenthesis indicate the number of MCCs measured from three trials from 910 embryos. ****P<0.0001, MannWhitney test. (C) The number of basal bodies labeled with Chibby-GFP (cyan) is unaffected after deciliation. The values in parenthesis indicate the number of MCCs measured from three trials from 910 embryos. ns = not significant, MannWhitney test. (D) Deciliation does not affect basal body polarity. Basal body polarity was determined by measuring the orientation of rootlets labeled with Clamp-GFP (green) with their respective basal body labeled with Centrin-RFP (magenta) and represented in the rose plot. The directionality was measured in 27 pre-deciliated cells and 22 MCCs post-deciliation from three trials from 910 embryos in each category.
|
|
Figure 2. Loss and regeneration of transition zone.
(A) MCCs labeled with B9d1 antibody (TZ, green) and Ac. -tubulin (cilia, magenta) in embryos pre- and during cilia regeneration (0h,1h, 3h). MCCs are depicted by a white dashed outline. (B) Representative TEM images of cilia pre-, and during the regeneration (0min, 20min, and 90min). The TZ can be seen as an H shaped structure between the axoneme and basal body (indicated by a black arrow). Post-deciliation samples show a complete loss of TZ. TZ is absent after 20min of cilia regeneration. Premature electron-dense TZ structure can be seen after 90min of cilia regeneration. (C) The length of the B9d1 signal was measured pre- and during cilia regeneration (at 2h and 3h) The B9d1 signal was absent at earlier time points (0h and 1h). The values in parenthesis indicate the number of cilia measured from three trials using 10 embryos. ****P<0.0001; values on the comparison bar denote P value. One-way ANOVA analysis followed by Tukeys multiple comparison test. Source data are available online for this figure.
|
|
Figure EV2. Transition zone is removed with cilia during deciliation.
(A) Schematic of the chemical and mechanical deciliation methods. (B) Cilia with chemical deciliation lose the B9d1 signal, possibly due to the loss of membrane with detergent in the deciliation buffer, whereas (C) the B9d1 signal (marked by white arrows) is maintained with mechanical deciliation. (D) Electron micrographs of cilia from the chemical deciliation method lack the ciliary membrane and show splaying of axonemal microtubules. (E) Representative TEM images of cilia pre-deciliation with intact TZ and (F) immediately post-deciliation (0 h), revealing the loss of TZ (arrows indicate TZ location).
|
|
Figure 3. Ciliary tip protein Sentan is localized to the ciliary axoneme during the early stages of regeneration.
(A) MCCs are labeled with mScarlet-Sentan decorating ciliary tips (magenta) and membrane-GFP (cilia, green) at various stages of cilia regeneration. Sentan can be seen at the tips of cilia in pre-deciliated samples. After 1 h post-deciliation, Sentan spans the entire length of ciliary axonemes (magenta transparent). At 2 h, Sentan starts accumulating at the ciliary tips. At 3 and 6 h. Sentan signal appears similar to pre-deciliated samples. (B) The Sentan signal length (left panel) and cilia length (right panel) were measured and compared among different time points. The values in parenthesis indicate the number of cilia measured from three trials using nine embryos. ****P < 0.0001; values on the comparison bar denote P value, Kruskal–Wallis test, followed by Dunn’s test. Source data are available online for this figure.
|
|
Figure EV3. Clamp is localized to the ciliary axoneme during the early stages of regeneration.
(A) MCCs are labeled with RFP-Clamp (ciliary tip and base, magenta) and memGFP (cilia, green) at various stages of cilia regeneration. After 1 h post-deciliation, the Clamp signal can be seen in the ciliary axonemes (magenta transparent). At 2 h, the Clamp signal starts accumulating at the ciliary tips. At 3 and 6 h, the Clamp signal appears more like pre-deciliated samples. (B) Clamp signal length (left panel) and cilia length (right panel) were measured and compared among different time points. The values in parenthesis indicate the number of cilia measured from three trials using 9–10 embryos. ****P < 0.0001; values on the comparison bar denote P value; ns - not significant, Kruskal–Wallis test, followed by Dunn’s test.
|
|
Figure 4. TZ protein B9d1 requires new protein synthesis during regeneration.
(A) Methanol-fixed Embryos treated with DMSO alone (Vehicle) or cycloheximide (CHX) in DMSO were stained for B9d1 (green, TZ) and Ac. α-Tubulin (magenta, cilia) that were collected pre-deciliation and during cilia regeneration (0 h, 1 h, 2 h, 3 h). The cell outline is marked with a white dashed line, and the dashed square box in the B9d1 channel is zoomed and depicted in the inset. While cilia can regenerate in both treatments (controls and CHX), the B9D1 signal is recovered only in controls and remains completely absent in the CHX-treated samples at 2 h and 3 h time points. Ax Axoneme, TZ transition zone, BB basal body. (B) The percent of MCCs positive for the B9d1 signal (green) and the absent B9d1 signal (magenta). Numbers in parentheses indicate the number of MCCs counted from three trials using nine embryos. ***P < 0.001, chi-square test using VassarStats to test the significance. Source data are available online for this figure. |
|
Figure 5. Complete cilia regeneration requires new protein synthesis.
(A) Deciliated embryos were treated with DMSO (Vehicle), cycloheximide (CHX) in DMSO, or CHX with MG132 in DMSO and collected during different time points of cilia regeneration (0 h, 1 h, 3 h, 6 h). (B) Pre-deciliated and 0 h deciliated MCCs stained for with Ac. α-tubulin antibody (cilia, magenta) and Phalloidin (F-actin, green). (C) MCCs treated with vehicle, CHX, and CHX + MG132 at 1 h, 3 h, and 6 h. (D) Graph showing the cilia lengths at different times pre-deciliation and during cilia regeneration in Vehicle, CHX, and CHX + MG132. The number in parenthesis indicates the number of cilia counted from three trials using 9–10 embryos. ****P < 0.0001, values on the comparison bar denote P value, Kruskal–Wallis test, followed by Dunn’s multiple comparison test. (E) Graph showing the effect of CHX and CHX with MG132 treatments on cilia number per MCC during regeneration. The number in parenthesis indicates the number of MCCs counted from three trials using 9–10 embryos. ns not significant, Kruskal–Wallis test, followed by Dunn’s multiple comparison test. Source data are available online for this figure.
|
|
Figure 6. Mathematical model describing the contribution of cilia length and number to force generation in MCCs.
(A) The visualized 3-D plot shows a linear relationship between the number of cilia and the force generated by MCC, while a quadratic relationship exists between the length of cilia and the force generated by MCC. The individual force values for different cilia lengths and numbers are given in Dataset EV1. (B) The cartoon depiction of the data shows that a decrease in cilia number and an increase in cilia length was correlated with increased force generation (calculated from the model) over time in both CHX and CHX + MG132 treatments.
|
|
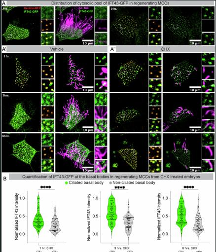
Figure 7. Distribution of ciliary precursor pool (IFT43-GFP) in MCCs.
(A) Embryos injected with IFT43-GFP (green) and Centrin-RFP (orange hot, basal bodies) were deciliated at stage 28 (0 h) and were split into two experiments (DMSO and CHX). (A’, A”) The embryos in both sets were allowed to regenerate cilia for 6 h. After fixation, the embryos were stained for cilia(magenta). Note that the control MCCs at all time points (1 h, 3 h, and 6 h) have multiple cilia regenerating, and the IFT43-GFP intensity is uniform at every basal body. In contrast, the number of regenerating cilia decreases with time in CHX-treated samples, and the IFT43-GFP is enriched at a few ciliated basal bodies. (B) The intensity of IFT43-GFP associated with ciliated (green) vs. non-ciliated (gray) basal bodies in the same MCC (in CHX-treated samples) at different time points during cilia regeneration. A total of 8–10 basal bodies per MCC (4–5 ciliated and 4–5 non-ciliated) and 5 MCCs were chosen, and the mean gray value was estimated and normalized to the maximum and the minimum values in the set. The value in parenthesis indicates the number of basal bodies analyzed (with and without IFT43-GFP) from nine embryos from three independent trials. Note the significant difference in the IFT43-GFP signal intensity at ciliated vs. non-ciliated basal bodies at all time points. ****P < 0.0001, Kruskal–Wallis test, followed by Dunn’s multiple comparison test. Source data are available online for this figure |
|
Figure EV4. Distribution of ciliary precursor pool (IFT80-GFP) in MCCs.
(A) Embryos injected with IFT80-GFP (green) and Centrin-RFP (orange hot, basal bodies) were deciliated at stage 28 (0 h) and were split into two experiments (DMSO and CHX). (A’, A”) The embryos in both sets regenerated cilia for 6 h. After fixation, the embryos were stained for cilia(magenta). Note that the control MCCs at all time points (1 h, 3 h, and 6 h) have multiple cilia regenerating, and the IFT80-GFP intensity is uniform at every basal body. In contrast, the number of regenerating cilia decreases with time in CHX-treated samples, and the IFT80-GFP is enriched at a few ciliated basal bodies. (B) The intensity of IFT80-GFP associated with ciliated (green) vs. non-ciliated(gray) basal bodies in the same MCC (in CHX-treated samples) at different time points during cilia regeneration. A total of 8–10 basal bodies per MCC (4–5 ciliated and 4–5 non-ciliated) and 5 MCCs were chosen, and the mean gray value was estimated and normalized to the maximum and the minimum values in the set. The value in parenthesis indicates the number of basal bodies analyzed (with and without IFT80-GFP) from 9 embryos from three independent trials. Note the significant difference in the IFT80-GFP signal intensity at ciliated vs. non-ciliated basal bodies at all time points. ****P < 0.0001, values on the comparison bar denote p value; Kruskal-Wallis test, followed by Dunn’s multiple comparison test.
|
|
Figure EV5. Distribution of ciliary precursor pool (IFT20-GFP) in MCCs.
(A) Embryos injected with IFT20-GFP (green) and Centrin-RFP (orange hot, basal bodies) were deciliated at stage 28 (0 h) and were split into two experiments (DMSO and CHX). (A’, A”) The embryos in both sets regenerated cilia for 6 h. After fixation, the embryos were stained for cilia(magenta). Note that the control MCCs at all time points (1 h, 3 h, and 6 h) have multiple cilia regenerating, and the IFT20-GFP intensity is uniform at every basal body. In contrast, the number of regenerating cilia decreases with time in CHX-treated samples, and the IFT20-GFP is enriched at a few ciliated basal bodies. (B) The intensity of IFT20-GFP associated with ciliated (green) vs. non-ciliated(gray) basal bodies in the same MCC (in CHX-treated samples) at different time points during cilia regeneration. A total of 8–10 basal bodies per MCC (4–5 ciliated and 4–5 non-ciliated) and 5 MCCs were chosen, and the mean gray value was estimated and normalized to the maximum and the minimum values in the set. The value in parenthesis indicates the number of basal bodies analyzed (with and without IFT20-GFP) from 9 embryos from three independent trials. Note the significant difference in the IFT20-GFP signal intensity at ciliated vs. non-ciliated basal bodies at all time points. ****P < 0.0001, Kruskal–Wallis test, followed by Dunn’s multiple comparison test. |
|
Figure 8. Model for cilia regeneration in Xenopus tropicalis embryos.
Cilia regeneration in Xenopus tropicalis embryonic MCCs is multi-staged and is depicted in the cartoon. Post-deciliation, the TZ is lost with cilia. During stage 1 of regeneration (0–2 h), the cilia grow without the TZ. Also, the cilia tip proteins Sentan and Clamp are immediately trafficked into the ciliary axoneme. By stage 2 (2–4 h), a partial transition zone appears, and ciliary tip proteins begin to accumulate at the distal end of the axoneme. The cilia look like pre-deciliated samples by the end of regeneration.
|
|
Movie EV1: Mucociliary epithelium regenerates cilia in the same MCC.
Live imaging of animal caps dissected from embryos injected with membrane-RFP RNA. Imaging was started approximately 2 minutes post-deciliation. The time stamp on the video is when the imaging was started and not the time of deciliation.
|
|
Movie EV2: Tomograms of Pre deciliated MCC.
Cilium from the control sample shows the presence of TZ, indicated by an 'H' shaped electron-dense structure. |
|
Movie EV3: Tomograms of Pre deciliated MCC.
Cilium from the control sample shows the presence of TZ, indicated by an 'H' shaped electron-dense structure. |
|
Movie EV4: Tomograms of cilia 20 mins post deciliation.
Some cilia have visible basal bodies, but they have not started regenerating 20 minutes after deciliation. They are missing the axoneme and the TZ structure.
|
|
Movie EV5: Tomograms of cilia 20 mins post deciliation.
Cilium with a partially built axoneme but missing the H-shaped (TZ) structure after 20 minutes of cilia regeneration. |
|
Movie EV6: Tomograms of cilia 1 hr. post deciliation.
Cilium with a partially built axoneme and the H-shaped (TZ) structure after 1 hr. of cilia regeneration.
|
|
Movie EV7: Tomograms of cilia 1 hr. post deciliation.
Another example of cilium with a partially built axoneme and the H-shaped (TZ) structure after 1 hr. of cilia regeneration.
|
|
Movie EV8: Tomograms of cilia 1 hrs. post deciliation.
Cilium with a partially built axoneme and the H-shaped (TZ) structure after 1 hr. of cilia regeneration.
|
|
Movie EV9: Tomograms of cilia 1 hrs. post deciliation.
Cilium with a partially built axoneme with the rudimentary H-shaped (TZ) structure after 1 hr. of cilia regeneration.
|
|
Movie EV10: Tomograms of cilia 1 hrs. post deciliation.
Few cilia have visible basal bodies, but they have not started regenerating 1 min after deciliation. They are missing the axoneme and the TZ structure.
|
|
Movie EV11: Tomograms of cilia 1 hrs. post deciliation.
Few cilia have visible basal bodies, but they have not started regenerating 1 min after deciliation. They are missing the axoneme and the TZ structure. |
|
Movie EV12: Tomograms of cilia 1 hrs. post deciliation.
TZ structure is missing in samples after 1 hrs. of cilia regeneration. The axoneme is visible in this tomogram.
|
|
Movie EV13: Tomograms of cilia 3 hrs post deciliation.
TZ structure is visible and appears near complete in samples after 3 hrs. of cilia regeneration.
|
|
Movie EV14: Tomograms of cilia 6 hrs. post deciliation.
TZ structure is visible and appears similar to controls in samples after 6 hrs. of cilia regeneration. |
|
Figure EV5. Distribution of ciliary precursor pool (IFT20-GFP) in MCCs.(A) Embryos injected with IFT20-GFP (green) and Centrin-RFP (orange hot, basal bodies) were deciliated at stage 28 (0 h) and were split into two experiments (DMSO and CHX). (A’, A”) The embryos in both sets regenerated cilia for 6 h. After fixation, the embryos were stained for cilia(magenta). Note that the control MCCs at all time points (1 h, 3 h, and 6 h) have multiple cilia regenerating, and the IFT20-GFP intensity is uniform at every basal body. In contrast, the number of regenerating cilia decreases with time in CHX-treated samples, and the IFT20-GFP is enriched at a few ciliated basal bodies. (B) The intensity of IFT20-GFP associated with ciliated (green) vs. non-ciliated(gray) basal bodies in the same MCC (in CHX-treated samples) at different time points during cilia regeneration. A total of 8–10 basal bodies per MCC (4–5 ciliated and 4–5 non-ciliated) and 5 MCCs were chosen, and the mean gray value was estimated and normalized to the maximum and the minimum values in the set. The value in parenthesis indicates the number of basal bodies analyzed (with and without IFT20-GFP) from 9 embryos from three independent trials. Note the significant difference in the IFT20-GFP signal intensity at ciliated vs. non-ciliated basal bodies at all time points. ****P < 0.0001, Kruskal–Wallis test, followed by Dunn’s multiple comparison test. |