|
FIGURE 1. Differences in embryonic epidermal cell composition between NF stage 42 X. laevis and Gosner stage 21 L. sylvaticus embryos. (A) Representative scanning electron microscopy (SEM) images of whole body NF42 X. laevis and Gosner 21 L. sylvaticus embryos showing skin territories imaged in white boxes, approximately scaled, where 3 images were taken per body region (belly showing 3 boxes on the right vs. tail, 3 boxes on the left) and used to measure cell counts. Boxes in white dashes show the territory analyzed for ionocyte and goblet cell area and counting number of goblet cell mucus globules. (B) SEM show more mucus globules and a second mucus secreting cell type in NF 42 X. laevis embryonic epidermis compared with Gosner 21 L. sylvaticus epidermis. (MCC = multiciliated cells, GC = goblet cell, SSC = small secretory cell, IC = ionocyte, triangles = mucus globules). (C) SEM images reveal two ionocyte morphologies in both species, ridged and non‐ridged ionocytes. (D) Examining earlier tailbud stages (NF35 and Gosner 18) at control salinities in both species (X. laevis n = 15 and L. sylvaticus n = 3) within comparable body regions (depicted with white boxes in whole body SEM images in upper left corner) reveal a similar epidermis to hatching stages. All scale bars = 10 μm. (E) LS mean ± SE of estimated cell size (μm2), calculated by area of image (μm2) divided by total number of cells counted in each image, and (F) mean percent of each cell type in NF 42 X. laevis and Gosner 21 L. sylvaticus embryos at control salinity concentrations (560 μSi for X. laevis, 150 μSi for L. sylvaticus), combining cell counts from images taken in belly and tail regions (X. laevis n = 12; L. sylvaticus n = 12). |
|
FIGURE 2. Cellular plasticity of the embryonic epidermis to varying salinities in NF stage 42 X. laevis (n = 10–12 embryos/treatment) and Gosner stage 21 L. sylvaticus embryos (n = 11–14 embryos/treatment). (A) Mean ± SE percent of each cell type out of total cells counted within a skin region (belly, or tail). Because we counted all cells within a given image that were taken at the same magnifications within a species, the number of cells counted per individual embryo varied (X. laevis, n = 457–769 cells counted in belly, n = 461–711 tail; L. sylvaticus, n = 306–703 belly, n = 512–881 tail). Letters indicate post hoc Tukey HSD, p < 0.05. (B) Representative SEM images of epidermal MCC morphology observed in tailbud stages of NF 35 X. laevis and Gosner 18 L. sylvaticus embryo bellies only at high salinity (see Figure 1D for comparisons to control salinity). Altered MCC morphology are circled in white. The solid‐lined circle represents the MCC imaged at higher magnification below, showing only a few short cilia attached to the cell body. Scale bars = 10 μm. |
|
FIGURE 3. Plasticity in mucus secretion with varying salinity. (A) Mean ± SE percent of SSCs that appeared to have open vesicles, likely recently releasing granule content, in NF 42 X. laevis embryos (n = 10–12 embryos/treatment), in the belly and tail, with representative images showing how SSCs were categorized with open vs. closed vesicles. (B) Mean ± SE number of mucus globules originating from goblet cells that are resting on the epidermal surface in the belly and tail of NF42 X. laevis (n = 12 embryos/treatment) and Gosner 21 L. sylvaticus (n = 12–14 embryos/treatment) embryos, as measured from higher magnification SEM images. Examples of how mucus globules were counted from SEM images are shown below the graph, with colored circles masking goblet cell mucus globules. SSC mucus globules in X. laevis are circled in white dashes and were excluded from the goblet cell mucus globule counts. Letters indicate post hoc Tukey HSD p < 0.05. All scale bars = 10 μm. |
|
FIGURE 4. Transmission electron microscope images showing X. laevis goblet and small secretory cell. White triangles indicate mucus globules that are eventually secreted. Scale bars = 5 μm. |
|
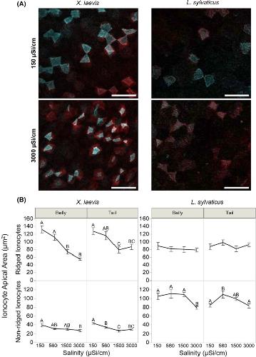
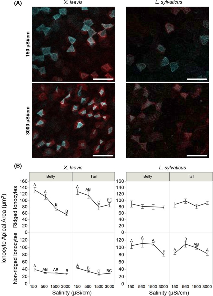
FIGURE 5. Increasing salinity results in apical constriction of ionocytes. (A) Confocal images of NF stage 42 X. laevis (n = 20 embryos/treatment) and Gosner stage 21 L. sylvaticus (n = 6 embryos/ treatment) atp6v1a expression, staining for ionocytes. We separated the z‐stack with cyan vs. red to represent apical vs. basal expression of atp6v1a. Cyan represents apical expression (z‐stack slices combined to show 5 μm of apical expression) and red shows basal expression below epidermal surface (the remaining z‐stack slices after the first 5 μm of expression were combined). Scale bars = 50 μm. (B) Mean ± SE apical area of ridged and non‐ridged ionocyte as measured from scanning electron microscopy (SEM) images in NF42 X. laevis (n = 11–12 embryos/ treatment) and Gosner 21 L. sylvaticus (n = 11–13 embryos/ treatment) embryos within the belly and tail. Because we measured ionocyte area within a given image, in cells that could be completely traced, number of ionocytes whose area was measured varied per individual (Ridged ionocytes: X. laevis, n = 3–24 belly, 3–15 tail; L. sylvaticus, n = 1–17 belly, 2–13 tail. Non‐ridged ionocytes: X. laevis, n = 3–24 belly, 3–30 tail; L. sylvaticus, n = 2–36 belly, n = 3–33 tail). Letters indicate post hoc Tukey HSD; p < 0.05. |
|
FIGURE 6. Change in ionocyte size may be influenced by neighboring cells. (A) Representative SEM images showing NF42 X. laevis and Gosner 21 L. sylvaticus embryonic epidermis within the belly territories, under low and high salinity. Small dash lines outline ridged ionocytes, and larger dash lines outline non‐ridge ionocytes. Goblet cells surrounding these ionocytes would have been measured separately for both ionocyte subtypes. (B) Mean ± SE of goblet cell area as measured from scanning electron microscopy (SEM) images in NF42 X. laevis (n = 10–12 embryos/ treatment) and Gosner 21 L. sylvaticus embryos (n = 12–13 embryos/treatment). We only measured goblet cells that could be accurately traced within an image, resulting in a range goblet cells whose area was measured per individual embryo (Goblet cells bordering ridged ionocytes: X. laevis, n = 4–39 belly, n = 3–31 tail; L. sylvaticus, n = 3–27 belly, n = 2–28 tail. Goblet cells bordering non‐ridged ionocytes: X. laevis, n = 9–42 belly, n = 6–49 tail; L. sylvaticus, n = 6–50 belly, n = 5–65 tail). Letters indicate post hoc Tukey HSD; p < 0.05. |
|
FIGURE 7. Graphical depiction of epidermal plasticity to reduce salt‐permeability displayed in frog embryos. Under elevated salinity, X. laevis embryos display more plasticity in the epidermis to alter cell proportions, as well as mucus‐secreting cell activity and ionocyte activity. This plasticity is reduced in the L. sylvaticus embryonic epidermis. |
|
FIGURE 8. Trade‐offs of salt tolerance in X. laevis versus L. sylvaticus. (A) Mean ± SE body length (mm) across salinity treatments in X. laevis and L. sylvaticus embryos, with representative images showing body length measurements, and (B) percent of NF stage in X. laevis embryos or Gosner stage in L. sylvaticus embryos across increasing salinity (X. laevis, n = 21–24 embryos/treatment; L. sylvaticus, n = 17–46). (C) Mean ± SE oxygen consumption (pmol O2/min./mm2) in X. laevis and L. sylvaticus embryos across increasing salinity (X. laevis, n = 47–48 embryos/ treatment; L. sylvaticus, n = 26–28). Letters indicate post hoc Tukey HSD p < 0.05. |