Click here to close Hello! We notice that you are using Internet Explorer, which is not supported by Xenbase and may cause the site to display incorrectly. We suggest using a current version of Chrome, FireFox, or Safari.
XB-ART-61279
Cell 2024 Feb 15;1874:814-830.e23. doi: 10.1016/j.cell.2024.01.011.
Show Gene links Show Anatomy links

A retroviral link to vertebrate myelination through retrotransposon-RNA-mediated control of myelin gene expression.

Ghosh T, Almeida RG, Zhao C, Mannioui A, Martin E, Fleet A, Chen CZ, Assinck P, Ellams S, Gonzalez GA, Graham SC, Rowitch DH, Stott K, Adams I, Zalc B, Goldman N, Lyons DA, Franklin RJM.


???displayArticle.abstract???
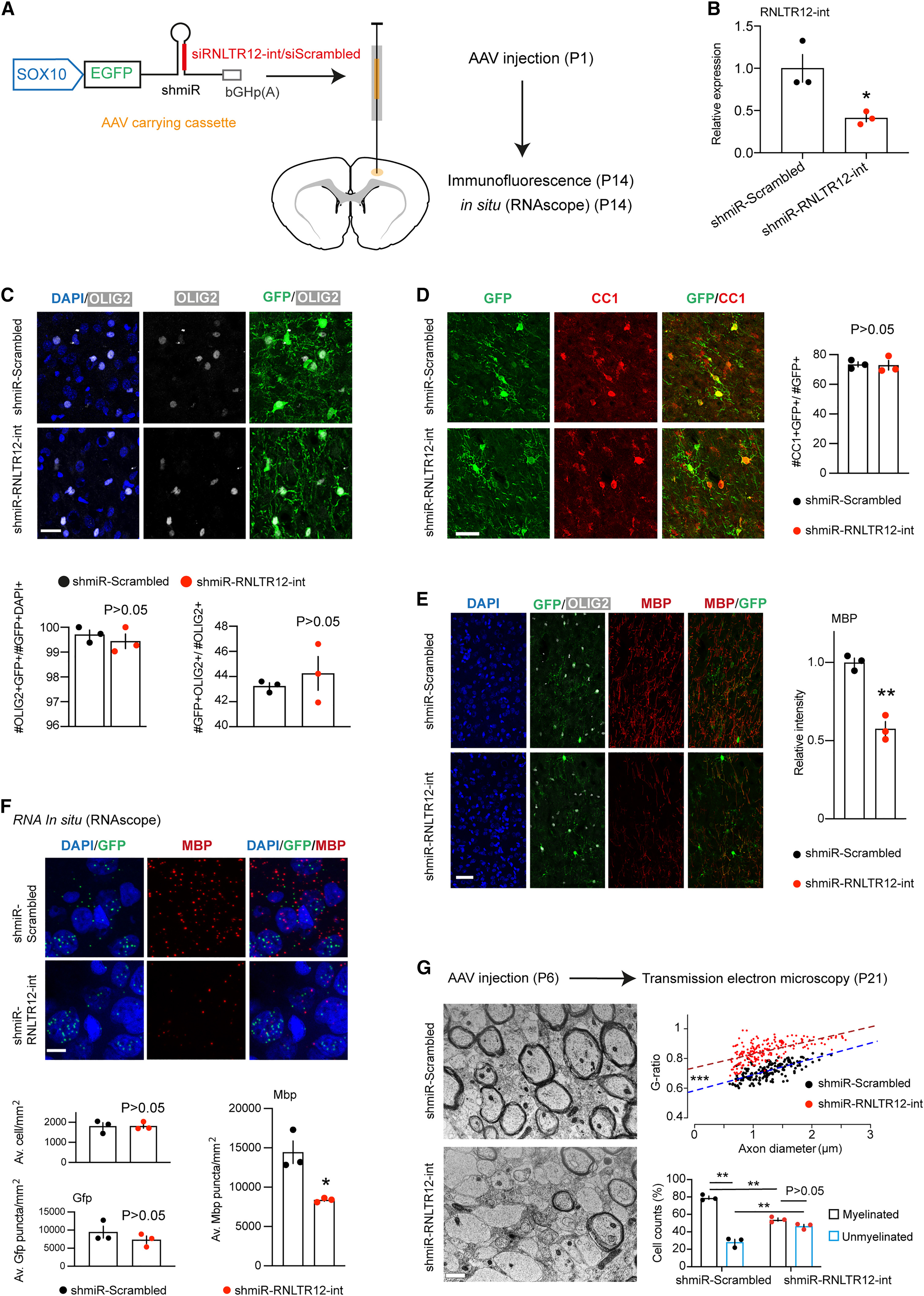
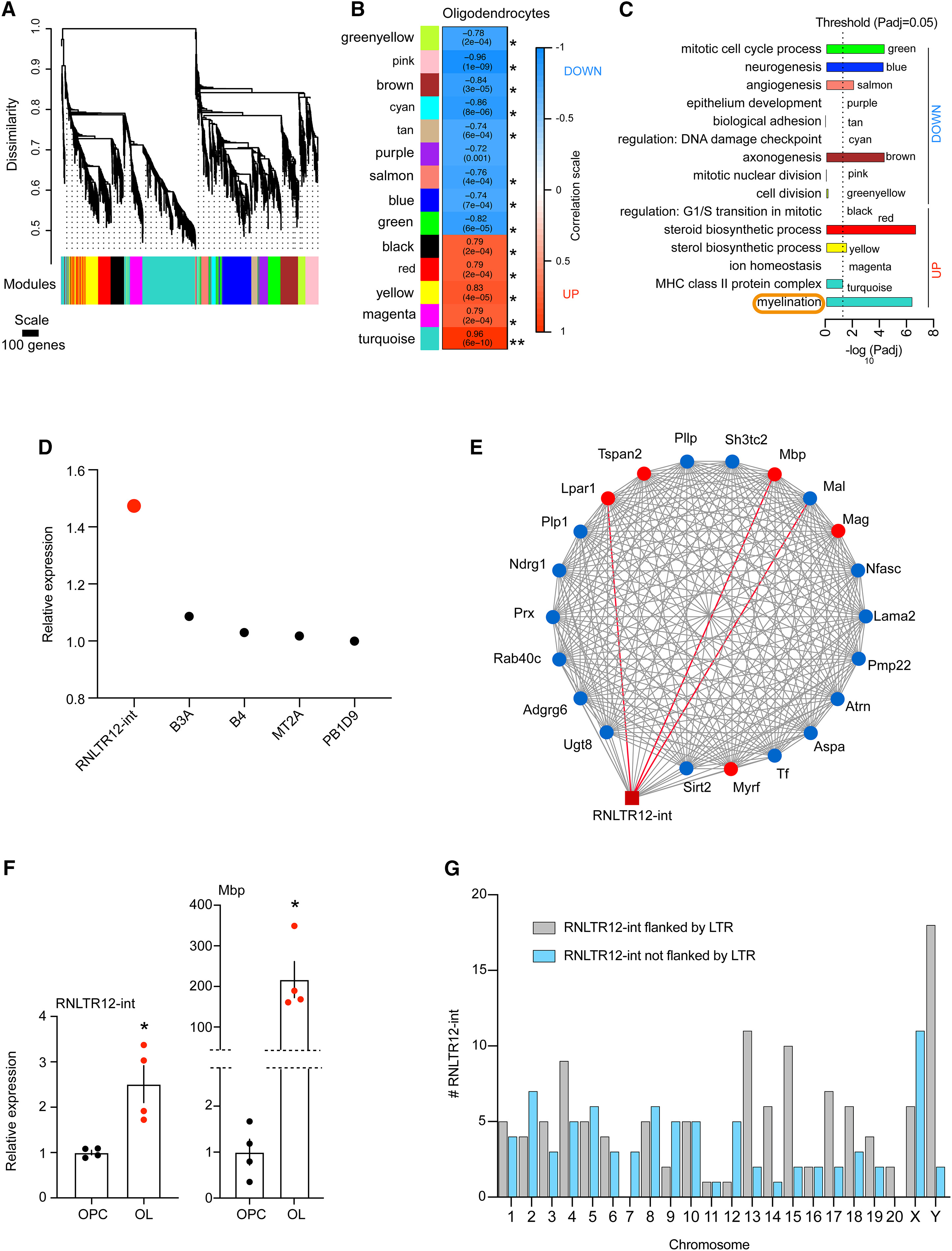
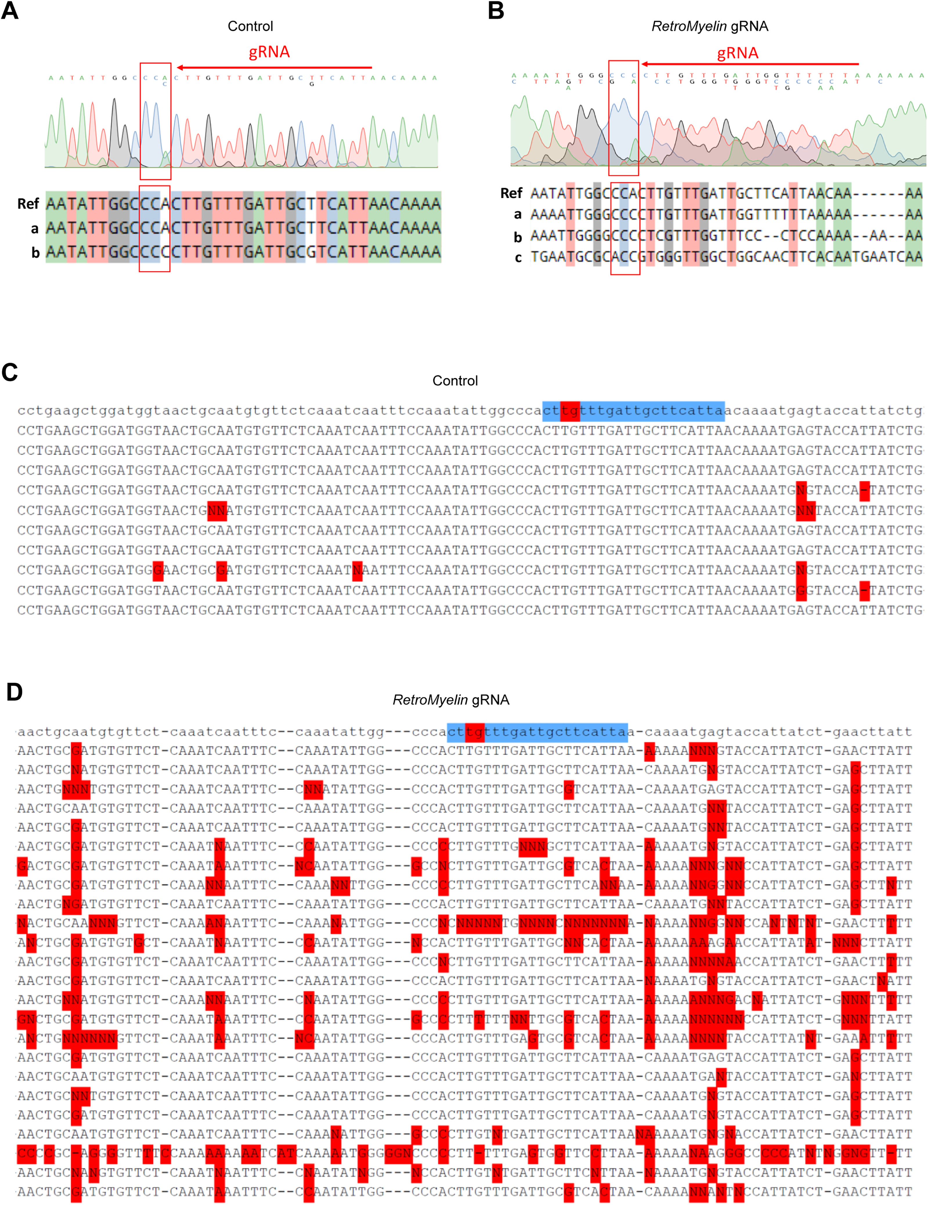
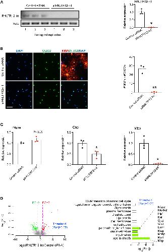
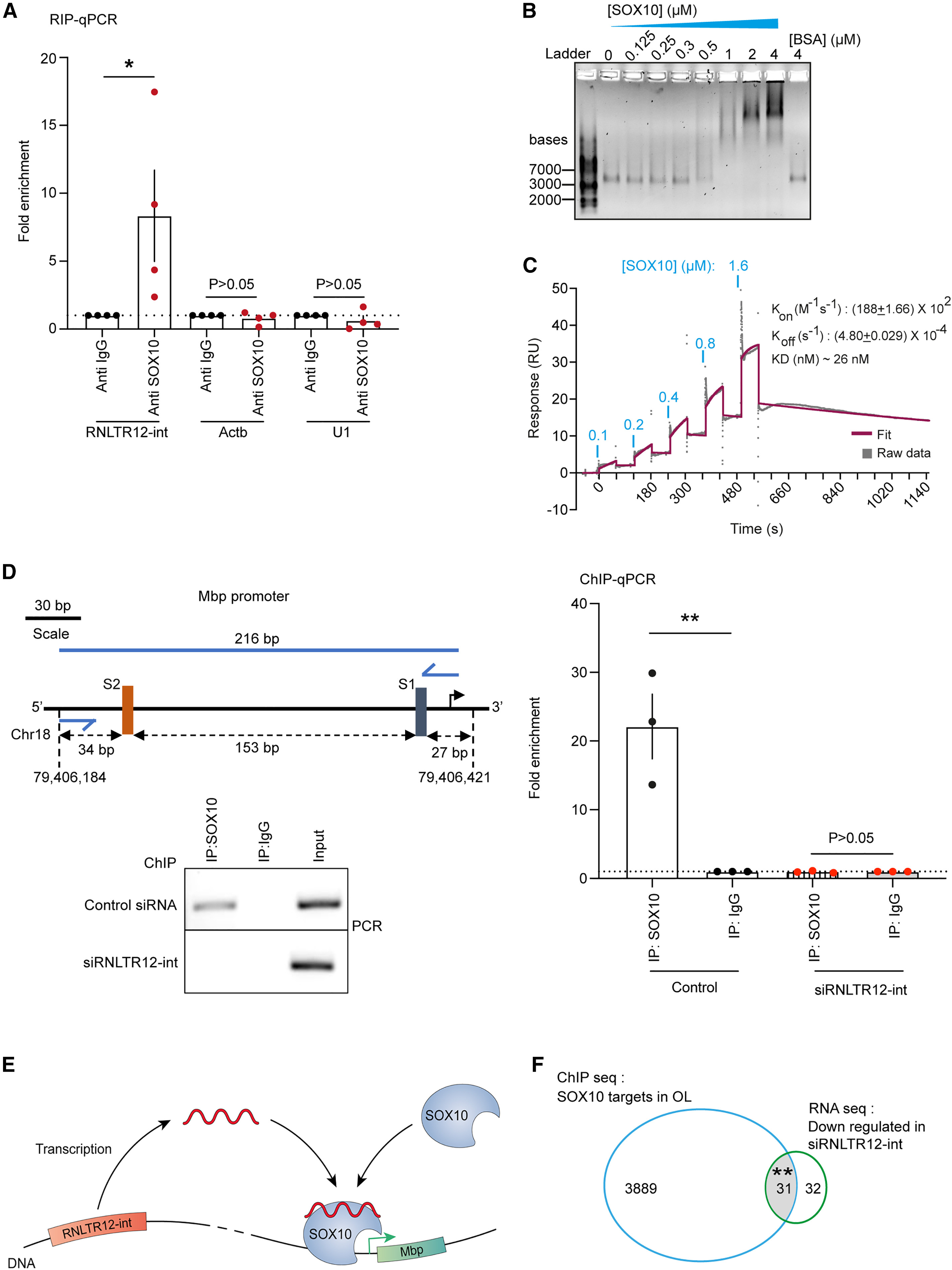
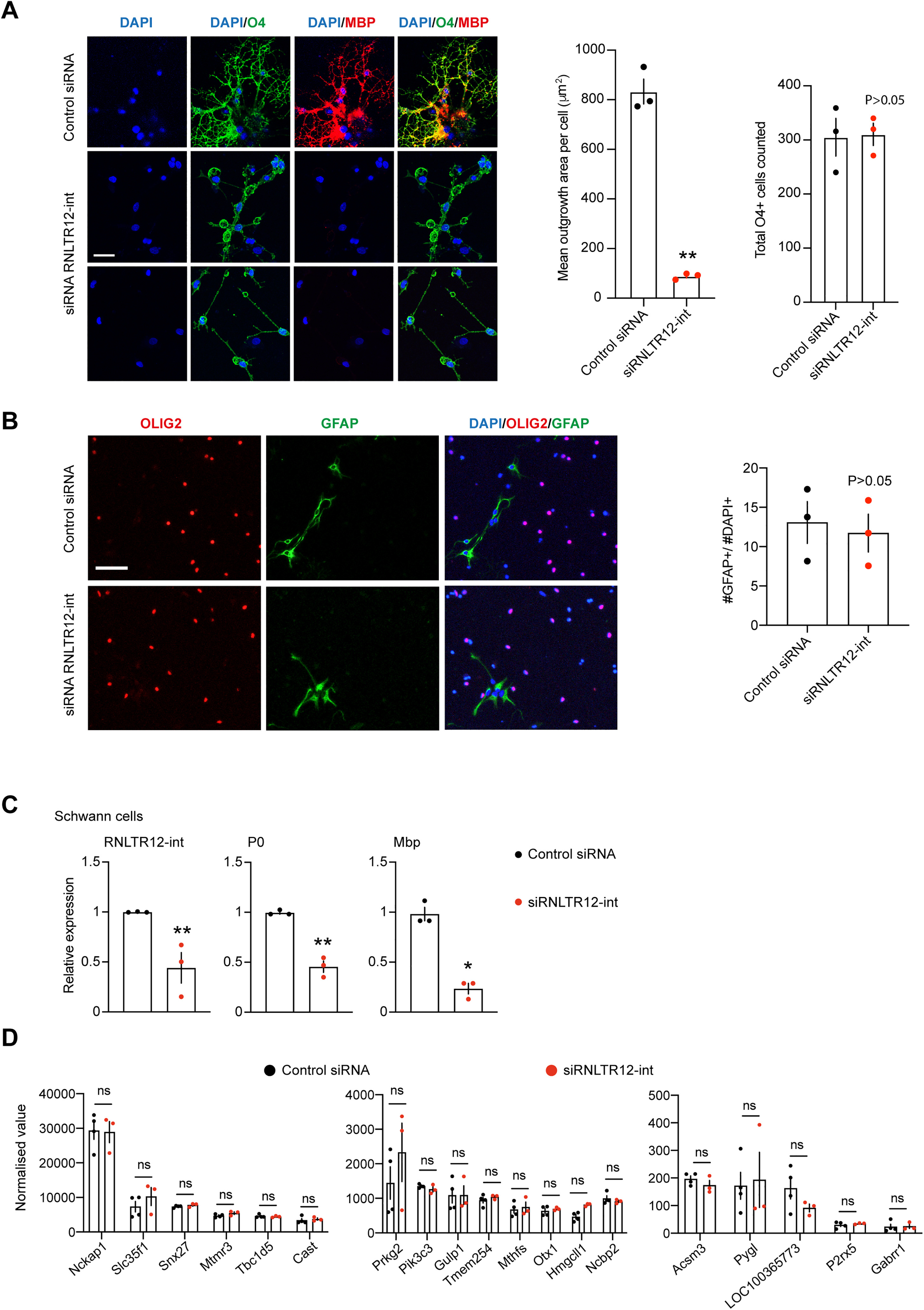
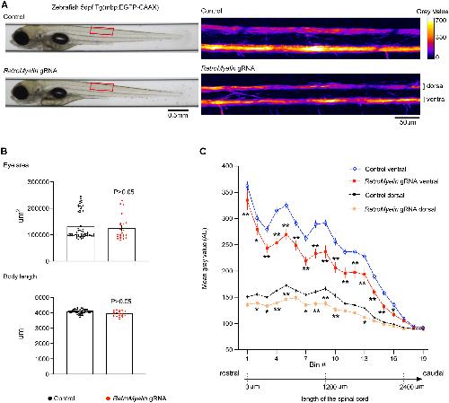
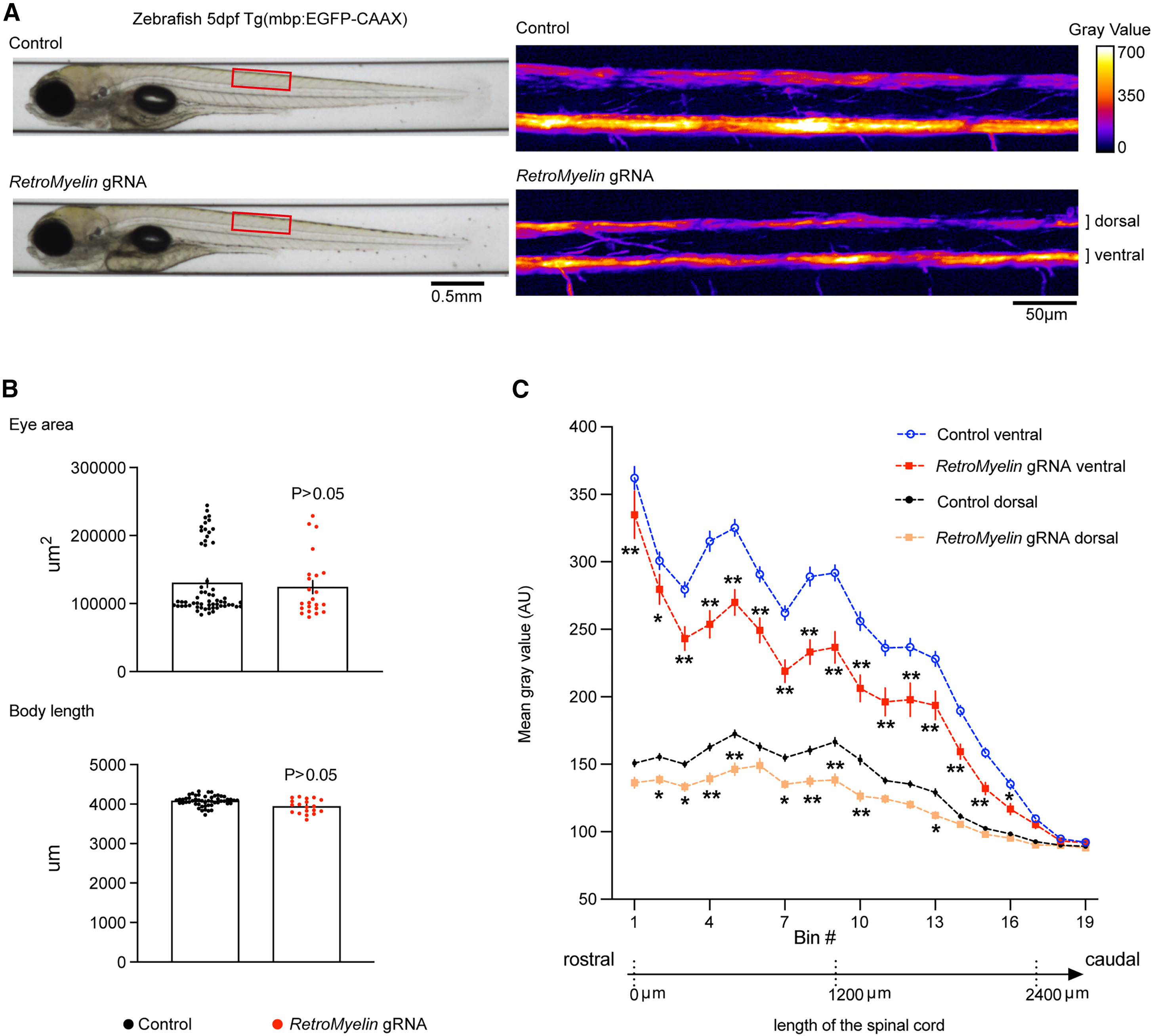
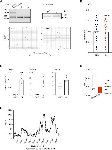
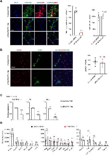
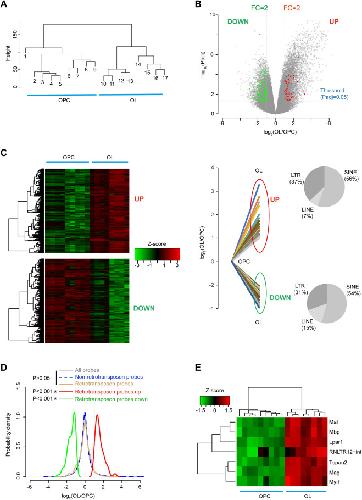
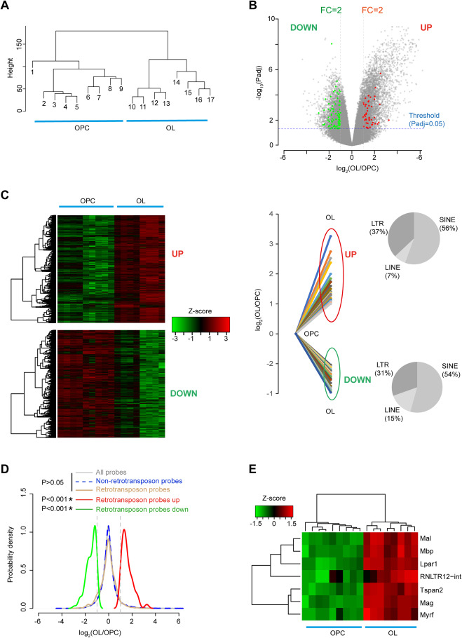
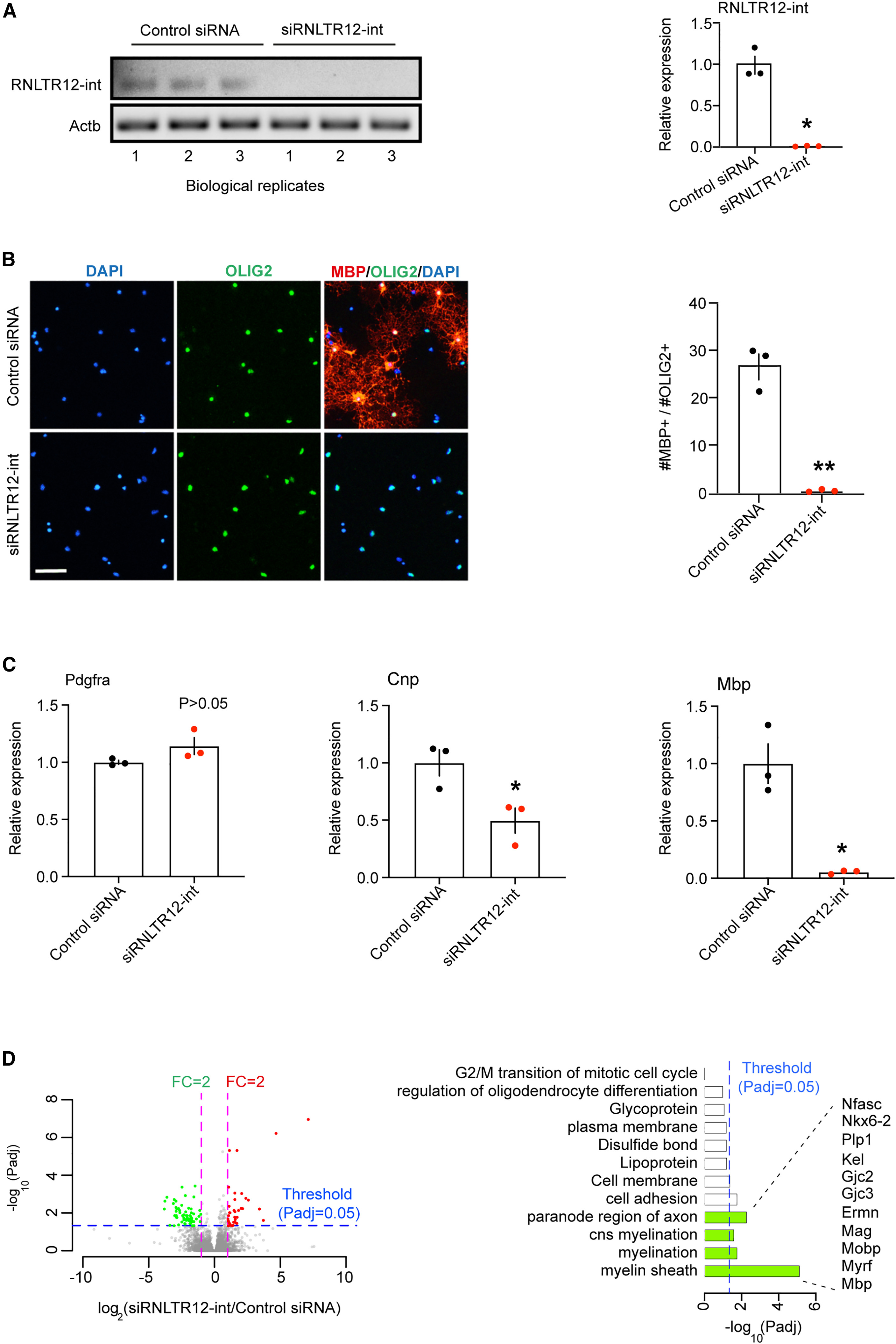
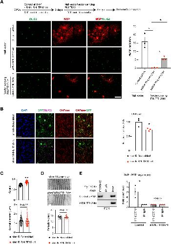
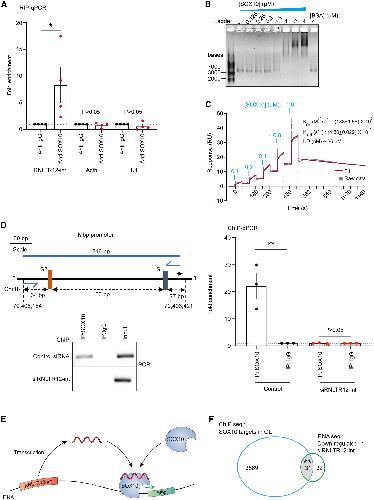
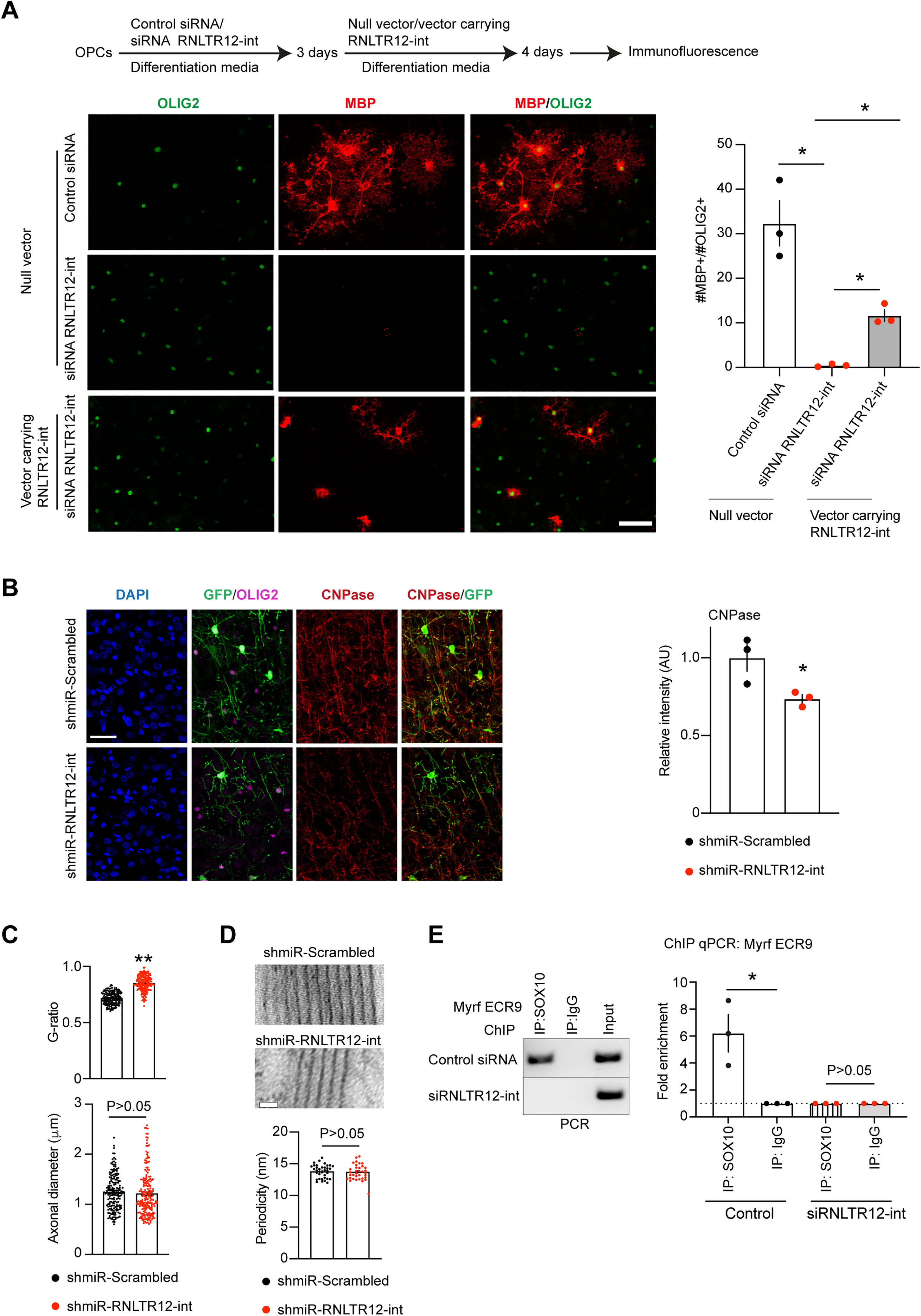
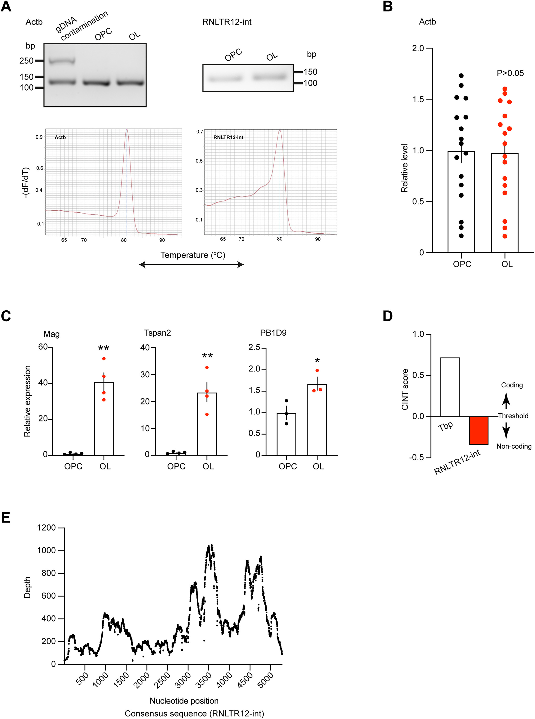
Myelin, the insulating sheath that surrounds neuronal axons, is produced by oligodendrocytes in the central nervous system (CNS). This evolutionary innovation, which first appears in jawed vertebrates, enabled rapid transmission of nerve impulses, more complex brains, and greater morphological diversity. Here, we report that RNA-level expression of RNLTR12-int, a retrotransposon of retroviral origin, is essential for myelination. We show that RNLTR12-int-encoded RNA binds to the transcription factor SOX10 to regulate transcription of myelin basic protein (Mbp, the major constituent of myelin) in rodents. RNLTR12-int-like sequences (which we name RetroMyelin) are found in all jawed vertebrates, and we further demonstrate their function in regulating myelination in two different vertebrate classes (zebrafish and frogs). Our study therefore suggests that retroviral endogenization played a prominent role in the emergence of vertebrate myelin.

???displayArticle.pubmedLink??? 38364788
???displayArticle.link??? Cell
???displayArticle.grants??? [+]

Species referenced: Xenopus laevis
Genes referenced: adgrg6 aspa atrn ermn gjc2 lama2 lpar1 mag mal mbp myrf ndrg1 nfasc nkx6-2 pllp plp1 pmp22 prx rab40c sh3tc2 sirt2 sox10 tf tspan2 ugt8
GO keywords: oligodendrocyte development [+]


???attribute.lit??? ???displayArticles.show???