|
Fig. 1. hcASD gene expression is enriched in ENS cells and individuals with pathogenic variants in these genes experience GI issues.a Enrichment of 252 hcASD genes is higher in Enteric Neuron Progenitors (ENCCs) and Enteric Neurons compared to all other cell types in single-cell RNA-sequencing data from the human prenatal gut26. b 252 hcASD genes are enriched in ENCCs and Enteric Neurons compared to all other Non-ENS cells in the human prenatal gut. A one-way Kruskal-Wallis test was performed, followed by Wilcoxon rank-sum tests and Bonferroni adjustment for multiple comparisons. Non-ENS vs ENCCs padj = 5.20e91, Non-ENS vs Enteric neurons padj = 0, ENCCs vs Enteric Neurons padj = 5.90e81. ce The number of individuals affected and the total number of people surveyed is tallied at the end of each bar. c Simons Searchlight data documenting the percentage of affected individuals (teal bars) and their unaffected family members (gray bars) who reported GI issues in caregiver surveys. d Citizen Health medical record data showing the percentage of individuals with a SYNGAP1, SCN2A, CHD2, STXBP1 or SLC6A1 genetic variant with medical record diagnoses related to GI dysmotility. e Citizen Health medical record data by variant for dysmotility phenotypes including constipation, abdominal pain, and diarrhea. |
|
Fig. 2. hcASD gene depletion in vivo causes ENCC migration defects.a Schematic of phox2b staining in NF stage 40 animals to mark enteric neural crest-derived cells (ENCCs, enteric neuron progenitors) in the gut, circled by a blue dashed line. phox2b also labels the hindbrain region and other migrating vagal neural crest cells. b Unilateral mutants were made by injecting the Cas9 protein and an sgRNA targeting an hcASD gene into one cell at the two-cell embryonic stage. Three days later, injected embryos were stained and ENCC area and gut area was measured on each side of the animal and compared to quantify relative gut area (CRISPR side / Control side) of migration. c Individual CRISPR mutagenesis of hcASD genes syngap1, chd8, scn2a, chd2, or dyrk1a reduce the area of ENCC migration in the gut compared to control mutagenesis of pigmentation gene slc45a2. d Area of gut migration quantification by target gene. Control in gray, hcASD genes in blue. A two-way Kruskal-Wallis test was performed followed by Wilcoxon matched-pairs signed rank test to compare the CRISPR side to the control side within each animal and a Holm-dk test to adjust for multiple comparisons. Control (N=24, padj = 0.9248), syngap1 (N=38, padj = 0.0046), chd8 (N=25, padj = 0.001), scn2a (N=33, padj = 0.001), chd2 (N=31, padj = 0.0011), dyrk1a (N=38, padj = 0.0011). All samples are independent biological replicates from the same mating pair. In the box plot, whiskers show minimum and maximum values, box represents the 25th and 75th quartiles, and the center line describes the median. Source data are provided as a Source Data file. |
|
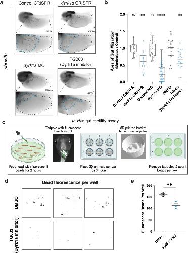
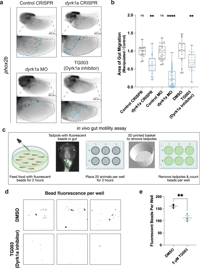
Fig. 3. hcASD gene dyrk1a perturbation reduces ENCC migration and decreases gut motility in vivo.a
dyrk1a perturbation through CRISPR injection, morpholino (MO) injection, or Dyrk1a inhibitor (TG003) treatment all reduce the area of ENCC migration in the gut compared to control CRISPR, control MO, or vehicle control (DMSO). b Area of gut migration quantification by condition. For injection comparisons, a two-tailed Wilcoxon matched-pairs signed rank test to compare the CRISPR or morpholino side to the control side within each animal was performed. Control CRISPR (N=18, p=0.7987), dyrk1a CRISPR (N=18, p=0.0032), Control MO (N=24, p=0.1208), dyrk1a MO (N=41, p<0.0001). For small molecule treatment, a two-tailed Wilcoxon rank sum test was performed to compare DMSO (N=18) to 5M TG003-treated (N=20) embryos, p=0.0026. All samples are independent biological replicates from the same mating pair. In the box plot whiskers show minimum and maximum values, box represents the 25th and 75th quartiles, and the center line describes the median. c Schematic of the in vivo gut motility assay. At NF stage 47, tadpoles were fed food with fluorescent beads for 2h, then placed in a 6-well plate in 3D-printed baskets with 20 animals/well for 3h. Tadpoles are then removed by taking out baskets and leaving excrement with fluorescent beads behind, after which the plates were imaged to count the number of beads per well. Created in BioRender. McCluskey, K. (2025) https://BioRender.com/w82f112. d Developmental inhibition of Dyrk1a (TG003-treated beginning at NF 20) results in decreased fluorescent bead excretion compared to vehicle control (DMSO). Representative images of fluorescent beads (false-colored black). e Number of fluorescent beads per well counted for DMSO (N=3 wells, 20 tadpoles each) and TG003 (N=3 wells, 20 tadpoles each) (Dyrk1a inhibitor) wells. A one-tailed t test with Welchs correction was used to compare DMSO to 5M TG003, p=0.0091. Data are presented as mean values +/ SEM. Source data are provided as a Source Data file. |
|
Fig. 4. Dyrk1a-associated gut dysmotility is ameliorated by acute exposure to an SSRI or 5-HTR6 agonist.a Schematic of a serotonergic synapse labeling the presumed location of action for the drugs tested. b Acute exposure of wildtype tadpoles to escitalopram oxalate (selective serotonin reuptake inhibitor, SSRI) alone increases the average number of fluorescent beads excreted by more than one standard deviation compared to the average DMSO treatment, blue. c Acute treatment of an SSRI (10M escitalopram oxalate) rescued, while a 5HTR6 agonist (10M WAY-181187) partially rescued the decreased fluorescent bead excretion from developmentally inhibited Dyrk1a (5M TG003 starting at stage NF 20) animals. d Fluorescent beads per well quantified for each treatment condition. A one-way ANOVA was performed followed by unpaired one-tailed t tests with welchs correction. Compared to TG003 treatment (N=6 wells, 20 tadpoles each), DMSO (N=6 wells, 20 tadpoles each p=0.002), TG003+SSRI (N=3 wells, 20 tadpoles each p=0.0423), TG003+WAY-181187 (N=3 wells, 20 tadpoles each p=0.0033). Compared to DMSO, TG003+SSRI p=0.4264 and TG003+WAY-181187 p=0.0462. All samples are independent biological replicates from the same mating pair. Data are presented as mean values +/ SEM. Source data are provided as a Source Data file. e Model of how hcASD gene large-effect variants could contribute to GI dysmotility. An hcASD genetic variant leads to perturbed ENCC migration and ultimately GI dysmotility. Created in BioRender. McCluskey, K. (2025) https://BioRender.com/n91b055. |
|
Supplementary Figure 1. hcASD gene expression enrichment in human prenatal gut transcriptomic
dataset26. Related to Figure 1. (a) UMAP of human prenatal gut scRNA-sequencing data26. Cells colored
according to enrichment of hcASD gene module scores. Enteric neurons and ENCCs are outlined in a red
rectangle and enlarged to the right. (b) The expression patterns of two marker genes SOX10 (neural crest) and PHOX2B (vagal neural crest, ENCCs, and enteric neurons) to show cell-type identities for these populations. |
|
Supplementary Figure 2. hcASD gene expression in human prenatal gut transcriptomic dataset26. Related
to Figure 1. UMAPs of SYNGAP1, CHD8, SCN2A, CHD2, and DYRK1A expression. |
|
Supplementary Figure 3. Additional representative images of hcASD gene knockdowns. Related to Figure
2. CRISPR mutagenesis of hcASD genes syngap1, chd8, scn2a, chd2, or dyrk1a show reduced area of ENCC
migration but with no consistent migratory patterns between genes. |
|
Supplementary Figure 4. dyrk1a is expressed in ENCCs and Dyrk1a localizes to microtubule-based structures. Related to Figure 2. (a) RNA in situ hybridization chain reaction staining shows dyrk1a (green) expression in phox2b-positive (magenta) ENCCs in X. tropicalis, stage 40. Bottom panel shows a high magnification image of dyrk1a mRNA transcripts within a single phox2b-positive cell. (b) Immunofluorescence staining shows Dyrk1a (green) localizing to enteric neuron projections in X. tropicalis as marked by Acetylated alpha-Tubulin (white). (c) Immunofluorescence staining shows Dyrk1a (green) localizing to the primary cilium of an enteric neuron in X. tropicalis as marked by Acetylated alpha-Tubulin (yellow). (d) Immunofluorescence staining shows localization of Dyrk1a (green) to the primary cilium of human retinal pigmented epithelial (RPE-1) cells as marked by Arl13b antibody staining (white). |
|
Supplementary Figure 5. dyrk1a is independently required for early neural crest development and for
later ENCC migration. Related to Figure 3. (a) Perturbation of dyrk1a with either CRISPR or morpholino (MO) injection results in an increased proportion of moderate and severe early (stage 15) neural crest phenotypes compared to controls. Migratory neural crest was visualized with RNA in situ hybridization staining for sox10 at NF stage 15. There are significantly more moderate and severe phenotypes in dyrk1a CRISPR and MO embryos than controls (Fishers exact test, CRISPR p = 0.02, MO p < 0.0001). (b) Schematic of assay to uncouple early neural crest development disruption from later ENCC migration. Tadpoles are raised unperturbed until NF stage 25 when the vagal neural crest begins migration. They are then treated with a Dyrk1a inhibitor or control small molecule and fixed and stained at NF stage 40 to assay ENCC migration. Xenopus illustrations Natalya Zahn (2022) 70. Drug treatment illustration created by Sarah Pyle. (c) Treatment with Dyrk1a inhibitors harmine or TG003 as well as positive control Ret inhibitor PP1 lead to reduced ENCC migration separately from neural crest specification, compared to DMSO and moclobemide controls. Moclobemide is a monoamine oxidase inhibitors that controls for potential off-target inhibition of monoamine oxidase by harmine. (d) Area of gut migration quantification by condition. Controls in gray, Dyrk1a inhibitors in blue. A Kruskal-Wallis test was performed followed by Dunns test to adjust for multiple comparisons. p values are shown in which ns (not significant) indicates padj > 0.05. Compared to DMSO (N = 18), PP1 (N = 17, padj < 0.0001), harmine (N = 20, padj < 0.0002), G003 (N = 20, padj = 0.0435), and compared to moclobemide (N = 20), harmine padj = 0.0001. Source data are provided as a Source Data file. |
|
Supplementary Figure 6. hcASD genes chd8 and chd2 are required for neural crest development. (a) Perturbation of hcASD genes syngap1, chd8, scn2a or chd2 in early (NF stage 20) embryos. (b) Proportion of
severe, moderate, and normal embryo quantification by target gene. A Fishers exact test was performed to
compare the proportions to the control condition, and p-values were corrected for multiple comparisons. ****p < 0.0001. There is an increased proportion of moderate and severe neural crest phenotypes in chd8 and chd2 conditions compared to controls. There is a slight increase in the proportion of moderate phenotypes in syngap1 embryos (p-value = 0.02 before multiple comparisons correction) and no effect on scn2a embryos compared to controls. Source data are provided as a Source Data file. |
|
phoxb2 (paired like homeobox 2B) expression domains in Xenopus tadpoles, in the hindbrain , the vagal epibranchial placode, and the enteric neuron progenitor cells in foregut region [which are derived from the cranial neural crest], at NF stage 40. |