|
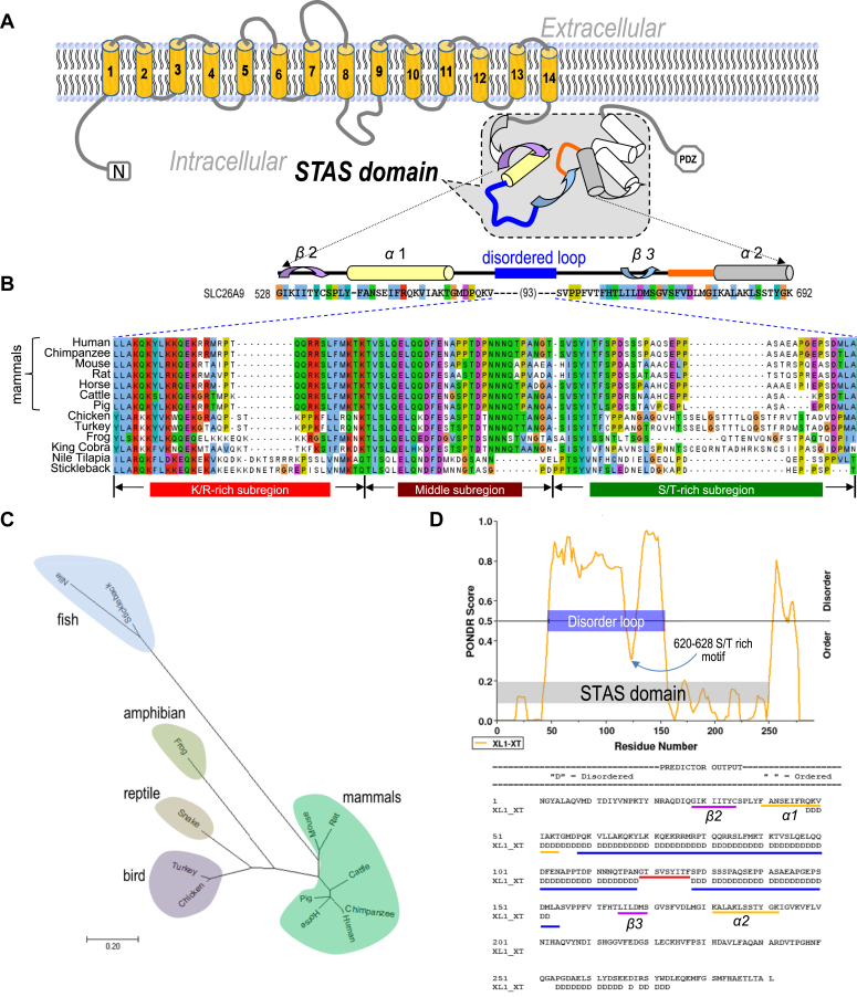
Figure 1. Schematic representation of the SLC26A9 disordered loop within STAS domain. Bioinformatics analysis of disordered loop within STAS domain in Slc26a9 proteins. A, SLC26A9 shares a common transmembrane topology (14 TM) with other SLC26 family members and contains a long cytoplasmic C terminus with the STAS domain. A long-disordered loop separates two comparative conserved domains in the STAS domain. The disordered loop of human SLC26A9 has 93 amino acids in length. B, sequence alignment of the disordered loops of Slc26a9 in different species. K/R-rich, middle, S/T-rich subregions are indicated by the black arrows. Partial sequences of Slc26a9 channels from Homo sapiens (human), Pan troglodytes (chimpanzee), Mus musculus (mouse), Rattus norvegicus (rat), Equus caballus (horse), Bos taurus (cattle), Sus scrofa domesticus (pig), Gallus gallus (chicken), Meleagris gallopavo (turkey), Xenopus laevis (frog), Ophiophagus Hannah (king cobra), Oreochromis niloticus (nile tilapia), and Gasterosteidae (stickleback) were aligned using Clustal Omega. C, predication of disorder in the cytoplasmic region of human SLC26A9 by PONDR. Left: PONDR score in graph; right: sequence report of PONDR predictor output. Blue line indicates disordered region within the loop, while the red line indicates the ordered motif within the loop. D, phylogenetic tree of disordered loop in Slc26a9 proteins. The branch length represents the evolutionary time between two nodes. Sequences were aligned and the phylogenetic tree was generated in DNAMAN software. PONDR, Predictors of Natural Disordered Regions; STAS, sulfate transporter and anti-sigma. |
|
Figure 2. Alignment of partial STAS domains for SpoIIAA, sulfate transporters in Arabidopsis, and SLC26 family members. A, alignment of STAS domains for SpoIIAA, sulfate transporters in Arabidopsis, and SLC26 family members (shown from β2 to α2 region). The disordered loop (blue block), a conserved loop (orange block), and a conserved phosphorylation motif (D[S/T](2)G) (red block) are indicated. B, alignment of the disordered loop for Slc26a9 members. A Ser/Thr cluster (red block) is indicated in human SLC26A9. The Slc26a9 disordered loop (blue block) can be subdivided into three subregions: K/R-rich (red block); middle (wine block), and S/T-rich (green block). STAS, sulfate transporter and anti-sigma. |
|
Figure 3. Schematic diagram of SLC26A9 deletions and mutants within disordered loop. Those SLC26A9 deletions and mutants in the disordered loop are categorized into three groups for the purpose of defining the borders (Group 1); analyzing the subregions (Group 2) and analyzing the potential phosphorylation sites (Group 3). Dashed lines indicate deleted sequence. Numbers denote amino acid position of the human SLC26A9. In 620 to 628 S/T-rich motif, Serine/Threonine residues are highlighted as blue color. Alanine residues are highlighted as red color in Ala-replacement mutants. Individual deletions and mutants with indicated amino acid positions were constructed and expressed in Xenopus oocytes. |
|
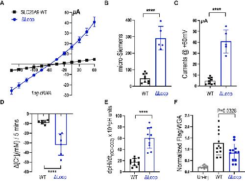
Figure 4. Deletion of disordered loop increases SLC26A9 function in Xenopus oocytes. A, I to V relationship obtained from voltage-clamp experiments in Xenopus oocytes. SLC26A9 WT (black) and Δ-loop (blue)-injected oocytes were clamped to −60 mV in the ND96 solution (black square) and Cl--free ND96 solution (blue circle). B, the conductance (μSiemens), that is., slope of individual I to V curves calculated between −160 to +60 mV (panel A), for SLC26A9 WT (black) and Δ-loop (red). C, relative currents for ΔLoop (at +60 mV) are dramatically great than that of SLC26A9-injected oocytes). D, measurement of intracellular Cl- [Cl-]i activity for SLC26A9-injected oocytes (black) and ΔLoop-injected oocytes (blue). In the presence of ND96 solution, pH 7.5, extracellular Cl- was replaced by gluconate (0 Cl-) to show Cl- channel activity. Average Cl- transport response (Δ [Cl-]i = end[Cl-]i - initial[Cl-]i) in presence of Cl--free ND96 are indicated in the column graphs. E, simultaneous measurement of intracellular pH (pHi) and membrane potential in Xenopus oocytes expressing SLC26A9 (black, left) and Δ-loop (blue, right). In the presence of 5% CO2, 33 mM HCO3, pH 7.5, ND96 solution, extracellular Cl- was replaced by gluconate (0 Cl-) to show Cl--HCO3- exchange activity (increase in pHi during 0 Cl-). The pHi transport response (Δ[pH]i = end[pH]i - initial[pH]i) divided by time of the initial slope (5 min) in units “10-5 pH unit∗s-1,” in presence of 5% CO2, 33 mM HCO3, pH 7.5, ND96 solution are indicated in the column graphs. F, The normalized ratio of anti-flag signal versus WGA (wheat germ agglutinin) signal representing the relative surface protein expression level is displayed for triple-flag tagged SLC26A9 WT and triple-flag tagged SLC26A9 Δloop. The uninjected oocytes were used as negative controls. Individual points in bar graphs are individual oocyte experiments. Error bars represent mean ± SD. Student t test was used for statistical analysis. Individual points in bar graphs are individual oocyte experiments. Error bars represent mean ± SD. ∗∗∗∗ denotes p ≤ 0.0001 by Student’s t test. |
|
Figure 5. Dose-dependent effect of Cl-current in SLC26A9 ΔLoop. A, the conductance (μS, as in Fig. 4B) calculated by the I to V curve from voltage-clamp experiments in Xenopus oocytes expressing 0.5 ng, 1 ng, and 3 ng SLC26A9 WT (black) and ΔLoop (blue), respectively. B, relative currents for ΔLoop (@+60 mV) are dramatically great than that of SLC26A9-injected oocytes when the cRNAs were injected as 0.5 ng, 1 ng, and 3 ng, respectively. Individual points in bar graphs are individual oocyte experiments. Error bars represent mean ± SD. The data were analyzed by Student’s t test. ∗∗, p < 0.01 and ∗∗∗∗, p < 0.0001. |
|
Figure 6. Functional investigate the boundaries of the disordered Loop within STAS domain of SLC26A9.A, I to V relationship obtained from voltage-clamp experiments in Xenopus oocytes expressing SLC26A9-WT, SLC26A9 ΔLoop, SLC26A9 ΔLoop + Δ5(N), SLC26A9 ΔLoop + Δ10(N), SLC26A9 ΔLoop + Δ5(C), and SLC26A9 ΔLoop + Δ10(C) in standard ND96 solution. For clarity, SDs are not shown here but rather in Fig. S1. B, the conductance calculated as the slope of I to V curves from voltage-clamp experiments in Xenopus oocytes expressing SLC26A9 WT, SLC26A9 ΔLoop, SLC26A9 ΔLoop+Δ5(N), SLC26A9 ΔLoop+Δ10(N), SLC26A9 ΔLoop+Δ5(C), and SLC26A9 ΔLoop+Δ10(C) in standard ND96 solution. Individual points in bar graphs are individual oocyte experiments. Error bars represent mean ± SD (n = 10–12). The results of the statistical analysis are indicated by lowercase letters, that is,. groups sharing letters are statistically similar, whereas those not sharing any letters are significantly different (p < 0.0001, one-way ANOVA with post hoc Tukey test for multiple comparisons). C, the normalized ratio of anti-Flag signal versus wheat germ agglutinin (WGA) signal representing the relative surface protein expression level were displayed for triple-Flag–tagged SLC26A9WT, triple-Flag–tagged SLC26A9 ΔLoop, triple-Flag–tagged SLC26A9 ΔLoop+Δ5(N), triple-Flag–tagged SLC26A9 ΔLoop+Δ10(N), triple-Flag–tagged SLC26A9 ΔLoop+Δ5(C), and triple-Flag–tagged SLC26A9 ΔLoop+Δ10(C). The uninjected oocytes were used as negative controls. Individual points in bar graphs are individual oocyte experiments. Error bars represent mean ± SD (n = 10–12). The results of the statistical analysis are indicated by lowercase letters, that is,. groups sharing letters are statistically similar, whereas those not sharing any letters are significantly different (p < 0.0001, one-way ANOVA with post hoc Tukey test for multiple comparisons). Representative stained oocyte images used for quantification (panel C) are shown in Fig. S2. STAS, sulfate transporter and anti-sigma. |
|
Figure 7. Positional deletions of subregions in disordered loop enhance the function of SLC26A9. A, I to V relationship obtained from voltage-clamp experiments in Xenopus oocytes expressing SLC26A9-WT, SLC26A9 ΔLoop, SLC26A9 ΔLoop (K/R), SLC26A9 ΔLoop (M), and SLC26A9 ΔLoop (S/T) in standard ND96 solution. For clarity, SDs are not shown here but rather in Fig. S3. B, the conductance calculated as the slope of I to V curves from voltage-clamp experiments in Xenopus oocytes expressing SLC26A9 WT, SLC26A9 ΔLoop, SLC26A9 ΔLoop (K/R), SLC26A9 ΔLoop (M), and SLC26A9 ΔLoop (S/T) in standard ND96 solution. Individual points in bar graphs are individual oocyte experiments. Error bars represent mean ± SD. The results of the statistical analysis are indicated by lowercase letters, that is,. groups sharing letters are statistically similar, whereas those not sharing any letters are significantly different (p < 0.0001, one-way ANOVA with post hoc Tukey test for multiple comparisons). C, the normalized ratio of anti-Flag signal versus wheat germ agglutinin signal representing the relative surface protein expression level were displayed for triple-Flag tagged SLC26A9 WT, triple-Flag–tagged SLC26A9 ΔLoop, triple-Flag–tagged SLC26A9 ΔLoop (K/R), triple-Flag–tagged SLC26A9 ΔLoop (M), and triple-Flag–tagged SLC26A9 ΔLoop (S/T). The uninjected oocytes were used as negative controls. Individual points in bar graphs are individual oocyte experiments. Error bars represent mean ± SD. The results of the statistical analysis are indicated by lowercase letters, that is, groups sharing letters are statistically similar, whereas those not sharing any letters are significantly different (p < 0.0001, one-way ANOVA with post hoc Tukey test for multiple comparisons). Representative stained oocyte images used for quantification (panel C) are shown in Fig. S4. Representative Cl-/HCO3- exchanger activities are shown in Fig. S5. |
|
Figure 8. The conductance and surface protein expression of human SLC26A9, its Ala-substitutions in Ser/Thr-rich motif. A, the conductances calculated as the slope of I to V curves from voltage clamp experiments in Xenopus oocytes expressing SLC26A9 WT, T620A, S621A, S623A, T626A, and S628A ala-substitutions of SLC26A9 in standard ND96 solution. Individual points in bar graphs are individual oocyte experiments. Error bars represent mean ± SD. The results of the statistical analysis are indicated by lowercase letters, that is,. groups sharing letters are statistically similar, whereas those not sharing any letters are significantly different (p < 0.0001, one-way ANOVA with post hoc Tukey test for multiple comparisons). B, the normalized ratio of anti-Flag signal versus wheat germ agglutininsignal representing the relative surface protein expression level were displayed for triple-Flag–tagged SLC26A9 WT, its T620A, S621A, S623A, T626A, and S628A Ala-substitutions, and triple-Flag–tagged SLC26A9 Δloop. Staining of representative oocyte-cryosections with individual labeling are shown in Fig. 10. The uninjected oocytes and oocytes expression nontagged SLC26A9 (WT) were used as negative controls. Individual points in bar graphs are individual oocyte experiments. Error bars represent mean ± SD. The results of the statistical analysis are indicated by lowercase letters, that is, groups sharing letters are statistically similar, whereas those not sharing any letters are significantly different (p < 0.0001, one-way ANOVA with post hoc Tukey test for multiple comparisons). |
|
Figure 9. Immunofluorescent images for cell surface expression detection of SLC26A9 and its Ala-substitutions in S/T motif within STAS domain. Representative brightfield, immunofluorescent staining microscopy images, or merged channels of frozen tissue sections of Xenopus oocytes: uninjected, untagged human SLC26A9, 3xFLAG-tagged human SLC26A9, 3xFLAG-tagged Ala-substitutions (T620A, S621A, S623A, T626A, and S628A). The oocyte cell membrane (wheat germ agglutinin-Alexa Fluor 647, WGA, purple) and triple-FLAGtagged SLC26A9 (αFlag, green). Scale bars represent 50 μm. Individual points in Fig. 8B bar graphs are individual oocyte replicates of the staining and quantification. STAS, sulfate transporter and anti-sigma. |
|
Figure 10. Role of disordered loop and S/T motif within STAS domain in the function of SLC26A9 (proposed dimer model). A, SLC26A9 dimer cartoon representing the human SLC26A9 cryo-EM structure (PDB: 7CH1) (19). In the WT SLC26A9 (SLC26A9-wt), the disordered loop (blue line on left, red-brown-green on right, colors in Fig. 7) within STAS domain forms a filter gate as a dimer for the Cl- channel activity. As noted by Chi and co-workers, the STAS domain of monomer 2 (purple) is below monomer 1 (light orange) and interact at TM8. The C terminus of monomer 2, also structurally interacts with TM8 of monomer 1 (see PDZ designation). The same interactions occur between monomer 2 and the STAS and C terminus of monomer 1. B, removal of the gate, results in greatly increased ionic flux (current and conductance). C, certain S/T variants in 620 to 628 subregions (red pentagons) are suggested to change the structure of this “filter gate” and thus alter ion permeation. In the absence of disordered loop (B) or the K/R region (red lines in A, C), we hypothesize that the channel is fully open and the Cl--HCO3- exchange activity is enhanced. STAS, sulfate transporter and anti-sigma. |