Click here to close Hello! We notice that you are using Internet Explorer, which is not supported by Xenbase and may cause the site to display incorrectly. We suggest using a current version of Chrome, FireFox, or Safari.
XB-ART-61222
HGG Adv 2025 Feb 10;62:100418. doi: 10.1016/j.xhgg.2025.100418.
Show Gene links Show Anatomy links

Polyamine metabolism is dysregulated in COXFA4-related mitochondrial disease.

Marquez J, Viviano S, Beckman E, Thies J, Friedland-Little J, Lam CT, Deniz E, Shelkowitz E.


???displayArticle.abstract???
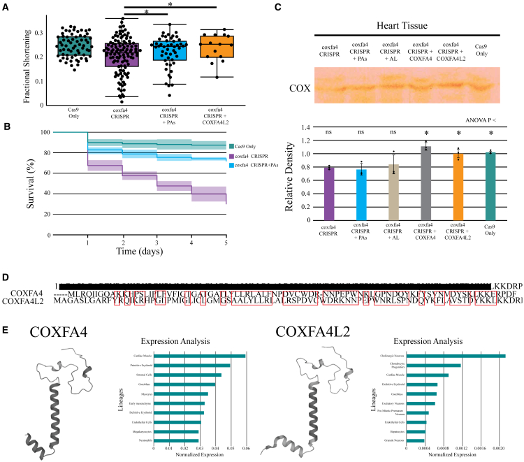
Most of the chemical energy that organisms rely on to support cellular function is generated through oxidative phosphorylation, a metabolic pathway in which electron donors NADH and FADH are oxidized through a series of successive steps to generate adenosine triphosphate. These redox reactions are orchestrated by a series of five protein complexes that sit within the mitochondrial membrane. Deficiency of cytochrome c oxidase, the fourth of these complexes, is a recognized cause of mitochondrial disease. COXFA4 encodes one of the protein subunits of cytochrome c oxidase, and variants in COXFA4 have recently been reported in individuals with a range of symptoms. These symptoms can include feeding difficulties, poor growth, cardiomyopathy, Leigh or Leigh-like disease, and neurodevelopmental delay, although these symptoms vary widely between individuals. However, a mechanistic understanding of the connection between COXFA4 loss and these varied disease manifestations is lacking. Using animal modeling in Xenopus, we explored the ramifications of coxfa4 loss of function on the early developing heart. We then conducted a hypothesis naive analysis of cellular gene expression in the context of COXFA4 deletion and discovered a downstream deficiency in the ornithine decarboxylase pathway. Small-molecule-based modulation of the ornithine decarboxylase pathway in our model modified the extent of disease, including improvement of cardiac function. Our findings point to a mechanism by which COXFA4 dysfunction leads to tissue-specific disease.

???displayArticle.pubmedLink??? 39967265
???displayArticle.pmcLink??? PMC11946867
???displayArticle.link??? HGG Adv
???displayArticle.grants??? [+]

Species referenced: Xenopus tropicalis
Genes referenced: azin1 cox6a2 ndufa4 oaz1 odc1

???displayArticle.disOnts??? cardiomyopathy [+]
Phenotypes: Xtr Wt + ndufa4 CRISPR(Fig 2. BC) [+]

???attribute.lit??? ???displayArticles.show???