Click here to close Hello! We notice that you are using Internet Explorer, which is not supported by Xenbase and may cause the site to display incorrectly. We suggest using a current version of Chrome, FireFox, or Safari.
XB-ART-61216
J Biol Chem 2023 Dec 02;29912:105412. doi: 10.1016/j.jbc.2023.105412.
Show Gene links Show Anatomy links

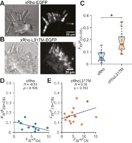
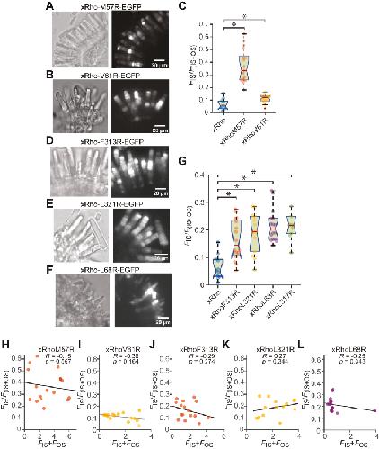
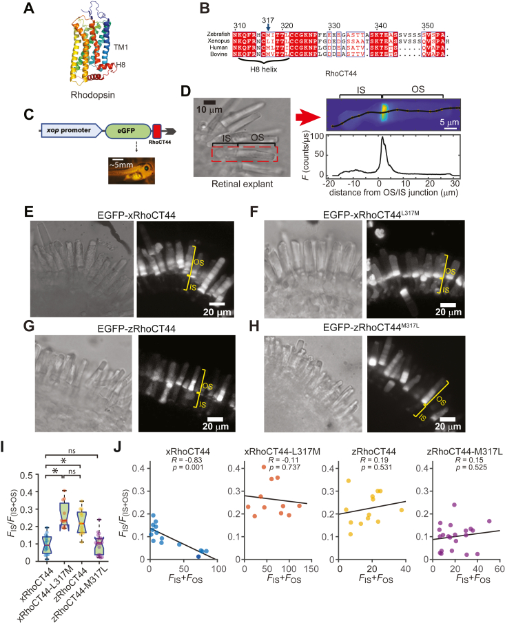
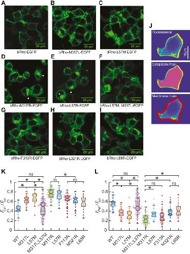
Hydrophobic interaction between the TM1 and H8 is essential for rhodopsin trafficking to vertebrate photoreceptor outer segments.

Verma DK, Malhotra H, Woellert T, Calvert PD.


???displayArticle.abstract???
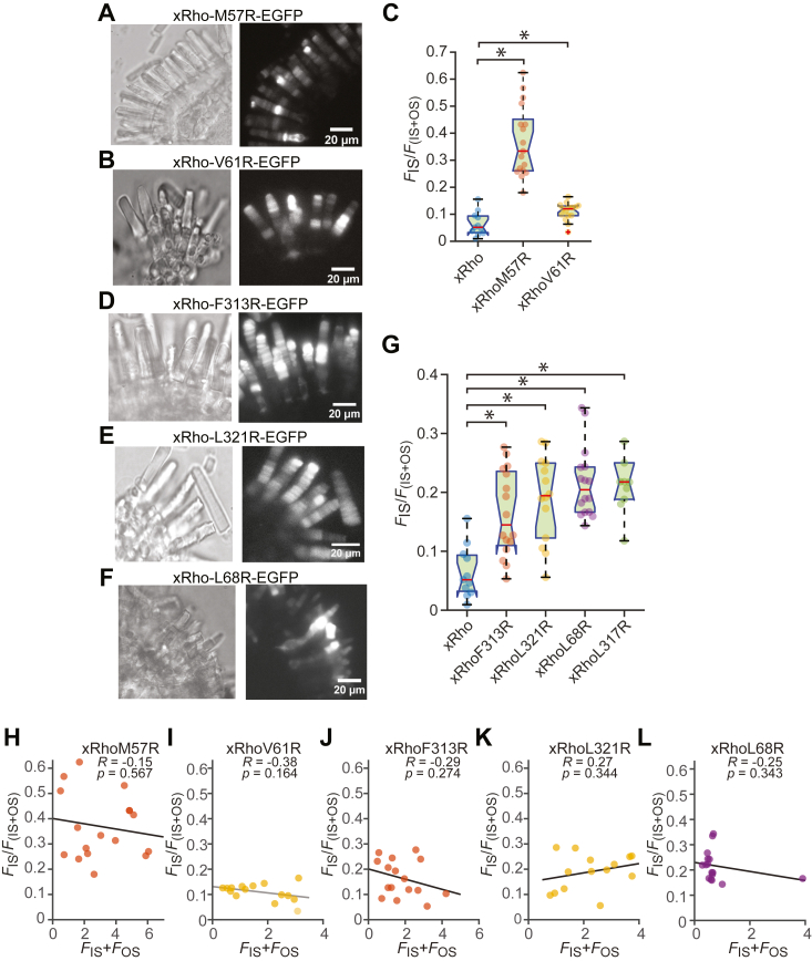
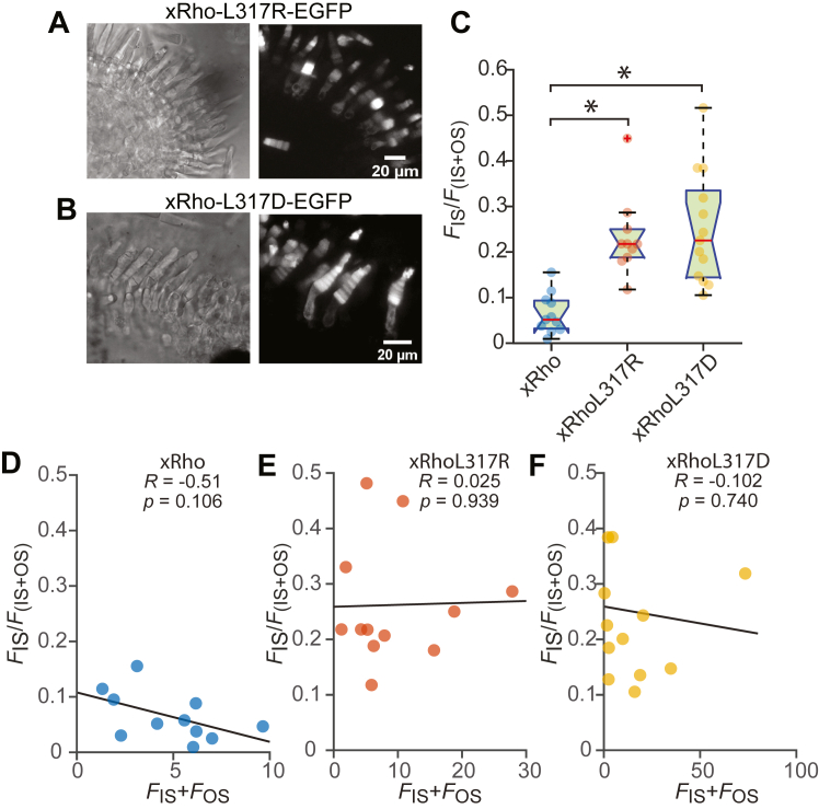
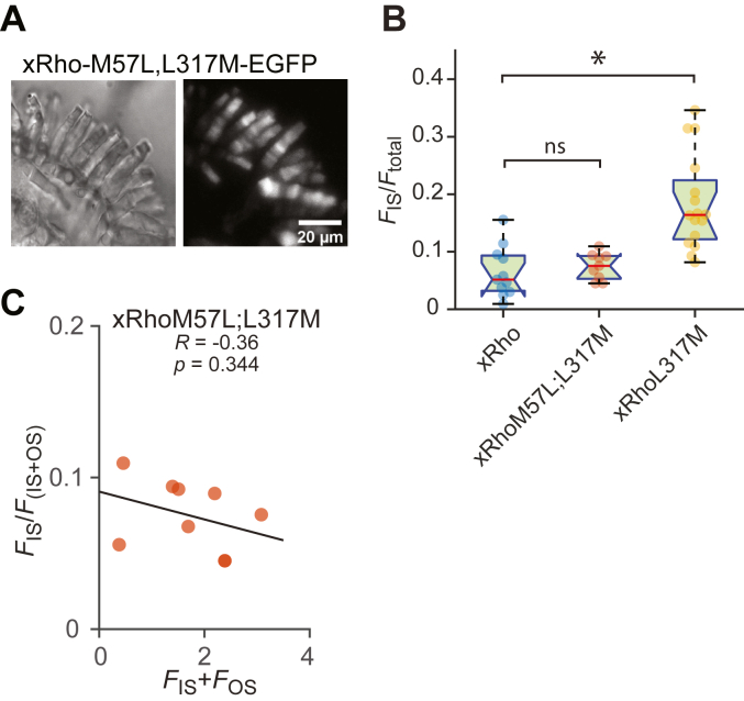
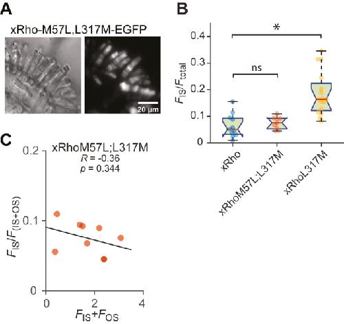
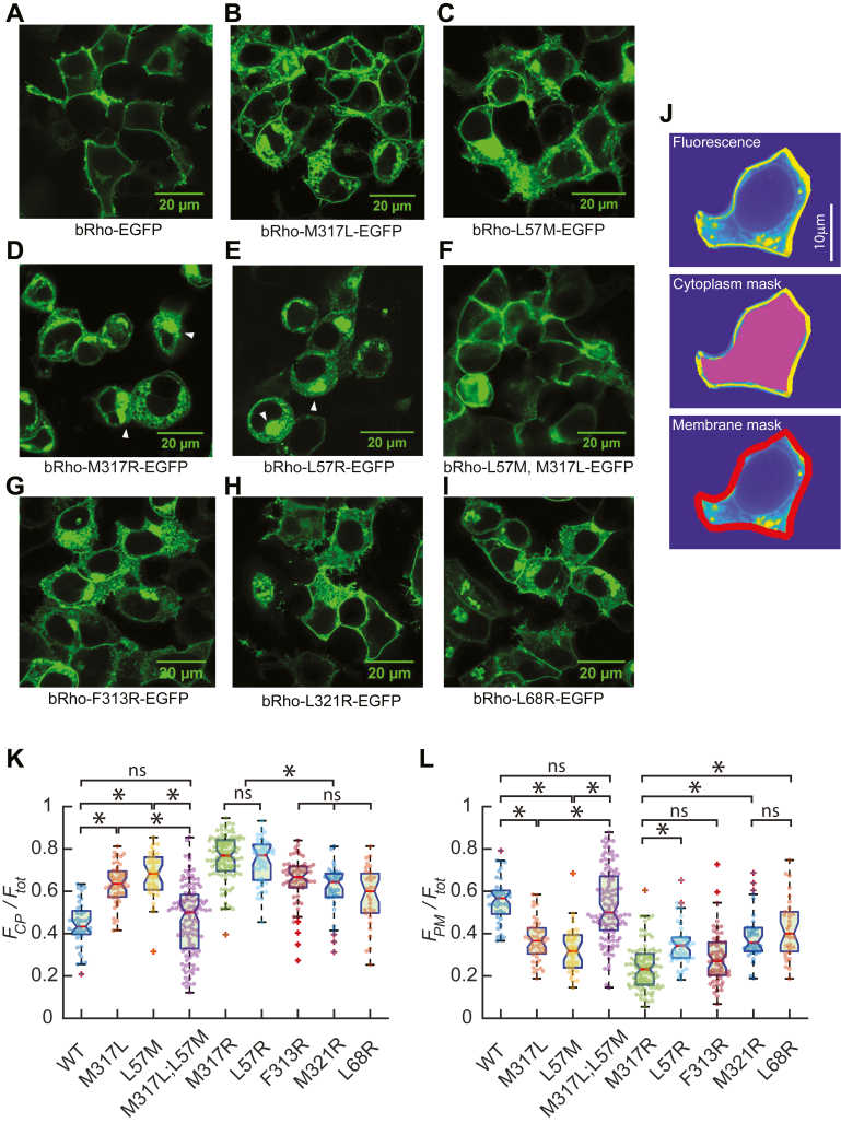
A major unsolved question in vertebrate photoreceptor biology is the mechanism of rhodopsin transport to the outer segment. In rhodopsin-like class A G protein-coupled receptors, hydrophobic interactions between C-terminal α-helix 8 (H8), and transmembrane α-helix-1 (TM1) have been shown to be important for transport to the plasma membrane, however whether this interaction is important for rhodopsin transport to ciliary rod outer segments is not known. We examined the crystal structures of vertebrate rhodopsins and class A G protein-coupled receptors and found a conserved network of predicted hydrophobic interactions. In Xenopus rhodopsin (xRho), this interaction corresponds to F313, L317, and L321 in H8 and M57, V61, and L68 in TM1. To evaluate the role of H8-TM1 hydrophobic interactions in rhodopsin transport, we expressed xRho-EGFP where hydrophobic residues were mutated in Xenopus rods and evaluated the efficiency of outer segment enrichment. We found that substituting L317 and M57 with hydrophilic residues had the strongest impact on xRho mislocalization. Substituting hydrophilic amino acids at positions L68, F313, and L321 also had a significant impact. Replacing L317 with M resulted in significant mislocalization, indicating that the hydrophobic interaction between residues 317 and 57 is exquisitely sensitive. The corresponding experiment in bovine rhodopsin expressed in HEK293 cells had a similar effect, showing that the H8-TM1 hydrophobic network is essential for rhodopsin transport in mammalian species. Thus, for the first time, we show that a hydrophobic interaction between H8 and TM1 is critical for efficient rhodopsin transport to the vertebrate photoreceptor ciliary outer segment.

???displayArticle.pubmedLink??? 37918805
???displayArticle.pmcLink??? PMC10687059
???displayArticle.link??? J Biol Chem
???displayArticle.grants??? [+]



???attribute.lit??? ???displayArticles.show???