Click here to close
Hello! We notice that you are using Internet Explorer, which is not supported by Xenbase and may cause the site to display incorrectly.
We suggest using a current version of Chrome,
FireFox, or Safari.
Dev Biol
2025 Apr 24;520:224-238. doi: 10.1016/j.ydbio.2025.01.014.
Show Gene links
Show Anatomy links
Dual role of Xenopus Odf2 in multiciliated cell patterning and differentiation.
Nommick A, Chuyen A, Clément R, Thomé V, Daian F, Rosnet O, Richard F, Brouilly N, Loiseau E, Boutin C, Kodjabachian L.
???displayArticle.abstract???
In developing tissues, the number, position, and differentiation of cells must be coordinately controlled to ensure the emergence of physiological function. The epidermis of the Xenopus embryo contains thousands of uniformly distributed multiciliated cells (MCCs), which grow hundreds of coordinately polarized cilia that beat vigorously to generate superficial water flow. Using this model, we uncovered a dual role for the conserved centriolar component Odf2, in MCC apical organization at the cell level, and in MCC spatial distribution at the tissue level. Like in other species, Xenopus Odf2 localized to the basal foot of basal bodies. Consistently, Odf2 morpholino-mediated knockdown impaired basal foot morphogenesis. Consequently, the rate of microtubule nucleation by Odf2-deficient basal bodies was reduced, leading to cilia disorientation, reduced beating, and ultimately altered flow production across the embryo. Furthermore, we show that Odf2 is required to maintain MCC motility and homotypic repulsion prior to their emergence into the surface layer. Our data suggest that Odf2 promotes MCC spacing via its role in the modulation of cytoplasmic microtubule dynamics. Mathematical simulations confirmed that reduced migration speed alters the spacing order of MCCs. This study provides a striking example of coupling between organizational scales by a unique effector.
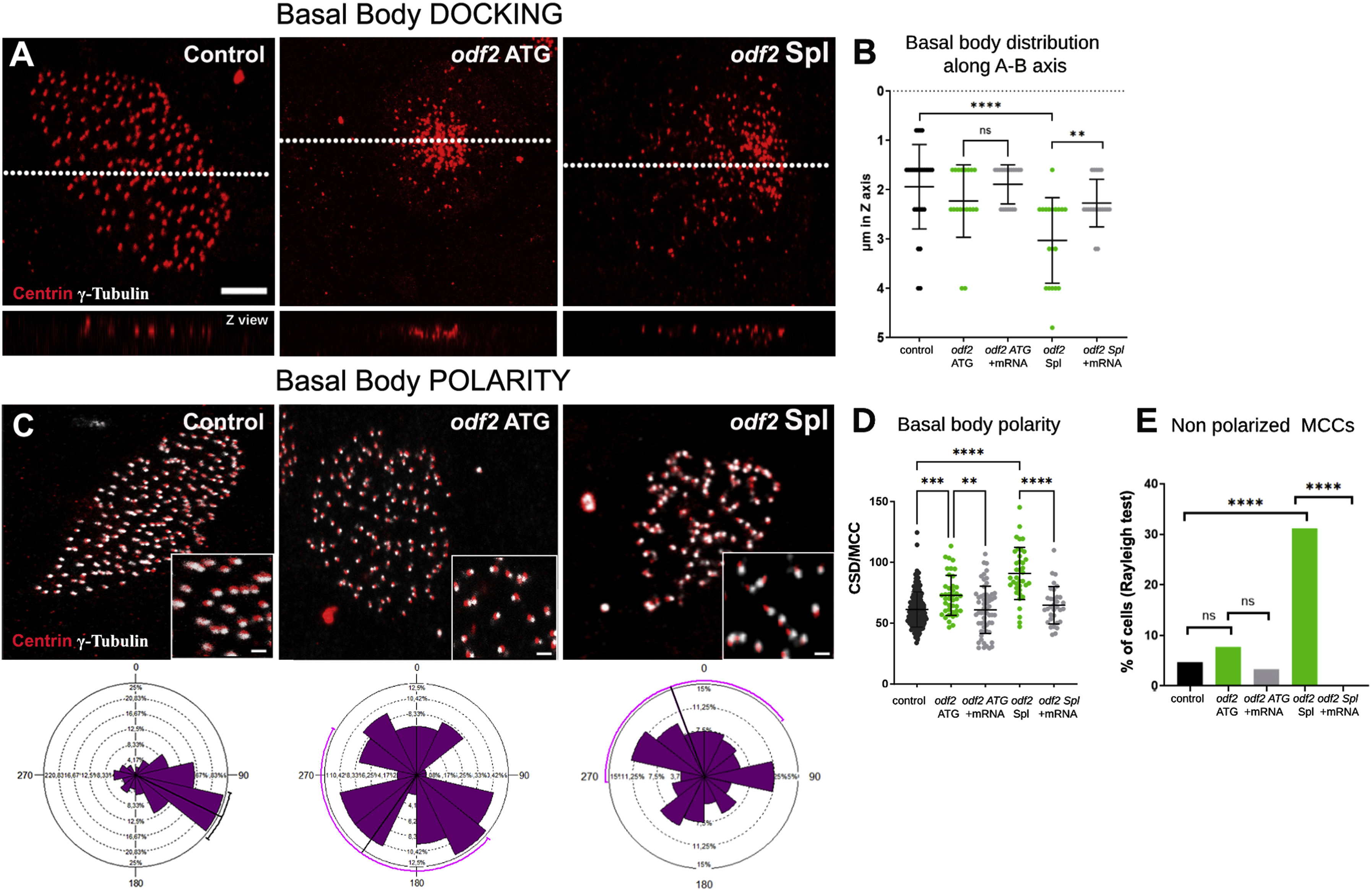
Fig. 2. Odf2 is necessary for basal body docking and orientation. (A) MIPs of confocal acquisitions of MCCs from uninjected control, odf2 ATG and odf2 Spl morphant embryos at stage 31, immunostained against Centrin (red) to reveal centrioles/BBs. White dotted lines indicate the plane of the Z-projections shown below. (B) Graph displaying the apico-basal (AB) distribution of centrioles/BBs within uninjected control, odf2 ATG, odf2 Spl morphant and rescued (odf2 ATG or Spl MO + odf2 mRNA) MCCs. Each point represents the average distance within a single cell of centrioles/BBs from the most apical centriole-positive confocal slice. The middle horizontal line represents the mean; the top and bottom horizontal lines represent the standard deviation. (C) MIPs of confocal acquisitions of control and morphant MCCs immunostained against Centrin (red) and gamma-Tubulin (white, basal foot). The insets show higher magnification views to best reveal BB orientation. Below each cell, a rose histogram represents the circular distribution of BB orientation angles from 0 to 360degrees. The black line running from the centre of the diagram to the outer edge is the mean angle and the arcs extending to either side represent the confidence limits of the mean fixed at 95% (when the mean angle is not significant, the line is pink). The length of each sector corresponds to the percentage of BBs located in this range of angles. (D) Graph plotting the calculated Circular Standard Deviation of BB orientation angles from control, morphant and rescued MCCs. Each point represents a single cell. The middle horizontal line represents the mean; the top and bottom horizontal lines represent the standard deviation. (E) Graph displaying the percentage of non-polarized MCCs based on the Rayleigh statistical test (MCCs with no significant mean angle of BB orientation) of control, morphant, and rescued MCCs. The 5 um scale bar in (A) applies to all photographs. Scale bar in insets: 1 um. (For interpretation of the references to color in this figure legend, the reader is referred to the Web version of this article.)
Fig. 3. Odf2 is required for correct basal foot assembly. (A) Transversal Transmission Electron Microscopy (TEM) acquisitions of MCCs from control and odf2 Spl morphant embryos at stage 31 were made to examine BB docking at the apical membrane. Red triangles indicate BBs that failed to dock. (B) TEM acquisitions of control and morphant MCCs from an apical view. Red arrows indicate BB orientation vectors, based on BF direction when it is visible on section. (C) Quantification of the percentage of undocked BBs in control and morphant MCCs from TEM acquisitions. (D) Quantification of BB orientation based on BF direction in control and odf2 morphant MCCs from TEM acquisitions. Each point represents the degrees of deviation of a single BB, from the average angle of all BBs analysed. The middle horizontal line represents the mean; the top and bottom horizontal lines represent the standard deviation. (E) Quantification of BF presence in control and odf2 morphant TEM acquisitions of docked BBs, assuming that the probability of cutting at the BF level is the same in both conditions. (F) Top and lateral views of 3D reconstructed and colorized tomograms of control and morphant BBs. The BB is colorized in green, and microtubules (MTs) in purple. In a normal BB, several MTs emanate from the BF. By contrast, the Odf2-depleted BB has a smaller BF (blue arrow) with no MTs emanating from it. (G) Quantification of the length (from the center of the BB cylinder to the BF tip), the width (at the proximal base of the BF) and the thickness of the BF (along the Z plane) of all control and morphant BBs analysed by 3D tomography. The little TEM inset on the graph shows a BB with the axes considered to measure the length and the width (yellow arrows). Note that one BB entirely lacked the BF and scored 0 for all dimensions. (H) Quantification of the numbers of MTs in contact with BFs of control and morphant BBs analysed by 3D tomography. (For interpretation of the references to color in this figure legend, the reader is referred to the Web version of this article.)
Fig. 4. Odf2 knockdown impairs apical microtubule network assembly. (A) MIP of confocal acquisitions of a control MCC at stage 31, immunostained against Alpha-Tubulin (green, MTs) and Centrin (red). (B) MIP of confocal acquisitions of an MCC co-injected with odf2 Spl-MO and mRNA encoding Centrin-RFP (red) to serve as injection tracer, and to reveal centrioles. In both (A) and (B) a treatment was applied to remove cilia, so as to properly visualize the cortical MT signal. (A,B) Higher magnification views of single apical confocal slices of the MCCs showed in (A,B). The regular MT network that links BBs in control cells is severely reduced in morphant conditions. The bottom row shows Z-projection views of A and B. The 5 m scale bar in (A) applies to all photographs shown in (A,B). The 1 m scale bar in (A) applies to (B). (For interpretation of the references to color in this figure legend, the reader is referred to the Web version of this article.)