XB-ART-61188
Appl Environ Microbiol
2025 Feb 19;913:e0206224. doi: 10.1128/aem.02062-24.
Show Gene links
Show Anatomy links
Antimicrobial peptide DiPGLa-H exhibits the most outstanding anti-infective activity among the PGLa variants based on a systematic comparison.
???displayArticle.abstract???
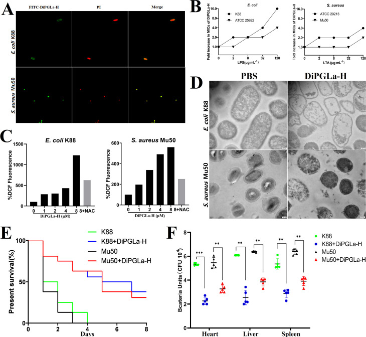
UNLABELLED: The escalating threat of antibiotic-resistant bacteria has heightened global interest in antimicrobial peptides as promising candidates due to their potent broad-spectrum activity and low likelihood of resistance development. Despite this potential, these peptides face challenges, including modest bactericidal efficacy, insufficient safety assessment, and expensive production. In this study, we systematically evaluated a panel of nine AMP variants of PGLa, a natural AMP derived from Xenopus laevis. All peptides retained α-helical structures and exhibited high biocompatibility, with hemolytic concentrations above 128 µg/mL and macrophage survival rates over 80%. Among them, a tandem-repeat variant DiPGLa-H demonstrated the most potent antimicrobial activity, with a therapeutic index of 35.94, against key pathogens such as Escherichia coli, Staphylococcus aureus, and Acinetobacter baumannii. A DAMP4-DiPGLa-H fusion protein was engineered to mitigate potential host toxicity, and we achieved high-purity biosynthesis of DiPGLa-H by employing a combination of acid cleavage and non-chromatographic purification, with yields reaching 21.2 mg/mL. The biosynthesized DiPGLa-H exhibited robust stability across a wide pH range and high temperatures, effectively disrupting biofilms formed by multiple pathogenic species. Mechanistically, DiPGLa-H disrupts both the inner and outer bacterial membranes, causing cell shrinkage, vesiculation, and intracellular leakage. In vivo, DiPGLa-H significantly improved survival rates in mice with induced peritoneal inflammation by 31%-38% while reducing bacterial burdens in key organs by 100-fold to 1,000-fold. These findings unearthed DiPGLa-H as a highly promising AMP. Moreover, the successful development of a cost-effective, high-purity biosynthesis method for DiPGLa-H, utilizing DAMP4 fusion technology, enables its low-cost application in combating multidrug-resistant pathogens. IMPORTANCE: AMPs are innate defense molecules in animals, plants, and microorganisms. Notably, one-third of these peptides in databases originate from amphibians. We discovered that naturally weak AMPs from this source can be enhanced through artificial design. Specifically, variant DiPGLa-H showed superior germicidal efficacy and cell selectivity both in vivo and in vitro and can be biosynthesized and purified by combining DAMP4 fusion protein strategy and a simple non-chromatographic method that facilitates large-scale production. Our focus is on understanding the structure-activity relationships of PGLa. Furthermore, the development of a non-chromatographic purification technique for AMPs offers a viable pathway for the large-scale production of these essential compounds.
???displayArticle.pubmedLink??? 39907455
???displayArticle.pmcLink??? PMC11921344
???displayArticle.link??? Appl Environ Microbiol
???displayArticle.grants???
???attribute.lit??? ???displayArticles.show???
