|
Fig. 1. β-catenin depletion provides a sensitized system to study axial development in Xenopus. (A) Uninjected control embryo. (B) β-catenin-depleted embryo with complete ventralization (C) Injection of chd mRNA 1 x ventral (1xV) plus 1 × dorsal (1xD) induced twin axes in β-catenin-depleted embryos. (D) Experimental design. (E) chd mRNA (5 pg) single injection into a ventral blastomere at the 4-cell stage caused incomplete second axis; inset, uninjected control embryo with eye marker rx2a staining only the primary axis. (F) Single ventral coinjection of chd mRNA and β-cat MO 1xV induced complete secondary axes; inset, the secondary axis stained with the eye marker rx2a showed two eyes. (G) Coinjection of chd mRNA (50 pg) and β-cat MO induced complete axes including brain structures stained with the pan-neural marker sox2 (5 independent experiments); inset, control embryo stained with sox2. (H) Experimental design. (I) 1xV chd mRNA injected embryo with incomplete second axis; inset, rx2a staining showing that the incomplete secondary axis lacked eyes. (J) Single ventral injection of chd mRNA in combination with ADMP MO had strong twinned axis with duplicated cement glands (2 independent experiments); inset, positive rx2a staining in the secondary axis of chd mRNA plus ADMP MO. (K) 1xV chd mRNA injection together with ADMP MO showing the brain marked by sox2 staining in the secondary head; inset, control uninjected embryo similarly stained. (L) Experimental design. The number of embryos was as follows: (A) n = 30, all normal; (B) n = 30, all completely ventralized; (C) n = 12, 10 with double axes; (E) n = 56, 46 with incomplete second axis and 10 with no second axis; (F and G), chd mRNA+β-cat MO 1xV, n = 147, 67 with complete second axis with cement gland, 67 with incomplete second axis stronger than chd alone mRNA phenotype, and 13 with very large cement gland in the primary axis or weak partial axes; (I) n = 41, 14 with partial darker second axis but without cement gland, 2 dorsalized, 1 dorsalized with large head and fused cement gland, 13 with weak axis, and 11 lacking second axes; and (J and K) n = 41, 32 with strong second axis with cement gland, 2 janus embryos consisting of two heads, and 5 incomplete second axis. |
|
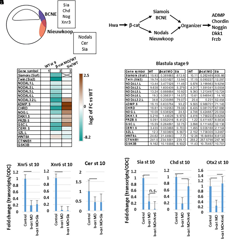
Fig. 2. Two independent signaling centers at blastula induce organizer-specific genes via the β-catenin targets Siamois and Xnrs. (A) Diagram of genes expressed at the blastula stage. The BCNE center expresses siamois, chordin, noggin, and xnr3 whereas the Nieuwkoop center expresses Xenopus mesoderm-inducing xnr1,2,5,6 and cerberus. (B) Scheme of the independent Siamois and Nodal pathways downstream of Hwa/β-catenin. (C) Heat map showing the log2 of fold change (FC) of early β-catenin-related genes at stage 9 WT controls, β-cat MO, and siamois mRNA injected embryos. Log2 of FCs over WT controls are indicated. (D) RPKM values determined by RNAseq at stage 9 in two WT control, two β-cat MO, and two siamois mRNA independent experiments. (E–G) sia mRNA was not able to induce xnr5, xnr6, or cer. (H) Conversely, xnr6 mRNA did not increase sia expression in β-catenin-depleted embryos; both pathways are independent. (I and J) xnr6 mRNA microinjection induced the chordin and otx2 genes at stage 10 in β-catenin-depleted embryos by qRT-PCR. n.s. indicates not significant. |
|
Fig. 3. Both Siamois and Xnr6 can rescue complete axes in β-catenin-depleted embryos. Embryos were injected with β-cat MO (40 ng) four times at the 2- to 4-cell stage and once ventrally with siamois (7.5 pg) or xnr6 (1 pg) mRNAs. (A) Diagram of the Hwa/β-catenin/Siamois/Nodals pathways converging on the Spemann–Mangold organizer. (B) Uninjected control embryo. (C) 1 time ventral (1xV) siamois mRNA injected embryo with twinned axes. (D) Completely ventralized embryo by 4x β-cat MO injection. (E) siamois mRNA 1xV can rescue the primary axis in the β-catenin-depleted embryo; similar results were obtained in 4 independent experiments. (F–I) Pan-neural marker sox2 staining for B to E. (J) Control embryo. (K) xnr6 1xV injected embryo with incomplete second axis. (L) Ventralized β-catenin-depleted embryo lacking axial structures. (M) Xnr6 was able to induce complete embryonic axes in β-catenin-depleted embryos, similar results were obtained in 3 independent experiments. (N–Q) pan-neural sox2 staining for J to M, respectively. The number of embryos was as follows: (B) n = 70, all normal; (C) n = 102, 70 with second complete axis with cement gland, 17 with second incomplete axis, 13 dorsalized with enlarged cement gland, and 2 normal; (D) n = 60, 55 completely ventralized and 5 with short ventralized axes; (E) n = 121, 117 with induced axis with large cement gland, 2 weak axes, and 2 ventralized; (J) n = 47, all normal; (K) n = 83, 66 with incomplete second axes lacking cement gland with darker pigmentation, 9 normal, and 8 with dark spot near the anus; (L) n = 47, 45 with complete ventralization and 2 with partial ventralized axes; and (M) n = 54, all with complete axes. |
|
Fig. 4. Chordin was epistatic over the rescue of β-cat depletion by siamois or xnr6 mRNA, yielding Chordin MO phenotypes. A mixture of 4 different Chd MOs (8 ng of each) was injected together with β-cat MO (8 ng) at 2 to 4 cells and rescued with siamois (7.5 pg) or Xnr6 (1 pg) mRNAs by 1xV injection at 4 to 8 cells. (A) Diagram of Hwa/β-catenin/Sia/Nodals and downstream or Chd/Noggin/BMP pathway. (B) Control embryo. (C) siamois mRNA induced second axes. (D) β-cat MO plus Chd MOs 4x caused complete ventralization. (E) siamois can rescue β-catenin depletion but not the Chd MOs phenotype. (F) Uninjected control embryo. (G) Embryo with incomplete second axis induced by xnr6 mRNA injection. (H) Completely ventralized embryo resulting from depletion of β-catenin and Chordin (I) xnr6 mRNA was able to rescue β-catenin depletion but not the Chd MO phenotype with small head and expanded ventral tissue. The number of embryos, from three independent experiments, was as follows: (B) n = 87, all normal; (C) n = 24, 9 with complete second axis with cement glands and 15 dorsalized with enlarged cement glands; (D) n = 45, all ventralized; (E) n = 36, all had Chd MO phenotype with small heads and expanded ventral tissue; (F) n = 87, all normal; (G) n = 23, 2 with incomplete second axes with tail pigment, 17 with increased pigmentation in the proctodeum and 4 normal; (H) n = 44, all ventralized; and (I) n = 32, all with typical Chd depletion phenotype. |
|
Fig. 5. Radial dorsalization by 4x hwa required Chordin. Embryos were injected at the 4-cell stage into each blastomere with 2.5 pg hwa mRNA together with 4 Chd MOs. (A) Diagram of the Hwa/β-catenin/Sia/Nodals/Chd/BMP/Szl/Tolloid signaling pathway. (B) Control sibling. (C) 4x Chordin depletion caused the typical partial ventralization. (D) Radially dorsalized embryo by 4 x injection of hwa mRNA. (E) Chordin was epistatic over the ectopic effects of hwa 4x. (F–I) sox2 and (J–M) szl in situ hybridizations of B to E samples; note the reduction of the CNS and expansion of Szl in the ventral indicating elevated BMP signaling. The number of embryos was as follows: (B) n = 30, all normal; (C) n = 11, all partially ventralized with small head; (D) n = 22, 4 radially symmetic heads, 1 janus, 4 double axes with dorsalized phenotype, 1 double axis, and 12 strongly dorsalized with reduced trunks; and (E) n = 17, all had the Chordin depletion phenotype. |
|
Fig. 6. Depletion of Siamois and Twin with specific MOs interfered with head development while the Nodal antagonist Cerberus-short (CerS) inhibited preferentially trunk development. (A) Control uninjected embryo. (B) Sia plus Twin MOs two times dorsal injection partially reduced head structures; inset, a single ventral injection of Sia/Twin MOs was without phenotypic effect. (C) hwa mRNA (10 pg) 1xV induced complete twinned axes. (D) 1xV injection of hwa together with Sia/Twin MOs caused defects in head and cement gland formation while the trunk was less affected. (E) Uninjected control embryo. (F) Single injection of 150 pg Cerberus-short mRNA into a ventral blastomere. (G) Embryo with complete second axis induced by hwa 10 pg. (H) Coinjection of hwa and cerS mRNAs decreased trunk formation but preserved head-like structures at this concentration. Insets in E–H show the fate of microinjected cells using lacZ mRNA lineage tracer. (I) Diagram of early embryonic signals at cleavage/early blastula, blastula, and gastrula stages; the BCNE is driven by Siamois and the Nieuwkoop center by mesoderm-inducing Nodals. The diagram was drawn using Adobe illustrator. The number of embryos, from 3 independent experiments, was as follows: (A) n = 92, all normal; (B) n = 39, 28 ventralized with reduced cement gland, 1 ventralized with no cement gland, and 10 normal; inset n = 44, all normal; (C) n = 78, 73 with a double complete axis and 5 with a second induced axis contains smaller cement gland compared to the primary axis; (D) n = 92, 49 with incomplete second axis with lacking cement glands, 17 with small cement glands in the 2nd axis, 2 with lateral bumps, 20 with complete 2nd axes, 2 dorsalized, and 2 unaffected; (E) n = 46, 1 partially ventralized; (F) n = 46, slight ventralization was noted; (G) n = 77, 68 with complete twinned axes, 6 incomplete second axis, and 3 unaffected; and (H) n = 121, 94 with second ectopic head-like structures lacking trunks, 15 bumps but no distinctive ectopic head structures, and 12 with no secondary axes. |
|
Fig. 7. Sequence alignments of the homeodomains of Siamois, Sebox, Bozozok, and Goosecoid. (A) BLAST analysis revealed that the 60-amino acid homeodomain of Siamois was most closely related to that of Sebox (31/60), a homeodomain gene belonging to the Mix family of transcription factors. Identical amino acids are highlighted in blue. (B) Sequence alignment between the Xenopus transcriptional activator Siamois and the zebrafish transcriptional repressor Bozozok showing that their homeodomains are very divergent (23/60); the critical amino acid at position 50 that determines DNA sequence recognition specificity (arrowhead) changed from Q to K, which is a characteristic of the Bicoid and Goosecoid homeodomains. (C) Sequence comparison of zebrafish Bozozok and Goosecoid homeodomains revealed that they share the highest degree of amino acid identity (34/60) among all homeodomain proteins. |