Click here to close
Hello! We notice that you are using Internet Explorer, which is not supported by Xenbase and may cause the site to display incorrectly.
We suggest using a current version of Chrome,
FireFox, or Safari.
???displayArticle.abstract???
Spinal cord injury (SCI) results in severe disruption of communication between the brain and body, causing motor, sensory, and autonomic dysfunctions. While SCI in mammals leads to permanent impairment due to limited regenerative capacity, certain non-mammalian species, such as Xenopus laevis larval stages, exhibit remarkable regenerative abilities. During Xenopus laevis spinal cord regeneration, neural stem precursor cells (NSPCs) surrounding the central canal rapidly proliferate in response to SCI, compensating for cellular loss, restoring canal continuity, and generating new neurons to reestablish lost connections. It has been described that mitochondria and cellular metabolism play essential roles in stem cell proliferation, self-renewal, and differentiation. However, the mitochondrial and cellular metabolic response during spinal cord regeneration remains unexplored. This study uses electron and confocal microscopy to investigate the NSPCs mitochondrial response in Xenopus laevis following SCI. We observed that mitochondria exhibit a rapid and transient response after SCI, characterized by a disruption of the mitochondrial localization, a decrease in mitochondrial number per cell section, and an increase in mitochondrial area and circularity. Furthermore, mitochondria adopted a swollen phenotype, which did not impair mitochondrial function or cellular energy balance. This morphological shift was accompanied by a transient decrease in the mitochondrial membrane potential and a metabolic switch favoring glycolysis. Therefore, these findings demonstrate that a transient metabolic shift toward glycolysis occurs during spinal cord regeneration.
FIGURE 1. Mitochondria localize primarily to the NSPCs with an apical distribution. (A) Illustrative representation of histological sections of X. laevis tadpole spinal cord. On the left an NF 50–51 tadpole with the brain and spinal cord in beige. (A’) Maximization of a transversal section of the spinal cord with dorsal on top and rostral at the bottom. (A’’) Maximization of a longitudinal section of the spinal cord from rostral to caudal. (B–D) Immunostainings on transversal (B, D) and longitudinal (C) spinal cord sections of uninjured animals. Scale bar: 50 µm. (E–F) Electron microscopy images on longitudinal (E) and transversal (F) spinal cord sections of uninjured animals. Scale bar: 5 and 2 μm, respectively. Magnifications of the boxed regions of interest are shown to the right of the corresponding panels. Red arrows indicate mitochondria. CC, Central canal. The continuous line limits the spinal cord, and the dashed line limits the central canal.
FIGURE 2. SCI drives changes in mitochondria number and localization on NSPCs. (A) Representative electron microscopy images depicting the mitochondria in NSPCs lining the central canal (CC), in uninjured animals and at different times after transection. Red arrows point to individual mitochondria. Scale bar: 2 µm. (B) Electron microscopy image with masks highlighting cell sections in different colors. Scale bar: 2 µm. (C) Comparison of the number of mitochondria per cell section in CC-lining cells in the uninjured (Un) spinal cord and at different time points after SCI, in hours post-transection (hpt). ****(p < 0.0001), from a Kruskal–Wallis test, followed by Dunn’s multiple comparison test. (D) Electron microscopy image representing the criteria used to define the localization of mitochondria within a cell. Arrows point to individual mitochondria present in the apical (green), medial (orange), or basal (coral) section of the cell. Scale bar: 2 µm. (E) Percentage of mitochondria localized to the apical, medial, or basal section in the cells lining the central canal before and after SCI. (F) Electron microscopy images with masks indicating the cellular area and arrows pointing to individual mitochondria localizing to the apical (green), medial (orange), or basal (coral) section of the cell. Scale bar: 2 µm. Dashed lines limit the central canal and the NSPCs. hpt, hours post-transection.
FIGURE 3. Mitochondrial morphology and phenotype are altered after SCI. (A) Representative electron microscopy images depicting the mitochondria in NSPCs lining the central canal in uninjured animals and at different times after transection. Scale bar: 1 μm (B) Comparison of the mitochondrial area in the uninjured spinal cord and at different time points after SCI. (C) Comparison of the mitochondrial circularity in the uninjured spinal cord and at different time points after SCI. ****(p < 0.0001); ***(p < 0.001); *(p < 0.05), from a Kruskal–Wallis test, followed by Dunn’s multiple comparison test (B–C). ((D), left) Representative images of the different mitochondrial phenotypes evaluated, with the corresponding bar color used for the graph on the right. ((D), right) Changes in mitochondrial phenotype before and after SCI. hpt: hours post-transection.
FIGURE 4. Mitochondrial fission transcript levels are transitory elevated after SCI. (A, B) Changes in transcript levels of mitochondrial fusion-related proteins mfn2
(A) and opa1
(B). (C, D) Changes in transcript levels of mitochondrial fission-related proteins mtfp
(C) and mtfr
(D). All values are normalized to eeF1α1. **(p < 0.01), from a one-sample t-test. Log2FC: Logarithm base 2 of Fold-Change. Ts/Un, Transected over Uninjured. A. U, Arbitrary Units.
FIGURE 5. Mitochondrial function and ATP production are maintained after SCI. (A–D) Representative bright field images of cytochrome c oxidase (COX) and succinate dehydrogenase (SDH) histochemistry on longitudinal cryosections of the uninjured spinal cord (A) and at different time points after SCI (B–D). (A’–D’) Magnifications of the boxed regions of interest on (A–D). Red dashed lines mark the site of the transection. COX: brown staining. SDH: bluish-purple staining. R → C: rostral to caudal orientation. Scale bars: 50 μm (E) Comparison of ATP levels in the uninjured spinal cord and at different time points after SCI. hpt: hours post-transection. Kruskal–Wallis test, followed by Dunn’s multiple comparison test was performed.
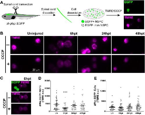
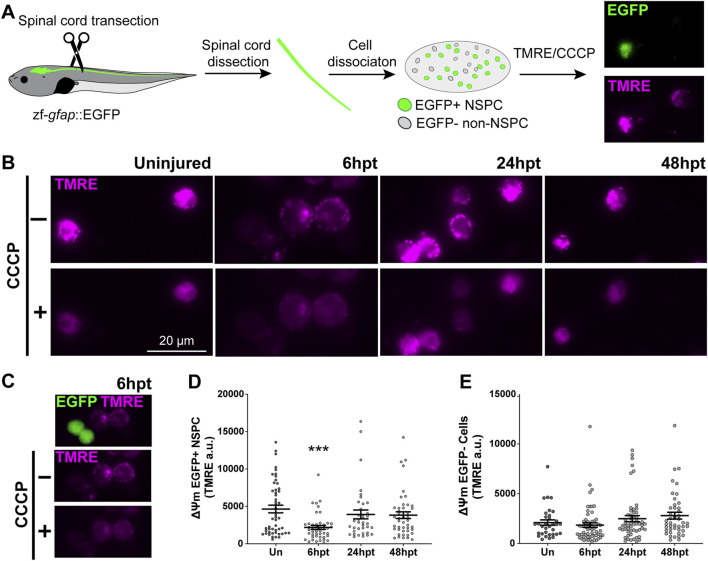
FIGURE 6. SCI selectively decreases mitochondrial membrane potential in NSPCs. (A) Illustrative representation of experimental procedure: NF 50–51 zf-gfap::EGFP transgenic tadpoles expressing EGFP in neural stem progenitor cells (NSPCs) were subjected to complete spinal cord transection. Spinal cords of uninjured (Un) or injured tadpoles (at 6, 24, and 48 hpt) were collected, dissociated, and plated. NSPCs are differentiated from the non-NSPCs by the EGFP fluorescence. Once plated, cells were treated with the fluorescent dye TMRE, followed by the mitochondrial uncoupler CCCP. Cells were imaged before and after the CCCP administration to obtain the resting ΔΨm. (B) Representative images of TMRE signal before (−) and after (+) CCCP administration in plated cells collected from Un spinal cords, or at 6, 24, and 48 hpt. Scale bar: 20 μm (C) Representative images of cells collected at 6hpt, the merge of TMRE and EGFP signals are shown at the top, followed by the TMRE channel before and after CCCP administration. (D–E) Changes in ΔΨm of EGFP + NSPC (D) and EGFP- Cells (E). ΔΨm: mitochondrial membrane potential. ***(p < 0.001), from a One-way ANOVA, followed by Dunnett’s multiple comparison test.
FIGURE 7. SCI induces a transient switch towards glycolytic metabolism. (A) Illustrative representation of experimental procedure: NF50-51 tadpoles were subjected to complete spinal cord transection. Then, spinal cords of uninjured or injured tadpoles at different time points were collected for either RNA extraction and RT-qPCR analysis or cell dissociation and biochemical analysis of enzymatic activity. (B–D) Changes in transcript levels of glycolysis-related transcripts hk2
(B), pfkfb1
(C), and pklr
(D). Transcript levels were normalized against eeF1α1. Ts/Un: Transected over Uninjured. ****(p < 0.0001); ***(p < 0.001); *(p < 0.05), from a one-sample t-test. (E) Changes in the activity levels of the glycolytic enzyme Pfk. *(p < 0.05), from a Kruskal–Wallis test, followed by Dunn’s multiple comparison test.