|
Graphical abstract |
|
Figure 1. Tubulin orthologs in closely related Xenopus species evolved to exhibit comparable polymerization velocities but significantly different catastrophe frequencies and rescue probabilities at divergent thermal niches
(A) Schematic depicting Xenopus phylogeny18 and optimal breeding temperatures.
(B) Representative TIRF kymographs showing dynamic Xl, Xb, and Xt microtubules at 12 μM tubulin and 25°C.
(C–F) Parameters of dynamic instability. All values were obtained from measurements of microtubules pooled over at least 3 independent experiments, all p values were calculated with the Mann-Whitney test, and g corresponds to Hedge’s g. Data points correspond to individual measurements (C and D) or experimental replicates (E and F). All error values are SEM. Plot boxes range from 25th to 75th percentile, whiskers span the range, and horizontal line shows median value.
(C) At 25°C, Xl microtubules grow at 1.42 ± 0.03 μm/min, Xb at 1.03 ± 0.02 μm/min, and Xt at 0.94 ± 0.02 μm/min, with p value(Xl,Xb) < 0.0001, g(Xl,Xb) = 1.53; p value(Xb,Xt) = 0.01, g(Xb,Xt) = 0.38; p value(Xl,Xt) < 0.001, g(Xl,Xt) = 1.84. Right graph: at 20°C, Xl microtubules grow at 0.87 ± 0.01 μm/min, 25°C, Xb at 1.03 ± 0.02 μm/min, and 30°C, Xt at 1.18 ± 0.01 μm/min, with p value(Xl,Xb) < 0.0001, g(Xl,Xb) = 0.94; p value(Xb,Xt) < 0.0001, g(Xb,Xt) = 0.67; p value(Xl,Xt) < 0.0001, g(Xl,Xt) = 1.40.
(D) Nucleation probability is the percentage of seeds that produced at least one microtubule within 10 min of acquisition19 on the total number of seeds in the field of view. At 25°C, Xl microtubules have a nucleation probability of 0.98 ± 0.02, Xb of 0.79 ± 0.05, Xt of 0.44 ± 0.08, with p value(Xl,Xb) = 0.04; p value(Xb,Xt) = 0.02; p value(Xl,Xt) = 0.01. Right graph: at 20°C, Xl microtubules have a nucleation probability of 0.58 ± 0.10, 25°C Xb microtubules of 0.79 ± 0.05, 30°C Xt microtubules of 0.63 ± 0.11, with p value(Xl,Xb) = 0.10; p value(Xb,Xt) = 0.24; p value(Xl,Xt) = 0.74. nseeds is the total number of seeds used for the analysis.
(E) Catastrophe frequencies are reported as the total number of catastrophes over the total time spent growing. At 25°C, Xl microtubules catastrophe at a frequency of 0.02 ± 0.01 events/min, Xb microtubules 0.10 ± 0.04 events/min, Xt microtubules 0.29 ± 0.06 events/min, with p value(Xl,Xb) = 0.14; p value(Xb,Xt) = 0.03; p value(Xl,Xt) < 0.01. Right graph: at 20°C, Xl microtubules catastrophe at a frequency of 0.13 ± 0.05 events/min, 25°C Xb microtubules 0.10 ± 0.04 events/min, 30°C Xt microtubules 0.47 ± 0.11 events/min, with p value(Xl,Xb) = 0.69; p value(Xb,Xt) = 0.02; p value(Xl,Xt) = 0.03. T(min) is the total time microtubules spent growing.
(F) Rescue probability is the ratio of the total number of rescued catastrophes over the total number count of all catastrophes. At 25°C, Xl microtubules have a rescue probability of 0.80 ± 0.20 (2 of 4 replicates without catastrophe), Xb microtubules of 0.83 ± 0.04, Xt microtubules of 0.19 ± 0.08, with p value(Xl,Xb) = 0.91; p value(Xb,Xt) < 0.001; p value(Xl,Xt) = 0.16. Right graph: at 20°C, Xl microtubules have a rescue probability of 0.67 ± 11, at 25°C Xb microtubules of 0.83 ± 0.04, 30°C Xt microtubules of 0.24 ± 0.10, with p value(Xl,Xb) = 0.20; p value(Xb,Xt) < 0.01; p value(Xl,Xt) = 0.02. T(min) is the total microtubules spent depolymerizing.
See also Figure S1. |
|
Figure 2. Influence of temperature on Xenopus microtubule dynamics
(A) Schematic of the experimental setup.
(B–D) Microtubule growth velocity as a function of tubulin concentration for a single temperature per species. Each datapoint represents a single growth event. Measurements were pooled from at least three independent replicates. Measurements were repeated over a range of temperatures to generate the graphs in (E)–(G).
(E–G) Microtubule growth velocity as a function of tubulin concentration for (E) X. laevis, (F) X. borealis, and (G) X. tropicalis. Each point is the average growth velocity of measurements pooled over at least 3 independent replicates. Error bars represent SEM. For each temperature, a weighted linear regression was fitted to the data, with weights being the inverse of the variance. Slope of the regression is displayed in Figure S2B. Regression lines marked with (∗) in (E), (∗∗) in (F), and (∗∗∗) in (G) correspond to the data shown in (B), (C), and (D), respectively.
(H) Average microtubule lifetime binned by growth velocity. Lifetime is defined as the sum of duration of all growth events obtained by pooling measurements from all experiments. For Xl and Xb, no catastrophes were recorded above 2.1 μm/min (time imaged: Xl 2.1–2.5 μm/min: 124 min. Xl 2.5–2.9 μm/min: 27 min, Xb 2.1–2.5 μm/min: 146 min, Xb 2.5–2.9 μm/min: 184 min).
(I) Percentage of rescued versus complete catastrophes for each binned growth velocity. ncc is the count of complete catastrophes, nres of rescues. Time is the sum of the duration of growing events that lead to catastrophe in min.
See also Figures S2 and S3, and Table S1. |
|
Figure 3. Cryo-EM analysis of microtubules from closely related Xenopus species
(A) Cartoon diagram of a microtubule with α-tubulin in green and β-tubulin in light blue.
(B) A representative cryo-EM micrograph of X. laevis microtubules. Scale bar: 1,000 Å.
(C) 2D (top) and 3D (bottom) class averages representative of 13, 14, and 15 protofilament microtubules, with approximate width measurements shown below. White scale bars: 100 Å.
(D) Distribution of microtubule protofilament number for all three species determined by 2D and 3D classification.
(E) Processing of individual microtubules from 2D views using TubuleJ (M&M).39 The filtered views (bottom) reveal moiré interference patterns from the protofilaments within the helix (gray arrows). The length and pattern of the repeats indicate underlying protofilament architecture and allow formation of a low-resolution 3D reconstruction (transverse cross-sections on the right).
(F) EM reconstructions of the 14 protofilament 3-start microtubules from each species showing full lattice (top—Figure S4E), single dimers opposite the seam (middle—Figure S4F) and resulting models (bottom—Figure S5). For the lumenal view the appearance of the S9-S10 loop density in α-tubulin opposite the seam (white box) is indicative of particle alignment accuracy and, in particular, of seam alignment. Resolutions for all architectures fall between 3.0 and 3.6 Å.
See also Figures S3–S5 and Table S2. |
|
Figure 4. Sequence conservation between purified Xenopus tubulins
(A) Microtubules can be composed of different tubulin isoforms and can carry posttranslational modifications (PTMs).
(B) Western blot analysis of PTMs present in B. taurus, X. laevis, X. borealis, and X. tropicalis. α-tubulin is a loading control, B. taurus is a positive control. Tyr binds with the last 8 residues of the C-tail of α-tubulin when tyrosinated. K40 recognizes the acetylation of α-tubulin on Lys residues. Detyr is a polyclonal antibody against detyrosinated α-tubulin. Polyglu reacts with polyglutamylated α- and β-tubulin. P-ser is a polyclonal antibody that recognizes proteins phosphorylated on serine residues.
(C) Deconvoluted mass spectra of purified Xenopus tubulins. Measured average masses of the most abundant signals and corresponding tubulin isoforms.
See also Figures S6A–S6C.
(D) Sequence alignment for the most abundant α- and β-tubulin isoforms. Similar amino acid differences are highlighted in light blue or green, with larger differences shown in salmon. Potential phosphorylation sites are labeled in magenta (see Figure S6D). Beneath the alignments, arrows and tubes represent β strands and α helices within the model—these are colored according to the domain architecture within tubulin monomers (dark gray—N-terminal domain; gray—intermediate domain; light gray—C-terminal domain).
(E) Tubulin model for Xl, with sequence differences to Xb and Xt mapped on according to colors from sequence alignment in (D).
See also Figure S6 and Table S2. |
|
Figure 5. Tubulin lattice model analysis and comparison between isolated Xenopus tubulins with porcine tubulin in two different nucleotide states
(A) Two tubulin dimers within a single protofilament from the models of 14 protofilament 3-start (14-3) microtubules from X. laevis and X. tropicalis. Models are colored along a gradient according to the root-mean-squared deviation (RMSD) following alignment by the N-domain of a single β-tubulin (N∗). No deviance is white and ≥2 Å deviance is colored black for Xl and orange for Xt.
(B) Intra- and interdimer α-β distance measurements, reflective of longitudinal spacing within the tubulin lattice. Data are shown for 14 and 15 protofilament microtubules for each Xenopus species and compared with previously published porcine tubulin lattice reconstructions (black) containing either GDP (PDB: 6evz) or GMPCPP (PDB: 6evw).45
(C and D) Total α-β intradimer (C) and interdimer (D) protein-protein interface areas calculated for all Xenopus models compared with porcine tubulin models in two different nucleotide states as in (B). Determined by PISA analysis (M&M).47
(E) A cut through two neighboring protofilaments within X. laevis and X. tropicalis models of 14-3 microtubules depicting the lateral interactions across two protofilaments aligned and depicted as in (A).
(F) Cross-section of β-tubulin from two neighboring protofilaments within X. laevis and X. tropicalis models of 14-3 microtubules—aligned and depicted as in (A).
(G and H) Total α-α tubulin (C) and β-β interdimer (D) lateral protein-protein interface areas calculated for all Xenopus models compared with porcine tubulin models in two different nucleotide states as in (B)(D). Determined by PISA analysis (M&M).47
(I and J) Distance measurements between the Cα atoms of Tyr281 in the M-loop (K) and Lys122 in Helix3 with the Cα atoms of nearby residues within the lateral interfaces of neighboring tubulins.
(K and L) Aligned models and corresponding EM density for 14-3 microtubules at the lateral β-β tubulin interface for X. laevis (K) and X. tropicalis (L).
See also Figure S4, Table S2, and Video S1. |
|
Video S1. Complete microtubule lattice distortion analysis, related to Figure 5. RMSD representations of complete 14 protofilament 3-start microtubule lattice models constructed from symmetrized and non-symmetrized cryo-EM density (frames alternate between the two models). A higher RMSD value (red) indicates a higher level deviance between the aligned microtubule particles and the perfectly cylindrical reconstructions generated through application of symmetry restraints. Higher deviance (red) reflects higher levels of lattice distortion within the data from each species.
Overall, the high sequence conservation of tubulin in the three Xenopus species is reflected in the overall structural similarity of their lattices, albeit with small differences at their β-tubulin lateral interactions. We therefore set out to explore more specific differences in their dynamics at the growing microtubule plus-end. |
|
Figure 6. Tubulin’s apparent activation energy scales with ambient temperature
(A) At the plus end, microtubule growth rate reflects a balance of GTP-tubulin association and dissociation. Away from the GTP cap, GTP is hydrolyzed to GDP, driving dynamic instability.
(B–D) Analysis of EB1-GFP profiles from microtubules growing at 25°C, with 200 nM EB1-GFP and tubulin concentration 12 μM for Xl, 11–15 μM for Xb, and 25–28 μM for Xt to adjust for similar growth velocities.
(B) Plot of super average of EB1-GFP intensity profiles centered around peak intensity. The microtubule lattice corresponds to the curve with a gray background, which was fitted with an exponential decay function (starting at 0, which is defined one pixel after the peak intensity). The rest of the curve was fitted with a Gaussian function. Each point is the average mean intensity for a subpixel, error bars are SEM.
(C) Average mean comet length (λ), obtained by binning EB1-GFP profiles with growth velocity (1.4–1.8, 1.8–2.2, and 2.2–2.6 μm/min) and fitting an exponential decay function as shown in (B). At 1.4–1.8 μm/min: vg,Xl = 1.64 ± 0.02 μm/min, λXl = 190 ± 2 nm (197 profiles); vg,Xb = 1.65 ± 0.02 μm/min, λXb = 208 ± 1 nm (448 profiles); vg,Xt = 1.62 ± 0.01 μm/min, λXt182 ± 1 nm (645 profiles). At 1.8–2.2 μm/min: vg,Xl = 2.02 ± 0.01 μm/min, λXl = 185 ± 1 nm (1,223 profiles); vg,Xb = 2.00 ± 0.01 μm/min, λXb = 224 ± 1 nm (1,091 profiles); vg,Xt = 2.01 ± 0.01 μm/min, λXt = 201 ± 1 nm (581 profiles). At 2.2–2.6 μm/min: vg,Xl = 2.36 ± 0.01 μm/min, λXl = 213 ± 2 nm (481 profiles); vg,Xb = 2.38 ± 0.02 μm/min, λXb = 235 ± 2 nm (643 profiles); vg,Xt = 2.38 ± 0.02 μm/min, λXt = 194 ± 2 nm (238 profiles). vg: mean ± SEM, λ: mean ± SE. Linear regression shows ordinary least-squares.
(D) Average EB1-GFP signal from the subpixel (6-time subsampling) alignment of comets’ peak intensities (1,223 profiles for Xl, 1,091 for Xb, and 581 for Xt) at a growth velocity of 1.8–2.2 μm/min. Scale bar: 500 nm. Avg. length ± SE is shown.
(E) EM density and models at the site of GTP hydrolysis within β-tubulin for 14 protofilament 3-start microtubules for Xl, Xb, and Xt.
(F) Arrhenius plot of the tubulin polymerization reaction for Xl, Xb, and Xt. k values were obtained from the plots of Figures 2E–2G. The log-function
was fitted to the average k using ordinary least-square regression. Error bars show SE.
(G) Conceptual model for the mechanistic basis of the observed differences in microtubule dynamics between three Xenopus species.
See also Table S2. |
|
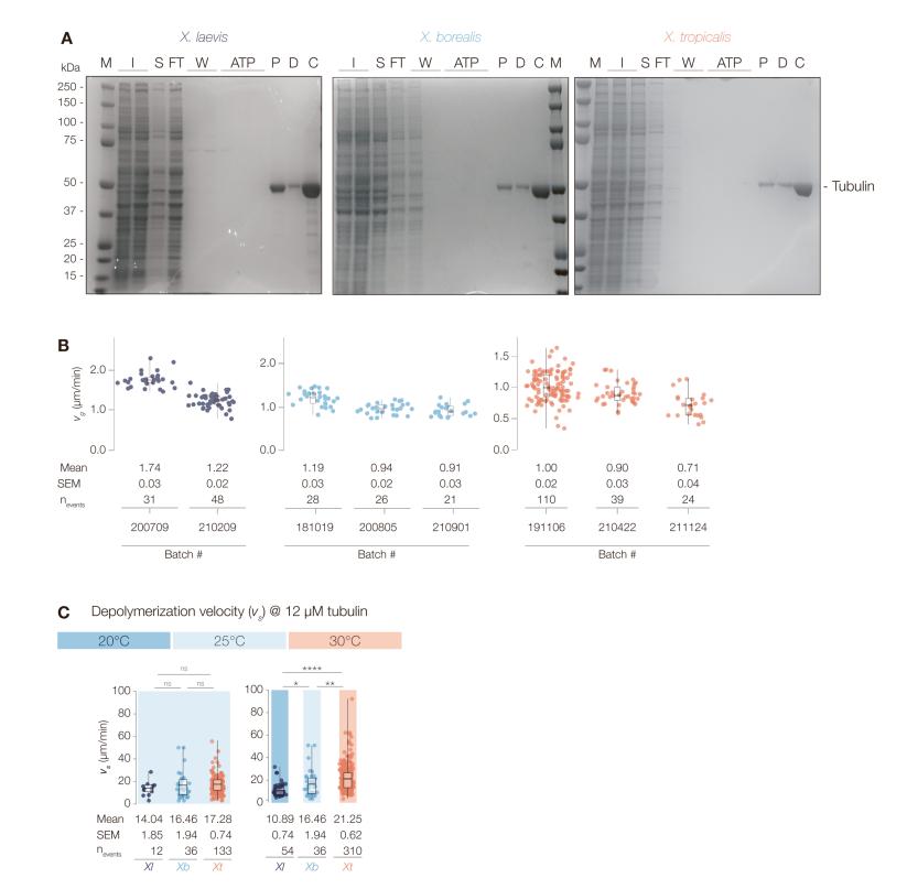
Figure S1: Tubulin purification from extracts prepared from unfertilized X.
laevis, X. borealis, and X. tropicalis eggs, related to Figure 1.
(A) Coomassie-stained SDS-PAGE of tubulin purifications. M: Marker, I: Input, S:
Supernatant, FT: Flowthrough, W: Wash, ATP: ATP wash, P: Peak fraction, D: Desalt,
C: Concentrated.
(B) All Xenopus tubulins used in this study stem from 4 independent purifications per
species. Per condition (species, temperature, and concentration) 2-3 independent
purifications were used. Here, we plot the avg. growth velocity per tubulin purification
(batch #) exemplarily for Figure 1A and conclude that the differences we see are
independent of the purification and thus indeed species-specific.(C) At 25°C, Xl microtubules depolymerize at 14.04 ± 1.85 µm/min, Xb at 16.46 ± 1.94
µm/min, Xt at 17.28 ± 0.74 µm/min, with p-value(Xl,Xb)=0.88, g(Xl,Xb)=0.22;
p-value(Xb,Xt)=0.18, g(Xb,Xt)=0.09; p-value(Xl,Xt)=0.21, g(Xl,Xt)=0.38. Right graph
(20°C Xl, 25°C Xb, 30°C Xt): p-value(Xl,Xb)=0.03, g(Xl,Xb)=0.65; p-value(Xb,Xt)<0.01,
g(Xb,Xt)=0.43; p(Xl,Xt)<0.0001, g(Xl,Xt)=1.00. All values were obtained from
measurements of microtubules pooled over at least three independent experiments, all
p-values were calculated with the Mann-Whitney test, g corresponds to Hedge’s g.
Data points correspond to individual measurements. All error values are SEM. Plot
boxes range from 25th to 75th percentile, whiskers span the range, horizontal line
shows median value. |
|
Figure S2: X. laevis and borealis microtubules switch to unbounded growth at
higher growth rates, related to Figure 2.(A) Example of growth velocity measurements using three consecutive 10-min
acquisition intervals at different temperatures: (1): 25°C, (2): 30°C, (3): 25°C. Mean
difference between intervals (1) and (3) is not significant (p-value(1-3)=0.71, hedge’s
g(1-3)=0.15). p-value(1-2)<0.01, hedge’s g(1-2)=1.18. p-value(2-3)<0.01, hedge’s
g(2-1)=1.04. p-values tested with Mann-Withney.
(B) Slopes of the regressions from Figure 2E-G, in nm.min-1
.µM-1
.
(C) The probability distribution of microtubule length is stacked for complete (opaque)
and incomplete (transparent) events and pooled per temperature, tubulin concentration,
and species. Microtubule lengths are 2 μm-binned (0-18 μm). For each condition, the
average growth velocity is calculated and conditions are colour coded by growth
velocity intervals. ND = not determined. |
|
Figure S2: X. laevis and borealis microtubules switch to unbounded growth at
higher growth rates, related to Figure 2.(A) Example of growth velocity measurements using three consecutive 10-min
acquisition intervals at different temperatures: (1): 25°C, (2): 30°C, (3): 25°C. Mean
difference between intervals (1) and (3) is not significant (p-value(1-3)=0.71, hedge’s
g(1-3)=0.15). p-value(1-2)<0.01, hedge’s g(1-2)=1.18. p-value(2-3)<0.01, hedge’s
g(2-1)=1.04. p-values tested with Mann-Withney.
(B) Slopes of the regressions from Figure 2E-G, in nm.min-1
.µM-1
.
(C) The probability distribution of microtubule length is stacked for complete (opaque)
and incomplete (transparent) events and pooled per temperature, tubulin concentration,
and species. Microtubule lengths are 2 μm-binned (0-18 μm). For each condition, the
average growth velocity is calculated and conditions are colour coded by growth
velocity intervals. ND = not determined. |
|
Figure S3: Architectural distribution as determined by RELION 2D and 3D
classification, related to Figure 3.
(A) Histograms showing the width distribution of the particles within the top 120 classes
following RELION 2D classification. Width is binned by pixel size (M&M).
(B) Data binned by protofilament number according to width measurements of
previously published reconstructions of 11-16 protofilament microtubules.74
(C) Cross-sections showing the references used to seed the 8 class RELION 3D
classification (top) and cross-sections representative of the data grouped into each
class (bottom). Percentages denote the proportions of total particles assigned into each
class. References were created using previously determined helical parameters.42,74
(D) Bar graph representing microtubule distributions from (C) grouped by helical start
number reflective of a fully helical microtubule lattice (with 4-start helix) or
pseudo-helical microtubule lattices containing a seam (3-start helix) - as depicted in
Figure 3A. |
|
Figure S3: Architectural distribution as determined by RELION 2D and 3D
classification, related to Figure 3.
(A) Histograms showing the width distribution of the particles within the top 120 classes
following RELION 2D classification. Width is binned by pixel size (M&M).
(B) Data binned by protofilament number according to width measurements of
previously published reconstructions of 11-16 protofilament microtubules.74
(C) Cross-sections showing the references used to seed the 8 class RELION 3D
classification (top) and cross-sections representative of the data grouped into each
class (bottom). Percentages denote the proportions of total particles assigned into each
class. References were created using previously determined helical parameters.42,74
(D) Bar graph representing microtubule distributions from (C) grouped by helical start
number reflective of a fully helical microtubule lattice (with 4-start helix) or
pseudo-helical microtubule lattices containing a seam (3-start helix) - as depicted in
Figure 3A. |
|
Figure S4: Microtubule cryo-EM image processing pipeline, related to Figure 3
and 5.(A) Exemplar micrographs for the cryo-EM microtubule dataset from each species,
together with information about dataset size. Additionally, an example of crYOLO
particle picking (coloured dots) of the X. laevis microtubule micrograph is shown.
(B) 3D classification of picked particles enables protofilament architecture distribution in
each dataset. For all three species, particles with 14-3 and 15-3 architectures (green
boxes) were treated similarly. Particles classified as derived from fully helical (15-4
microtubules from X. laevis, pink) were treated differently because seam
alignment/correction steps were not required, shown on the far left.
(C) Initial rounds of processing to calculate C1 3-dimensional reconstructions for each
architecture (top). The appearance of the S9-S10 loop density in α-tubulin opposite the
seam (bottom panel, white arrowhead) is indicative of particle alignment accuracy, and
in particular of accurate seam alignment. At this stage in the reconstruction process,
the S9-S10 loop density is visible but discontinuous and requires further optimisation.
(D) Individual protofilaments from 3-start microtubules were further processed through
iterations of RELION Bayesian Polishing and CTF refinement, symmetry expansion, and
focussed 3D classification of individual protofilaments. An indicative output of the
protofilament 3D classification step is shown on the right, with pseudo-particles
separated into three (Class 1 - well aligned; Class2 – one tubulin monomer out of
register; Class3 - ‘junk’). For helical 15-4 microtubules: the same focussed 3D
classification was used to correct for the register of the microtubules (with CTF
refinement and Bayesian polishing), but symmetry expansion was not applied. Instead
symmetry was exploited through imposition of helical symmetry within RELION 3D
refinement.
(E) Symmetry expanded 3-dimensional reconstructions showed substantial
improvements in density quality (top), discrimination between α- and β-tubulin (middle,
white arrowhead indicates S9-S10 loop density in α-tubulin) and overall resolution as
indicated by the Fourier shell correlation (FSC) plots of two unfiltered half maps at a
cutoff of 0.143 (bottom). For helical 15-4 microtubules, the application of symmetry
constraints substantially improved the density quality. A final focussed 3D classification
was repeated with only well-aligned particles assigned to class1 taken for the final
reconstruction.(F) Final reconstruction from refinement of the helical lattice or 6 tubulin dimers
opposite the seam shows further improvements in density (top), discrimination between
α- and β-tubulin (middle, white arrowhead indicates S9-S10 loop density in α-tubulin)
and overall resolution (bottom), all of which fall between 3.0 and 3.6 Å. |
|
Figure S4: Microtubule cryo-EM image processing pipeline, related to Figure 3
and 5.(A) Exemplar micrographs for the cryo-EM microtubule dataset from each species,
together with information about dataset size. Additionally, an example of crYOLO
particle picking (coloured dots) of the X. laevis microtubule micrograph is shown.
(B) 3D classification of picked particles enables protofilament architecture distribution in
each dataset. For all three species, particles with 14-3 and 15-3 architectures (green
boxes) were treated similarly. Particles classified as derived from fully helical (15-4
microtubules from X. laevis, pink) were treated differently because seam
alignment/correction steps were not required, shown on the far left.
(C) Initial rounds of processing to calculate C1 3-dimensional reconstructions for each
architecture (top). The appearance of the S9-S10 loop density in α-tubulin opposite the
seam (bottom panel, white arrowhead) is indicative of particle alignment accuracy, and
in particular of accurate seam alignment. At this stage in the reconstruction process,
the S9-S10 loop density is visible but discontinuous and requires further optimisation.
(D) Individual protofilaments from 3-start microtubules were further processed through
iterations of RELION Bayesian Polishing and CTF refinement, symmetry expansion, and
focussed 3D classification of individual protofilaments. An indicative output of the
protofilament 3D classification step is shown on the right, with pseudo-particles
separated into three (Class 1 - well aligned; Class2 – one tubulin monomer out of
register; Class3 - ‘junk’). For helical 15-4 microtubules: the same focussed 3D
classification was used to correct for the register of the microtubules (with CTF
refinement and Bayesian polishing), but symmetry expansion was not applied. Instead
symmetry was exploited through imposition of helical symmetry within RELION 3D
refinement.
(E) Symmetry expanded 3-dimensional reconstructions showed substantial
improvements in density quality (top), discrimination between α- and β-tubulin (middle,
white arrowhead indicates S9-S10 loop density in α-tubulin) and overall resolution as
indicated by the Fourier shell correlation (FSC) plots of two unfiltered half maps at a
cutoff of 0.143 (bottom). For helical 15-4 microtubules, the application of symmetry
constraints substantially improved the density quality. A final focussed 3D classification
was repeated with only well-aligned particles assigned to class1 taken for the final
reconstruction.(F) Final reconstruction from refinement of the helical lattice or 6 tubulin dimers
opposite the seam shows further improvements in density (top), discrimination between
α- and β-tubulin (middle, white arrowhead indicates S9-S10 loop density in α-tubulin)
and overall resolution (bottom), all of which fall between 3.0 and 3.6 Å. |
|
Figure S5: Cryo-EM post-processing and modelling, related to Figure 3.
(A) Cryo-EM reconstructions for each architecture and species following the automated
post-processing of masked half-maps by DeepEMhancer.
75 This improved the density
interpretability for model building (M&M).(B) A cut-through of the models within the DeepEMhancer processed density as viewed
from outside the microtubule (top) or from the lumen (bottom).
(C) Strand1-Helix1 (S1-H1) in β- and α-tubulin from our models shown within
post-processed (DeepEMhancer) maps masked to this area to illustrate the quality of
each reconstruction and fit of our models.
(D) Density corresponding to the bound nucleotide within β-tubulin (top) and α-tubulin
(bottom) reflective of the GDP and GTP-Mg2+ bound at each site. |
|
Figure S5: Cryo-EM post-processing and modelling, related to Figure 3.
(A) Cryo-EM reconstructions for each architecture and species following the automated
post-processing of masked half-maps by DeepEMhancer.
75 This improved the density
interpretability for model building (M&M).(B) A cut-through of the models within the DeepEMhancer processed density as viewed
from outside the microtubule (top) or from the lumen (bottom).
(C) Strand1-Helix1 (S1-H1) in β- and α-tubulin from our models shown within
post-processed (DeepEMhancer) maps masked to this area to illustrate the quality of
each reconstruction and fit of our models.
(D) Density corresponding to the bound nucleotide within β-tubulin (top) and α-tubulin
(bottom) reflective of the GDP and GTP-Mg2+ bound at each site. |
|
Figure S6: Xenopus tubulin isoforms and phosphosites as identified by mass
spectrometric analyses, related to Figure 4.
(A-C) Deconvoluted mass spectra of purified Xenopus tubulins. Measured averagemasses of the most abundant signals and corresponding tubulin isoforms are labelled
on the right. Measured masses are in agreement with the theoretical masses of Xl B4B
(MW=49.814 Da, Uniprot: P30883), Xl AL3.2 (MW=50.065 Da, Uniprot: A0A8J0UQF0),
Xl TBD (to be determined), Xl AL3s (MW=50.198 Da, Uniprot: Q6NRV3), Xt B4B
(MW=49.831 Da, Uniprot: Q0IIR4), Xt AL3.2 (MW=50.060 Da, Uniprot: Q5EB23), Xt
AL3 (MW= 50.258 Da, Uniprot: Q6NVN1), and Xt A1C (MW=49.877 Da, Uniprot:
Q6P8G7). For X. borealis, although the genome is fully sequenced, there are no
annotations that include genes, transcripts or tubulin protein sequences. Peak
assignment as described in M&M.
(D) X. laevis tubulin was purified and phosphorylation enrichment was performed using
an anti-pSer antibody. Samples were separated by SDS-PAGE and analysed by
LC-MS/MS. |
|
Figure S6: Xenopus tubulin isoforms and phosphosites as identified by mass
spectrometric analyses, related to Figure 4.
(A-C) Deconvoluted mass spectra of purified Xenopus tubulins. Measured average masses of the most abundant signals and corresponding tubulin isoforms are labelled
on the right. Measured masses are in agreement with the theoretical masses of Xl B4B
(MW=49.814 Da, Uniprot: P30883), Xl AL3.2 (MW=50.065 Da, Uniprot: A0A8J0UQF0),
Xl TBD (to be determined), Xl AL3s (MW=50.198 Da, Uniprot: Q6NRV3), Xt B4B
(MW=49.831 Da, Uniprot: Q0IIR4), Xt AL3.2 (MW=50.060 Da, Uniprot: Q5EB23), Xt
AL3 (MW= 50.258 Da, Uniprot: Q6NVN1), and Xt A1C (MW=49.877 Da, Uniprot:
Q6P8G7). For X. borealis, although the genome is fully sequenced, there are no
annotations that include genes, transcripts or tubulin protein sequences. Peak
assignment as described in M&M.
(D) X. laevis tubulin was purified and phosphorylation enrichment was performed using
an anti-pSer antibody. Samples were separated by SDS-PAGE and analysed by
LC-MS/MS. |