Click here to close Hello! We notice that you are using Internet Explorer, which is not supported by Xenbase and may cause the site to display incorrectly. We suggest using a current version of Chrome, FireFox, or Safari.
XB-ART-61174
iScience 2024 Dec 17;281:111550. doi: 10.1016/j.isci.2024.111550.
Show Gene links Show Anatomy links

Proteasome inhibition induces microtubule-dependent changes in nuclear morphology.

Sengupta S, Sami AB, Gatlin JC, Levy DL.


???displayArticle.abstract???
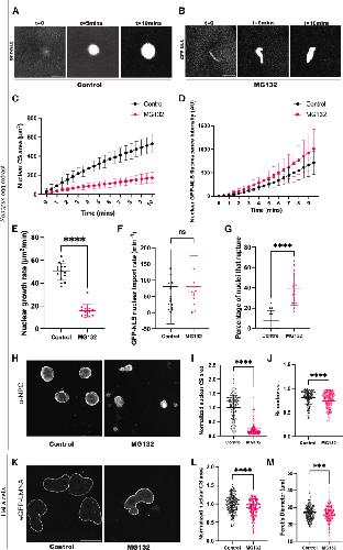
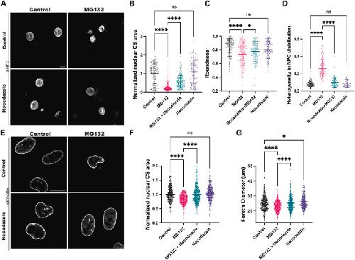
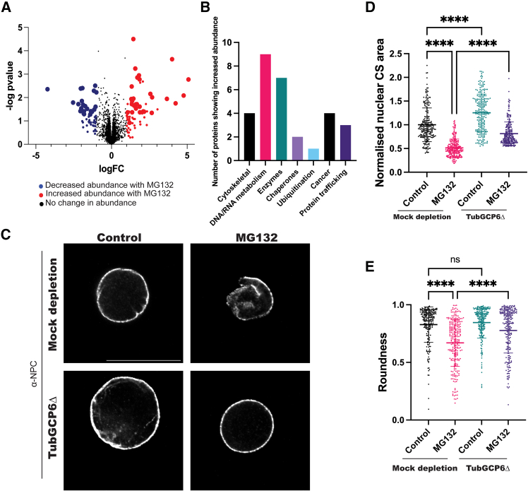
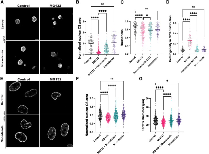
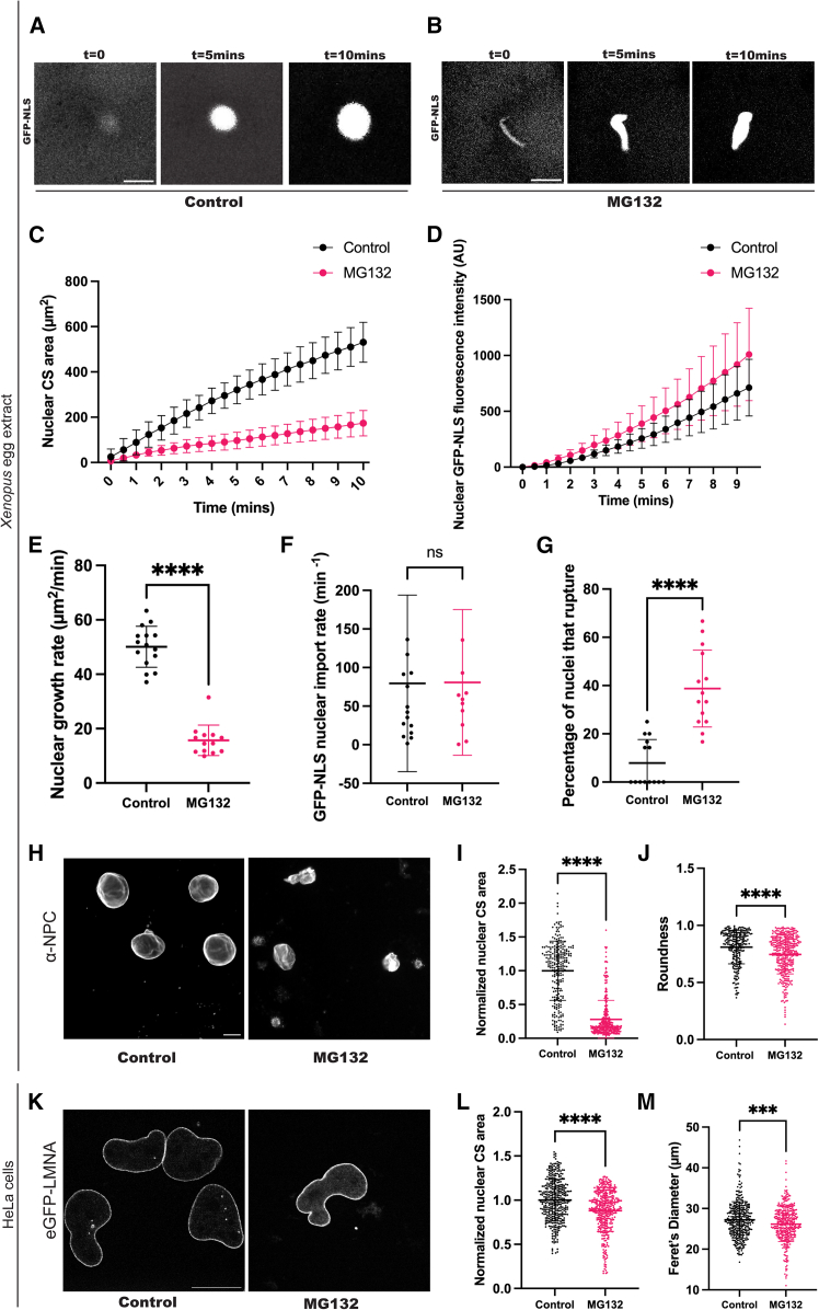
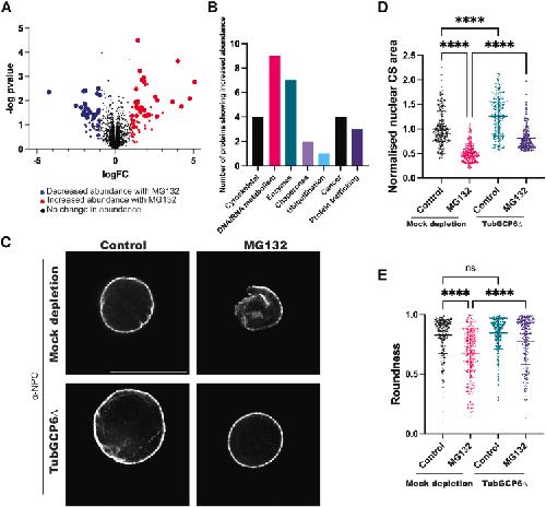
Cancers and neurodegenerative disorders are associated with both disrupted proteostasis and altered nuclear morphology. Determining if changes in nuclear morphology contribute to pathology requires an understanding of the underlying mechanisms, which are difficult to elucidate in cells where pleiotropic effects of altering proteostasis might indirectly influence nuclear morphology. To investigate direct effects, we studied nuclei assembled in Xenopus egg extract where potentially confounding effects of transcription, translation, cell cycle progression, and actin dynamics are absent. We report that proteasome inhibition causes acute microtubule-dependent changes in nuclear morphology and stability and altered microtubule dynamics and organization. Proteomic analysis of proteasome-inhibited extracts identified an increased abundance of microtubule nucleator TubGCP6, and TubGCP6 depletion partially rescued nuclear morphology. Key results were confirmed in HeLa cells. We propose that accumulation of TubGCP6 leads to altered microtubule dynamics proximal to the nucleus, producing forces that deform the nucleus and impact nuclear morphology and integrity.

???displayArticle.pubmedLink??? 39811669
???displayArticle.pmcLink??? PMC11729685
???displayArticle.link??? iScience
???displayArticle.grants??? [+]

Species referenced: Xenopus laevis
GO keywords: nuclear microtubule [+]


???attribute.lit??? ???displayArticles.show???