Click here to close
Hello! We notice that you are using Internet Explorer, which is not supported by Xenbase and may cause the site to display incorrectly.
We suggest using a current version of Chrome,
FireFox, or Safari.
Pharmaceuticals (Basel)
2024 Dec 06;1712:. doi: 10.3390/ph17121643.
Show Gene links
Show Anatomy links
Peptide-Purified Anti-N-methyl-D-aspartate Receptor (NMDAR) Autoantibodies Have Inhibitory Effect on Long-Term Synaptic Plasticity.
Day C, Silva JP, Munro R, Mullier B, André VM, Wolff C, Stephens GJ, Bithell A.
???displayArticle.abstract???
Background/Objectives: Recent studies, typically using patient cerebrospinal fluid (CSF), have suggested that different autoantibodies (Aabs) acting on their respective receptors, may underlie neuropsychiatric disorders. The GluN1 (NR1) subunit of the N-methyl-D-aspartate receptor (NMDAR) has been identified as a target of anti-NMDAR Aabs in a number of central nervous system (CNS) diseases, including encephalitis and autoimmune epilepsy. However, the role or the nature of Aabs responsible for effects on neuronal excitability and synaptic plasticity is yet to be established fully. Methods: Peptide immunisation was used to generate Aabs against selected specific GluN1 extracellular sequences based on patient-derived anti-NMDAR Aabs that have been shown to bind to specific regions within the GluN1 subunit. 'Protein A' purification was used to obtain the total IgG, and further peptide purification was used to obtain a greater percentage of NMDAR-target specific IgG Aabs. The binding and specificity of these anti-NMDAR Aabs were determined using a range of methodologies including enzyme-linked immunosorbent assays, immunocytochemistry and immunoblotting. Functional effects were determined using different in vitro electrophysiology techniques: two-electrode voltage-clamps in Xenopus oocytes and measures of long-term potentiation (LTP) in ex vivo hippocampal brain slices using multi-electrode arrays (MEAs). Results: We show that anti-NMDAR Aabs generated from peptide immunisation had specificity for GluN1 immunisation peptides as well as target-specific binding to the native protein. Anti-NMDAR Aabs had no clear effect on isolated NMDARs in an oocyte expression system. However, peptide-purified anti-NMDAR Aabs prevented the induction of LTP at Schaffer collateral-CA1 synapses in ex vivo brain slices, consistent with causing synaptic NMDAR hypofunction at a network level. Conclusions: This work provides a solid basis to address outstanding questions regarding anti-NMDAR Aab mechanisms of action and, potentially, the development of therapies against CNS diseases.
Figure 1. Purification of NMDAR Aabs: (A) NMDAR peptide sequences used for immunisation. All peptides were located within the amino terminal domain (ATD) of the GluN1 (NR1) subunit and generated with the addition of a C residue and an Ac residue on either end. Peptides 2, 4 and 5 were cyclised via a thioester to help better represent the true epitope. (B) ELISA for Protein A-purified (upper panel) and peptide-purified (lower panel) anti-NMDAR Aabs; in particular, peptides 2, 4 and 5 exhibited robust binding following further peptide purification. (C) ELISA for peptide-purified vs. Protein A-purified Aabs. Dotted lines represent 50% reduction in signal values. Each n = 3 technical replicates per concentration. (D) Human GluN1 subunit ATD probed with anti-NMDAR Aabs (upper panel) and controls rIgG, mIgG2b, secondary only and ENT1. Blots incubated with anti-NMDAR Aabs detected a strong band at approximately 60 kDa, the expected size of the ATD. Representative blot selected from n = 3 technical replicates.
Figure 2. Peptide-purified anti-NMDAR Aabs show selective immunocytochemical staining. NMDAR GluN1 (NR1)-transfected HEK cells were stained with peptide-purified anti-NMDAR Aabs (1:100), plus one of two commercial anti-GluN1 antibodies: mouse anti-GluN1 (mNMDAR, 1:100), rabbit anti-GluN1 (rNMDAR, 1:100) and a nuclear stain (DAPI, 1:10,000, blue). (Ai–Aiv) Cells transfected with GluN1 were detected by anti-NMDAR1 Aabs (Aii), which were co-labelled by the commercial antibody mNMDAR (Aiii), (as shown by white arrows). (Bi–Biv) Both commercial anti-GluN1 antibodies rNMDAR (Bii) and mNMDAR (Biii) co-labelled the same GluN1-transfected cells (as shown by white arrows). Representative images selected from n = 3 biological replicates. (Ci–Cv) Primary cortical neuronal cells (DIV14) were stained with anti-NMDAR Aabs (1:100, green, Cii); co-stained with the neuronal marker βIII tubulin (1:500, red, Ciii); the astrocytic marker GFAP (1:400, Civ) and DAPI (1:10,000, blue, Cv). Representative images selected from n = 3 biological replicates. Scale bar = 20 µm throughout.
Figure 3. NMDAR negative modulator significantly reduces NMDAR currents in Xenopus oocytes: (A) Traces of NMDAR-evoked responses over time: 1 µM of glutamate/10 µM of glycine-induced NMDAR currents were elicited every 3 min. The last 2 baseline traces of 4 traces are depicted and were used to normalise to the control before switching to the vehicle (control). (B) Traces of NMDAR-evoked responses before and after the addition of increasing concentrations of TCN-201. (C) Graph shows a significant reduction in the normalised glu/gly-evoked (AUC) response with the increasing concentration of TCN-201 vs. vehicle control. A two-way ANOVA with Dunnett’s multiple comparisons revealed both a significant effect of drug vs. vehicle (* = p < 0.0001) and drug concentration used (* = p < 0.0001), respectively). Data are represented as mean ± SD. Each oocyte was used for the baseline and treatment throughout the 30 min experiment.
Figure 4. Peptide-purified anti-NMDAR Aabs have no effect on NMDAR current in Xenopus oocytes: (A) Traces of NMDAR-evoked responses over time before and after incubation with control peptide-purified IgG: 10 µM of glutamate/10 µM of glycine-induced NMDAR currents were elicited every 15 min in the presence of IgG (1:300 dilution) applied for up to 60 min. (B) Traces of NMDAR-evoked responses over time before and after the incubation of peptide-purified anti-NMDAR Aabs: 10 µM of glutamate/10 µM of glycine-induced NMDAR currents were elicited every 15 min in the presence of anti-NMDAR Aabs (1:300 dilution) applied for up to 60 min. (C) Graph shows effects of peptide-purified anti-NMDAR Aabs and rIgG glutamate-evoked (AUC) responses normalised to the baseline (mean of applications 1 and 2 shown in (A,B)). There was no significant change in the AUC when compared to the baseline in anti-NMDAR Aabs or IgG incubated oocytes. All data are represented as mean ± SD. Each oocyte was used for the baseline and treatment throughout the 60 min experiment.
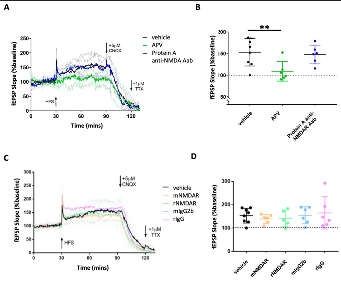
Figure 5. Effects of Protein A-purified anti-NMDAR Aabs and control antibodies on HFS-induced LTP in hippocampal brain slices: (A) Normalised mean traces of vehicle, 50 µM of APV and Protein A-purified anti-NMDAR Aab-treated slices undergoing LTP induction. Vehicle and Protein A-purified anti-NMDAR Aabs typically elicited a potentiation of ~150% post-HFS, which was maintained for at least 1 h. Greyed-out traces represent SD for each condition. The addition of APV almost completely inhibited any HFS-induced LTP. The addition of the AMPAR blocker CNQX (5 µM) caused a rapid reduction in HFS-induced LTP. Subsequent additions of the general voltage-gated sodium channel blocker, tetrodotoxin (TTX, 1 µM), abolished any remaining signal. (B) The comparison of LTP magnitudes (mean fEPSP slope during an 80–90 min application) revealed a significant reduction in the potentiation of APV-treated slices compared to the vehicle (p = 0.0046, n = 6–9 per group), whereas Protein A-purified anti-NMDAR Aab-treated slices revealed no significant changes in the potentiation of any condition when compared to vehicle slices (p = 0.98, n = 6–9 per group); one-way ANOVA with Dunnett’s multiple comparisons. Data are represented as mean ± SD, **: p < 0.01. (C) Normalised mean traces of vehicle, ‘positive’ (mNMDAR, rNMDAR) and ‘negative’ (mIgG2b, rIgG) control-treated slices during LTP induction. Greyed-out traces represent SD for each condition. Vehicle experiments typically elicited a potentiation of ~150% post-HFS, which was maintained for at least 1 h. (D) Comparison of the LTP magnitude (mean fEPSP slope during 80–90 min of the experiment) revealed no significant changes in the potentiation of any condition when compared to vehicle slices (n = 5–8 per group); one-way ANOVA was conducted with Dunnett’s multiple comparisons. Data are represented as mean ± SD.
Figure 6. Peptide-purified anti-NMDR Aabs inhibit HFS-induced LTP in hippocampal brain slices: (A) Normalised mean traces of HFS-induced LTP for the vehicle, peptide-purified anti-NMDAR Aabs (1:1000, 1 h pre-incubation) or 50 µM of APV-treated slices. HFS elicited a potentiation of ~150% in vehicle conditions, which was maintained for at least 1 h. Greyed-out traces represent SD for each condition. The addition of APV dramatically inhibited HFS-induced LTP. Similarly, anti-NMDAR Aabs inhibited HFS-induced LTP. Inset shows representative traces of paired pulse recordings post-HFS (in vehicle). The addition of the AMPAR blocker CNQX (5 µM) caused a rapid reduction in HFS-induced LTP. Subsequent additions of the general voltage-gated sodium channel blocker, tetrodotoxin (TTX, 1 µM), abolished any remaining signal. (B) HFS-induced LTP (measured as the mean fEPSP slope increase over baseline) revealed a significant reduction in APV-treated (n = 6) slices vs. vehicle (n = 8), with anti-NMDAR Aab-treated slices (n = 7), demonstrating a similar significant reduction vs. the vehicle. Data are represented as mean ± SD; one-way ANOVA was conducted with Dunnett’s multiple comparisons * = p < 0.05, ** = p < 0.01.
Supplemental Figure 2. Protein A-purified anti-NMDAR Aabs have no effect on NMDA current in
Xenopus oocytes.
Traces of NMDAR-evoked responses over time before and after incubation of Protein A-purified antibodies: 1
µM glutamate/10 µM glycine-induced NMDA currents were elicited every 15 min in the presence of (A) Protein
A-purified IgG or (B) Protein A-purified anti-NMDAR Aabs (both 1:300 dilution) applied for up to 60 min. (C)
Graph shows effect of Protein A-purified anti-NMDAR Aab and rIgG glutamate-evoked (AUC) responses
normalised to baseline (mean of applications 1 and 2 shown above). There was no significant change in current
AUC when compared to baseline in anti-NMDAR Aabs or rIgG incubated oocytes. Each oocyte was used for
baseline and treatment throughout the 60 min experiment.