Click here to close
Hello! We notice that you are using Internet Explorer, which is not supported by Xenbase and may cause the site to display incorrectly.
We suggest using a current version of Chrome,
FireFox, or Safari.
Fundam Res
2024 Nov 20;46:1357-1364. doi: 10.1016/j.fmre.2023.05.023.
Show Gene links
Show Anatomy links
Cannabichromene from full-spectrum hemp extract exerts acute anti-seizure effects through allosteric activation of GABAA receptors.
Wang Z, Zheng H, Yang H, Song H, Lian J, Peng C, Wang H, Zhang H, Zheng Y, Wang Q, Lan L, Duan G, Ma L, Peng X, Huang Z.
???displayArticle.abstract???
The approval of Epidiolex, an anti-epileptic drug containing cannabidiol (CBD) as its active component, has brought hope to patients with refractory epilepsy. However, the anti-seizure effect of full-spectrum hemp extract (HE), a CBD-enriched hemp oil, remains unclear. In this study, we investigated the anti-seizure effect of HE using drug-induced seizure models. Our findings revealed that HE significantly reduced seizure susceptibility comparable to CBD at the same doses. Moreover, we explored the pharmacokinetic properties of CBD in HE and observed improved characteristics such as faster oral absorption, enhanced brain distribution, and slower elimination. We further assessed the anti-seizure effects of the other five main non-addictive components in HE. Among these components, cannabichromene (CBC) and cannabinol (CBN) showed significant anti-seizure effects. To gain insights into the mechanisms of CBC and CBN, we investigated their allosteric modulation on the GABAA receptor. Our results revealed that CBC enhanced GABA-induced currents in both Xenopus laevis oocytes and mouse primary cortical neurons. Additionally, we identified V436 in the β2 subunit of the GABAA receptor as a critical binding site for CBC. These findings provide compelling evidence for the anti-seizure activities of HE and shed light on its underlying mechanisms. Our study provides insights into the broader therapeutic potential of hemp extracts and suggests their possible development as anti-seizure treatments.
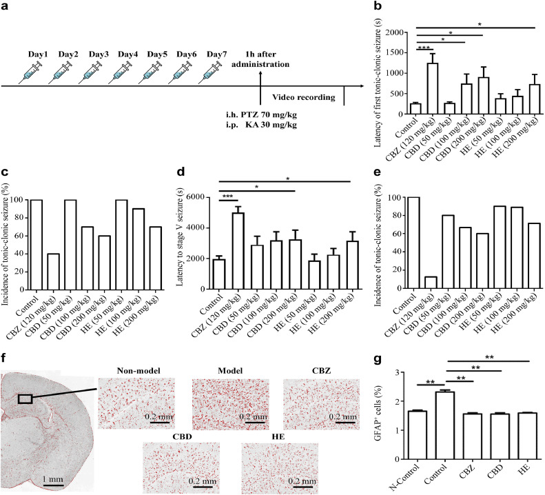
Fig. 1. The anti-seizure effects of HE on drug-induced seizure in mice. (a) A schematic diagram showing the dosing and modeling processes of PTZ/KA induced acute epilepsy mouse models. (b) Latency of first tonic-clonic seizure in PTZ-induced mouse model (mean ± SEM, n = 10, * P < 0.05, *** P < 0.001, t-test). (c) Incidence of tonic-clonic seizure in PTZ-induced mouse models (n = 7–10). (d) Latency to stage V seizure in KA-induced mouse model (mean ± SEM, n = 7–10, * P < 0.05, *** P < 0.001, t-test). (e) Incidence of stage V seizure in KA-induced model (n = 10). (f) Immunohistochemistry images showing the expression of GFAP in mice hippocampus. GFAP+ cells are marked in red. (g) Statistical result of GFAP+ cell rate in each group. (mean ± SEM, n = 4, * P < 0.05, ** P < 0.01, *** P < 0.001, t-test).
Fig. 2. HE shows higher bioavailability of CBD in rats. (a) A workflow diagram of pharmacokinetic study. (b) Time-mean plasma concentration curves after i.v. administration of CBD and HE from 0 to 8 h; (c) Time-mean plasma concentration curves after p.o. administration of CBD and HE from 0 to 16 h; (d) Time-mean brain concentration curves after p.o. administration of CBD and HE from 0 to 16 h.
Fig. 3. CBC and CBN show anti-seizure effects in PTZ induced seizure model. (a) Structures of phyto-cannabinoids involved in HE. CBDV, cannabidivarin; CBN, cannabinol; CBG, cannabigerol; CBC, cannabichromene; CBL, cannabicyclol. (b) Latency of first tonic-clonic seizure in PTZ-induced epilepsy mouse model (mean ± SEM, n = 10, NS: no significance, *P < 0.05, ** P < 0.01, *** P < 0.001, t-test). CBZ was used as a positive drug. (c) Incidence of tonic-clonic seizure (n = 10 mice per group).
Fig. 4. Cannabichromene (CBC) allosterically enhances GABAAR current in Xenopus oocytes. (a) Representative trace of 30 µM CBC's positive allosteric modulation on GABAAR current. (b) Current enhancement of 30 µM natural cannabinoids to 1 µM GABA-induced currents (n = 5 per group). (c) Dose-effect curves of CBC on wild-type and mutant GABAARs.
Fig. 5. CBC allosterically enhances GABA currents in primary cerebral cortical neurons. (a) Representative trace of CBC's effects on 1 µM GABA-induced current. (b) CBC exhibits enhancing effect on GABA-induced current in a dose-dependent manner (n = 5 per group). (**P < 0.01, t-test). (c) Dose-effect curve of CBC on GABA-induced currents in primary cortical neurons.
Fig. 6. CBC has no influence on the currents of KCNT1, Nav1.2, and Nav1.6. Representative traces and statistical results of (a) KCNT1, (b) Nav1.2, (c) Nav1.6 currents before and after 20 µM CBC perfusion (n = 5 per group, t-test). Currents were recorded following the corresponding voltage protocols on the right. Traces before and after CBC administration are indicated in black and blue respectively.
Figure. S1. Verification of the established analytical method. Chromatograms from a blank rat sample (a), a sample spiked with mixed standards (b), and a rat sample after p.o. administration of CBD (c). Diphenhydramine was used as internal standard.